Click here to close
Hello! We notice that you are using Internet Explorer, which is not supported by Xenbase and may cause the site to display incorrectly.
We suggest using a current version of Chrome,
FireFox, or Safari.
J Cell Biol
2012 Oct 15;1992:225-34. doi: 10.1083/jcb.201203154.
Show Gene links
Show Anatomy links
Early redox, Src family kinase, and calcium signaling integrate wound responses and tissue regeneration in zebrafish.
Yoo SK, Freisinger CM, LeBert DC, Huttenlocher A.
???displayArticle.abstract??? Tissue injury can lead to scar formation or tissue regeneration. How regenerative animals sense initial tissue injury and transform wound signals into regenerative growth is an unresolved question. Previously, we found that the Src family kinase (SFK) Lyn functions as a redox sensor in leukocytes that detects H(2)O(2) at wounds in zebrafish larvae. In this paper, using zebrafish larval tail fins as a model, we find that wounding rapidly activated SFK and calcium signaling in epithelia. The immediate SFK and calcium signaling in epithelia was important for late epimorphic regeneration of amputated fins. Wound-induced activation of SFKs in epithelia was dependent on injury-generated H(2)O(2). A SFK member, Fynb, was responsible for fin regeneration. This work provides a new link between early wound responses and late regeneration and suggests that redox, SFK, and calcium signaling are immediate "wound signals" that integrate early wound responses and late epimorphic regeneration.
Figure 1. Redox and SFK signaling at wounds. (A) Immunofluorescence of pSFK (phosphorylation of SFK activation loop tyrosine) in 3-dpf larvae at various time points. Arrows indicate the position of tail transection. The dotted line is the position of tail transection. (B) Immunofluorescence of pSFK and pErk in 3-dpf larvae at 30 min after tail transection. DPI and PP2 inhibit SFK activation at wounds but not Erk activation. (C) Immunofluorescence of pSFK and Cadherin in 2.5-dpf larvae at 30 min after tail transection. hpw, hour postwounding. Bars, 50 µm.
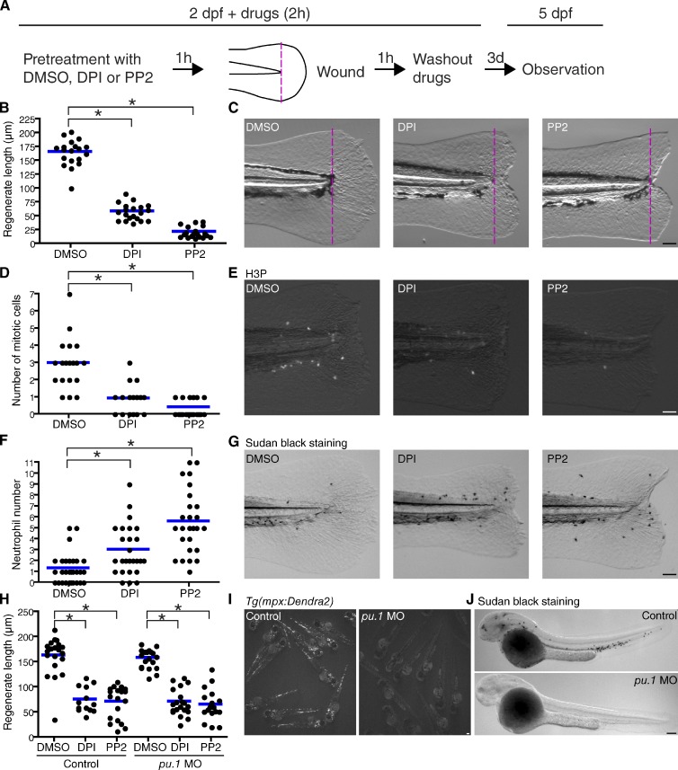
Figure 2. Early redox and SFK signaling regulates late epimorphic regeneration. (A) Diagram of regeneration assays using zebrafish larval tail fins. (B) Quantification of regenerated tail fin length at 3 d after wounding (DMSO: 19 larvae; DPI: 20 larvae; PP2: 19 larvae). (C) Representative pictures used for quantification in B. Dotted lines indicate tail transection. (D) Quantification of blastemal proliferation at 36 h after wounding (DMSO: 19 larvae; DPI: 19 larvae; PP2: 21 larvae). Mitotic cells were detected using an antibody for phosphorylated histone H3 (H3P). (E) Representative pictures used for quantification in D. (F) Quantification of neutrophil recruitment to wounded fins at 3 d after wounding (DMSO: 30 larvae; DPI: 25 larvae; PP2: 25 larvae). (G) Representative pictures of Sudan black staining used for quantification in F. (H) Quantification of regenerated tail fin length at 3 d after wounding in control larvae and pu.1 MO-injected larvae (control/DMSO: 20 larvae; control/DPI: 13 larvae; control/PP2: 19 larvae; pu.1 MO/DMSO: 20 larvae; pu.1 MO/DPI: 20 larvae; pu.1 MO/PP2: 20 larvae). (I) Fluorescent pictures of 2.5-dpf Tg(mpx:Dendra2), which expresses Dendra2 specifically in neutrophils. (J) Sudan black staining of control larvae and pu.1 MO-injected larvae at 2.5 dpf. *, P < 0.05; one-way ANOVA with Dunnett’s posttest. Horizontal lines indicate means. Bars: (C, E, and G) 50 µm; (I and J) 100 µm.
Figure 3. Wound-induced Ca2+ signaling is important for late regeneration. (A) Kymograph in the rectangular box in B. The rectangular box was summed into a 1D line, and the kymograph was made. (B) Time-lapse imaging of GCaMP3 in a 2-dpf larva immediately after wounding (see Video 1). (C) GCaMP3 images in DMSO- or thapsigargin-treated 2-dpf larvae (Video 2). (D) H2O2 imaging with HyPer in DMSO- or thapsigargin-treated 2-dpf larvae. Thapsigargin does not inhibit H2O2 burst at wounds. (E) Immunofluorescence of pSFK and pErk in DMSO- or thapsigargin-treated 2-dpf larvae. Thapsigargin did not inhibit pSFK or pErk at wounds. (F) Quantification of tail fin length at 3 d after treatment (+wound/DMSO: 23 larvae; +wound/thapsigargin: 32 larvae; +wound/U73122: 32 larvae; −wound/DMSO: 21 larvae; −wound/thapsigargin: 32 larvae; −wound/U73122: 30 larvae). Horizontal lines indicate means. (G) Representative pictures at 3 d after treatment. 2-dpf larvae were treated and wounded as described in Fig. 2 A. Dotted lines indicate tail transection. *, P < 0.05; one-way ANOVA with Dunnett’s posttest. Ex, excitation. Bars, 50 µm.
Figure 4. Second injury induces regeneration in regeneration-defective wounds. (A) Diagram of the double-wounding assay. (B) Representative pictures of single-wounded larvae (a) and double-wounded larvae (b) at 3 d after wounding. Dotted lines indicate tail transection. (C) Quantification of regenerated tail fin length at 3 d after wounding (single wound/DMSO: 9 larvae; single wound/DPI: 14 larvae; single wound/PP2: 10 larvae; double wound/DMSO: 13 larvae; double wound/DPI: 15 larvae; double wound/PP2: 15 larvae). Horizontal lines indicate means. (D) Immunofluorescence of pSFK at 0.5 h after second wounding. *, P < 0.05; one-way ANOVA with Dunnett’s posttest. Bars, 50 µm.
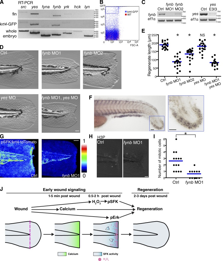
Figure 5. Fynb is responsible for epimorphic regeneration. (A) RT-PCR of SFKs. hck and lyn, hematopoietic-specific SFKs, are negative controls. (B) Tg(krt4:GFP) larvae at 3 dpf were used for flow cytometry. GFP high fractions (boxed with a blue line) were sorted. Cells from wild-type larvae were used to set the background level of autofluorescence. (C) RT-PCR of fynb and yes with/without MOs. ef1-α is the loading control. (D) Representative pictures at 3 d after wounding. (E) Quantification of regenerated tail fin length at 3 d after wounding (control [Ctrl]: 19 larvae; fynb MO1: 20 larvae; fynb MO2: 21 larvae; yes MO: 20 larvae; fynb MO1/yes MO: 16 larvae). (F) In situ hybridization of fynb mRNA in 2-dpf larvae. The tail fin in the blue box is magnified on the right. (G) Ratio images of pSFK/krt4-tdTomato in control and fynb morphants. (H) Mitotic cells were detected by antibody staining for phosphorylated histone H3 (H3P) at 36 h after wounding. (I) Quantification of blastemal proliferation at 36 h after wounding (control: 14 larvae; fynb MO1: 12 larvae). (J) A proposed model showing early wound signaling-mediated regulation of late regeneration. (E and I) *, P < 0.05; one-way ANOVA with Dunnett’s posttest (E) and two-tailed unpaired t test (I). Horizontal lines indicate means. Bars, 50 µm.
Abe,
Fyn and JAK2 mediate Ras activation by reactive oxygen species.
1999, Pubmed
Abe,
Fyn and JAK2 mediate Ras activation by reactive oxygen species.
1999,
Pubmed Bienert,
Membrane transport of hydrogen peroxide.
2006,
Pubmed Cabodi,
A PKC-eta/Fyn-dependent pathway leading to keratinocyte growth arrest and differentiation.
2000,
Pubmed Calautti,
fyn tyrosine kinase is involved in keratinocyte differentiation control.
1995,
Pubmed Feng,
Live imaging of innate immune cell sensing of transformed cells in zebrafish larvae: parallels between tumor initiation and wound inflammation.
2010,
Pubmed Giannoni,
Intracellular reactive oxygen species activate Src tyrosine kinase during cell adhesion and anchorage-dependent cell growth.
2005,
Pubmed Gong,
Green fluorescent protein expression in germ-line transmitted transgenic zebrafish under a stratified epithelial promoter from keratin8.
2002,
Pubmed Hehner,
Enhancement of T cell receptor signaling by a mild oxidative shift in the intracellular thiol pool.
2000,
Pubmed Ishida,
Phosphorylation of Junb family proteins by the Jun N-terminal kinase supports tissue regeneration in zebrafish.
2010,
Pubmed Jopling,
Fyn/Yes and non-canonical Wnt signalling converge on RhoA in vertebrate gastrulation cell movements.
2005,
Pubmed Juarez,
Duox, Flotillin-2, and Src42A are required to activate or delimit the spread of the transcriptional response to epidermal wounds in Drosophila.
2011,
Pubmed Kemble,
Direct and specific inactivation of protein tyrosine kinases in the Src and FGFR families by reversible cysteine oxidation.
2009,
Pubmed Knopf,
Bone regenerates via dedifferentiation of osteoblasts in the zebrafish fin.
2011,
Pubmed Kragl,
Cells keep a memory of their tissue origin during axolotl limb regeneration.
2009,
Pubmed Le Guyader,
Origins and unconventional behavior of neutrophils in developing zebrafish.
2008,
Pubmed Li,
Chemically diverse toxicants converge on Fyn and c-Cbl to disrupt precursor cell function.
2007,
Pubmed Martin,
Wound healing--aiming for perfect skin regeneration.
1997,
Pubmed Martin,
Inflammatory cells during wound repair: the good, the bad and the ugly.
2005,
Pubmed Martin,
The hunting of the Src.
2001,
Pubmed Mathew,
Unraveling tissue regeneration pathways using chemical genetics.
2007,
Pubmed Mathias,
Resolution of inflammation by retrograde chemotaxis of neutrophils in transgenic zebrafish.
2006,
Pubmed Moreira,
Prioritization of competing damage and developmental signals by migrating macrophages in the Drosophila embryo.
2010,
Pubmed Nachtrab,
Sexually dimorphic fin regeneration in zebrafish controlled by androgen/GSK3 signaling.
2011,
Pubmed Niethammer,
A tissue-scale gradient of hydrogen peroxide mediates rapid wound detection in zebrafish.
2009,
Pubmed Orozco-Cárdenas,
Hydrogen peroxide acts as a second messenger for the induction of defense genes in tomato plants in response to wounding, systemin, and methyl jasmonate.
2001,
Pubmed Paulsen,
Orchestrating redox signaling networks through regulatory cysteine switches.
2010,
Pubmed Poole,
Discovering mechanisms of signaling-mediated cysteine oxidation.
2008,
Pubmed Poss,
Advances in understanding tissue regenerative capacity and mechanisms in animals.
2010,
Pubmed Rhee,
Cell signaling. H2O2, a necessary evil for cell signaling.
2006,
Pubmed Rhodes,
Interplay of pu.1 and gata1 determines myelo-erythroid progenitor cell fate in zebrafish.
2005,
Pubmed Rieger,
Hydrogen peroxide promotes injury-induced peripheral sensory axon regeneration in the zebrafish skin.
2011,
Pubmed Roy,
Dermal wound healing is subject to redox control.
2006,
Pubmed Saito,
Fyn: a novel molecular target in cancer.
2010,
Pubmed Sanguinetti,
Fyn is required for oxidative- and hyperosmotic-stress-induced tyrosine phosphorylation of caveolin-1.
2003,
Pubmed Sicheri,
Crystal structure of the Src family tyrosine kinase Hck.
1997,
Pubmed Stein,
Combined deficiencies of Src, Fyn, and Yes tyrosine kinases in mutant mice.
1994,
Pubmed Stewart,
A histone demethylase is necessary for regeneration in zebrafish.
2009,
Pubmed Tanaka,
The cellular basis for animal regeneration.
2011,
Pubmed
,
Xenbase Tian,
Imaging neural activity in worms, flies and mice with improved GCaMP calcium indicators.
2009,
Pubmed Wood,
Wound healing: calcium flashes illuminate early events.
2012,
Pubmed Xu,
Three-dimensional structure of the tyrosine kinase c-Src.
1997,
Pubmed Xu,
A Gαq-Ca²⁺ signaling pathway promotes actin-mediated epidermal wound closure in C. elegans.
2011,
Pubmed Yeatman,
A renaissance for SRC.
2004,
Pubmed Yoo,
Differential regulation of protrusion and polarity by PI3K during neutrophil motility in live zebrafish.
2010,
Pubmed Yoo,
Lyn is a redox sensor that mediates leukocyte wound attraction in vivo.
2011,
Pubmed Yoo,
Spatiotemporal photolabeling of neutrophil trafficking during inflammation in live zebrafish.
2011,
Pubmed Yoshinari,
Mature and juvenile tissue models of regeneration in small fish species.
2011,
Pubmed