|
Figure 2. Comparative cytogenetic map of macrochromosomes of the Chinese soft-shelled turtle (Pelodiscus sinensis).Homologous chicken and human chromosomes are shown to the left of each turtle chromosome (see Table S1). Genetic linkages that are homologous to chicken macrochromosomal arms and/or macrochromosomes (GGA1p, 1q, 2p, 2q, 3, 4q, and GGA5–8) are represented by 10 differently colored bars, and segments drawn with diagonal lines indicate the chicken Z chromosome. The G-banded ideograms of the turtle chromosomes, which were constructed using Hoechst 33258-stained band patterns obtained by the replication banding method, were taken from our previous report [37]. Solid bars to the right of the turtle chromosomes indicate the chromosomal segments in which intrachromosomal rearrangements occurred that resulted in differences between the turtle and chicken chromosomes. |
|
Figure 3. Comparative cytogenetic map of the eight largest chromosomes of the Siamese crocodile (Crocodylus siamensis).Homologous chicken and human chromosomes are shown to the left of each crocodile chromosome (see Table S2). Genetic linkages of chicken macrochromosomal arms and/or macrochromosomes are represented by the same colored bars as those in Figure 2. The G-banded ideograms of the crocodile chromosomes were constructed in the present study by the same method as that used for the turtle chromosomes [37]. Solid bars to the right of the crocodile chromosomes indicate the chromosomal segments in which intrachromosomal rearrangements occurred between the crocodile and chicken. un, chromosomal location is unknown in chicken. no, no homologs were found. |
|
Figure 4. Comparative cytogenetic map of Xenopus (Silurana) tropicalis.Homologous chicken and human chromosomes are shown to the left of each X. tropicalis chromosome (see Table S3). Genetic linkages of chicken macrochromosomal arms and/or macrochromosomes are represented by the same colored bars as those in Figure 2. The G-banded ideograms of X. tropicalis chromosomes were taken from our previous report [40]. Chromosomes are ordered in accordance with Hellsten et al. [20]. Numbers in parentheses indicate chromosome numbers from our previous report [40]. Solid bars to the right of the X. tropicalis chromosomes indicate the chromosomal segments in which intrachromosomal rearrangements occurred between X. tropicalis and chicken. Gene symbols and chicken chromosome numbers enclosed in boxes indicate the chromosomal segments that corresponded to chicken microchromosomes in which intrachromosomal rearrangements had occurred. un, chromosomal location is unknown. |
|
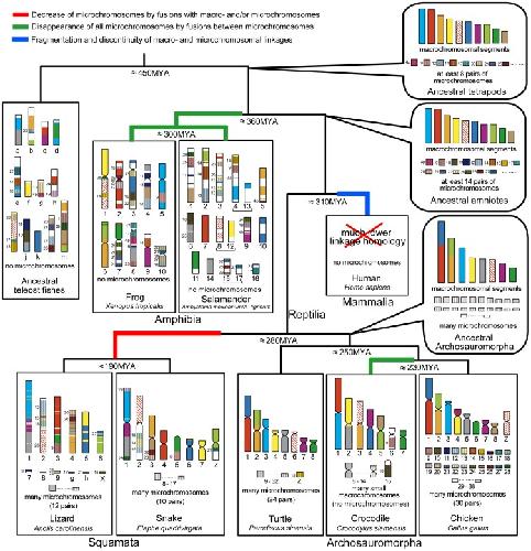
Figure 5. Schematic representation of the protokaryotypes of amniotes and tetrapods and their evolutionary processes.The schematic diagrams of the vertebrate chromosomes are modified from the genome and/or chromosome maps of Ambystoma mexicanum/A. tigrinum
[27], the green anole (Anolis carolinensis) (the Ensembl Anole Lizard Genome Browser, http://www.ensembl.org/Anolis_carolinensis) [19], the Japanese four-striped rat snake (Elaphe quadrivirgata) [31], [32], and chicken (the Ensembl Chicken Genome Browser, http://www.ensembl.org/Gallus_gallus), and the protokaryotype of teleost fishes [17], [24]. Genetic linkages that are homologous to chicken macrochromosomal arms and/or macrochromosomes (GGA1p, 1q, 2p, 2q, 3, 4q, and GGA5–8) and microchromosomes (GGA4p and GGA9–28) are represented by 10 and 21 differently colored bars, respectively, and segments drawn with diagonal lines indicate the chicken Z chromosome. The chromosome numbers of the chicken microchromosomes are shown to the left of the chromosomes for the reptilian and amphibian species and the ancestral amniote, tetrapod, and teleost fish. The ancestral amniotes and tetrapods had at least 10 large genetic linkage groups, which corresponded to chicken macrochromosomes. At least 14 and eight pairs of microchromosomes, which were homologous to chicken microchromosomes, were also contained in the protokaryotypes of amniotes and tetrapods, respectively. The macrochromosomal genetic linkages of tetrapods have been highly conserved in amphibians, non-avian reptiles, and birds for over 360 million years. Fusions between macro- and microchromosomes and/or between microchromosomes occurred independently in the amphibian, squamate, crocodilian, and mammalian lineages, although the fusions occurred very rarely or less frequently in the testudian and avian lineages. Homologies with chicken macro- and microchromosomal linkage groups are much lower in human [22]–[24]. In the salamander, linkage 4 and 13, linkage 8 and 12, and linkage 15 and 17 are each contained in the same linkage [26], [27], [49] (Figure S5). The divergence times are cited from Hedges et al. [2] and Benton & Donoghue [3]. MYA, million years ago. |
|
Figure 6. Comparison of chromosomal locations of chicken microchromosomal linkages among vertebrate species.The chromosomal locations of chicken microchromosomal linkages on X. tropicalis chromosome 3 (A) and E. quadrivirgata chromosome 2 (B) are compared among four tetrapod species, X. tropicalis, salamander (A. mexicanum/A. tigrinum), lizard (A. carolinensis), and snake (E. quadrivirgata), and ancestral teleost fish. Genetic linkages of chicken macro- and microchromosomes are represented by the same colored bars as those in Figure 5, and each conserved genetic linkage was defined when two or more genes were located on each of chicken chromosomes. The chromosome numbers of the chicken microchromosomes are shown to the left of each chromosome. Information on the genetic linkages for the ancestral teleost fish, salamander, snake, lizard, and chicken was taken from Kasahara et al. [17] and Nakatani et al. [24], Voss et al. [27], Matsubara et al. [31], [32], Alföldi et al. [19] and the Ensembl Anole Lizard Genome Browser (http://www.ensembl.org/Anolis_carolinensis), and the Ensembl Chicken Genome Browser (http://www.ensembl.org/Gallus_gallus), respectively. The lizard chromosome that is homologous to GGA10 has not been identified yet. The genetic linkages of GGA10, 13, and 22 on X. tropicalis chromosome 3 and GGA12, 13, and 18 on snake chromosome 2 were localized to nonhomologous chromosomes in the other species, except for GGA13 and GGA18 on salamander chromosome 3. The salamander linkage 8 and 12 were contained in the same linkage group [26], [27], [49]. |
|
Figure 1. Chromosomal localization of functional genes in P. sinensis, C. siamensis, and X. tropicalis.Localization of cDNA clones to chromosomes of P. sinensis (AâD), C. siamensis (EâH), and X. tropicalis (IâL) by FISH. The COLEC12 (A), COQ6 (C), and SCG2 (D) genes were localized, respectively, to chromosomes 2q and 5q, and the long arms of a submetacentric microchromosomal pair in P. sinensis. The PDCD6 (E), SON (G), and ATP6V1E1 (H) genes were localized, respectively, to chromosomes 3q, 1p, and 4q in C. siamensis. The ACTN1 (I), USP5 (J), and LARP4 (L) genes were localized, respectively, to chromosomes 8q, 7p, and 2q in X. tropicalis. Hoechst-stained patterns of the PI-stained metaphase spreads in (A), (E), and (J) are shown in (B), (F), and (K), respectively. Scale bars represent 10 µm. Arrows indicate the fluorescence signals. |