Click here to close
Hello! We notice that you are using Internet Explorer, which is not supported by Xenbase and may cause the site to display incorrectly.
We suggest using a current version of Chrome,
FireFox, or Safari.
???displayArticle.abstract???
Many mitotic factors were shown to be activated by Ran guanosine triphosphatase. Previous studies in Xenopus laevis egg extracts and in highly proliferative cells showed that mitotic chromosomes were surrounded by steep Ran guanosine triphosphate (GTP) concentration gradients, indicating that RanGTP-activated factors promote spindle assembly around chromosomes. However, the mitotic role of Ran in normal differentiated cells is not known. In this paper, we show that although the steep mitotic RanGTP gradients were present in rapidly growing cell lines and were required for chromosome congression in mitotic HeLa cells, the gradients were strongly reduced in slow-growing primary cells, such as HFF-1 fibroblasts. The overexpression of RCC1, the guanine nucleotide exchange factor for Ran, induced steeper mitotic RanGTP gradients in HFF-1 cells, showing the critical role of RCC1 levels in the regulation of mitosis by Ran. Remarkably, in vitro fusion of HFF-1 cells produced cells with steep mitotic RanGTP gradients comparable to HeLa cells, indicating that chromosomal gain can promote mitosis in aneuploid cancer cells via Ran.
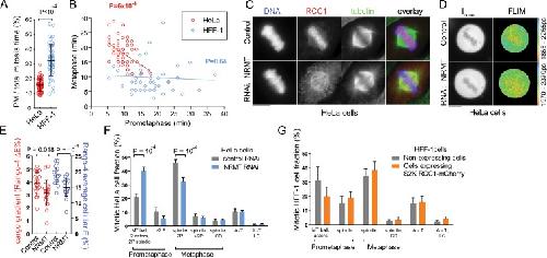
Figure 2. Differences in RCC1 levels and N-terminal methylation contribute to the cell-specific diversity of mitotic RanGTP gradients. (A and B) Immunoblots showing protein expression levels and posttranslational modifications in nonsynchronized cells (A) and in HFF-1 and HeLa cells synchronized by NZ shake-off in mitosis or interphase (B). As indicated, the position of methylated RCC1 (Me3-RCC1α) and phosphorylated RanGAP1 (p-RanGAP1-SUMO) are shown. Corresponding loading control data for each separate gel are shown. Asyn, asynchronized; Inter, interphase; Mito, mitosis. (C) IF of RCC1 in HeLa and HFF-1 cells. (D) Scatter plot of RCC1 chromatin/cytoplasmic ratio detected by IF in mitotic HeLa and HFF-1 cells. (E) Confocal fluorescence images of live cells expressing NTDα-mCherry. (F) Scatter plot of chromatin/cytoplasmic ratio of NTDα-mCherry in live cells. (G) FRAP measurements of wt and ASPK RCC1α-mCherry binding to chromatin in interphase (left) and mitotic cells (right). D, F, and G are single-cell data, means ± SD; t test in D; ANOVA/Bonferroni in F and G. In F, all pairwise comparisons are significant (P < 0.01), except for two pairs indicated (NS). In G, only significant pairwise comparisons are indicated. (H) mCherry fluorescence, donor intensity (Idonor), and FLIM images of mitotic HFF-1 cells coexpressing wt (top) or S2K RCC1α-mCherry and Rango-4. Bars, 10 µm.
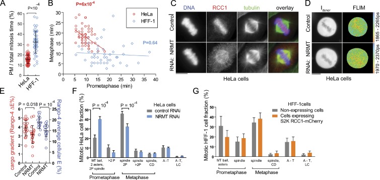
Figure 3. Mitotic RanGTP gradient promotes rapid spindle assembly during PM. (A and B) Time-lapse imaging of untreated cells was used to measure the duration of mitotic phases (see also Fig. S3 A). (A) Scatter plot of PM/total mitosis time in HeLa and HFF-1 cells (single-cell data, means ± SD, t test). (B) Linear regression of the PM versus metaphase time in HeLa and HFF-1 cells. Best-fit regression lines and the corresponding p-values of the fits are indicated. (C) RCC1 IF in control or NRMT RNAi-treated HeLa cells. (D) Rango-4 donor intensity (Idonor) and FLIM images of control or NRMT RNAi-treated HeLa cells. (E) Scatter plot of mitotic cargo gradients and mean cellular Rango-4 E. Single-cell data, means ± SD, t test. (F and G) The fraction of mitotic cells in PM, metaphase, anaphase, and telophase (A-T) detected by IF in NRMT or control RNAi-treated HeLa cells (F) and in HFF-1 cells expressing or not expressing S2K RCC1α-mCherry (G). CD, chromosome congression defect; LC, lagging chromosomes; 2P, two poles or asters; >2P, multipolar spindles and asters. Means ± SD, ANOVA/Bonferroni test; n = 4 in F and n = 3 in G. Only significant changes are indicated. Bars, 10 µm.
Figure 4. Chromosomal gain drives steep mitotic RanGTP gradient. (A) mCherry fluorescence, donor intensity (Idonor), and FLIM images of mitotic cells resulting from the fusion of HFF-1 cells expressing EB3-mCherry with HFF-1 cells expressing RBP-4 (bottom). In the control HFF-1 cells expressing RBP-4 (top), the PEG-induced cell fusion was omitted. The displayed τdonor range is shown on the right. (B) Scatter plot of the mitotic RanGTP gradients (RBP-4 ΔE) in control and fused HFF-1 cells (single-cell data, means ± SD, t test). Bar, 10 µm.
Ai,
Hue-shifted monomeric variants of Clavularia cyan fluorescent protein: identification of the molecular determinants of color and applications in fluorescence imaging.
2008, Pubmed
Ai,
Hue-shifted monomeric variants of Clavularia cyan fluorescent protein: identification of the molecular determinants of color and applications in fluorescence imaging.
2008,
Pubmed Arnaoutov,
Ran-GTP regulates kinetochore attachment in somatic cells.
2005,
Pubmed
,
Xenbase Caudron,
Spatial coordination of spindle assembly by chromosome-mediated signaling gradients.
2005,
Pubmed
,
Xenbase Chen,
N-terminal alpha-methylation of RCC1 is necessary for stable chromatin association and normal mitosis.
2007,
Pubmed Clarke,
Spatial and temporal coordination of mitosis by Ran GTPase.
2008,
Pubmed Duelli,
A virus causes cancer by inducing massive chromosomal instability through cell fusion.
2007,
Pubmed Dumont,
A centriole- and RanGTP-independent spindle assembly pathway in meiosis I of vertebrate oocytes.
2007,
Pubmed
,
Xenbase Ganem,
Tetraploidy, aneuploidy and cancer.
2007,
Pubmed Garbe,
Molecular distinctions between stasis and telomere attrition senescence barriers shown by long-term culture of normal human mammary epithelial cells.
2009,
Pubmed Halpin,
Mitotic spindle assembly around RCC1-coated beads in Xenopus egg extracts.
2011,
Pubmed
,
Xenbase Hitakomate,
The methylated N-terminal tail of RCC1 is required for stabilisation of its interaction with chromatin by Ran in live cells.
2010,
Pubmed Hood,
RCC1 isoforms differ in their affinity for chromatin, molecular interactions and regulation by phosphorylation.
2007,
Pubmed Hu,
Integrated cross-species transcriptional network analysis of metastatic susceptibility.
2012,
Pubmed Jansen,
Propagation of centromeric chromatin requires exit from mitosis.
2007,
Pubmed Joseph,
SUMO-1 targets RanGAP1 to kinetochores and mitotic spindles.
2002,
Pubmed Kalab,
Visualization of a Ran-GTP gradient in interphase and mitotic Xenopus egg extracts.
2002,
Pubmed
,
Xenbase Kalab,
The RanGTP gradient - a GPS for the mitotic spindle.
2008,
Pubmed Kaláb,
Analysis of a RanGTP-regulated gradient in mitotic somatic cells.
2006,
Pubmed
,
Xenbase Kaláb,
The design of Förster (fluorescence) resonance energy transfer (FRET)-based molecular sensors for Ran GTPase.
2010,
Pubmed Kita-Matsuo,
Lentiviral vectors and protocols for creation of stable hESC lines for fluorescent tracking and drug resistance selection of cardiomyocytes.
2009,
Pubmed Kiyomitsu,
Chromosome- and spindle-pole-derived signals generate an intrinsic code for spindle position and orientation.
2012,
Pubmed Li,
Phosphorylation of RCC1 in mitosis is essential for producing a high RanGTP concentration on chromosomes and for spindle assembly in mammalian cells.
2004,
Pubmed
,
Xenbase Li,
A mechanism of coupling RCC1 mobility to RanGTP production on the chromatin in vivo.
2003,
Pubmed
,
Xenbase Magidson,
The spatial arrangement of chromosomes during prometaphase facilitates spindle assembly.
2011,
Pubmed Makde,
Structure of RCC1 chromatin factor bound to the nucleosome core particle.
2010,
Pubmed
,
Xenbase Murakoshi,
Highly sensitive and quantitative FRET-FLIM imaging in single dendritic spines using improved non-radiative YFP.
2008,
Pubmed Nguyen,
Evolutionary optimization of fluorescent proteins for intracellular FRET.
2005,
Pubmed O'Connell,
Relative contributions of chromatin and kinetochores to mitotic spindle assembly.
2009,
Pubmed Santner,
Malignant MCF10CA1 cell lines derived from premalignant human breast epithelial MCF10AT cells.
2001,
Pubmed Soderholm,
Importazole, a small molecule inhibitor of the transport receptor importin-β.
2011,
Pubmed
,
Xenbase Stewart,
Anaphase-promoting complex/cyclosome controls the stability of TPX2 during mitotic exit.
2005,
Pubmed Sun,
Investigating protein-protein interactions in living cells using fluorescence lifetime imaging microscopy.
2011,
Pubmed Tooley,
NRMT is an alpha-N-methyltransferase that methylates RCC1 and retinoblastoma protein.
2010,
Pubmed Uetake,
Prolonged prometaphase blocks daughter cell proliferation despite normal completion of mitosis.
2010,
Pubmed Vitale,
Illicit survival of cancer cells during polyploidization and depolyploidization.
2011,
Pubmed Wadsworth,
Variations on theme: spindle assembly in diverse cells.
2011,
Pubmed Walczak,
Mechanisms of mitotic spindle assembly and function.
2008,
Pubmed
,
Xenbase Wollman,
Efficient chromosome capture requires a bias in the 'search-and-capture' process during mitotic-spindle assembly.
2005,
Pubmed Zhai,
Microtubule dynamics at the G2/M transition: abrupt breakdown of cytoplasmic microtubules at nuclear envelope breakdown and implications for spindle morphogenesis.
1996,
Pubmed