|
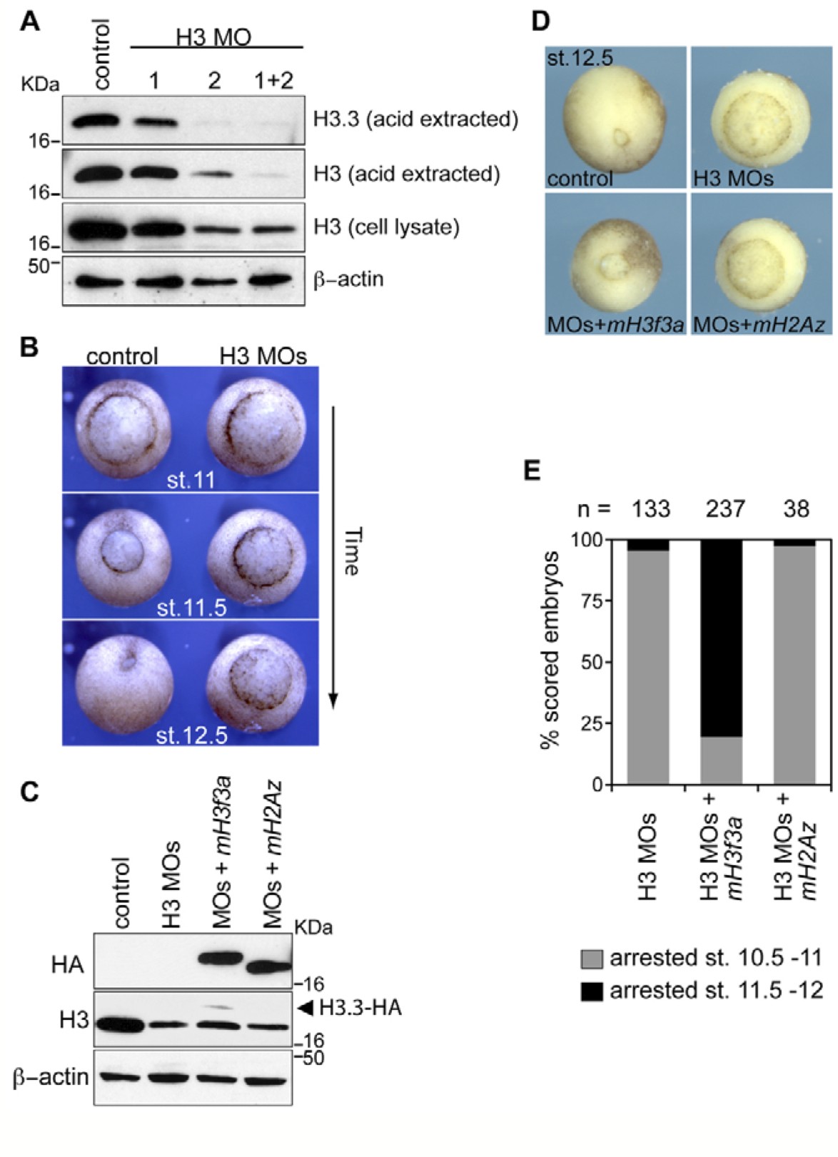
Fig. 1. Loss of H3.3/H3 leads to gastrulation arrest in Xenopus
embryos. (A) Western blot analysis of cell lysates (H3 and β-actin) or acid-extracted nuclear fractions (H3.3 and H3) from stage 11 control or H3 MO-injected embryos. (B) Time-lapse images tracking the development of a representative pair of control and H3 MOs-injected embryos from early to late gastrulation. (C) Protein synthesis of injected mRNAs shown by western blot analysis of cellular extracts from embryos injected with H3 MOs and 750 pg of mRNA encoding either HA-epitope-tagged mouse H3.3 or H2Az. (D) Morphology of injected embryos and control siblings at stage 12.5. (E) Percentage of injected embryos arrested at early (stage 10.5-11) or late (stage 11.5-12) gastrula stages. |
|
Fig. 2. H3.3/H3-depleted Xenopus embryos fail to express mesodermal marker genes. (A-Iâ²) Control and injected embryos fixed at early gastrula were subjected to RNA in situ hybridization for the analysis of mesodermal (A-Câ²), endodermal (D-Fâ²) and ectodermal (G-Iâ²) marker gene expression. Representative embryos from three experiments are shown. (A-D,G) Vegetal views; (E,F) lateral views of bisected embryos, dorsal towards the right; (H) lateral view; (I) animal view. (J) Expression of selected genes in control and H3 MO-injected embryos at stage 10.5 was measured by qRT-PCR. All values were normalized to ornithine decarboxylase (ODC) and plotted relative to the respective transcript levels in control embryos. Error bars indicate s.d. of three independent experiments. *P<0.05 using a two-tailed Student t-test. |
|
Fig. 3. H3.3/H3 depletion leads to the loss of mesodermal competence in ectodermal cells. (A) Time-lapse images show the development of control and embryos injected with H3 MOs in either all blastomeres at the four-cell stage, or four animal or vegetal blastomeres at the eight-cell stage.
(B) Immunoblots of phospho-Smad2 and phospho-Smad1 in stage 10.5 control and H3 MOs-injected embryos. (C) Animal caps excised from control, H3 MOs, and H3 MOs + mouse H3.3a mRNA-injected embryos at stage 8 were cultured in the absence or presence of Activin A. At stage 15, the explants were fixed and analyzed for Xbra expression by in situ hybridization. |
|
Fig. 4. Mesodermal gene activation is independent of post-translational modifications on H3.3 and incorporation at promoters. (A) Enrichment of H3.3-HA at the promoters of Xbra, siamois and cebpa was examined by ChIP-qPCR analysis of embryos injected with 750 pg of mouse H3.3a-HA mRNA at blastula (stage 8), early- (stage 10), mid- (stage 11) and late- (stage 12.5) gastrula stages. Level of enrichment is determined as a percentage of input. Expression of these genes at different developmental stages was measured by qRT-PCR. All values were normalized to ornithine decarboxylase (ODC) and plotted relative to the respective transcript levels in two-cell stage embryos. Error bars indicate s.d. of three independent experiments. (B) Rescue experiments were performed by co-injecting H3.3 MO with mRNA encoding HA-epitope tagged wild-type or mutant H3.3, H3.1 or H2Az. Injected embryos were either allowed to develop to late gastrula stage 12.5 (top panels), or fixed at stage 10.5 and subjected to whole-mount in situ hybridization analysis of Xbra expression (bottom panels). |
|
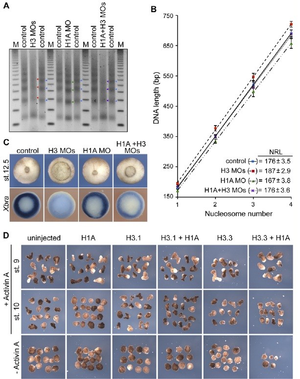
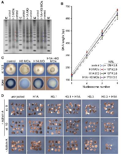
Fig. 5. Mesodermal competence is regulated by interplay of nucleosomal H3 and linker histone H1. (A) Nucleosomal ladders resulting from micrococcal nuclease digests of nuclei from control, H3.3 H1Aand H3.3+H1Aknockdown embryos. Arrows point to di-, tri- and tetra- nucleosomes; M is the 123bp DNA ladder. (B) Oligomeric DNA length was calculated and plotted against the nucleosome number. Error bars indicate s.d. of six independent experiments. The mean nucleosomal repeat length (NRL) in each set of embryos is indicated with s.d. (C) Embryos injected with H3 MOs alone, H1A MO alone or H3 and H1A MOs were either cultured to late gastrula stage 12.5 (top panels), or fixed at stage 10.5 and subjected to in situ hybridization analysis of Xbra expression (bottom panels). (D) Animal caps excised from stage 8 control or embryos injected with H1A (1.5 ng), H3.1 (1.5 ng), H3.3 (1 ng) or combinations of H1A+H3.1/H3.3 mRNAs, were exposed to Activin A at late blastula and early gastrula stages, and cultured until stage 25. |
|
Fig. S1. H3f3a and H3f3b genes are co-expressed during early embryonic development. Expression patterns of H3f3a and H3f3b determined by whole-mount in situ hybridization. |
|
h3-3a (H3.3 histone A) gene expression in Xenopus laevis embryo, assayed via in situ hybridization, NF stage 2, animal view.
|
|
h3-3a (H3.3 histone A) gene expression in Xenopus laevis embryo, assayed via in situ hybridization, NF stage 7, lateral view.
|
|
h3-3a (H3.3 histone A) gene expression in Xenopus laevis embryo, assayed via in situ hybridization, NF stage11, vegetal view.
|
|
h3f3a (H3 histone, family 3A) gene expression in Xenopus laevis embryo, assayed via in situ hybridization, NF stage 13, dorsal up.
|
|
|
|
h3-3a (H3.3 histone A) gene expression in Xenopus laevis embryo, assayed via in situ hybridization, NF stage 35, lateral view, anterior left, dorsal up.
|
|
h3-3b (H3.3 histone B) gene expression in Xenopus laevis embryo, assayed via in situ hybridization, NF stage 2, animal view. |
|
h3-3b (H3.3 histone B) gene expression in Xenopus laevis embryo, assayed via in situ hybridization, NF stage 7, lateral view.
|
|
h3-3b (H3.3 histone B) gene expression in Xenopus laevis embryo, assayed via in situ hybridization, NF stage 11, vegetal view.
|
|
h3-3b (H3.3 histone B) gene expression in Xenopus laevis embryo, assayed via in situ hybridization, NF stage 13, dorsal view, anterior right.
|
|
|
|
h3f3b (H3 histone, family 3B) gene expression in Xenopus laevis embryo, assayed via in situ hybridization, NF stage 35, lateral view, anterior left, dorsal up.
|
|
Fig. S2. Overexpression of H3.3 leads to early embryonic lethality. (A) Embryos at the two- to four-cell stages were injected with 1 or 2 ng of mRNA encoding HA-tagged H3.1 or H3.3. Injected embryos were either allowed to develop to late tailbud stage, or fixed at stage 10.5 and subjected to whole-mount in situ hybridization analysis of Xbra expression. (B) Percentage of injected embryos that developed normally to late gastrula stage 12.5. (C) Synthesis of exogenous H3.1- HA or H3.3-HA proteins in injected embryos detected by immunoblotting for the HA epitope. |
|
Fig. S3. Developmental defects in embryos partially or completely depleted of H3.3. (A) Target regions of H3 MO1 and MO2. (B) Western blot analysis showing dose-dependent depletion of endogenous H3 proteins in H3 MO-injected embryos. Doses of H3 MOs tested were 6.5 ng, 26 ng and 65 ng. (C) Development of control or embryos injected with H3 MO1 or MO2 alone or MO1+MO2 at stages 12 and 26. |
|
Fig. S4. Presence of RNA polymerase II and H3.3 at the promoters of active genes in gastrula embryos. (A) Presence of endogenous RNA polymerase II at the promoters of Xbra, myf5 and cebpa were analyzed by ChIP-qPCR analysis of stage 10.5 control and H3 MOs-injected embryos. Level of enrichment is determined as a percentage of input. (B) Chromatin immunoprecipitation using anti-HA antibody was performed on stage 10.5 control and embryos injected with 750 pg of mH3.3a-HA mRNA. Presence of H3.3-HA at the promoters of Xbra, siamois and cebpa were analyzed by PCR using promoter-specific primers. |
|
Fig. S5. Mesoderm formation and gene expression in H3 MOs morphants is rescued by co-injection of mouse H3f3a mRNA. (A) Control and injected embryos fixed at early gastrula were subjected to RNA in situ hybridization analysis of Xbra and gsc transcripts. (B) Percentage of embryos co-injected with mRNA encoding HA-tagged wild-type or mutant H3.3, or H3.1 that arrested at early (stage 10.5-11) or late (stage 11.5-12) gastrula stages. (C) Rescue experiments were performed by co-injecting H3.3 MO with a total amount of 750 pg of mRNA encoding HA-tagged H3.1 or H3.3, or
both. Injected embryos were either allowed to develop to late gastrula stage 12.5 (top panels), or fixed at stage 10.5 and subjected to whole-mount in situ hybridization analysis of Xbra expression (bottom panels). (D) Percentage of injected embryos that arrested at early (stage 10.5-11) or late (stage 11.5-12) gastrula stages. |
|
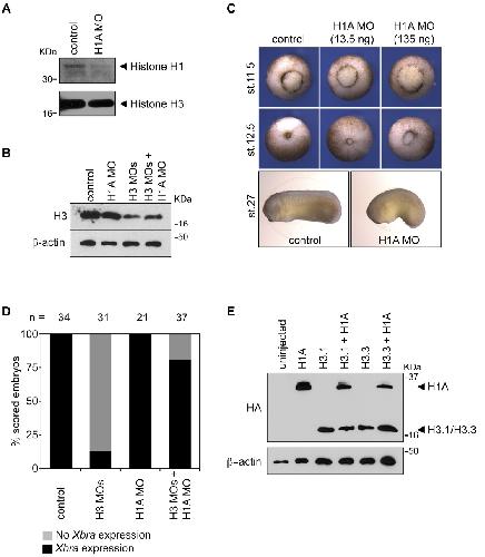
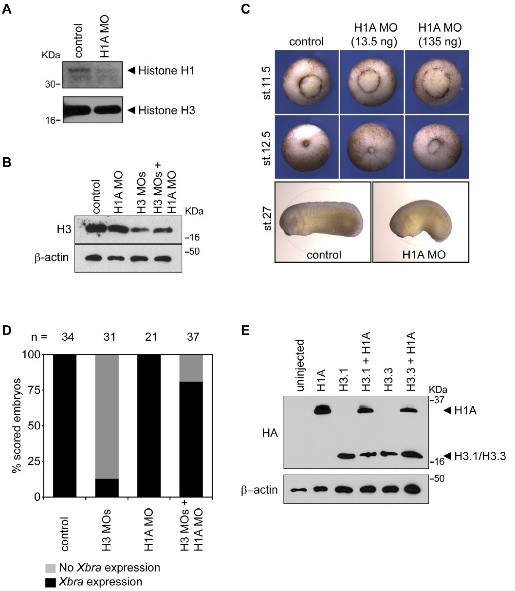
Fig. S6. Mesodermal competence is regulated by interplay between nucleosomal H3 and linker histone H1. (A) Synthesis of somatic linker histone H1A is inhibited by H1A antisense MO. Western blot analysis of acid nuclear extracts from gastrula stage control or H1A MO-injected embryos shows ~70% knockdown of histone H1 (arrow). (B) Western blot analysis of endogenous H3 protein levels in gastrula stage control and injected embryos. (C) Time-lapse images tracking development of control and H1A-depleted embryos. Development of H1A knockdown embryos was slightly delayed but otherwise normal. (D) Percentage of control and injected embryos that express Xbra. Embryos from two independent experiments were fixed at early gastrula and subjected to RNA in situ hybridization analysis of Xbra transcripts. (E) Protein synthesis of injected mRNAs shown by western blot analysis of cellular extracts from stage 10.5 embryos. |