|
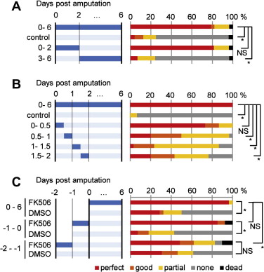
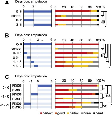
Fig. 1.
Narrowing down the period of FK506-treatment to restore the regenerative ability during the refractory period. (A) FK506 treatment after the tail amputation for the first 2 days and the following 4 days. FK506 treatment at 0–2 days post amputation was sufficient for the identical tail regenerative ability with the treatment at 0–6 days post amputation, (B) Pulse treatment with FK506 for 12 h each during 0–2 days post amputation. FK506 treatment for 12 h just after the tail amputation enabled regeneration and (C) FK506 treatment prior to tail amputation. FK506 treatment 1 day prior to the tail amputation was needed for the regeneration. The blue and light blue bars on the left panels indicate the period of FK506 and DMSO (vehicle control) treatment. On the right panels, each color represents the extent of regeneration. n = 24–30 ∗P < 0.01, Steel–Dwass method. NS: not significant. |
|
Fig. 2.
Characterization of Clone 1, a novel gene that contained phytanoyl-CoA dioxygenase (PhyH) domain. (A) Comparison of primary structures of clone 1 and Xenopus phytanoyl-CoA dioxygenase revealed 22% sequence similarity in the PhyH domain. The dark-gray and light-gray boxes indicate the predicted mitochondrial targeting sequence and the PhyH domain, respectively. aa: amino acid residues, (B) Phylogenetic tree of clone 1 and phytanoyl-CoA dioxygenase. Clone 1 formed a distinct gene group from PhyH gene group. The numbers at the nodes represent bootstrap values and (C) Significantly higher expression of clone 1 in the DMSO-treated tadpoles during the refractory period was confirmed using qRT-PCR. The dark-gray and the light-gray color on the graph indicate non-regenerative and regenerative conditions, respectively. hpa: hours post amputation. (mean ± SEM, n = 4) Ref: refractory period, Post-ref: post-refractory regenerative period. ∗P < 0.01, Tukey–Kramer method. |
|
Fig. 3.
Transient up-regulation of XPhyH-like after the tail amputation and during the refractory period. (A) Tail amputation during the refractory period evoked transient up-regulation of the transcript level (open circle), which was reduced by FK506-treatment (filled circle), (B) The up-regulation was more prominent during the refractory period (filled square) compared to the post-refractory regenerative period (open square) and (C) The transcript level in the whole tadpole body was specifically up-regulated at 14 dpf (the refractory period). The relative amounts of transcripts were obtained by taking the value of 0 hpa (A,B) or 0 dpf and (C) as 1, following the normalization using the transcript level of EF1α. (mean ± SEM, n = 4) hpa: hours post amputation, dpf: days post fertilization. âP < 0.05, Studentâs t-test, â P < 0.01, TukeyâKramer method.
|
|
Fig. 4.
Enriched expression of XPhyH-like in the blood cell fraction. (A) qRT-PCR analyses of XPhyH-like revealed significantly higher expression in the blood cell fraction, (B) T cell receptor (TCR) alpha showed higher expression in the blood cell fraction, resembling the pattern of XPhyH-like and (C) CD45 showed higher expression in both the blood cell and the trunk fraction, indicating a broader distribution compared to the cells expressing XPhyH-like. (mean ± SEM, n = 4) ∗P < 0.05, ∗∗P < 0.01, Dunnet’s test. |
|
Supplementary Figure 1.
Scheme of the differential display screening. Tadpoles were amputated with their tail during either in the refractory (St. 47) or post-refractory regenerative (St. 52) period and maintained for 24 h in 0.33× De Boer solution with FK506 or DMSO. Tail stumps were collected for RNA extraction after the treatments. (n = 80 and 12 for the refractory period and the regenerative period, respectively). |
|
Supplementary Figure 2.
Tadpole tail regenerative ability during development. Tadpole tail regenerative ability at each developmental stage was examined at 7 days after tail amputation and classified into four grades: perfect, whole tail structure was regenerated including fin, muscle, notochord and spinal cord; good, whole tail was regenerated, but length was shorter; partial, tail was regenerated, but lacked some tissues or had a curved axis; none, no regeneration was observed. (n = 20). |
|
Supplementary Figure 3.
Knockdown analyses using morpholino antisense oligo nucleotides (MOs). (A) The experimental scheme of MO injection. At 2-cell stage, embryos were injected with each MOs and raised to the refractory period. Tadpoles were examined for the tail regenerative ability 7 days after tail amputation during the refractory period. (B) Survival rate was compared between experimental MO injected tadpoles (filled circle), 5mis-pair control MO injected tadpoles (open circle) and non-injected tadpoles (cross mark). Each line represents three independent trials. (C) At 15dpf, the survival rate of tadpoles injected with experimental MO was significantly lower compared to those of tadpoles with 5mis-pair control MO or non-inject control. (mean ± SEM, n = 3) ∗: P < 0.01, Dunnet’s test. EXP: experimental MO, 5mis: 5mis-pair control MO, NON: non-injected, dpf: days post fertilization. |