Click here to close
Hello! We notice that you are using Internet Explorer, which is not supported by Xenbase and may cause the site to display incorrectly.
We suggest using a current version of Chrome,
FireFox, or Safari.
???displayArticle.abstract???
Understanding the molecular mechanisms that promote successful tissue regeneration is critical for continued advancements in regenerative medicine. Vertebrate amphibian tadpoles of the species Xenopus laevis and Xenopus tropicalis have remarkable abilities to regenerate their tails following amputation, through the coordinated activity of numerous growth factor signalling pathways, including the Wnt, Fgf, Bmp, Notch and TGF-β pathways. Little is known, however, about the events that act upstream of these signalling pathways following injury. Here, we show that Xenopus tadpoletail amputation induces a sustained production of reactive oxygen species (ROS) during tail regeneration. Lowering ROS levels, using pharmacological or genetic approaches, reduces the level of cell proliferation and impairs tail regeneration. Genetic rescue experiments restored both ROS production and the initiation of the regenerative response. Sustained increased ROS levels are required for Wnt/β-catenin signalling and the activation of one of its main downstream targets, fgf20 (ref. 7), which, in turn, is essential for proper tail regeneration. These findings demonstrate that injury-induced ROS production is an important regulator of tissue regeneration.
Figure 2. Amputation-induced ROS production does not depend on inflammatory cells. (a) Frames from the Supplementary Video showing transillumination (Trans), H2O2 production (HyPerYFP), and inflammatory cells (labeled with RFP) recruitment during the first 6 hrs following amputation. Closed red arrow points to blood clot that quickly forms in the distal site of the dorsal aorta following tail amputation 2. Open red arrow points to first inflammatory cell recruited into the area under examination. The colored lines show the migratory paths of the recruited inflammatory cells. (b) Quantification showing the change in average HyPerYFP ratio in relation to the number or recruited inflammatory cells into the area examined in the Supplementary Movie. (c) Sudan Black B staining of inflammatory cells in regenerative bud tissue at 24hpa, showing the decreased number of inflammatory cells in spib versus control morphant tadpoles. (d) Representative HyPerYFP imaging of control and spib morphants at 24 hours after tail amputation. (e) Quantification of H2O2 production using the HyPerYFP probe in control and spib morphants. Error bars indicate standard deviation (s.d.) of the mean. n tadpole tails analyzed indicated by brackets. n.s.; P > 0.05.
Figure 3. Pharmacologically lowering ROS impairs tail regeneration. (a) Panels show representative HyPerYFP imaging and quantification of tadpole tails treated with DMSO, 2μM DPI, 200μM apocynin (APO), or 200μM MCI-186 (MCI) treatments at 12 hours after amputation. (b) Representative tails and quantification of regenerated tail length at 72 hours after amputation following the indicated inhibitor treatments. (c) Images and quantification of tadpoles that were exposed to DMSO, DPI, APO, or MCI (same doses as above) from 0-72hpa, and then cultured in normal media until 7dpa. Error bars indicate standard deviation of the mean (s.d.) of (n) specimens. Red lines indicate initial point of amputation. Significance was determined using one-way ANOVA versus DMSO control. **, P < 0.01; ***, P < 0.001; no significance (n.s.), P > 0.05.
Figure 4. Morpholino mediated knockdown of cyba results in lowered amputation-induced ROS production and decreased regenerative tissue formation. (a) Western-blot against the FLAG epitope in cyba-flag mRNA injected cyba morphant or control embryos. (b) Western-blot against the myc epitope in myc-cyba mRNA injected cyba morphant or control embryos. (c) Representative transillumination and HyPerYFP imaging at amputation (T0) and 24 hpa in control, cyba morphants, and myc-cyba rescue cyba morphants, showing inhibition of ROS production and regenerative tissue formation by the cyba MO and rescue by co-injection of the MO-resistant myc-cyba mRNA. Black closed arrow shows regenerative bud. The quantification of HyPerYFP ratio increases following amputation in control, cyba morphants, and myc-cyba rescue construct injected cyba morphants is shown to the right of the panels. (d) Quantification of regenerative bud formation in control, cyba morphants, and myc-cyba rescue construct injected cyba morphants. Error bars indicate standard deviation (s.d.) of (n) specimens. Significance was determined using one-way ANOVA versus control. **, P < 0.01; ***, P < 0.001.
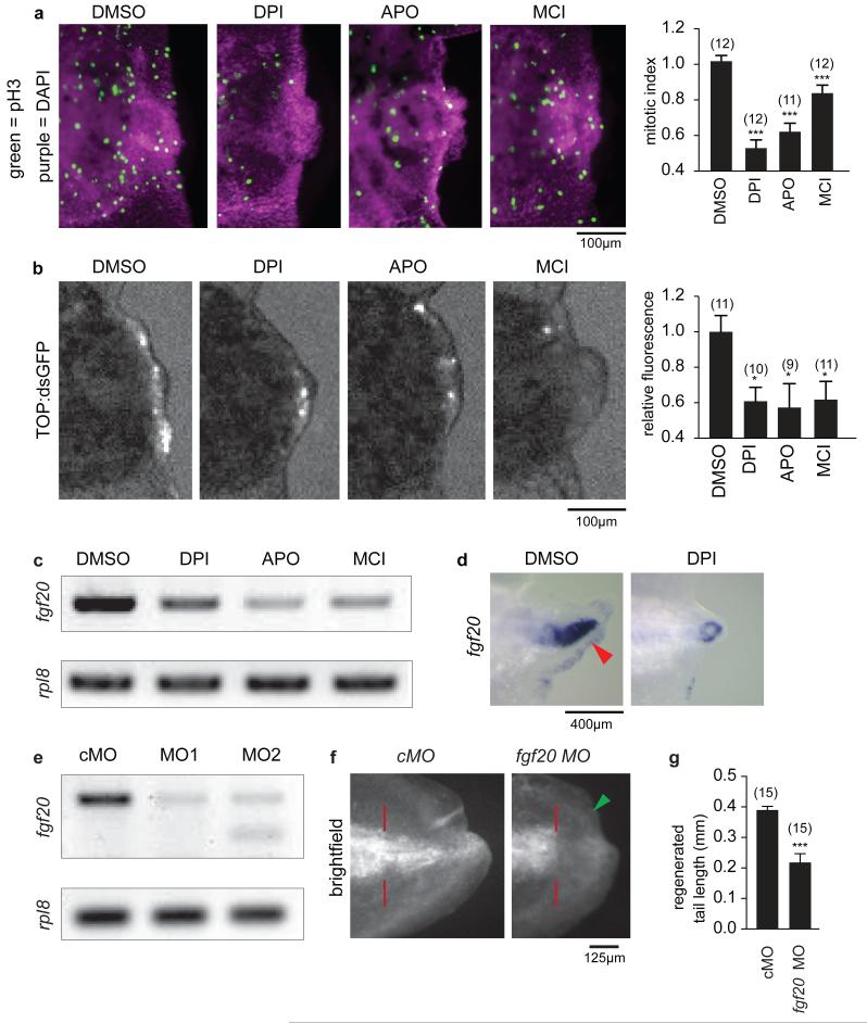
Figure 5. Amputation induced ROS are important for proper growth factor signaling during tail regeneration. (a) Representative images and quantification of X. laevis tadpoletail mitotic cells at 36hpa when cultured in control (DMSO) or ROS inhibitors DPI (2μM), APO (200μM), and MCI (200μM). (b) Representative images and relative Wnt/β-catenin signaling reporter dsGFP fluorescence at 36hpa in control (DMSO) or ROS inhibitors DPI (2μM), APO (50μM), and MCI (200μM) treated X. tropicalis tadpoles. (c) RT-PCR reactions amplifying fgf20 or reference gene rpl8 in control (DMSO) or ROS inhibitors DPI (2μM), APO (50μM), and MCI (200μM) at 36hpa in X. tropicalis tadpoles. (d)
In situ hybridization of fgf20 in DMSO controls versus DPI treated X. tropicalis tadpole tails during the tail regrowth phase of tail regeneration. (e) RT-PCR reactions detecting fgf20 in X. tropicalis control or fgf20 morphants. (f) Representative regenerated control or fgf20 morphant tadpole tails at 48hpa. (g) Quantification of regenerated tail length in control or fgf20 morphants. Error bars indicate standard error of the mean (s.e.m.) of (n) specimens. Significance was determined using one-way ANOVA or unpaired t-tests. *, P < 0.05; **, P < 0.01; ***, P < 0.001.
Ambasta,
Direct interaction of the novel Nox proteins with p22phox is required for the formation of a functionally active NADPH oxidase.
2004, Pubmed
Ambasta,
Direct interaction of the novel Nox proteins with p22phox is required for the formation of a functionally active NADPH oxidase.
2004,
Pubmed Beck,
Molecular pathways needed for regeneration of spinal cord and muscle in a vertebrate.
2003,
Pubmed
,
Xenbase Belousov,
Genetically encoded fluorescent indicator for intracellular hydrogen peroxide.
2006,
Pubmed Chamorro,
FGF-20 and DKK1 are transcriptional targets of beta-catenin and FGF-20 is implicated in cancer and development.
2005,
Pubmed
,
Xenbase Costa,
spib is required for primitive myeloid development in Xenopus.
2008,
Pubmed
,
Xenbase Denayer,
Transgenic reporter tools tracing endogenous canonical Wnt signaling in Xenopus.
2008,
Pubmed
,
Xenbase Dickinson,
Nox2 redox signaling maintains essential cell populations in the brain.
2011,
Pubmed Edaravone Acute Infarction Study Group,
Effect of a novel free radical scavenger, edaravone (MCI-186), on acute brain infarction. Randomized, placebo-controlled, double-blind study at multicenters.
2003,
Pubmed Finkel,
Oxidants, oxidative stress and the biology of ageing.
2000,
Pubmed Funato,
The thioredoxin-related redox-regulating protein nucleoredoxin inhibits Wnt-beta-catenin signalling through dishevelled.
2006,
Pubmed
,
Xenbase Galliot,
The Hydra model: disclosing an apoptosis-driven generator of Wnt-based regeneration.
2010,
Pubmed Hendzel,
Mitosis-specific phosphorylation of histone H3 initiates primarily within pericentromeric heterochromatin during G2 and spreads in an ordered fashion coincident with mitotic chromosome condensation.
1997,
Pubmed Ho,
TGF-beta signaling is required for multiple processes during Xenopus tail regeneration.
2008,
Pubmed
,
Xenbase Kahles,
NADPH oxidases as therapeutic targets in ischemic stroke.
2012,
Pubmed Lambeth,
NOX enzymes and the biology of reactive oxygen.
2004,
Pubmed Le Belle,
Proliferative neural stem cells have high endogenous ROS levels that regulate self-renewal and neurogenesis in a PI3K/Akt-dependant manner.
2011,
Pubmed Lee,
Fgf signaling instructs position-dependent growth rate during zebrafish fin regeneration.
2005,
Pubmed Lin,
Requirement for Wnt and FGF signaling in Xenopus tadpole tail regeneration.
2008,
Pubmed
,
Xenbase Love,
pTransgenesis: a cross-species, modular transgenesis resource.
2011,
Pubmed
,
Xenbase Love,
Genome-wide analysis of gene expression during Xenopus tropicalis tadpole tail regeneration.
2011,
Pubmed
,
Xenbase Miesenböck,
Visualizing secretion and synaptic transmission with pH-sensitive green fluorescent proteins.
1998,
Pubmed Niethammer,
A tissue-scale gradient of hydrogen peroxide mediates rapid wound detection in zebrafish.
2009,
Pubmed Nutt,
Comparison of morpholino based translational inhibition during the development of Xenopus laevis and Xenopus tropicalis.
2001,
Pubmed
,
Xenbase O'Donnell,
Studies on the inhibitory mechanism of iodonium compounds with special reference to neutrophil NADPH oxidase.
1993,
Pubmed Owusu-Ansah,
Distinct mitochondrial retrograde signals control the G1-S cell cycle checkpoint.
2008,
Pubmed Slack,
The Xenopus tadpole: a new model for regeneration research.
2008,
Pubmed
,
Xenbase Stefanska,
Apocynin: molecular aptitudes.
2008,
Pubmed Stoick-Cooper,
Advances in signaling in vertebrate regeneration as a prelude to regenerative medicine.
2007,
Pubmed Sugiura,
Xenopus Wnt-5a induces an ectopic larval tail at injured site, suggesting a crucial role for noncanonical Wnt signal in tail regeneration.
2009,
Pubmed
,
Xenbase Sundaresan,
Requirement for generation of H2O2 for platelet-derived growth factor signal transduction.
1995,
Pubmed West,
TLR signalling augments macrophage bactericidal activity through mitochondrial ROS.
2011,
Pubmed Whitehead,
fgf20 is essential for initiating zebrafish fin regeneration.
2005,
Pubmed Whyte,
Wnt signaling and injury repair.
2012,
Pubmed Wind,
Comparative pharmacology of chemically distinct NADPH oxidase inhibitors.
2010,
Pubmed Yanes,
Metabolic oxidation regulates embryonic stem cell differentiation.
2010,
Pubmed Yoneyama,
Endogenous reactive oxygen species are essential for proliferation of neural stem/progenitor cells.
2010,
Pubmed Yoo,
Lyn is a redox sensor that mediates leukocyte wound attraction in vivo.
2011,
Pubmed