|
FIGURE 1. Zinc finger nuclease-mediated deletion of PORCN from HT1080 cells.
A, graphic representation of ZFN targeting strategy. Capital letters indicate exonic coding sequence, and the lighter gray 5-base pair spacer is the site of initial cleavage. B, sequence of genomic DNA at the PORCN locus for two edited clones. Not shown is a third, unedited clone. C, PORCN cDNA. The region around exon 9 was amplified, and bands were excised and sequenced. The Δ19 clone upper band matches the deletion seen in B, whereas the lower band sequence lacks exon 9. The Δ12 band also lacks exon 9. D, quantitative PCR for PORCN. Results have been normalized to actin levels, and error bars represent S.D. |
|
FIGURE 2. PORCN null cells cannot activate WNT3A.
A, PORCN null cells do not secrete WNT3A. The cloned cells indicated were transfected with WNT3A, and culture media and lysates were prepared 24 h later. Western blot was performed to detect WNT3A. Left, no PORCN. Right, 3xHA-tagged mPORCN-D was co-transfected with Wnt and rescued secretion. B, cells were transfected with SuperTOPFlash reporter in the absence or presence of WNT3A. mCherry transfection was used to ensure equivalent transfection. 24 h after transfection, lysates were prepared and probed for firefly luciferase. C, luciferase assay as in B. Δ12 cells are shown. WNT3A-conditioned medium (WCM) was added in the right bar and is able to activate signaling. D, WT PORCN can rescue Wnt secretion and STF activity (number shown at bottom indicates -fold signal above background), but there is a non-linear relationship between detectable secreted Wnt and STF activity. The catalytic active site mutant PORCN H341A (100 ng transfected) cannot rescue secretion or STF activity. Duplicates are shown. Error bars, S.D. |
|
FIGURE 3. PORCN governs a broad dynamic range of Wnt signaling.
A, in a 24-well dish, Î19 cells were transfected with WNT3A, SuperTOPFlash, mCherry transfection control, and amounts of 3xHA mPORCN-D plasmid as indicated. When titrating PORCN, 50 ng of WNT3A was used; when titrating WNT3A, 3 ng of PORCN was used. The luciferase assay was performed 24 h after transfection. B, same as A, except with variable Wnt expression. C, Î19 cells were treated as in A, without transfection of STF. Instead, the natural reporter gene AXIN2 was measured by quantitative RT-PCR. 24 h after transfection, RNA was isolated and probed for AXIN2, using actin (ACTB) as control. Error bars, S.D. |
|
FIGURE 4. Schematic representation of PORCN structure and topology model. FDH mutations studied in this report are highlighted in yellow, red, and green, whereas the highly conserved residues Asn-306 and Ser-337 are highlighted in white on black. Splice variants resulting from selective inclusion of exons 7 and 8 are indicated by lines between amino acids, and resulting different protein sequences are shown below. Exon 9 is highlighted in light blue, with the ZFN binding site indicated. Colored amino acid residues indicate mutations associated with FDH. Colors indicate classification: low protein expression (yellow), loss of activity and near normal expression (red), and normal activity and expression at higher transfection levels (green). The N terminus is at the left, and the predicted ER lumenal side is below. Only missense mutations are indicated here. We have borrowed heavily from a previous publication in constructing this model (44). |
|
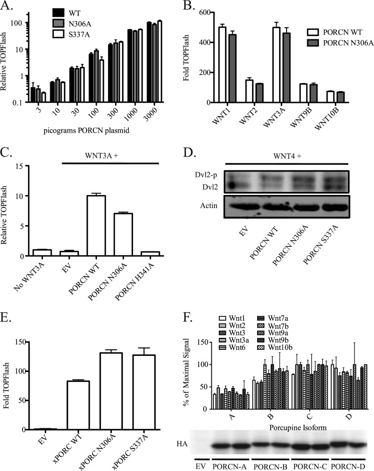
FIGURE 5. Highly conserved residues Asn-306 and Ser-337 of PORCN are not required for Wnt activation, and PORCN splice variants exert subtle control of activation.
A, Wnt/β-catenin reporter (STF) assay assessing PORCN mutants N306A and S337A relative to WT. Î19 cells were transfected with the following plasmids: 50 ng of WNT3A expression, 100 ng of mCherry expression, 550 ng of SuperTOPFlash reporter, and wild-type or mutant 3xHA-mPORCN-D expression plasmids as indicated. B, STF assay of N306A and WT PORCN plasmids (300 pg transfected) comparing multiple Wnts as indicated. C, PORCN null mouse embryonic fibroblasts were used to confirm results for N306A mutant PORCN. MEFs were nucleofected with plasmids as indicated under âExperimental Procedures.â 24 h after transfection, luciferase activity was measured. This assay was performed with multiple replicates twice with similar results. D, conserved PORCN residues are not required for non-canonical Wnt signaling to Dvl2. The indicated PORCN expression constructs were co-expressed in PORCN null HT1080 cells with WNT4, and Dvl2 mobility shift was subsequently assessed (see âExperimental Proceduresâ). E, conserved residues in Xenopus PORCN equivalent to Asn-306 and Ser-337 are not required for Wnt/β-catenin signaling. The STF assay was performed in Î19 cells transfected with 50 ng of WNT3A, 100 ng of mCherry, 650 ng of STF reporter, and the indicated 500 pg of Xenopus PORCN-A expression constructs. F, the STF assay was performed after transfection of 50 ng of the indicated Wnt, in combination with 300 pg each of 3xHA-mPORCN splice variants AâD as indicated. Data are presented as percentage of maximal signal obtained for each Wnt (the PORCN isoform producing maximal signal varies). Fold activity is dependent on Wnt transfected. Maximal signals were as follows: WNT1, 122Ã; WNT2, 24Ã; WNT3, 302Ã; WNT3A, 147Ã; WNT6, 21Ã; WNT7A, 3Ã; WNT7B, 4Ã; WNT9A, 5Ã; WNT9B, 10Ã; WNT10B, 52Ã. Expression of isoform mutants from a separate experiment with 100 ng of transfection/well is shown below (duplicates). Error bars, S.D. |
|
FIGURE 6. Focal dermal hypoplasia-associated PORCN mutations disrupt activity.
A, SuperTOPFlash assay of the ability of different PORCN mutants to rescue signaling mediated by WNT3A. Top, all wells receive 50 ng of WNT3A, 100 ng of mCherry, 300 pg of the 3xHA-mPORCN-D variant indicated, and 650 ng of SuperTOPFlash reporter. Bottom, for analysis of expression levels, all PORCN variants were transfected in a separate experiment at 100 ng. B, for select FDH mutant PORCN variants, a TOPFlash assay was performed while titrating down the total amount of PORCN from 100 ng to 100 pg. Results are displayed as a percentage of WT signaling activity at the corresponding equivalent transfection quantity. Δ12 cells were used in this experiment. C, STF assay was performed in Δ19 cells transfected with 50 ng of Wnt indicated, along with 100 ng of mCherry, 650 ng of STF reporter, and 300 pg of the 3xHA-mPORCN-D variant indicated. Results are displayed as a percentage of the signal obtained from indicated Wnt when co-transfected with WT PORCN. D, Dvl2 mobility shift induced by WNT4. The experiment was done at the same time as that in Fig. 5D, and hence the WT and EV controls are shown again here for clarity. Error bars, S.D. |
|
FIGURE 7. PORCN expression levels vary across human tissues, and HT1080 cells have high expression. A human tissue mRNA panel was used to assess relative levels of PORCN message in HT1080 cells related to these various tissues. PORCN mRNA expression is plotted normalized to input RNA quantity (open bars) or normalized to a combination of GUSB and PLA2G4A abundance (gray bars). Error bars, S.D. |