|
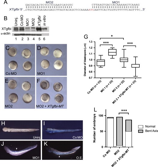
Fig. 3. XTgfbi depletion affected multiple tissue development. (A) Sequence and alignment of XTgfbi morpholinos. (B) XTgfbi morpholino (34 ng), or XTgfbi mRNA (2 ng) was injected into the DMZ of both cells at 2-cell-stage. XTgfbi protein levels in stage-32 embryos were analyzed by Western blotting using the XTgfbi antibody. Lane 6, in vitro translated XTgfbi as a positive control. (CâG) Effects on blastopore closure. CâF: Vegetal views of representitive stage-10.5 embryos injected with the indicated reagents. G: Quantification of blastopore size, analyzed with unpaired two-tailed Student T test. Both MO1(P<0.001) and MO2 (P=0.197) injection delayed blastopore formation compared with control. XTgfbi-MTco-injection rescued the defects (P<0.001). (H, I, J, K) Side views ofstage-32 embryos unilaterally injected with XTgfbi MO1 (34 ng) or mRNA (2 ng) at two-cell stage. (L) Graph shows XTgfbi-MT injection partially rescued the bent axis phenotypes caused by XTgfbi depletion. The data were analyzed by Chi square and (Fisherâs exact) test (P<0.001). |
|
Fig. 5. XTgfbi was required for the full activation of canonical Wnt signalling in Xenopus. (A, B, C) In situ hybridization of organizer genes in morpholino-injected embryos. XTgfbi depletion suppressed expression Gsc, Chd, and Xnot. (D) RT-PCR showed Wnt target gene expression was repressed by XTgfbi depletion. The indicated reagents were injected at 2-cell stage and analyzed in whole embryos at stage 10.5. (E) A representative TOPFLASH assay in stage-10.5 embryos injected with CoMO, MO1 and MO1 with XTgfbi-MT at two-cell stage. The data were analyzed with unpaired two-tailed Student T test (P=0.030, 0.037 respectively). (F) RT-PCR showed the exogenously induced Wnt target gene expression was repressed by XTgfbi knockdown in the animal cap assay. Embryos were injected with the indicated constructs at two-cell stage. Animal caps were dissected out at stage 8 and harvested at stage 10. (G, H) Exogenously induced target gene expression downstream of Nodal/Activin pathway was not affected by XTgfbi depletion. Embryos were injected at two-cell stage with indicated constructs. Animal caps were (G) isolated at stage 8, treated with activin at 10 ng/ml and harvested at stage 11, or (H) isolated at stage 9 and harvested at stage 11. (I) RT-PCR showed XTgfbi depletion does not affect the BMP pathway target gene expression. Embryos were injected at two-cell stage. Animal caps were isolated at stage 8 and harvested at stage 11. (J) RT-PCR showed Xwnt-8 injection increased XTgfbi expression level in animal caps at stage 10. Xwnt-8 mRNA was injected at two-cell stage. Animal caps were isolated at stage 8 and harvested at stage 10. (K) Real-time PCR showed injection of Xwnt-8 at two-cell stage increased XTgfbi expression in whole embryos at stage-15. |
|
Fig. 6. Tgfbi was required to augment Wnt activity in DLD-1 cells. (A) Western blot of Tgfbi and mTgfbi in DLD-1, Tgfbi het (Tgfbi+/â-DLD-1), TGFBI KO (Tgfbiâ/â DLD-1) and iBAC (mTgfbi BAC-carrying Tgfbiâ/â-DLD-1) cell lines. GAPDH was used as a loading control. (B) A representative TOPFLASH assay in DLD-1, TGFBI KO, and iBAC cells. Tgfbi deletion reduced endogenous Wnt activity in DLD-1 cells (P=0.030), which was restored in iBAC cells (P=0.038). The data were analyzed with unpaired two-tailed Student T test. (C) A representative experiment showing expression of Wnt-responsive genes measured by real-time RT-PCR. (D) Western blot analysis in DLD-1, TGFBI KO and iBAC cells. Loss of Tgfbi promoted E-cadherin expression but suppressed expression of LEF1. (E) A representative experiment showing expression of CTNB, AXIN2 and Tgfbi measured by real-time RT-PCR following β-catenin knockdown. The data were analyzed by unpaired two-tailed Student T test (P< 0.001) |
|
Fig. 7. Tgfbi regulates canonical Wnt signaling by promoting GSK3β phosphorylation and β-catenin stabilization in Xenopus and DLD-1 cells. (A) Histogram distribution of DLD-1, TGFBI KO and iBAC cells with different level of nuclear β-catenin staining analyzed with iCys. Tgfbi deletion reduced nuclear β-catenin (P<0.001), which was rescued by mTgfbi (P<0.001). The data were analyzed with unpaired two-tailed Student T test. (B) Western blot of total β-catenin, phospho-β-catenin (Ser 33/37), total GSK3β, phospho-GSK3β (Ser9), and GAPDH. Tgfbi deletion increased inactive phosphorylated β-catenin and decreased inactive phosphorylated GSK3β, which was rescued by mTgfbi in iBAC cells. (C) Western blot showing no change in the expression of LRP6, phospho-LRR6 (Ser1490), Naked, Dvl2 or Axin1 following Tgfbi deletion. (D) Western blot analysis in DLD-1 after transfecting 2 μg of V5-tagged mutant ILK constructs by Lipofectamine2000 into DLD-1 or TGFBI KO cells for 24 h. The expression of mutant ILK was confirmed by V5 tag expression. CA-ILK promoted GSK3β phosphorylation (Ser9) and reduced β-catenin phosphorylation (Ser 33/37) in TGFBI KO cells. KD-ILK had the opposite effects in DLD-1 cells. (E) Western blot of phospho-GSK3β (Ser9) and tubulin in stage-10.5 Xenopus injected with indicated agents. XTgfbi depletion repressed GSK3β phosphorylation, and it can be rescued by coinjection of CA-ILK. (F) A TOPFLASH assay in stage 10.5 whole embryos injected with MO1 alone or in combination with other indicated mRNA at two-cell stage. Coinjection of 100 pg β-catenin, 250 pg DN-GSK3β and 1 ng CA-ILK but not 1 ng GFP with MO1 rescued inhibited endogenous Wnt activity. The results are representatives of two independent experiments. |
|
Fig. 8. Proposed role of Tgfbi during Xenopus development. (A) XTgfbi is required for multiple tissue development via modulating canonical Wnt signalling. (B) A proposed mechanism of Wnt signalling regulation by Tgfbi. The dashed line represents the cell membrane.
|
|
Supplementary Fig. 1. XTgfbi depletion disrupts neural plate AP patterning. In situ hybridization of neural plate AP-patterning genes in morpholino-injected embryos. (A) The expression of mid and posterior markers Krox20, En2 are reduced or posteriorized in XTgfbi-depleted embryos. (B) The expression of Delta-2 is significantly reduced in XTgfbi-depleted embryos. |
|
Fig. 2. Expression pattern of XTgfbi. (A) RT-PCR shows, in stage 10 embryos, XTgfbi was strongly expressed in DMZ and weakly expressed in VMZ and animal cap. Gsc and Xwnt-8 are markers for DMZ and VMZ, respectively. (B) Whole mount in situ hybridization of XTgfbi. Dashed lines indicate the position of transversal sections as labelled. (B) Dorsal view (rostral to the left) at stage 14. XTgfbi was weakly expressed in the dorsal midline. (C) Dorsal view at stage 16 showing a decreasing XTgfbi expression gradient in the dorsal midline. (D, D') Lateral and dorsal views at stage 22: XTgfbi expression was seen in the dorsal tips of developing somites. (E, F) Lateral and dorsal views at stage 25: XTgfbi was expressed in dorsal somite tips (arrowheads), weakly in tissues surrounding the eye (arrow). (G) Lateral view at stage 28: XTgfbi was expressed in intersomitic boundaries, around the eye, migrating cranial neural crests and tailbud. (H) Lateral view of embryo head at stage 33: XTgfbi expression was prominent in CNS (arrowhead), eye (arrow) and pitpharyngeal pouches (asterisk). (I) Side view at stage 33 showing strong expression in the somites, tailbud and migrating hypaxial muscle anlagen (arrowheads). (J) Lateral view at stage-36: XTgfbi expression is prominent in the migrating hypaxial muscle (arrowheads), eye and tail fin. (K) Lateral view at stage 39: XTgfbi is detected in migrating hypaxial muscle and tail fin (arrows). (L) Lateral view at stage 42: XTgfbi is expressed in ventral side of the embryo and migrating hypaxial muscle (arrowheads). (M, N, O) In situ hybridization with sense XTgfbi probe shows no specific staining. (P, Q) Transversal sections from C: XTgfbi was strongly expressed in the floor plateand notochord. (R, S, T) Transversal sections from G: XTgfbi was expressed in neural crest cells and somites. (U, V) Parasagittal sections from G: XTgfbi expression is in the somites, strong in the dorsal tips (asterisk) and intersomitic boundaries (arrowheads). (W) Transversal sections from I: XTgfbi expression is in olfactory pits, periphery of prosencephalon, migrating neural crests, pharyngeal pouches as well as rhombencephalon, otic vesicles and notochord. (Z) Sagittal section from L showing XTgfbi expression in tissues surrounding various internal organs and abdominal epithelia. fp, floor plate; int, intestine; liv, liver; mes, mesenchyme; nc, notochord; ncc, neural crest cell; olf, olfactory pit; ov, otic vesicle; pha, pharygneal pouch; rho, rhombencephalon; som, somite; stm, stomach. Scale bar=100 m. |
|
no caption- available 01/04/13 |
|
tgfbi ( transforming growth factor, beta-induced, 68kDa ) gene expression in Xenopus laevis embryos, NF stage 14, as assayed by in situ hybridization. dorsal view: anterior left. |
|
tgfbi ( transforming growth factor, beta-induced, 68kDa ) gene expression in Xenopus laevis embryos, NF stage 25, as assayed by in situ hybridization. Lateral view: anterior left, dorsal up. |
|
tgfbi (transforming growth factor, beta-induced, 68kDa ) gene expression in Xenopus laevis embryos, NF stage 33, as assayed by in situ hybridization, lateral view, anterior left, dorsal up. |
|
tgfbi ( transforming growth factor, beta-induced, 68kDa ) gene expression in Xenopus laevis embryos, NF stage 42, as assayed by in situ hybridization. Lateral view: anterior left, dorsal up. |
|
Fig. 4. XTgfbi was required for dorsal tissue specification and differentiation. Whole-mount in situ hybridization of embryos with mis-expressed XTgfbi. The injected reagents, probes, and stage of embryos are indicated in the lower right, left, and upper-right corners, respectively. The injected sides are marked by β-gal. (A) XTgfbi depletion inhibited MHC expression in whole mount and sectioned embryos at stage 21. The dashed lines indicate the bent midline. In the longitudinal sections, the injected sides are indicated by the arrows. (B) XTgfbi-depletion repressed MyoD expression in stage 20 and 11 embryos. (C, D) hTgfbi or XTgfbi-MT injection rescued the loss of MHC caused by MO1 or MO2. Summaries of MHC expression based on arbitrary scores analyzed with unpaired two-tailed Student T test (P=0.009 hTgfbi, P=0.032 XTgfbi-MT). Error bars represent s.e.m. C: Representative MHC stained embryo injected with 2 ng hTgfbi only (n=21), 2 ng hTgfbi with 34 ng MO1 (n=29) and 34 ng MO1 only (n=33), respectively. D: Representative MHC stained embryos injected with 2 ng XTgfbi-MT only (n=22), 2 ng XTgfbi-MT with 34 ng MO2 (n=19) and 34 ng MO2 only (n=14), respectively. (E) XTgfbi depletion inhibited NBT expression at stage 15 and 21. The red bars indicate the neural plate expansion. (F) XTgfbi-depletion expanded neural plate marker Sox2 at stage 15. (G) XTgfbi-depletion repressed the expression of neural crest markers Twist at stage 21. (H) Cartilage staining of representative uninjected and MO1-injected embryos at stage 42. Embryos with XTgfbi-depletion developed smaller cranial cartilage.
|
|
tgfbi ( transforming growth factor, beta-induced, 68kDa ) gene expression in Xenopus laevis embryos, NF stage 16, as assayed by in situ hybridization. Coronal Sections: dorsal up. |