|
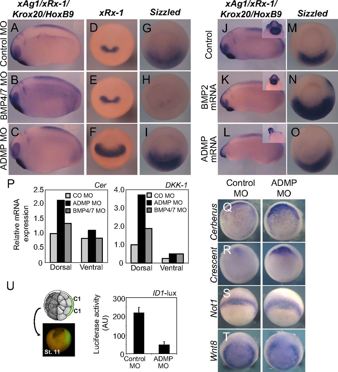
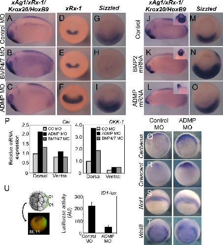
Fig. 1. ADMP inhibits head formation through repression of head inducers. (A) Embryos were radially injected in the marginal zone at the four-cell stage with morpholino antisense oligo (MO): Control MO (80 ng/embryo), BMP4 and BMP7 MOs (mix of 25 ng each/embryo) or ADMP MO (80 ng/embryo). Embryos were stained by in situ hybridization for
neural markers (mix of xAg1, xRx-1, Krox20, and
HoxB9) at late neurula stage (A), for xRx-1 at early
neurula stage (D; anterior view), or for Sizzled at
gastrula stage (G; ventral view, dorsal up; Nieuwkoop
and Faber stage 10.5). Number of embryos (n)
was â¥18, derived from two independent experiments;
for each class the frequency of the shown
phenotype was >80%. (J) Similar in situ hybridization
to A of embryos injected with ADMP mRNA
(15 pg/embryo) or BMP2 mRNA (15 pg/embryo).
Insets in J show the close-up of head/anterior region
in ventral view. Number of embryos (n) was
â¥20, derived from two independent experiments; for
each class the frequency of the shown phenotype
was >80%. (P) Cerberus (Cer) and DKK-1 expression
was monitored by qPCR on dorsal and ventral halves
of embryos injected with ADMP, BMP4/7, or control
morpholino (CoMO). Expression levels are normalized
to EF1a mRNA. (Q) Expression of head-organizer
markers in anterior endodermal cells is inhibited
by ADMP. Four-cell stage embryos were injected with
ADMP MO (80 ng) or control MO (CoMO, 80 ng). At
stage 11, embryos were fixed, removed of the blastocele
roof to reveal the underlying endoderm (for Q
and R), and processed for in situ hybridization for the
indicated markers. Number of embryos (n) was â¥20,
derived from two independent experiments; for each
marker the frequency of the shown expression was
>70%. For additional markers, refer to Fig. S1 G.
(U, Left) Thirty-twoell-stage embryos shown from
animal pole. Embryos were injected with the Smad1-
responsive reporter ID1-lux in dorsal 1blastomeres.
Targeting to anterior endoderm was confirmed at
gastrula by coinjected GFP mRNA (Lower Left picture). (Right) Luciferase was determined on extracts from stage 10.5 embryos coinjected with control or
ADMP MO. |
|
Fig. 2. ADMP signals through ACVR2a. (A) ADMP copurifies with ACVR2a and ALK2 receptors, but not with BMPR2. Conditioned media from HEK293T cells
expressing mature Myc-tagged cADMP were incubated with the extracellular domains of the indicated receptors fused to Fc and immobilized on protein A
sepharose beads. Copurifying mature ADMP was visualized by anti-Myc immunoblotting. (B) ADMP activates Smad1/5-dependent transcription through
ACVR2a. Human HepG2 cells were transfected with Smad1/5-responsive ID1-luciferase reporter alone (control) or with increasing doses of xADMP expression
plasmid (10 ng/cm2, low; 40 ng/cm2, high). Where indicated, cells were treated overnight with the type I BMP receptor kinase inhibitor Dorsomorphin (10 μM)
or cotransfected with control or ACVR2a-siRNA (50 pmol/cm2 each), mature miR-15 (700 pg/cm2), or an ACVR2a expression plasmid (20 ng/cm2). Data are
given as mean and SD. (C and D) Overexpression of ACVR2a fosters endogenous (C) and ectopic (D) ADMP signaling in Xenopus embryo. In C, embryos were
injected in the marginal zone with ID1-luciferase reporter alone (Control) or in combination with ACVR2a mRNA (250 pg/embryo). Where indicated, embryos
were coinjected with control or ADMP morpholinos. In D, embryos were injected in the animal pole with ID1-luciferase reporter alone (Control) or in
combination with ADMP mRNA (100 pg/embryo). Where indicated, embryos were coinjected with control-MO, ACVR2a mRNA, or miR-15/16 MO. (E) Embryos
were injected in the animal pole with ID1-luciferase reporter alone (Control) or in combination with a suboptimal dose of ADMP mRNA (10 pg/embryo).
Where indicated, embryos were coinjected with control or miR-15/16 MOs. |
|
Fig. 3. ADMP and Nodal compete on ACVR2a. (A) Schematic drawing
depicting Nodal and ADMP sharing ACVR2a. (B) Embryos were radially
injected in the marginal zone at the four-cell stage with mature miR-15
(15 ng/embryo) or ACVR2a mRNA (10, 100, or 300 pg/embryo). (B) Neurula-stage embryos were stained for xRx-1. (G) Close up picture of anterior/head region of sibling embryos of B, grown until tadpole stage (stage 37). Pictures are the representatives of >20 embryos from two independent experiments. Frequency of the shown phenotype was >80%. (L) Dorsal overexpression of ACVR2a increases both ADMP- and Nodal-dependent transcriptional activity. Embryos were injected in the dorsal marginal zone with either ID1-luciferase reporter or Mix.2 luciferase reporter with or without AVCR2a (300 pg) mRNA. Targeting to dorsal mesoderm was confirmed at gastrula by coinjected GFP mRNA. Data are given as mean and SD. (M) Overexpression of Xnr1 outcompetes ADMP if ACVR2a levels are limiting. Embryos were injected in the animal pole with the ADMP-responsive ID1-luciferase reporter alone (control) or with combinations of ADMP (100
pg/embryo), Xnr1 (100 pg/embryo), and ACVR2a (300 pg) mRNAs. Data are given as mean and SD. (N) ADMP does not outcompete Xnr1. Embryos were injected in the animal pole with the Nodal-responsive Mix.2-luciferase reporter alone (control) or with combinations of the indicated mRNAs (same doses as in L). |
|
Fig. 4. Cerberus facilitates ADMP signaling by relieving Nodal competition
for ACVR2a. (A) In situ hybridization of Sizzled (Szl) indicates the activities
of ADMP and BMP2. Embryos were radially injected in the marginal zone
at the four-cell stage with the indicated combinations of ADMP mRNA (30
pg/embryo) BMP2 mRNA (20 pg/embryo), CerS mRNA (30 pg/embryo), and
Cerberus + Lefty MOs (60 ng/embryo). Representative embryos are shown
dorsal side up and Sizzled expression domains are highlighted with dotted
lines. To quantify expansions or reduction, the angle of the Sizzled ventral
crescent was measured in >20 embryos (from two independent experiments)
as quantifications are shown in the Right columns with SD. Note that fulllength
Cerberus does not affect ADMP activity, whereas it inhibits BMP responsiveness
(Fig. S6). |
|
Fig. 5. ADMP inhibition promotes head-organizer activity in explanted
anterior endoderm. (A) Simplified scheme depicting the molecular interactions between Nodal, ADMP, and ACVR2a. (Left) In a Xenopus gastrula, the organizer is formed of dorsal mesodermal cells (blue), and of the abutting anterior endoderm (yellow expressing head-inducing molecules. D, dorsal; V, ventral. The expression pattern of ADMP, Cerberus, Dkk, Nodals, and ACVR2a has been previously described (6, 14, 17, 22, 27). Right, corresponding to the boxed region on the Left, depicts a model for the interplay between Nodal, ADMP, and Nodal antagonists. Darker and lighter backgrounds correspond to the intracellular and extracellular space, respectively. Nodal signals through ACVR2a and activates the expression of head inducers, such as Cerberus and Dkk-1. Cerberus secretion limits Nodal diffusion, enabling ADMP signaling, that, in turn, feedbacks on the expression of head inducers, including Cerberus itself. N, Nodal; A, ADMP; C, Cerberus. Italicized names indicate gene transcription. (B) Anterior endoderm explants dissected from early gastrula embryos (stage 10.5) injected with control or ADMP morpholinos were transplanted into the blastocoel of wild-type recipient embryos (Einsteck grafts). Recipient embryos were allowed to develop until tadpole stage, when they were scored for the presence of ectopic head structures (white arrowheads, cement glands; black arrows, eyes). Percentage of induced heads: control, MO-injected grafts, 0/40; ADMP, MO-injected grafts, 5/30. |
|
Fig. S1. (A) Expression pattern of BF-1 (A) and Chordin (D) of embryos injected as Fig. 1 A. (G) Expression pattern of the indicated markers of embryos injected as in Fig. 1 Q. Pictures are the representatives of >20 embryos from two independent experiments. Frequency of the shown phenotype was >80%. |
|
Fig. S2. (A) Embryos were injected with dominant-negative Smad5 mRNA (DN-Smad5; 100 pg/embryo) into the marginal zone of dorsal (D) or ventral G) blastomeres at the four-cell stage and expression pattern of neural genes (xAg1, xRx-1, Krox20, and HoxB9) were visualized by in situ hybridization at tail bud stage. Note that the anterior structure is expanded in dorsally injected embryos (red brackets). (A, D, and G) Lateral view. (B, E, and H) Dorsal view. (C, F, and I) Ventral view. Pictures are the representatives of >20 embryos from two independent experiments. Frequency of the shown phenotype was >85%. |
|
Fig. S3. (A) BF-1 expression of the embryos injected as Fig. 3 B and harvested at early neurula stage. Numbers of embryo n > 18, frequency of the shown phenotype >70%. (F) Expression at gastrula stage of the indicated markers of embryos radially injected with ACVR2a (100 pg) mRNA. |
|
Fig. S4. Embryos were radially injected with indicated MOs and mRNA and head/anterior structure was examined at late neurula stage. (A) Close-up picture of head/anterior phenotype. (D) Quantification of frequency of small head phenotype. Number of embryos examined are 26 for control morpholino (CoMO), 32 for CoMO + ACVR2a, 31 for ADMP MO + ACVR2a. (E) Close-up pictures of head/anterior phenotypes at late neurula stage of embryos injected with the
indicated mRNAs. Number of embryos (n) was â¥25, derived from two independent experiments; representative pictures are shown. ACVR2a (100 pg) mRNA; hDKK1 (10 pg) mRNA. |
|
Fig. S5. (A and B) Embryos were injected in the animal pole with either ID1-luciferase reporter or Mix.2-luciferase reporter in combinations with ADMP (100
pg/embryo), Xnr1 (100 pg/embryo), CerS (100 pg/embryo), and Smad4 (100 pg/embryo) mRNAs. Data are given as mean and SD. |
|
Fig. S6. Luciferase assay in Xenopus embryos as in Fig. 2D. mRNA doses were: ADMP and BMP2 (200 pg/embryo); Cerberus (100 pg/embryo). |
|
Fig. S7. (A) Embryos injected as Fig. 4 A, but in suboptimal doses (ADMP mRNA 5 pg/embryo, BMP2 mRNA 5 pg/embryo, CerS 30 pg/embryo) were grown
to tadpole stage (higher doses of Cer-S mRNA induce cyclopia) (1). Frequency of embryos lacking eyes were (J) 0%n = 20, (K) 0%n = 22, (L) 0%n = 22, (M) 0%
n = 21, (N) 60% n = 20, (O) 0% n = 21. (G) Expression of head-organizer genes Cerberus (Cer) and DKK-1 in hemisectioned embryos injected with the
indicated MOs (50 ng/embryo). Note that upon depletion of Nodal antagonists the anterior border of the head organizer expands toward the anteriormost
endoderm, phenocopying loss of ADMP. |
|
Fig. S8. (A) In situ hybridization for Cerberus on anterior endoderm explants (the explants were cut from the Brachet cleft to the bottom of the embryo)
removed from embryos injected with the indicated morpholinos. Explants were fixed after dissection (t = 0) or cultured for 15 min before harvesting (t = 15 min). |
|
Fig. S9. Scheme illustrating the circuits from which the head-inducing network is assembled. (1) Positive feedback in Nodal expression. (2) Negative feedback
between Nodal and Nodal antagonists (1). (3) As described in this paper, Nodal antagonists facilitate ADMP signaling that, in turn, negative feedbacks on their
expression, all together establishing a self-regulating loop. Red lines indicate the extracellular regulations, whereas black lines stand for transcriptional
regulations. |