XB-ART-46300
EMBO J
2013 Jan 23;322:204-18. doi: 10.1038/emboj.2012.302.
Show Gene links
Show Anatomy links
Systematic analysis of barrier-forming FG hydrogels from Xenopus nuclear pore complexes.
Labokha AA, Gradmann S, Frey S, Hülsmann BB, Urlaub H, Baldus M, Görlich D.
???displayArticle.abstract???
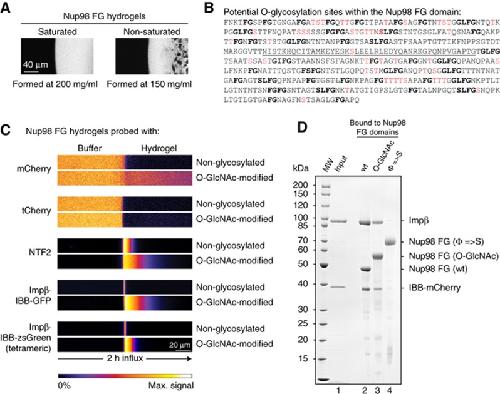
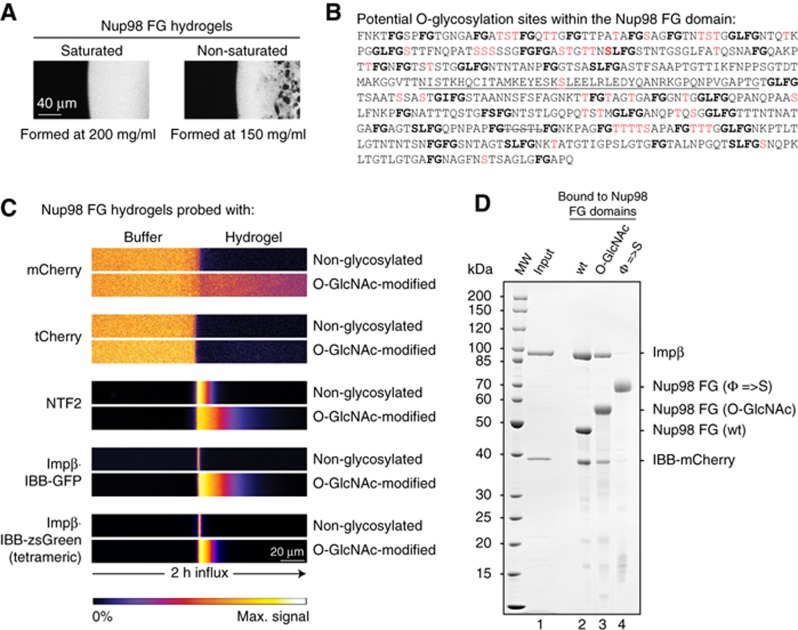
Nuclear pore complexes (NPCs) control the traffic between cell nucleus and cytoplasm. While facilitating translocation of nuclear transport receptors (NTRs) and NTR·cargo complexes, they suppress passive passage of macromolecules 30 kDa. Previously, we reconstituted the NPC barrier as hydrogels comprising S. cerevisiae FG domains. We now studied FG domains from 10 Xenopus nucleoporins and found that all of them form hydrogels. Related domains with low FG motif density also substantially contribute to the NPC's hydrogel mass. We characterized all these hydrogels and observed the strictest sieving effect for the Nup98-derived hydrogel. It fully blocks entry of GFP-sized inert objects, permits facilitated entry of the small NTR NTF2, but arrests importin β-type NTRs at its surface. O-GlcNAc modification of the Nup98 FG domain prevented this arrest and allowed also large NTR·cargo complexes to enter. Solid-state NMR spectroscopy revealed that the O-GlcNAc-modified Nup98 gel lacks amyloid-like β-structures that dominate the rigid regions in the S. cerevisiae Nsp1 FG hydrogel. This suggests that FG hydrogels can assemble through different structural principles and yet acquire the same NPC-like permeability.
???displayArticle.pubmedLink??? 23202855
???displayArticle.pmcLink??? PMC3553378
???displayArticle.link??? EMBO J
Species referenced: Xenopus
Genes referenced: dpysl3 ntsr1 nup153 nup214 nup54 nup58 nup62 nup98 nutf2 ranbp2 xpo1
???attribute.lit??? ???displayArticles.show???
References [+] :
Ader,
Amyloid-like interactions within nucleoporin FG hydrogels.
2010, Pubmed
Ader, Amyloid-like interactions within nucleoporin FG hydrogels. 2010, Pubmed
Andronesi, Determination of membrane protein structure and dynamics by magic-angle-spinning solid-state NMR spectroscopy. 2005, Pubmed
Antonin, Don't get stuck in the pore. 2013, Pubmed , Xenbase
Balbirnie, An amyloid-forming peptide from the yeast prion Sup35 reveals a dehydrated beta-sheet structure for amyloid. 2001, Pubmed
Bastos, Nup84, a novel nucleoporin that is associated with CAN/Nup214 on the cytoplasmic face of the nuclear pore complex. 1997, Pubmed
Bayliss, Interaction between NTF2 and xFxFG-containing nucleoporins is required to mediate nuclear import of RanGDP. 1999, Pubmed , Xenbase
Bernad, Nup214-Nup88 nucleoporin subcomplex is required for CRM1-mediated 60 S preribosomal nuclear export. 2006, Pubmed
Bernad, Nup358/RanBP2 attaches to the nuclear pore complex via association with Nup88 and Nup214/CAN and plays a supporting role in CRM1-mediated nuclear protein export. 2004, Pubmed , Xenbase
Brohawn, The nuclear pore complex has entered the atomic age. 2009, Pubmed
Bullock, The 1.6 angstroms resolution crystal structure of nuclear transport factor 2 (NTF2). 1996, Pubmed
Chi, Sequence and characterization of cytoplasmic nuclear protein import factor p97. 1995, Pubmed
Cushman, Using peptide arrays to define nuclear carrier binding sites on nucleoporins. 2006, Pubmed
Eanes, X-ray diffraction studies on amyloid filaments. 1968, Pubmed
Englmeier, Receptor-mediated substrate translocation through the nuclear pore complex without nucleotide triphosphate hydrolysis. 1999, Pubmed
Finlay, A complex of nuclear pore proteins required for pore function. 1991, Pubmed
Finlay, Inhibition of in vitro nuclear transport by a lectin that binds to nuclear pores. 1987, Pubmed , Xenbase
Fornerod, The human homologue of yeast CRM1 is in a dynamic subcomplex with CAN/Nup214 and a novel nuclear pore component Nup88. 1997, Pubmed
Frey, FG/FxFG as well as GLFG repeats form a selective permeability barrier with self-healing properties. 2009, Pubmed
Frey, FG-rich repeats of nuclear pore proteins form a three-dimensional meshwork with hydrogel-like properties. 2006, Pubmed
Frey, A saturated FG-repeat hydrogel can reproduce the permeability properties of nuclear pore complexes. 2007, Pubmed
Fried, Nucleocytoplasmic transport: taking an inventory. 2003, Pubmed
Fung, An improved broadband decoupling sequence for liquid crystals and solids. 2000, Pubmed
Gao, Dynamic O-glycosylation of nuclear and cytosolic proteins: cloning and characterization of a neutral, cytosolic beta-N-acetylglucosaminidase from human brain. 2001, Pubmed
Görlich, Characterization of Ran-driven cargo transport and the RanGTPase system by kinetic measurements and computer simulation. 2003, Pubmed
Görlich, Two different subunits of importin cooperate to recognize nuclear localization signals and bind them to the nuclear envelope. 1995, Pubmed , Xenbase
Görlich, Identification of different roles for RanGDP and RanGTP in nuclear protein import. 1996, Pubmed , Xenbase
Griffis, Nup98 localizes to both nuclear and cytoplasmic sides of the nuclear pore and binds to two distinct nucleoporin subcomplexes. 2003, Pubmed
Grote, Mapping of nucleoporins to the center of the nuclear pore complex by post-embedding immunogold electron microscopy. 1995, Pubmed
Guan, Structural analysis of the p62 complex, an assembly of O-linked glycoproteins that localizes near the central gated channel of the nuclear pore complex. 1995, Pubmed
Güttler, Ran-dependent nuclear export mediators: a structural perspective. 2011, Pubmed
Güttler, NES consensus redefined by structures of PKI-type and Rev-type nuclear export signals bound to CRM1. 2010, Pubmed
Halfmann, Prion formation by a yeast GLFG nucleoporin. 2012, Pubmed
Haltiwanger, Enzymatic addition of O-GlcNAc to nuclear and cytoplasmic proteins. Identification of a uridine diphospho-N-acetylglucosamine:peptide beta-N-acetylglucosaminyltransferase. 1990, Pubmed
Hanover, O-linked N-acetylglucosamine is attached to proteins of the nuclear pore. Evidence for cytoplasmic and nucleoplasmic glycoproteins. 1987, Pubmed
Hetzer, Border control at the nucleus: biogenesis and organization of the nuclear membrane and pore complexes. 2009, Pubmed
Hodel, The three-dimensional structure of the autoproteolytic, nuclear pore-targeting domain of the human nucleoporin Nup98. 2002, Pubmed
Holt, Nuclear pore complex glycoproteins contain cytoplasmically disposed O-linked N-acetylglucosamine. 1987, Pubmed
Hülsmann, The permeability of reconstituted nuclear pores provides direct evidence for the selective phase model. 2012, Pubmed , Xenbase
Hurt, A novel nucleoskeletal-like protein located at the nuclear periphery is required for the life cycle of Saccharomyces cerevisiae. 1988, Pubmed
Hutten, Nup214 is required for CRM1-dependent nuclear protein export in vivo. 2006, Pubmed
Imamoto, The nuclear pore-targeting complex binds to nuclear pores after association with a karyophile. 1995, Pubmed
Iovine, The GLFG repetitive region of the nucleoporin Nup116p interacts with Kap95p, an essential yeast nuclear import factor. 1995, Pubmed
Izaurralde, The asymmetric distribution of the constituents of the Ran system is essential for transport into and out of the nucleus. 1997, Pubmed
Kanemori, Synergistic roles of HslVU and other ATP-dependent proteases in controlling in vivo turnover of sigma32 and abnormal proteins in Escherichia coli. 1997, Pubmed
Kraemer, The human CAN protein, a putative oncogene product associated with myeloid leukemogenesis, is a nuclear pore complex protein that faces the cytoplasm. 1994, Pubmed
Krull, Nucleoporins as components of the nuclear pore complex core structure and Tpr as the architectural element of the nuclear basket. 2004, Pubmed
Kubitscheck, Nuclear transport of single molecules: dwell times at the nuclear pore complex. 2005, Pubmed
Kustanovich, Metastable network model of protein transport through nuclear pores. 2004, Pubmed
Lubas, Functional expression of O-linked GlcNAc transferase. Domain structure and substrate specificity. 2000, Pubmed
Luca, Secondary chemical shifts in immobilized peptides and proteins: a qualitative basis for structure refinement under magic angle spinning. 2001, Pubmed
Milles, Single molecule study of the intrinsically disordered FG-repeat nucleoporin 153. 2011, Pubmed
Mohr, Characterisation of the passive permeability barrier of nuclear pore complexes. 2009, Pubmed
Morrison, Solution NMR study of the interaction between NTF2 and nucleoporin FxFG repeats. 2003, Pubmed
Nagata, Wheat germ agglutinin. Molecular characteristics and specificity for sugar binding. 1974, Pubmed
Onischenko, Cdk1 and okadaic acid-sensitive phosphatases control assembly of nuclear pore complexes in Drosophila embryos. 2005, Pubmed
Patel, Natively unfolded nucleoporins gate protein diffusion across the nuclear pore complex. 2007, Pubmed
Petri, Structural characterization of nanoscale meshworks within a nucleoporin FG hydrogel. 2012, Pubmed
Powers, Reconstituted nuclei depleted of a vertebrate GLFG nuclear pore protein, p97, import but are defective in nuclear growth and replication. 1995, Pubmed , Xenbase
Pritchard, RAE1 is a shuttling mRNA export factor that binds to a GLEBS-like NUP98 motif at the nuclear pore complex through multiple domains. 1999, Pubmed , Xenbase
Rexach, Protein import into nuclei: association and dissociation reactions involving transport substrate, transport factors, and nucleoporins. 1995, Pubmed
Ribbeck, The translocation of transportin-cargo complexes through nuclear pores is independent of both Ran and energy. 1999, Pubmed
Ribbeck, Kinetic analysis of translocation through nuclear pore complexes. 2001, Pubmed
Ribbeck, NTF2 mediates nuclear import of Ran. 1998, Pubmed
Rout, Virtual gating and nuclear transport: the hole picture. 2003, Pubmed
Rüdiger, Modulation of substrate specificity of the DnaK chaperone by alteration of a hydrophobic arch. 2000, Pubmed
Schwoebel, Ran-dependent signal-mediated nuclear import does not require GTP hydrolysis by Ran. 1998, Pubmed
Shaner, Improved monomeric red, orange and yellow fluorescent proteins derived from Discosoma sp. red fluorescent protein. 2004, Pubmed
Strawn, Minimal nuclear pore complexes define FG repeat domains essential for transport. 2004, Pubmed
Sukegawa, A nuclear pore complex protein that contains zinc finger motifs, binds DNA, and faces the nucleoplasm. 1993, Pubmed
Vasu, Novel vertebrate nucleoporins Nup133 and Nup160 play a role in mRNA export. 2001, Pubmed , Xenbase
von Moeller, The mRNA export protein DBP5 binds RNA and the cytoplasmic nucleoporin NUP214 in a mutually exclusive manner. 2009, Pubmed
Wall, The structural basis for red fluorescence in the tetrameric GFP homolog DsRed. 2000, Pubmed
Walther, The cytoplasmic filaments of the nuclear pore complex are dispensable for selective nuclear protein import. 2002, Pubmed , Xenbase
Weirich, The N-terminal domain of Nup159 forms a beta-propeller that functions in mRNA export by tethering the helicase Dbp5 to the nuclear pore. 2004, Pubmed
Wells, Mapping sites of O-GlcNAc modification using affinity tags for serine and threonine post-translational modifications. 2002, Pubmed
Yamada, A bimodal distribution of two distinct categories of intrinsically disordered structures with separate functions in FG nucleoporins. 2010, Pubmed
Yang, Imaging of single-molecule translocation through nuclear pore complexes. 2004, Pubmed
