|
Figure 1. Contractile Ring Closure without Contraction
(A) Actin cortical flow and ring closure. Left: time points, middle: brightest point projections, right: kymographs (from 1 pixel-wide lines) of fluorescent actin
following wounding of control (Con.) cells or cells microinjected with C3 exotransferase (C3), Y-27632 (Y), or blebbistatin (Bleb.) to suppress contraction. Yellow
line in 00:00 time point indicates where line for kymograph was positioned. Arrowheads in control brightest point projection labels streaks of flowing actin. Yellow
line in kymograph identifies position of leading edge. Time is in min:s.
(B) Quantification (using fluorescent actin as a marker) of contractile ring (CR) closure and cortical flow (Flow) in controls and cells microinjected with C3 exotransferase,
Y-27632, or blebbistatin to suppress contraction. *p < 0.05. Numbers indicate n. Error bars indicate SD.
(C) Myosin cortical flow and ring closure. Layout and labeling are the same as in (A), but fluorescent myosin-2 is used instead of fluorescent actin.
(D) Quantification of myosin flow and ring closure. Layout and labeling are the same as in (B), but fluorescent myosin-2 is used instead of fluorescent actin.
(E) Comparison of the actual to the ideal circumference of contractile rings in control cells and cells microinjected with C3 exotransferase or Y-27632 to suppress
contraction. *p < 0.05.
See also Figure S1 and Movies S1, S2, and S3. |
|
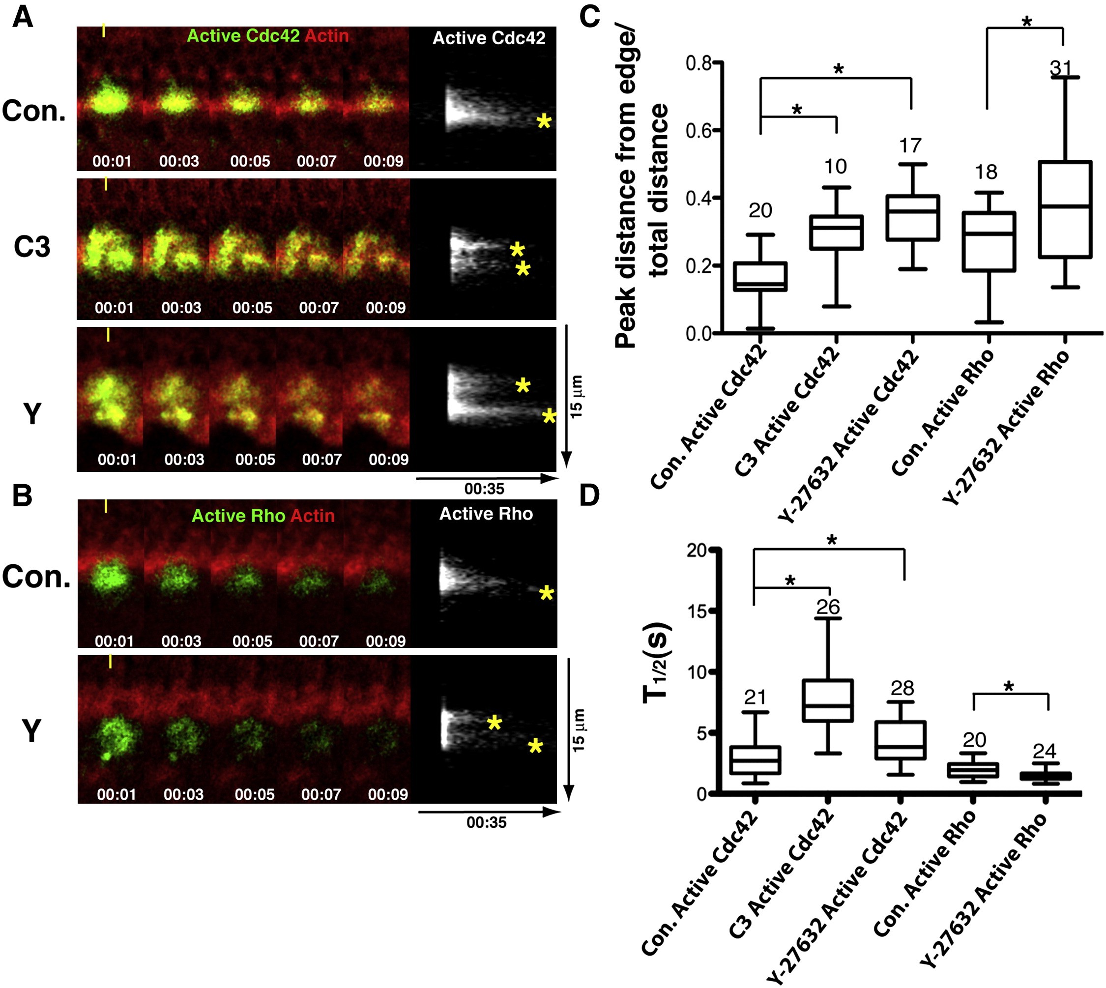
Figure 2. Rho GTPase Zones Close without Contraction
(A) Closure of the Cdc42 zone in controls and contraction-suppressed samples. Layout and labels are the same as in Figure 1A, but fluorescent wGBD is used to
detect active Cdc42.
(B) Quantification of Cdc42 zone closure. Layout and labels are the same as in Figure 1B, but fluorescent wGBD is used as a marker.
(C) Closure of the Rho zone in controls and contraction-suppressed samples. Layout and labels are the same as in Figure 1A, but fluorescent rGBD is used to
detect active Rho.
(D) Quantification of Rho zone closure. Layout and labels are the same as in Figure 1B, but fluorescent rGBD is used to detect active Rho.
(E) Time course (left) and kymograph (right) showing fluorescent actin (green) and active Cdc42 (red) in C3-injected cell. Yellow line in 00:00 indicates where
kymograph line was positioned. Yellow line in kymograph indicates leading edge.
See also Figure S2 and Movie S4. |
|
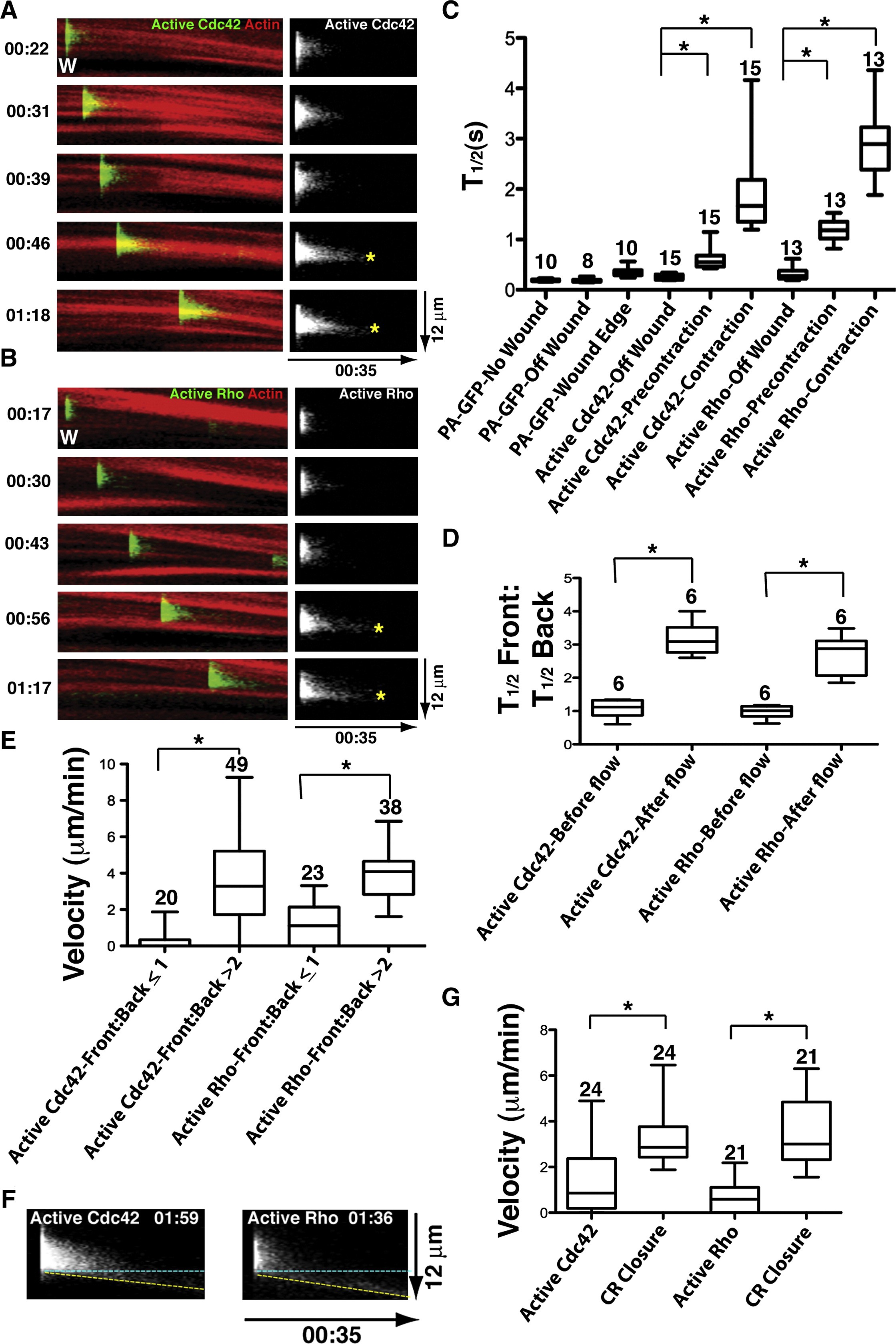
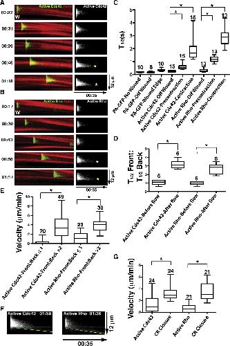
Figure 3. Front-to-Back Bias in Turnover of
Active GTPases at Wound Edge
(A) Turnover of active Cdc42 at wound edge assessed
with PA-GFP-wGBD (green) and fluorescent
actin (red). Top-left panel shows wound
(w) edge immediately before photoactivation;
top-right panel shows wound edge immediately
after photoactivation. Middle panels show active
Cdc42 alone from same sample as top, with
leading edge of photoactivated region indicated
with a yellow line and the trailing edge indicated
with a white line. Lowest panel shows kymograph
generated from 5-pixel-wide line positioned as
indicated by yellow line in top-left panel. The
wound is at the bottom of the panel.
(B) Turnover of active Rho at wound edge assessed
with PA-GFP-rGBD (green) and fluorescent
actin (red). Layout and labels are the same as
in (A).
(C) Turnover of probe for soluble proteins at
wound edge assessed with PA-GFP (green) and
fluorescent actin (red). Layout and labels are the
same as in (A).
(D) Turnover of probe for stable PM-associated
proteins at wound edge assessed with PA-fGFP
(green) and fluorescent actin (red). Layout and
labels are the same as in (A).
See also Figure S3 and Movie S5. |
|
Figure 4. Time-Dependent Changes in the
Behavior of Active Rho GTPases
(A) Left panels show kymographs (made as in
Figure 3) of turnover of active Cdc42 at wound
edge assessed with PA-GFP-wGBD (green) and
fluorescent actin (red) at increasing times after
wounding (time in min:s indicated on left; each
panel from same wound). Right panels show
active Cdc42 alone; asterisks indicate persistence
peaks.
(B) Turnover of active Rho at wound edge assessed
with PA-GFP-rGBD (green) and fluorescent
actin. Same layout and labeling as in (A) are
shown.
(C) Quantification of total (i.e., entire photoactivated
regions) half-life of soluble proteins
(PA-GFP), active Cdc42, or active Rho. PA-GFP
was assessed in unwounded cells (No Wound), in
wounded cells but at >20 mm away from the
wound (Off Wound), or at the wound edge after
the onset of contraction (Wound Edge). Active
Cdc42 and Rho were assessed in wounded cells
at >20 mm away from the wound (Off Wound), at
the wound (i.e., within their zones) before the onset
of contraction (Precontraction), or at the wound
after the onset of contraction (Contraction). *p <
0.05; numbers indicate n. Error bars indicate SD.
(D) Comparison of the front:back total half-life ratio
for active Cdc42 and Rho before (Before flow) and
after (After flow) the onset of contraction. *p < 0.05.
(E) Comparison of the contractile ring closure
velocity when the front-to-back half-life ratio is
less than one or greater than two for either active
Cdc42 or active Rho. *p < 0.05.
(F) Kymographs (made as in Figure 3) showing
examples of active Cdc42 and active Rho undergoing
forward translocation. Dotted yellow line
shows the leading edge of the photoactivated
probe; blue dotted line shows expected position of
photoactivated probe if it remains stationary.
(G) Comparison of velocity of forward movement
of forward translocating active Cdc42 and active
Rho versus velocity of contractile ring closure in
the same sample. *p < 0.05. |
|
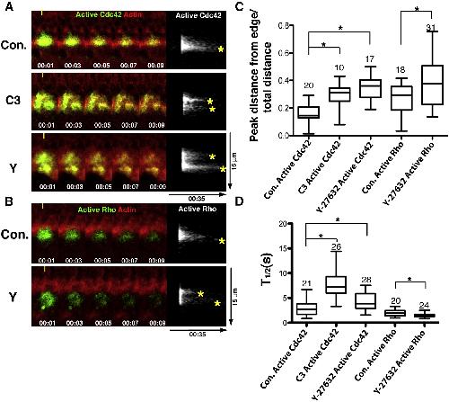
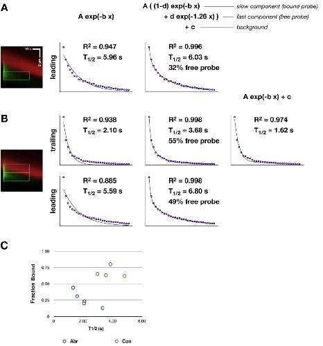
Figure 5. Spatial Differentiation of GTPase Flux
(A) Three examples of a patch of photoactivated PA-GFP-wGBD, represented as kymographs of a 4 mm slab containing the center of the patch. Left panels
demonstrate color overlay of PA-GFP-wGBD (green) with fluorescent actin (red), middle panels illustrate PA-GFP-wGBD alone with overlay to show measured
0.6 mm strips, and right panels are bar charts showing half-lives and percentage of probe bound inferred as shown in Figure S4.
(B) Same layout and labels as in (A), but with PA-GFP-rGBD.
(C) Scatterplot of inferred half-time for slow component of wGBD (Cdc42) turnover, versus time since wounding.
(D) Scatterplot of inferred initial amount of wGBD probe bound (arbitrary units: bound fraction times intensity) versus time since wounding, with the same set of
measurements as in (C); 60 measurements are shown. AU, arbitrary units; est., estimated.
(E) Scatterplot of inferred half-time for slow component of rGBD (Rho) turnover in leading (green) versus trailing (red) portions of the Rho zone, versus time since
wounding. Leading and trailing data points are paired; 64 measurements are shown.
See also Figure S4. |
|
Figure 6. Contractility Is Required for
Proper Signal Treadmill Organization
(A) Left panels show kymographs (made as in
Figure 3) of turnover of active Cdc42 at wound
edge assessed with PA-GFP-wGBD (green) and
fluorescent actin (red) in controls (Con.) or cells
microinjected with C3 exotransferase (C3) or
Y-27632 (Y) to suppress contraction. (Time in
min:s indicated on left; each panel from same
wound.) Right panels show active Cdc42 alone;
asterisks indicate persistence peaks.
(B) Turnover of active Rho at wound edge assessed
with PA-GFP-rGBD (green) and fluorescent
actin (red) in controls or cells microinjected
with Y-27632 to suppress contraction. Layout and
labels are the same as in (A).
(C) Comparison of the position of the persistence
peak relative to the front part of the photoactivated
region in controls or cells microinjected
with C3 exotransferase or Y-27632 to suppress
contraction for both active Cdc42 and active
Rho. 0, peak at exact front; 1, peak at exact back.
*p < 0.05; numbers indicate n.
(D) Quantification of total (i.e., of entire photoactivated
regions) half-life of active Cdc42
or active Rho in controls or cells microinjected
with C3 exotransferase or Y-27632 to suppress
contraction. *p < 0.05; numbers indicate n. Error
bars indicate SD. |
|
Figure 7. F-Actin Turnover Is Required for Proper Signal Treadmill Organization
(A) Matched time points showing distribution of actin, myosin-2, active Cdc42, or active Rho in control cells and cells treated with jasplakinolide to suppress
F-actin turnover. Time is in min:s and refers to the time postwounding.
(B) Kymographs made using 1-pixel-wide line showing distribution of active Cdc42 and Rho in control (Con.) and jasplakinolide (Jas.)-treated cells. Top panels are
double label, middle panels show active Cdc42 alone, and bottom panels show active Rho alone.
(C) Quantification of total (i.e., of entire photoactivated regions) half-life of active Cdc42 or active Rho in controls or cells treated with jasplakinolide to suppress
F-actin turnover. *p < 0.05; numbers indicate n. Error bars indicate SD.
(D) Top-left panels show time points of active Cdc42 at wound edge assessed with PA-GFP-wGBD (green) and fluorescent actin (red) in presence of jasplakinolide.
Top-right panel shows active Cdc42 alone as kymograph (prepared as in Figure 3) from same sample as on left. Asterisk indicates persistence peak.
Bottom-left panels show time points of active Rho at wound edge assessed with PA-GFP-rGBD (green) and fluorescent actin (red) in presence of jasplakinolide.
Bottom-right panel shows active Rho alone as kymograph (prepared as in Figure 3) from same sample as on left.
See also Figure S5. |
|
Figure S1. Closure without movement in single optical plane imaging and with an F-actin binding protein probe. Related to Figure 1. Top. Time points (left), brightest point projections (middle) and 1 pixel-wide kymographs (right) of fluorescent actin following wounding of control (Con.) cells or cells microinjected Y-27632 (Y) to suppress contraction, imaged in single optical plane with 1 sec sampling intervals. Yellow line in Con. 00:00 indicates position of line used for kymograph; Arrowheads in Con. brightest point projection identify streaks indicating movement; yellow line in kymograph indicates position of leading edge. Middle. Same layout, labels, and imaging parameters as top, but fluorescent myosin-2 used for imaging and blebbistatin (bleb) used to inhibit contraction. Bottom: Same layout and labels as top, but GFP-Utr-CH (Burkel et al., 2007) used to image F-actin and sample imaged using 6 optical planes and 6 sec time intervals. |
|
Figure S2. The Cdc42 zone leads the actin ring in contraction-suppressed cells. Related to Figure 2. Fluorescence intensity line scans of actin (green) and active Cdc42 (red) taken at the indicated times from a cell microinjected with C3 (see Fig. 2E). X-axis is position along wound in pixels; Y-axis is grayscale intensity. Green arrow identifies position of peak of actin signal; red arrow identifies position of peak of active Cdc42 signal. Wound is on the right in all panels. |
|
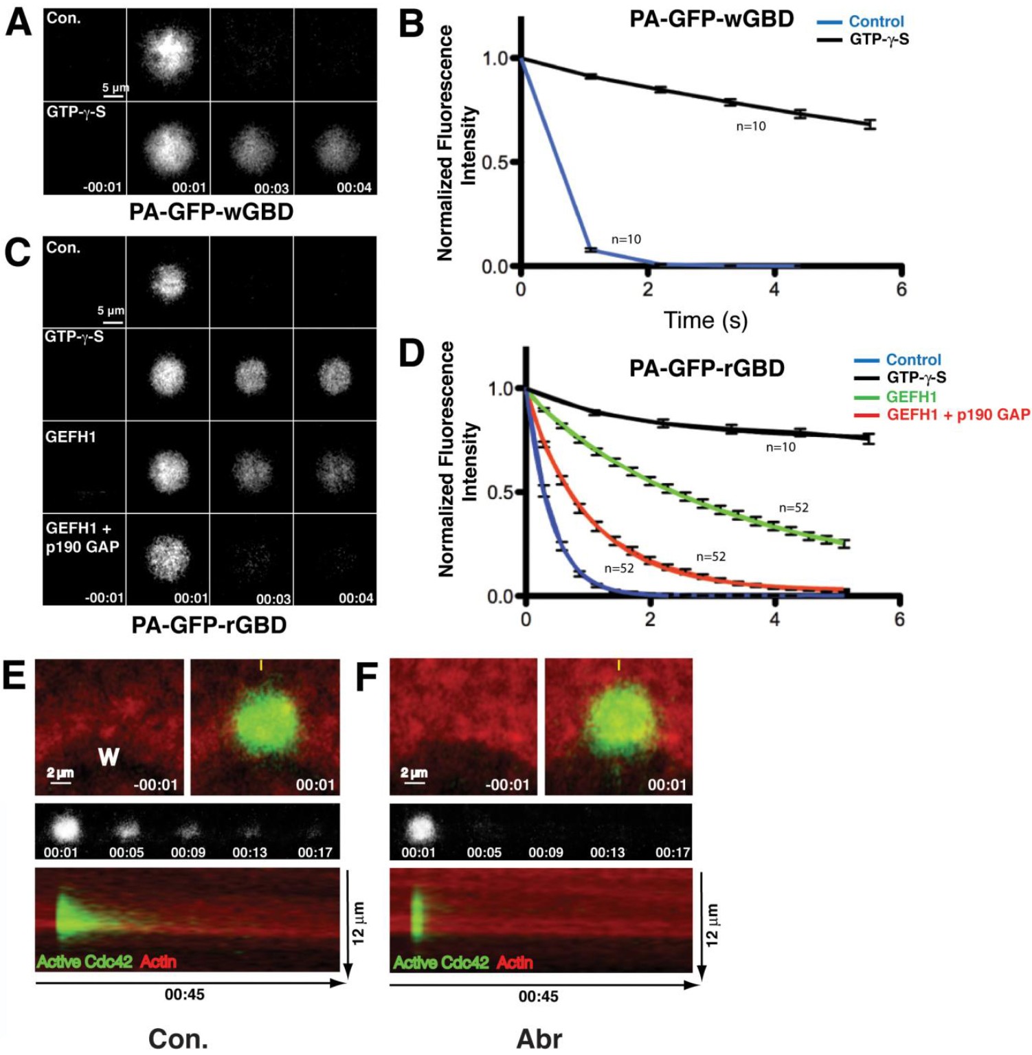
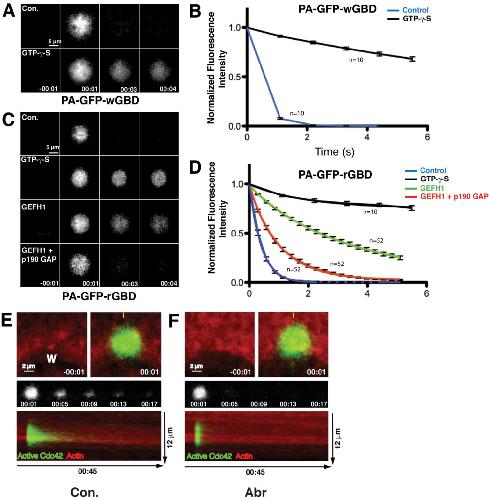
Figure S3. Testing the photoactivation-dependent analysis of active GTPase turnover. Related to Figure 3. A. Turnover of active Cdc42 assessed with PA-GFP-wGBD in unwounded control (Con.) cells or cells microinjected with GTP-γ-S. Time in min:sec.
B. Quantification of photoactivated PA-GFP-wGBD in unwounded control (Con.) cells or cells microinjected with GTP-γ-S, expressed as a fraction of the starting signal (ie the signal immediately after photoactivation). Numbers indicate N. C. Turnover of active Rho assessed with PA-GFP-rGBD in unwounded control (Con.) cells, cells microinjected with GTP-γ-S, cells microinjected with mRNA encoding GEF-H1 or cells microinjected with mRNA encoding GEF-H1 and mRNA encoding p190 Rho GAP (p190 GAP). D.
Quantification of photoactivated PA-GFP-rGBD in unwounded control (Con.)
cells, cells microinjected with GTP-γ-S, cells microinjected with mRNA encoding
GEF H1, or cells microinjected with mRNA encoding GEF-H1 and mRNA
encoding p190 Rho GAP (p190 GAP), expressed as a fraction of the starting
signal (ie the signal immediately after photoactivation). Numbers indicate N. E.
Turnover of active Cdc42 at wound edge assessed with PA-GFP-wGBD
(green) and fluorescent actin (red) in control cell. Top left panel shows wound (w)
edge immediately before photoactivation; top right panel shows wound edge
immediately after photoactivation. Middle panels show active Cdc42 alone from
same sample as top. Lowest panel shows kymograph generated from 5 pixel
wide line positioned in middle of photoactivated region of same sample as in top.
The wound is at the bottom of the panel. F. Turnover of active Cdc42 at wound edge assessed with PA-GFP-wGBD (green) and fluorescent actin (red) in cell microinjected with mRNA encoding Abr. Layout and labels same as in E. |
|
Figure S4. Fitting the dissipation of photoactivated probe with a constrained weighted sum of fast and slow decay. Related to Figure 5. Two examples are shown for PA-GFP-rGBD (green; red is fluorescent actin), comparing a single-exponential fit (left: A exp(-b x, where A is the initial intensity, x = time, and b = first-order decay rate) with the double exponential (right) constrained by the measured half-life of free probe: in the formula shown at the top, 1.26 = ln 2 * 1/0.55 (the measured half-life). In the first case (A), both formulas fortuitously arrive at the same number (~6 s), but it is clear that the single exponential (left plot) is a poor fit to the data since the fit line is entirely below the data points late, but entirely above the date points early, except for the first time point. In the second case shown (B), the two formulas yield wildly different trailing-edge half-lives, and a single exponential with a constant background (far right) seems even worse. On the leading edge for this case, the single exponential gets it nearly right but, as in the first case, clearly only by luck. In all analyses that depended on a fit with a
double exponential, measurements with R2 less than 0.990 were discarded, as
were measurements in which the fit inferred that >80% of the signal was due to
free probe. C. Abr overexpression accelerates Cdc42 turnover, reducing the active fraction. The half-life for the slow component of PA-GFPwGBD turnover and the fraction of photoactivated probe bound were estimated by fitting a constrained weighted sum of first-order decay terms. The scatter plot shows five cases of Abr-overexpressing cells and four controls; the differences in half-life and bound fraction were significant despite the small number (p ~ 0.01 for half-life; p < 10-3 for the bound fraction). |
|
Figure S5. Actin turnover is required for normal myosin-2 dynamics. Related to Figure 7. Time points from 4D image series showing distribution of myosin-2 in controls (Con.) and jasplakinolide treated cells (Jas.). Far right: kymographs from same movies. Yellow lines in 00:00 panels indicate where lines for kymographs were positioned; yellow lines on kymographs indicate leading edge. Time in min:sec. |