XB-ART-46194
Development
2012 Dec 01;13923:4405-15. doi: 10.1242/dev.081885.
Show Gene links
Show Anatomy links
Dishevelled limits Notch signalling through inhibition of CSL.
Collu GM, Hidalgo-Sastre A, Acar A, Bayston L, Gildea C, Leverentz MK, Mills CG, Owens TW, Meurette O, Dorey K, Brennan K.
???displayArticle.abstract???
Notch and Wnt are highly conserved signalling pathways that are used repeatedly throughout animal development to generate a diverse array of cell types. However, they often have opposing effects on cell-fate decisions with each pathway promoting an alternate outcome. Commonly, a cell receiving both signals exhibits only Wnt pathway activity. This suggests that Wnt inhibits Notch activity to promote a Wnt-ON/Notch-OFF output; but what might underpin this Notch regulation is not understood. Here, we show that Wnt acts via Dishevelled to inhibit Notch signalling, and that this crosstalk regulates cell-fate specification in vivo during Xenopus development. Mechanistically, Dishevelled binds and directly inhibits CSL transcription factors downstream of Notch receptors, reducing their activity. Furthermore, our data suggest that this crosstalk mechanism is conserved between vertebrate and invertebrate homologues. Thus, we identify a dual function for Dishevelled as an inhibitor of Notch signalling and an activator of the Wnt pathway that sharpens the distinction between opposing Wnt and Notch responses, allowing for robust cell-fate decisions.
???displayArticle.pubmedLink??? 23132247
???displayArticle.pmcLink??? PMC3509734
???displayArticle.link??? Development
???displayArticle.grants??? [+]
085073 Wellcome Trust , BB/J005983/1 Biotechnology and Biological Sciences Research Council , Wellcome Trust
Species referenced: Xenopus
Genes referenced: ank1 dvl2 esr1 gal.2 hes5 jpt1 mn1 myc notch1 notch4 notch4.2 prl.2 rbpj rpl8 smpx
???displayArticle.morpholinos??? dvl2 MO3
???attribute.lit??? ???displayArticles.show???
|
|
Fig. 2. Dishevelled regulates Notch-dependent cell fate decisions in vivo. (A-C) XDvl2 is required to regulate Notch signalling during development. Xenopus tropicalis embryos were injected at the one-cell stage with control morpholino (MOC) or one targeting Xdvl2 (MODvl2). Ciliated cell precursors were detected by α-tubulin expression (purple staining). (D) Precursors were counted within a box of standard area drawn over the centre of each embryo (see inset). Data are presented as mean number of precursors counted (±s.e.m.). Uninjected (UI) and MOC embryos were indistinguishable (A,B), whereas MODvl2 embryos exhibited a significant reduction in precursor number (C) (one-way ANOVA with Tukey's post-hoc tests). (E) qRT-PCR analysis of α-tubulin and esr1 expression in MOC and MODvl2 embryos. Expression was normalised to rpl8. Data are presented as mean fold change (±s.e.m.) in normalised expression values relative to uninjected embryos. esr1 expression was significantly increased in the MODvl2 embryos (two-tailed t-test, n=3). (F-Iâ²) XDvl2 expression inhibits endogenous Notch signalling and rescues the NICD gain-of-function phenotype. Xenopus laevis embryos were injected in one blastomere of the two-cell embryo with mRNA encoding β-gal (F,Fâ²), β-gal and XDvl2 (G,Gâ²), β-gal and XNICD (H,Hâ²), or β-gal, XNICD and XDvl2 (I,Iâ²). (J) Ciliated cell precursors were quantified as above (see D). X-Gal staining was performed to distinguish the injected side (pale red). Images of the uninjected and injected sides of the same embryo are shown. XDvl2 promoted (Gâ²) and XNICD inhibited (Hâ²) ciliated cell precursor specification (two-tailed paired t-test). XDvl2 completely rescued the XNICD phenotype (Iâ²) and there was no significant difference between the uninjected sides of any condition, and the β-gal or XNICD + XDvl2 expressing sides (two-way ANOVA and Bonferroni's post-hoc test). (K) qRT-PCR analysis of α-tubulin and esr1 expression in embryos expressing GFP or XDvl2 conducted as above (see E). esr1 expression was significantly decreased in XDvl2-expressing embryos (two-tailed t-test, n=3). Scale bars: 500 μm in A-C,F-Iâ². **P<0.01; ***P<0.001; ns, P>0.05. |
|
|
Fig. 3. Dishevelled does not inhibit Notch cleavage or the nuclear translocation of NICD. (A) mDvl2 inhibits all four human Notch paralogues. CHO-K1 cells were transfected with RBPJκ-Luc and pRL-CMV. Notch signalling was initiated by expressing active forms of each human Notch paralogue (δN-hN1-4) in the presence or absence of mDvl2. Data are presented as mean fold change (±s.e.m.) in RLU compared with each Notch construct alone. Dvl2 inhibited each Notch paralogue (***P<0.001, one-way ANOVA and Tukey's post-hoc test, n=3). (B) mDvl2 does not inhibit Notch cleavage. Cells transfected with RBPJκ-lacZ and pRL-CMV were also transfected with vectors encoding δN-mN1 or mDvl2. Lysates were analysed by immunoblotting to examine β-gal reporter gene activity and δN-mN1 cleavage (NICD Val1744). R. luciferase is a loading control. (C,D) NICD released from δN-mN1 translocates to the nucleus even in the presence of mDvl2. (C) Cells expressing δN-mN1-GFP and mDvl2-V5, as indicated, were fixed and immunostained for GFP (green) and V5 (red) epitopes. DAPT treatment to inhibit γ-secretase function prevented nuclear translocation of NICD. (D) CHO-K1 cells expressing δN-mN1 and mDvl2, as indicated, were fractionated and nuclear accumulation of NICD was analysed by immunoblotting the nuclear fraction (Nuc) and total lysates (Total). LaminB1 is a loading control. Positions of molecular weight markers (in kDa) are indicated. |
|
|
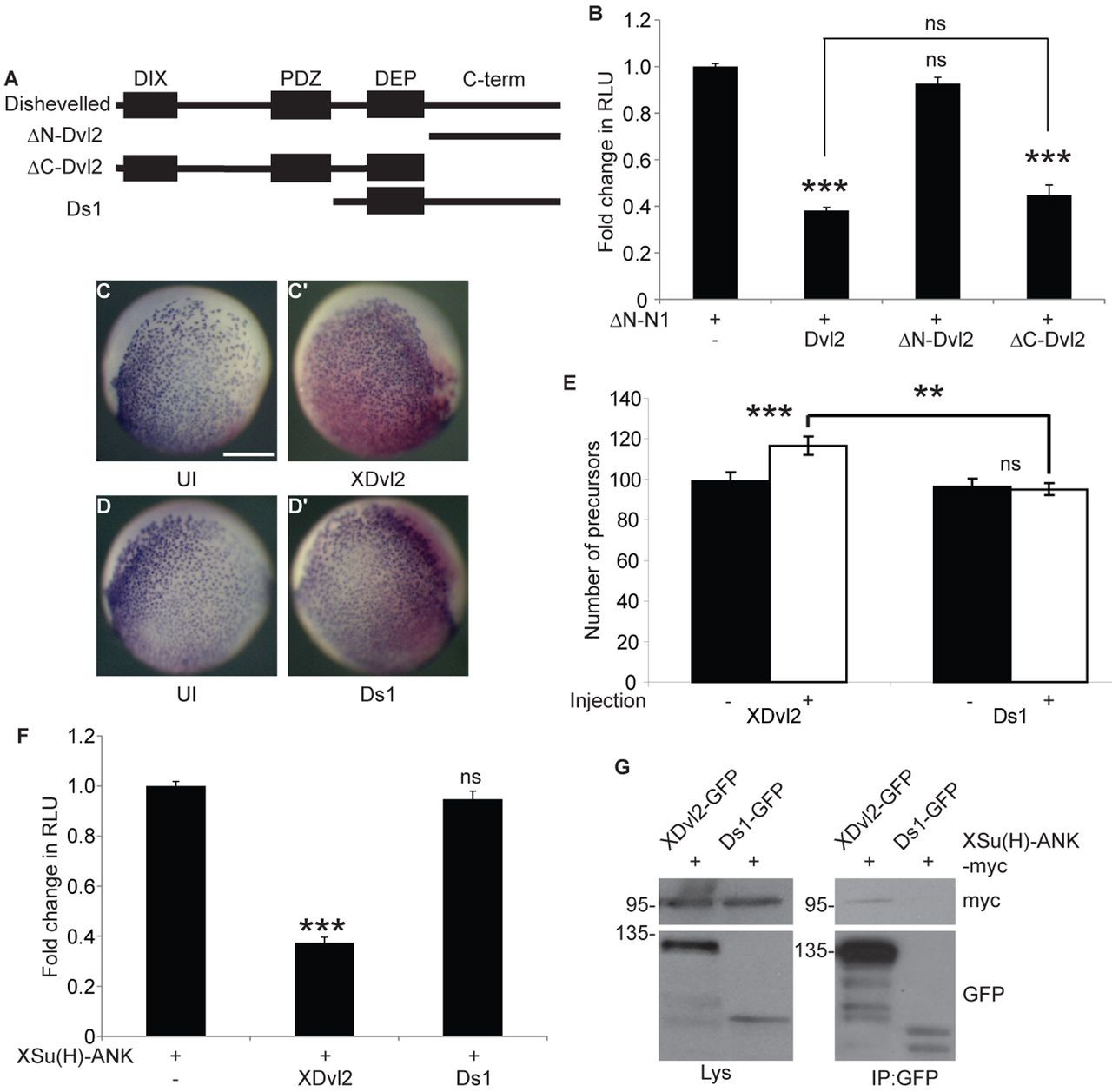
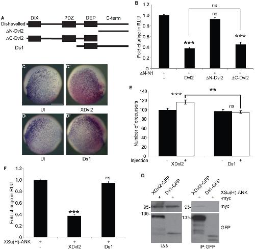
Fig. 6. Dishevelled DIX and PDZ domains are required for inhibition of RBPJκ. (A) Schematic of the structure of Dishevelled and the deletion constructs used. (B) The C terminus of mDvl2 is not required for inhibition of RBPJκ activity. CHO-K1 cells were transfected with RBPJκ-Luc and pRL-CMV, and vectors encoding δN-mN1 and the mDvl2 constructs illustrated. Data are presented as mean fold change (±s.e.m.) in RLU relative to δN-mN1 alone. Both δC-mDvl2 and mDvl2, but not δN-mDvl2, inhibit Notch signalling (one-way ANOVA and Tukey's post-hoc test, nâ¥3). (C-E) XDvl2 but not Ds1 inhibits endogenous Notch signalling in vivo. Xenopus laevis embryos were injected in one blastomere of a two-cell embryo with mRNA encoding β-gal and XDvl2 (C,Câ²) or β-gal and Ds1 (D,Dâ²). Ciliated cell precursors were detected by α-tubulin expression and the injected side was determined by X-Gal staining. Images of the uninjected (UI) and injected sides of the same embryo are shown. (E) Ciliated cell precursors were quantified as in Fig. 2D. Data are presented as the mean number of precursors counted (±s.e.m.). XDvl2 significantly increased ciliated cell precursor specification but Ds1 did not (two-tailed paired t-test). XDvl2 also increased precursor specification compared with Ds1 (two-way ANOVA and Bonferroni's post-hoc test). (F) Ds1 does not inhibit XSu(H) activity. CHO-K1 cells were transfected with NRE Su(H)-Luc and pRL-CMV, and vectors encoding XSu(H)-ANK, XDvl2 or Ds1. Data are presented as mean fold change (±s.e.m.) in RLU relative to XSu(H)-ANK alone (one-way ANOVA and Tukey's post-hoc test, n=3). (G) Ds1 shows greatly reduced XSu(H) binding. CHO-K1 cells expressing XSu(H)-ANK-myc and XDvl2-GFP or Ds1-GFP were subjected to immunoprecipitation using GFP-Trap beads. Immunoprecipitation samples were analysed by immunoblotting for myc and GFP, alongside total lysates. Positions of molecular weight markers (in kDa) are shown. Scale bar: 500 μm. **P<0.01; ***P<0.001; ns, P>0.05. |
References [+] :
Amoyel,
Wnt1 regulates neurogenesis and mediates lateral inhibition of boundary cell specification in the zebrafish hindbrain.
2005, Pubmed
Amoyel, Wnt1 regulates neurogenesis and mediates lateral inhibition of boundary cell specification in the zebrafish hindbrain. 2005, Pubmed
Axelrod, Interaction between Wingless and Notch signaling pathways mediated by dishevelled. 1996, Pubmed
Ayyanan, Increased Wnt signaling triggers oncogenic conversion of human breast epithelial cells by a Notch-dependent mechanism. 2006, Pubmed
Beres, Numb regulates Notch1, but not Notch3, during myogenesis. 2011, Pubmed
Bouras, Notch signaling regulates mammary stem cell function and luminal cell-fate commitment. 2008, Pubmed
Brack, A temporal switch from notch to Wnt signaling in muscle stem cells is necessary for normal adult myogenesis. 2008, Pubmed
Bray, Notch signalling: a simple pathway becomes complex. 2006, Pubmed
Brennan, Wingless modulates the effects of dominant negative notch molecules in the developing wing of Drosophila. 1999, Pubmed
Brennan, Truncated mutants of the putative Wnt receptor LRP6/Arrow can stabilize beta-catenin independently of Frizzled proteins. 2004, Pubmed
Brennan, Wnt proteins in mammary development and cancer. 2004, Pubmed
Capilla, Planar cell polarity controls directional Notch signaling in the Drosophila leg. 2012, Pubmed
Chalmers, Intrinsic differences between the superficial and deep layers of the Xenopus ectoderm control primary neuronal differentiation. 2002, Pubmed , Xenbase
Chen, Small molecule-mediated disruption of Wnt-dependent signaling in tissue regeneration and cancer. 2009, Pubmed
Cheng, Notch activation regulates the segregation and differentiation of rhombomere boundary cells in the zebrafish hindbrain. 2004, Pubmed
Dahlqvist, Functional Notch signaling is required for BMP4-induced inhibition of myogenic differentiation. 2003, Pubmed
Deblandre, A two-step mechanism generates the spacing pattern of the ciliated cells in the skin of Xenopus embryos. 1999, Pubmed , Xenbase
de Celis, Activation and function of Notch at the dorsal-ventral boundary of the wing imaginal disc. 1996, Pubmed
Espinosa, Phosphorylation by glycogen synthase kinase-3 beta down-regulates Notch activity, a link for Notch and Wnt pathways. 2003, Pubmed
Foltz, Glycogen synthase kinase-3beta modulates notch signaling and stability. 2002, Pubmed
Fraser, Identification of the Axin and Frat binding region of glycogen synthase kinase-3. 2002, Pubmed , Xenbase
Fre, Notch signals control the fate of immature progenitor cells in the intestine. 2005, Pubmed
Fryer, Mastermind mediates chromatin-specific transcription and turnover of the Notch enhancer complex. 2002, Pubmed , Xenbase
Fryer, Mastermind recruits CycC:CDK8 to phosphorylate the Notch ICD and coordinate activation with turnover. 2004, Pubmed
Fuchs, Mutational analysis of the J recombination signal sequence binding protein (RBP-J)/Epstein-Barr virus nuclear antigen 2 (EBNA2) and RBP-J/Notch interaction. 2001, Pubmed
Furriols, Dissecting the mechanisms of suppressor of hairless function. 2000, Pubmed
Gan, Nuclear Dvl, c-Jun, beta-catenin, and TCF form a complex leading to stabilization of beta-catenin-TCF interaction. 2008, Pubmed
Gonsalves, An RNAi-based chemical genetic screen identifies three small-molecule inhibitors of the Wnt/wingless signaling pathway. 2011, Pubmed
Hayward, Wnt/Notch signalling and information processing during development. 2008, Pubmed
Hurlbut, Crossing paths with Notch in the hyper-network. 2007, Pubmed
Itoh, Nuclear localization is required for Dishevelled function in Wnt/beta-catenin signaling. 2005, Pubmed , Xenbase
Kato, Involvement of RBP-J in biological functions of mouse Notch1 and its derivatives. 1997, Pubmed
Klein, Different spatial and temporal interactions between Notch, wingless, and vestigial specify proximal and distal pattern elements of the wing in Drosophila. 1998, Pubmed
Lee, Differential mediation of the Wnt canonical pathway by mammalian Dishevelleds-1, -2, and -3. 2008, Pubmed
Lowell, Stimulation of human epidermal differentiation by delta-notch signalling at the boundaries of stem-cell clusters. 2000, Pubmed
MacDonald, Wnt/beta-catenin signaling: components, mechanisms, and diseases. 2009, Pubmed , Xenbase
Micchelli, The function and regulation of cut expression on the wing margin of Drosophila: Notch, Wingless and a dominant negative role for Delta and Serrate. 1997, Pubmed
Micchelli, Dorsoventral lineage restriction in wing imaginal discs requires Notch. 1999, Pubmed
Mizutani, Conservation of the biochemical mechanisms of signal transduction among mammalian Notch family members. 2001, Pubmed
Muñoz-Descalzo, Wingless modulates the ligand independent traffic of Notch through Dishevelled. 2010, Pubmed
Narimatsu, Regulation of planar cell polarity by Smurf ubiquitin ligases. 2009, Pubmed
Ossipova, PAR1 specifies ciliated cells in vertebrate ectoderm downstream of aPKC. 2007, Pubmed , Xenbase
Pires-daSilva, The evolution of signalling pathways in animal development. 2003, Pubmed
Raafat, Expression of Notch receptors, ligands, and target genes during development of the mouse mammary gland. 2011, Pubmed
Ramain, Novel Notch alleles reveal a Deltex-dependent pathway repressing neural fate. 2001, Pubmed
Reddy, Characterization of Wnt gene expression in developing and postnatal hair follicles and identification of Wnt5a as a target of Sonic hedgehog in hair follicle morphogenesis. 2001, Pubmed
Rios, Neural crest regulates myogenesis through the transient activation of NOTCH. 2011, Pubmed
Rodilla, Jagged1 is the pathological link between Wnt and Notch pathways in colorectal cancer. 2009, Pubmed
Rulifson, wingless refines its own expression domain on the Drosophila wing margin. 1996, Pubmed
Schreiber, Rapid detection of octamer binding proteins with 'mini-extracts', prepared from a small number of cells. 1989, Pubmed
Stanger, Direct regulation of intestinal fate by Notch. 2005, Pubmed
Strutt, Asymmetric localization of frizzled and the determination of notch-dependent cell fate in the Drosophila eye. 2002, Pubmed
Stylianou, Aberrant activation of notch signaling in human breast cancer. 2006, Pubmed
Sun, Notch4 intracellular domain binding to Smad3 and inhibition of the TGF-beta signaling. 2005, Pubmed
Uyttendaele, Notch4 and Wnt-1 proteins function to regulate branching morphogenesis of mammary epithelial cells in an opposing fashion. 1998, Pubmed
van Es, Wnt signalling induces maturation of Paneth cells in intestinal crypts. 2005, Pubmed
van Es, Notch/gamma-secretase inhibition turns proliferative cells in intestinal crypts and adenomas into goblet cells. 2005, Pubmed
Vécsey-Semjén, Novel colon cancer cell lines leading to better understanding of the diversity of respective primary cancers. 2002, Pubmed
Wallingford, The developmental biology of Dishevelled: an enigmatic protein governing cell fate and cell polarity. 2005, Pubmed
Wettstein, The Xenopus homolog of Drosophila Suppressor of Hairless mediates Notch signaling during primary neurogenesis. 1997, Pubmed , Xenbase
Yu, Association of Dishevelled with the clathrin AP-2 adaptor is required for Frizzled endocytosis and planar cell polarity signaling. 2007, Pubmed , Xenbase
Zeng, Wnt proteins are self-renewal factors for mammary stem cells and promote their long-term expansion in culture. 2010, Pubmed
Zhang, Dishevelled promotes axon differentiation by regulating atypical protein kinase C. 2007, Pubmed
Zhu, beta-catenin signalling modulates proliferative potential of human epidermal keratinocytes independently of intercellular adhesion. 1999, Pubmed , Xenbase
