XB-ART-46174
EMBO J
2012 Aug 01;3115:3297-308. doi: 10.1038/emboj.2012.171.
Show Gene links
Show Anatomy links
Metabolic and thermal stimuli control K(2P)2.1 (TREK-1) through modular sensory and gating domains.
Bagriantsev SN, Clark KA, Minor DL.
???displayArticle.abstract???
K(2P)2.1 (TREK-1) is a polymodal two-pore domain leak potassium channel that responds to external pH, GPCR-mediated phosphorylation signals, and temperature through the action of distinct sensors within the channel. How the various intracellular and extracellular sensory elements control channel function remains unresolved. Here, we show that the K(2P)2.1 (TREK-1) intracellular C-terminal tail (Ct), a major sensory element of the channel, perceives metabolic and thermal commands and relays them to the extracellular C-type gate through transmembrane helix M4 and pore helix 1. By decoupling Ct from the pore-forming core, we further demonstrate that Ct is the primary heat-sensing element of the channel, whereas, in contrast, the pore domain lacks robust temperature sensitivity. Together, our findings outline a mechanism for signal transduction within K(2P)2.1 (TREK-1) in which there is a clear crosstalk between the C-type gate and intracellular Ct domain. In addition, our findings support the general notion of the existence of modular temperature-sensing domains in temperature-sensitive ion channels. This marked distinction between gating and sensory elements suggests a general design principle that may underlie the function of a variety of temperature-sensitive channels.
???displayArticle.pubmedLink??? 22728824
???displayArticle.pmcLink??? PMC3411076
???displayArticle.link??? EMBO J
???displayArticle.grants??? [+]
R01-MH093603 NIMH NIH HHS, R01 MH093603 NIMH NIH HHS
Species referenced: Xenopus
Genes referenced: dtl gprc6a kcnk2 kcnk4 tbx2
???attribute.lit??? ???displayArticles.show???
|
|
Figure 1. Extracellular potassium antagonizes regulation of K2P2.1 (TREK-1) by membrane potential. (A) Effect of membrane potential (EM) on K2P2.1 (TREK-1) activity in Xenopus laevis oocytes measured by two-electrode voltage clamp in 2 mM [K+]o pH 7.4. Current–voltage (I-V) curves show exemplar voltage-clamp recordings of K2P2.1 (TREK-1) activity after 4 min of holding at −100 and 0 mV, consecutively. (B) Cartoon diagram of a single K2P2.1 (TREK-1) subunit, transmembrane segments 1–4 (M1–M4), pore helix 1 and pore helix 2 (PH1, PH2), and the positions of key residues are indicated. (C) Exemplar I–V curves showing the effect of EM on K2P2.1 (TREK-1) S300A. (D) Channel activity from a representative cell in response to changes in EM. Channel activity was assayed every 15 s by a ramp from −150 to 50 mV. Following current stabilization at −100 mV, EM was changed to 0 mV, and channel activity was assayed by the ramp protocol until current reached minimal values (usually within 4–5 min). Channel activity was reversed by returning EM to −100 mV. Each point represents channel activity from the ramp curves at 0 or +50 mV for 2 mM and 90 [K+]o solutions, respectively. Data presented as fraction relative to activity after initial stabilization at −100 mV. (E) Quantification of maximal inhibition of WT or mutant K2P2.1 (TREK-1) by prolonged incubation at 0 mV (mean±s.e., n⩾6, N⩾2, where ‘n' is the number of oocytes and ‘N' in the number of independent oocyte batches). (F) I–V curves showing exemplar voltage-clamp recordings of K2P2.1 (TREK-1) in 90 mM [K+]o pH 7.4 after stabilization at, consecutively, −100 and 0 mV. |
|
|
Figure 2. PH1 is critical for K2P channels C-type gating. (A) Amino-acid alignment of the PH1 region of the indicated K2P channels. The GXG selectivity filter sequence is highlighted in grey. (B, C, E, F, H, I) Exemplar recordings of the response of the indicated K2P channels to the external pH (pHo) changes in 2 mM [K+]o solution. Currents were elicited by a voltage ramp from −150 to +50 mV, from a holding potential of −80 mV. (D, G, J) Quantitation of the response of the K2P channels to changes in pHo. Data (mean±s.e., n⩾6, N⩾2) was taken at 0 mV, normalized to activity at pH 9.0, and fitted to the Hill equation. |
|
|
Figure 3. Mutations that stabilize the C-type gate antagonize regulation of K2P2.1 (TREK-1) by membrane potential. (A, B) Exemplar recordings from oocytes expressing the indicated K2P2.1 (TREK-1) mutants after prolonged incubation at, consecutively, â100 and 0 mV in 2 mM [K+]o pH 7.4. After current stabilization at â100 mV, the membrane potential was changed to 0 mV, and the current was recorded every 15 s using a voltage ramp from â150 to +50 mV. (C) Exemplar time resolution of channel activity from a representative cell in response to fluctuating EM in 2 mM [K+]o pH 7.4. Each point represents channel activity from the ramp curves at 0 mV. Data presented as fraction relative to activity after initial stabilization at â100 mV. (D) Quantification of maximal K2P2.1 (TREK-1) inhibition by prolonged incubation at 0 mV (mean±s.e., n⩾6, N⩾2). (E) Ribbon diagram showing the location of Trp275 and Gly137 of K2P2.1 (TREK-1) on the crystal structure of K2P4.1 (TRAAK) (Brohawn et al, 2012)(PDB ID 3UM7). M4, transmembrane helix 4. PH1, pore helix 1. Blue spheres depict potassium ions. |
|
|
Figure 4. M4–Ct junction is critical for cross-talk between Ct and the C-type gate. (A) Amino-acid sequence of the M4–Ct junction region of K2P2.1 (TREK-1) showing the location of the 3G and 3A mutations. Dashed line indicates a predicted boundary between M4 and Ct. (B) Exemplar time resolution of channel activity from a representative cell in response to fluctuating EM in 2 mM [K+]o pHo 7.4. Each point represents channel activity from the ramp curves at 0 mV. Data presented as fraction relative to activity after initial stabilization at −100 mV. (C) Quantification of maximal K2P2.1 (TREK-1) inhibition by prolonged incubation at 0 mV (mean±s.e., n⩾6, N⩾2). (D–F) Normalized responses of the indicated channels to pHo changes in 2 mM [K+]o. Currents were elicited by a voltage ramp from −150 to +50 mV, from a holding potential of −80 mV. Data (mean±s.e., n⩾6, N⩾2) was taken at 0 mV, normalized to activity at pH 9.0 and fitted to the Hill equation. |
|
|
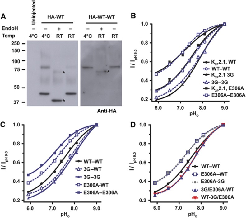
Figure 5. Ct domains act cooperatively to affect K2P2.1 (TREK-1) function. (A) Immunoblot analysis of lysates from oocytes expressing HA-tagged WT, HA-WT or tandem HA-WT-WT K2P2.1 (TREK-1) channels. Lysates were pre-incubated with or without EndoH for 1 h at 4oC or at room temperature (RT). Before electrophoresis, all samples were treated with 2% SDS and 2% β-mercaptoethanol for 15 min at 50oC to dissociate K2P2.1 (TREK-1) subunits. Asterisks denote deglycolyslated forms of WT and tandem channels. (B–D) Normalized responses of the indicated K2P2.1 (TREK-1) channels to pHo changes 2 mM [K+]o. Currents were elicited by a voltage ramp from −150 to +50 mV, from a holding potential of −80 mV. Data (mean±s.e., n⩾6, N⩾2) was taken at 0 mV, normalized to activity at pH 9.0 and fitted to the Hill equation. |
|
|
Figure 6. Both C-terminal domains are required for the K2P2.1 (TREK-1) temperature response. (A–C) Exemplar two-electrode voltage clamp recordings of K2P2.1 (TREK-1) (A), K2P2.1-3G (B), and K2P2.1-3A (C) responses to temperature in 2 mM [K+]o pH 7.4. Currents were elicited by a ramp from −150 to +50 mV, from a −80 mV holding potential. (D–F) Quantification of the temperature responses. Data (mean±s.e., n⩾6, N⩾2) was taken at 0 mV and normalized to channel activity at 14°C. (G) Cartoon model of how Ct couples to the C-type gate of K2P2.1 (TREK-1). M4, transmembrane segment 4. Channel elements come from a single subunit. Transmembrane segments M1–M3 and pore helix 2 are not depicted. Dashed regions indicate connections to parts of the subunit that are not shown. Green circles represent potassium ions in the selectivity filter. |
References [+] :
Alagem,
The pore helix is involved in stabilizing the open state of inwardly rectifying K+ channels.
2003, Pubmed,
Xenbase
Alagem, The pore helix is involved in stabilizing the open state of inwardly rectifying K+ channels. 2003, Pubmed , Xenbase
Alloui, TREK-1, a K+ channel involved in polymodal pain perception. 2006, Pubmed
Arias, Transfer of beta subunit regulation from high to low voltage-gated Ca2+ channels. 2005, Pubmed
Bagriantsev, Multiple modalities converge on a common gate to control K2P channel function. 2011, Pubmed
Bavro, Structure of a KirBac potassium channel with an open bundle crossing indicates a mechanism of channel gating. 2012, Pubmed
Ben-Abu, Inverse coupling in leak and voltage-activated K+ channel gates underlies distinct roles in electrical signaling. 2009, Pubmed
Brohawn, Crystal structure of the human K2P TRAAK, a lipid- and mechano-sensitive K+ ion channel. 2012, Pubmed
Caterina, The capsaicin receptor: a heat-activated ion channel in the pain pathway. 1997, Pubmed , Xenbase
Chatelain, TWIK1, a unique background channel with variable ion selectivity. 2012, Pubmed , Xenbase
Chemin, Up- and down-regulation of the mechano-gated K(2P) channel TREK-1 by PIP (2) and other membrane phospholipids. 2007, Pubmed
Chemin, A phospholipid sensor controls mechanogating of the K+ channel TREK-1. 2005, Pubmed
Cheng, Mechanism for selectivity-inactivation coupling in KcsA potassium channels. 2011, Pubmed
Clarke, Domain reorientation and rotation of an intracellular assembly regulate conduction in Kir potassium channels. 2010, Pubmed
Clarke, The M1P1 loop of TASK3 K2P channels apposes the selectivity filter and influences channel function. 2008, Pubmed
Cohen, Fluctuations in Xenopus oocytes protein phosphorylation levels during two-electrode voltage clamp measurements. 2006, Pubmed , Xenbase
Cohen, A novel mechanism for human K2P2.1 channel gating. Facilitation of C-type gating by protonation of extracellular histidine residues. 2008, Pubmed , Xenbase
Cordero-Morales, Molecular determinants of gating at the potassium-channel selectivity filter. 2006, Pubmed
Cordero-Morales, A multipoint hydrogen-bond network underlying KcsA C-type inactivation. 2011, Pubmed , Xenbase
Cordero-Morales, Cytoplasmic ankyrin repeats of transient receptor potential A1 (TRPA1) dictate sensitivity to thermal and chemical stimuli. 2011, Pubmed , Xenbase
Cuello, Structural basis for the coupling between activation and inactivation gates in K(+) channels. 2010, Pubmed
Cuello, Structural mechanism of C-type inactivation in K(+) channels. 2010, Pubmed
Cui, Selective disruption of high sensitivity heat activation but not capsaicin activation of TRPV1 channels by pore turret mutations. 2012, Pubmed
Enyedi, Molecular background of leak K+ currents: two-pore domain potassium channels. 2010, Pubmed
Findeisen, Disruption of the IS6-AID linker affects voltage-gated calcium channel inactivation and facilitation. 2009, Pubmed , Xenbase
Fink, Cloning, functional expression and brain localization of a novel unconventional outward rectifier K+ channel. 1996, Pubmed , Xenbase
Gracheva, Ganglion-specific splicing of TRPV1 underlies infrared sensation in vampire bats. 2011, Pubmed
Gracheva, Molecular basis of infrared detection by snakes. 2010, Pubmed
Grandl, Temperature-induced opening of TRPV1 ion channel is stabilized by the pore domain. 2010, Pubmed
Grandl, Pore region of TRPV3 ion channel is specifically required for heat activation. 2008, Pubmed , Xenbase
Hamada, An internal thermal sensor controlling temperature preference in Drosophila. 2008, Pubmed , Xenbase
Hansen, Structural basis of PIP2 activation of the classical inward rectifier K+ channel Kir2.2. 2011, Pubmed
Honoré, The neuronal background K2P channels: focus on TREK1. 2007, Pubmed
Honoré, An intracellular proton sensor commands lipid- and mechano-gating of the K(+) channel TREK-1. 2002, Pubmed
Logothetis, Phosphoinositide-mediated gating of inwardly rectifying K(+) channels. 2007, Pubmed
Long, Voltage sensor of Kv1.2: structural basis of electromechanical coupling. 2005, Pubmed
Lopes, Proton block and voltage gating are potassium-dependent in the cardiac leak channel Kcnk3. 2000, Pubmed , Xenbase
Lopes, PIP2 hydrolysis underlies agonist-induced inhibition and regulates voltage gating of two-pore domain K+ channels. 2005, Pubmed , Xenbase
Ma, External Ba2+ block of the two-pore domain potassium channel TREK-1 defines conformational transition in its selectivity filter. 2011, Pubmed , Xenbase
Maingret, Mechano- or acid stimulation, two interactive modes of activation of the TREK-1 potassium channel. 1999, Pubmed
Maingret, TREK-1 is a heat-activated background K(+) channel. 2000, Pubmed , Xenbase
McCoy, Structural correlates of selectivity and inactivation in potassium channels. 2012, Pubmed
Miller, Crystal structure of the human two-pore domain potassium channel K2P1. 2012, Pubmed
Murbartián, Sequential phosphorylation mediates receptor- and kinase-induced inhibition of TREK-1 background potassium channels. 2005, Pubmed
Myers, A yeast genetic screen reveals a critical role for the pore helix domain in TRP channel gating. 2008, Pubmed , Xenbase
Niemeyer, Separate gating mechanisms mediate the regulation of K2P potassium channel TASK-2 by intra- and extracellular pH. 2010, Pubmed
Noël, The mechano-activated K+ channels TRAAK and TREK-1 control both warm and cold perception. 2009, Pubmed
Noël, Molecular regulations governing TREK and TRAAK channel functions. 2011, Pubmed
Patel, A mammalian two pore domain mechano-gated S-like K+ channel. 1998, Pubmed
Peier, A heat-sensitive TRP channel expressed in keratinocytes. 2002, Pubmed
Piechotta, The pore structure and gating mechanism of K2P channels. 2011, Pubmed
Rohács, Distinct specificities of inwardly rectifying K(+) channels for phosphoinositides. 1999, Pubmed , Xenbase
Sandoz, Mtap2 is a constituent of the protein network that regulates twik-related K+ channel expression and trafficking. 2008, Pubmed , Xenbase
Sandoz, Optical probing of a dynamic membrane interaction that regulates the TREK1 channel. 2011, Pubmed , Xenbase
Sandoz, AKAP150, a switch to convert mechano-, pH- and arachidonic acid-sensitive TREK K(+) channels into open leak channels. 2006, Pubmed , Xenbase
Sandoz, Extracellular acidification exerts opposite actions on TREK1 and TREK2 potassium channels via a single conserved histidine residue. 2009, Pubmed , Xenbase
Segal-Hayoun, Molecular mechanisms underlying membrane-potential-mediated regulation of neuronal K2P2.1 channels. 2010, Pubmed , Xenbase
Talley, Cns distribution of members of the two-pore-domain (KCNK) potassium channel family. 2001, Pubmed
Tao, Crystal structure of the eukaryotic strong inward-rectifier K+ channel Kir2.2 at 3.1 A resolution. 2009, Pubmed , Xenbase
Tombola, How does voltage open an ion channel? 2006, Pubmed
Uysal, Crystal structure of full-length KcsA in its closed conformation. 2009, Pubmed
Whorton, Crystal structure of the mammalian GIRK2 K+ channel and gating regulation by G proteins, PIP2, and sodium. 2011, Pubmed , Xenbase
Yamamoto, Immunohistochemical colocalization of TREK-1, TREK-2 and TRAAK with TRP channels in the trigeminal ganglion cells. 2009, Pubmed
Yang, Stabilization of ion selectivity filter by pore loop ion pairs in an inwardly rectifying potassium channel. 1997, Pubmed , Xenbase
Yang, Thermosensitive TRP channel pore turret is part of the temperature activation pathway. 2010, Pubmed
Yao, Modular thermal sensors in temperature-gated transient receptor potential (TRP) channels. 2011, Pubmed
Zhang, Origin of the voltage dependence of G-protein regulation of P/Q-type Ca2+ channels. 2008, Pubmed , Xenbase
Zhang, Activation of inwardly rectifying K+ channels by distinct PtdIns(4,5)P2 interactions. 1999, Pubmed , Xenbase
Zhong, Thermosensory and nonthermosensory isoforms of Drosophila melanogaster TRPA1 reveal heat-sensor domains of a thermoTRP Channel. 2012, Pubmed
Zilberberg, KCNKØ: opening and closing the 2-P-domain potassium leak channel entails "C-type" gating of the outer pore. 2001, Pubmed , Xenbase
