Click here to close
Hello! We notice that you are using Internet Explorer, which is not supported by Xenbase and may cause the site to display incorrectly.
We suggest using a current version of Chrome,
FireFox, or Safari.
???displayArticle.abstract???
To generate albino lines of Xenopus tropicalis, we injected fertilized eggs with mRNAs encoding zinc-finger nucleases (ZFNs) targeting the tyrosinase coding region. Surprisingly, vitiligo was observed on the skin of F0 frogs that had been injected with ZFN mRNAs, indicating that both tyrosinase genes in the genome were disrupted in all melanocytes within the vitiligo patches. Mutation analysis using genomic DNA from the skin revealed that two mosaic F0 frogs underwent spatially complex tyrosinase gene mutations. The data implies that the ZFN-induced tyrosinase gene ablations occurred randomly over space and time throughout the entire body, possibly until the young tadpole stage, and that melanocyte precursors lacking functional tyrosinase proliferated and formed vitiligo patches. Several albino X. tropicalis, which are compound heterozygotes for biallelic tyrosinase mutations, were obtained by mating the mosaic F0 frogs. To our knowledge, this is the first report of the albino vertebrates generated by the targeted gene knockout.
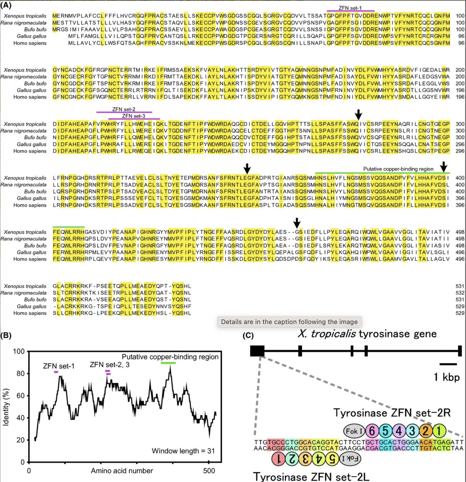
Figure 1. The locations of zinc-finger nuclease (ZFN) target sites in the Xenopus tropicalis tyrosinase gene. (A) A comparison of the tyrosinase amino acid sequences of X. tropicalis (NP_001096518), Rana nigromaculata (Q04604), Bufo bufo (CAR95491), Gallus gallus (NP_989491) and Homo sapiens (AAK00805). Conserved amino acids are indicated by yellow boxes. The vertical arrows denote the boundaries of exons and introns. (B) Identity profile for five tyrosinase genes. Average identity values are plotted against the sequence position in the peptide chain. Each average is plotted in the middle of the 31 residues from which it is derived. (A,B) The three sites targeted by ZFNs and a putative copper-binding region are indicated by purple and green lines, respectively. (C) The location of the ZFN set-2 target site is shown in the genomic structure of the X. tropicalis tyrosinase gene. Exons and introns are indicated by black boxes and lines, respectively. The colored box shows the sequence recognized by each zinc finger of ZFN set-2R and L.
Figure 2. The functional activity of zinc-finger nucleases (ZFNs) estimated using the single-strand annealing (SSA) assay. A6 cells were transfected, incubated for 3 days at 25°C and evaluated for luciferase activity. The fold activation resulting from the cleavage of the ZFN target site and single-strand annealing to repair luciferase gene is represented by the relative luciferase activity levels in cells transfected with the ZFN expression constructs, an SSA reporter gene with the target site and a reference gene for transfection. These activity levels are relative to cells transfected with the ZFN expression constructs, an SSA reporter gene without the target site and a reference gene. Data are expressed as the means ± standard error of the mean (SEM) (n = 3).
Figure 3. Mosaic F0 frogs. Photographs of male (m1m4) and female (f1f5) F0 frogs with vitiligo patches.
Figure 4. Mutation analysis in albino F1. (AD) Photographs of F1 froglets. (A) A wild-type froglet. (B) An albino froglet from a cross using m1 and f2 frogs. (C) An albino froglet from the m2 f1 cross. (D) A wild-type-colored froglet that is a heterozygous offspring from the m1 f2 cross. (E) The tyrosinase gene mutations in F1. The wild-type tyrosinase amino acid sequence is shown at the top. The nucleotide sequences of tyrosinase genes in offspring from the m1 f2, m2 f1 and m2 f2 crosses are compared with the wild-type sequence. Numbers of characterized offspring are shown in parentheses. The phenotypes of F1 (Ph.) are indicated as wild-type (WT) and albino (Al). Deletions and a substitution are indicated by red dashes and a red letter, respectively. The recognition sequences of ZFN set-2 are underlined with purple lines. There are two allotypes, A and B, for the tyrosinase gene locus in the Ivory Coast line of Xenopus tropicalis. Allotype B has a nine-base deletion in the intron from position 1102 to 1110 that is not present in allotype A. The tyrosinase allotype is indicated on the right-hand side.
Figure 5. Mutation analysis in mosaic F0 frogs. The tyrosinase gene mutations in m1 (A) and m2 (B) frogs. (A, B) The observed mutations in m1 and m2 skin at the indicated locations, and the mutations in sperm that are predicted from mutations in the F1 offspring (Fig. 4). The spacer sequence is indicated by a bracket. The wild-type nucleotide sequence is shown at the top, and the predicted mutation in sperm is shown at the bottom. Deletions and substitutions are indicated by red dashes and red letters, respectively. An insertion is indicated by a green letter. Numbers in the photograph indicate the numbers of mutated and wild-type clones among those analyzed. For the analyzed clones, the frequencies of mutations I, II, III, IV, V and VI along with the wild-type sequence for the tyrosinase gene are denoted by red, yellow, green, orange, purple, magenta and blue, respectively, in each circle graph. Open and closed squares indicate that genomic DNA was isolated from the skin in areas with vitiligo patches and wild-type-colored areas, respectively.