XB-ART-46153
PLoS One
2012 Jan 01;74:e32875. doi: 10.1371/journal.pone.0032875.
Show Gene links
Show Anatomy links
Skin regeneration in adult axolotls: a blueprint for scar-free healing in vertebrates.
Seifert AW, Monaghan JR, Voss SR, Maden M.
???displayArticle.abstract???
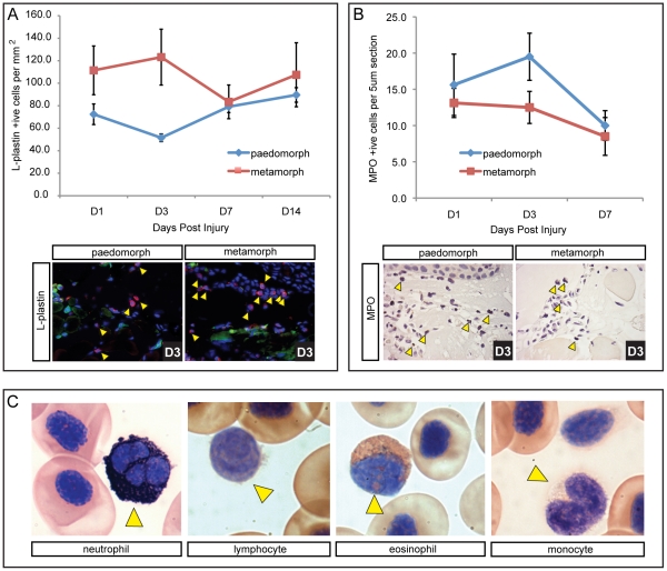
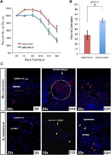
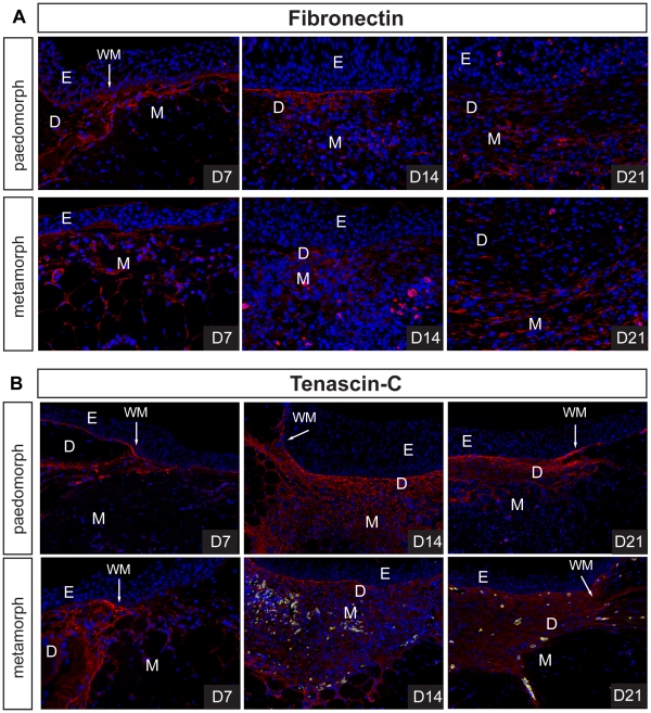
While considerable progress has been made towards understanding the complex processes and pathways that regulate human wound healing, regenerative medicine has been unable to develop therapies that coax the natural wound environment to heal scar-free. The inability to induce perfect skin regeneration stems partly from our limited understanding of how scar-free healing occurs in a natural setting. Here we have investigated the wound repair process in adult axolotls and demonstrate that they are capable of perfectly repairing full thickness excisional wounds made on the flank. In the context of mammalian wound repair, our findings reveal a substantial reduction in hemostasis, reduced neutrophil infiltration and a relatively long delay in production of new extracellular matrix (ECM) during scar-free healing. Additionally, we test the hypothesis that metamorphosis leads to scarring and instead show that terrestrial axolotls also heal scar-free, albeit at a slower rate. Analysis of newly forming dermal ECM suggests that low levels of fibronectin and high levels of tenascin-C promote regeneration in lieu of scarring. Lastly, a genetic analysis during wound healing comparing epidermis between aquatic and terrestrial axolotls suggests that matrix metalloproteinases may regulate the fibrotic response. Our findings outline a blueprint to understand the cellular and molecular mechanisms coordinating scar-free healing that will be useful towards elucidating new regenerative therapies targeting fibrosis and wound repair.
???displayArticle.pubmedLink??? 22485136
???displayArticle.pmcLink??? PMC3317654
???displayArticle.link??? PLoS One
???displayArticle.grants??? [+]
5RC2NS069480 NINDS NIH HHS , 5T32DK074367 NIDDK NIH HHS , R01-DC005590-07S1 NIDCD NIH HHS , R24-RR016344 NCRR NIH HHS
Species referenced: Xenopus
Genes referenced: acta2 acta4 actc1 actl6a dio3 fn1 gtsf2 krt12.4 lcp1 mmp2 mmp28 pnma2 tnc
???attribute.lit??? ???displayArticles.show???
References [+] :
Aarabi,
Hypertrophic scar formation following burns and trauma: new approaches to treatment.
2007, Pubmed
Aarabi, Hypertrophic scar formation following burns and trauma: new approaches to treatment. 2007, Pubmed
Adzick, Comparison of fetal, newborn, and adult wound healing by histologic, enzyme-histochemical, and hydroxyproline determinations. 1985, Pubmed
Annis, Function-blocking antithrombospondin-1 monoclonal antibodies. 2006, Pubmed
Armstrong, Ontogeny of the skin and the transition from scar-free to scarring phenotype during wound healing in the pouch young of a marsupial, Monodelphis domestica. 1995, Pubmed
Bayat, Skin scarring. 2003, Pubmed
Beare, Location of injury influences the mechanisms of both regeneration and repair within the MRL/MpJ mouse. 2006, Pubmed
BILLINGHAM, Incomplete wound contracture and the phenomenon of hair neogenesis in rabbits' skin. 1956, Pubmed
BREEDIS, Regeneration of hair follicles and sebaceous glands from the epithelium of scars in the rabbit. 1954, Pubmed
Brown, The hidden cost of skin scars: quality of life after skin scarring. 2008, Pubmed
Bullard, Fetal wound healing: current biology. 2003, Pubmed
Calve, A transitional extracellular matrix instructs cell behavior during muscle regeneration. 2010, Pubmed
Clark, A new murine model for mammalian wound repair and regeneration. 1998, Pubmed
Clark, Fibronectin matrix deposition and fibronectin receptor expression in healing and normal skin. 1990, Pubmed
Colwell, Skin wounds in the MRL/MPJ mouse heal with scar. 2006, Pubmed
Coolen, Comparison between human fetal and adult skin. 2010, Pubmed
Coulombe, Towards a molecular definition of keratinocyte activation after acute injury to stratified epithelia. 1997, Pubmed
Dang, Scarless fetal wounds are associated with an increased matrix metalloproteinase-to-tissue-derived inhibitor of metalloproteinase ratio. 2003, Pubmed
Donaldson, Integrin and phosphotyrosine expression in normal and migrating newt keratinocytes. 1995, Pubmed
Donaldson, Tenascin localization in skin wounds of the adult newt Notophthalmus viridescens. 1991, Pubmed
Dovi, Neutrophil function in the healing wound: adding insult to injury? 2004, Pubmed
Dovi, Accelerated wound closure in neutrophil-depleted mice. 2003, Pubmed
Eppley, Platelet quantification and growth factor analysis from platelet-rich plasma: implications for wound healing. 2004, Pubmed
Ferguson, Scar-free healing: from embryonic mechanisms to adult therapeutic intervention. 2004, Pubmed
Ferris, Ex vivo generation of a functional and regenerative wound epithelium from axolotl (Ambystoma mexicanum) skin. 2010, Pubmed
Frantz, Biology of fetal wound healing: collagen biosynthesis during dermal repair. 1992, Pubmed
Gautier, affy--analysis of Affymetrix GeneChip data at the probe level. 2004, Pubmed
Gentleman, Bioconductor: open software development for computational biology and bioinformatics. 2004, Pubmed
Godwin, Regeneration, tissue injury and the immune response. 2006, Pubmed
Grinnell, Fibroblasts, myofibroblasts, and wound contraction. 1994, Pubmed
Grinnell, Wound repair, keratinocyte activation and integrin modulation. 1992, Pubmed
Grinnell, Distribution of fibronectin during wound healing in vivo. 1981, Pubmed
Gross, On the mechanism of skin wound "contraction": a granulation tissue "knockout" with a normal phenotype. 1995, Pubmed
Gurtner, Wound repair and regeneration. 2008, Pubmed
Hasegawa, The distributions of type IV collagen alpha chains in basement membranes of human epidermis and skin appendages. 2007, Pubmed
Hemesath, Inhibition of T cell activation by the extracellular matrix protein tenascin. 1994, Pubmed
Huggins, Identification of differentially expressed thyroid hormone responsive genes from the brain of the Mexican Axolotl (Ambystoma mexicanum). 2012, Pubmed
Irizarry, Exploration, normalization, and summaries of high density oligonucleotide array probe level data. 2003, Pubmed
Ito, Wnt-dependent de novo hair follicle regeneration in adult mouse skin after wounding. 2007, Pubmed
Jarial, Fine structure of the epidermal Leydig cells in the axolotl Ambystoma mexicanum in relation to their function. 1989, Pubmed
Kelly, The Leydig cell in larval amphibian epidermis. Fine structure and function. 1966, Pubmed
Kumar, A comparative study of gland cells implicated in the nerve dependence of salamander limb regeneration. 2010, Pubmed
Kurkinen, Sequential appearance of fibronectin and collagen in experimental granulation tissue. 1980, Pubmed
Lévesque, Skin wound healing in axolotls: a scarless process. 2010, Pubmed
Lin, Exogenous transforming growth factor-beta amplifies its own expression and induces scar formation in a model of human fetal skin repair. 1995, Pubmed
Mackie, Induction of tenascin in healing wounds. 1988, Pubmed
Martin, Inflammatory cells during wound repair: the good, the bad and the ugly. 2005, Pubmed
Martin, Wound healing--aiming for perfect skin regeneration. 1997, Pubmed
Martin, Wound healing in the PU.1 null mouse--tissue repair is not dependent on inflammatory cells. 2003, Pubmed
Mast, Scarless wound healing in the mammalian fetus. 1992, Pubmed
Mauch, Accelerated wound repair in ADAM-9 knockout animals. 2010, Pubmed
Mescher, Regenerative capacity and the developing immune system. 2005, Pubmed
Mescher, Limb regeneration in amphibians: immunological considerations. 2006, Pubmed
Metcalfe, Characterizing regeneration in the vertebrate ear. 2006, Pubmed
Mori, Molecular mechanisms linking wound inflammation and fibrosis: knockdown of osteopontin leads to rapid repair and reduced scarring. 2008, Pubmed
Namazi, Strategies for prevention of scars: what can we learn from fetal skin? 2011, Pubmed
Neufeld, Stabilizing role of the basement membrane and dermal fibers during newt limb regeneration. 1996, Pubmed
Neufeld, Perspective: a suggested role for basement membrane structures during newt limb regeneration. 1996, Pubmed
Okada, Matrix metalloproteinase 2 from human rheumatoid synovial fibroblasts. Purification and activation of the precursor and enzymic properties. 1990, Pubmed
Onda, An extracellular matrix molecule of newt and axolotl regenerating limb blastemas and embryonic limb buds: immunological relationship of MT1 antigen with tenascin. 1990, Pubmed
Page, Induction of metamorphosis in axolotls (Ambystoma mexicanum). 2009, Pubmed
Sanges, oneChannelGUI: a graphical interface to Bioconductor tools, designed for life scientists who are not familiar with R language. 2007, Pubmed
Santosh, Matrix metalloproteinase expression during blastema formation in regeneration-competent versus regeneration-deficient amphibian limbs. 2011, Pubmed , Xenbase
Schultz, Interactions between extracellular matrix and growth factors in wound healing. 2009, Pubmed
Schultz, Dynamic reciprocity in the wound microenvironment. 2011, Pubmed
SHEEHAN, An improved method of staining leucocyte granules with Sudan black B. 1947, Pubmed
Simpson, The neutrophilic leukocyte in wound repair a study with antineutrophil serum. 1972, Pubmed
Smyth, Use of within-array replicate spots for assessing differential expression in microarray experiments. 2005, Pubmed
Smyth, Linear models and empirical bayes methods for assessing differential expression in microarray experiments. 2004, Pubmed
Stramer, The inflammation-fibrosis link? A Jekyll and Hyde role for blood cells during wound repair. 2007, Pubmed
Szpaderska, The effect of thrombocytopenia on dermal wound healing. 2003, Pubmed
Toriseva, Proteinases in cutaneous wound healing. 2009, Pubmed
Vinarsky, Normal newt limb regeneration requires matrix metalloproteinase function. 2005, Pubmed
Werb, ECM and cell surface proteolysis: regulating cellular ecology. 1997, Pubmed
Whitby, The extracellular matrix of lip wounds in fetal, neonatal and adult mice. 1991, Pubmed
Yannas, Wound contraction and scar synthesis during development of the amphibian Rana catesbeiana. 1996, Pubmed
