Click here to close
Hello! We notice that you are using Internet Explorer, which is not supported by Xenbase and may cause the site to display incorrectly.
We suggest using a current version of Chrome,
FireFox, or Safari.
PLoS One
2012 Jan 01;74:e35134. doi: 10.1371/journal.pone.0035134.
Show Gene links
Show Anatomy links
An alternating GluN1-2-1-2 subunit arrangement in mature NMDA receptors.
Riou M, Stroebel D, Edwardson JM, Paoletti P.
???displayArticle.abstract???
NMDA receptors (NMDARs) form glutamate-gated ion channels that play a critical role in CNS physiology and pathology. Together with AMPA and kainate receptors, NMDARs are known to operate as tetrameric complexes with four membrane-embedded subunits associating to form a single central ion-conducting pore. While AMPA and some kainate receptors can function as homomers, NMDARs are obligatory heteromers composed of homologous but distinct subunits, most usually of the GluN1 and GluN2 types. A fundamental structural feature of NMDARs, that of the subunit arrangement around the ion pore, is still controversial. Thus, in a typical NMDAR associating two GluN1 and two GluN2 subunits, there is evidence for both alternating 1/2/1/2 and non-alternating 1/1/2/2 arrangements. Here, using a combination of electrophysiological and cross-linking experiments, we provide evidence that functional GluN1/GluN2A receptors adopt the 1/2/1/2 arrangement in which like subunits are diagonal to one another. Moreover, based on the recent crystal structure of an AMPA receptor, we show that in the agonist-binding and pore regions, the GluN1 subunits occupy a "proximal" position, closer to the central axis of the channel pore than that of GluN2 subunits. Finally, results obtained with reducing agents that differ in their membrane permeability indicate that immature (intracellular) and functional (plasma-membrane inserted) pools of NMDARs can adopt different subunit arrangements, thus stressing the importance of discriminating between the two receptor pools in assembly studies. Elucidating the quaternary arrangement of NMDARs helps to define the interface between the subunits and to understand the mechanism and pharmacology of these key signaling receptors.
???displayArticle.pubmedLink???
22493736 ???displayArticle.pmcLink???PMC3320871 ???displayArticle.link???PLoS One ???displayArticle.grants???[+]
Figure 1. Subunit organization of the tetrameric GluA2 AMPA receptor.Side view of the gating core (ABD + TMD) of the GluA2 homotetramer [4]. The subunits adopt two different conformations, A/C (blue) and B/D (red). The insets on the right show how subunits are organized in the ABD and TMD (pore) layer. The grey shading indicates the two local ABD dimers. The black dot indicates the point of contact between subunits A and C at the dimer-of-dimers interface in the ABD layer. Numbers 1 and 2 highlight the two regions where mutations have been introduced in NMDARs.
Figure 2. Insertion of a single cysteine in the GluN1 M3-S2 linker results in the creation of a high-affinity copper binding site.(A) The ion-channel (M3 and M3-S2 linkers) region of a modelled tetrameric GluN1/GluN2A receptor viewed from the side (left) and from above the membrane plane (right). In this alternating model (GluN1/2/1/2), the two GluN1 subunits (blue) are in the “proximal” A/C conformation and the two GluN2A subunits (red) in the “distal” B/D conformation. Homologous mutations GluN1-P660C and GluN2A-F658C are highlighted (sulphur in yellow). (B and C) Effects of reducing (B) and oxidizing (C) treatments on current amplitudes of the various cysteine (filled bars) or alanine (empty bars) mutant receptors. Values in B are (from left to right): 1.08 ± 0.05 (n = 8), 0.96 ± 0.15 (n = 7), 1.35 ± 0.2 (n = 14), 1.38 ± 0.16 (n = 8), 1.05 ± 0.22 (n = 9), 1.05 ± 0.06 (n = 11), 1.35 ± 0.16 (n = 20), 1.49 ± 0.2 (n = 6). Values in C are (from left to right): 1.18 ± 0.18 (n = 32), 1.09 ± 0.08 (n = 8), 1.1 ± 0.11 (n = 13), 1.13 ± 0.08 (n = 4), 0.51 ± 0.11 (n = 28), 0.90 ± 0.15 (n = 19), 0.65 ± 0.15 (n = 20) and 0.56 ± 0.08 (n = 8). (D) Copper inhibition dose-response curves for wild-type (open circles; Inhibmax = 21%, IC50 = 0.19 nM, nH = 1.3), GluN1wt/GluN2A-F658C (open squares; Inhibmax = 34%, IC50 = 0.33 nM, nH = 0.7), GluN1-P660C/GluN2Awt (filled circles; Inhibmax = 78%, IC50 = 0.075 nM, nH = 3) and GluN1-P660A/GluN2Awt receptors (filled squares; Inhibmax = 15%, IC50 = 0.21 nM, nH = 1.5). Right: current traces illustrating the inhibition of GluN1-P660A/GluN2Awt (top) and GluN1-P660C/GluN2Awt (bottom) receptors by 0.3 nM free copper. *** corresponds to P<0.001; ns, non-significant; Student’s t-test.
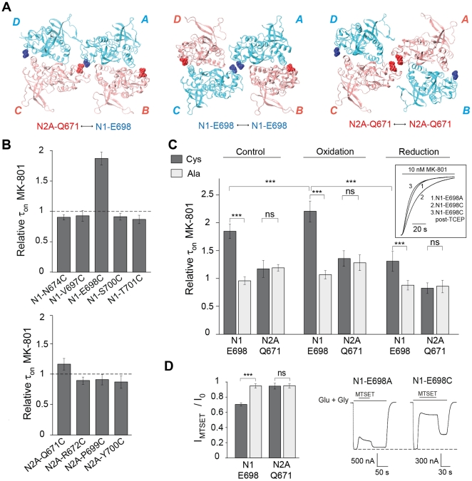
Figure 3. Disulfide cross-linking at the putative ABD dimer-of-dimers interface between GluN1, but not GluN2A, subunits.(A) Three possible arrangements viewed from the membrane region of GluN1/GluN2A ABD heterodimers in a NMDAR based on GluA2 structure. Mutated residues GluN1-E698 and GluN2A-Q671 are highlighted in blue and red, respectively. The residues either lie at the dimer-of-dimers interface in the proximal A/C subunits or protrude towards the exterior surface of the receptor in the distal B/D subunits. (B) MK-801 inhibition kinetics for various GluN1 (top) and GluN2A (bottom) mutants. Values are (from left to right): 0.9 ± 0.04 (n = 5), 0.93 ± 0.09 (n = 9), 1.85 ± 0.13 (n = 20), 0.91 ± 0.05 (n = 8), and 0.87 ± 0.06 (n = 7) for GluN1 mutants; 1.17 ± 0.15 (n = 21), 0.90 ± 0.06 (n = 11), 0.91 ± 0.09 (n = 11) and 0.87 ± 0.1 (n = 11) for GluN2A mutants. All GluN1 mutant subunits were co-injected with GluN2A wt and all GluN2A mutant subunits with GluN1 wt. (C) Effects of redox treatments on the MK-801 inhibition kinetics for cysteine (filled bars) or alanine (empty bars) mutants. Values are (from left to right): control conditions, 1.85 ± 0.13 (n = 20), 0.96 ± 0.07 (n = 12), 1.17 ± 0.15 (n = 21), 1.19 ± 0.06 (n = 9); after incubation with Cu/Phen (oxidation): 2.21 ± 0.18 (n = 12), 1.07 ± 0.07 (n = 10), 1.28 ± 0.14 (n = 18), 1.36 ± 0.14 (n = 9); after subsequent incubation with TCEP (reduction): 1.31 ± 0.18 (n = 19), 0.88 ± 0.08 (n = 7), 0.83 ± 0.09 (n = 17), 0.86 ± 0.11 (n = 9). Inset: MK-801 inhibition kinetics are slower in non-treated GluN1-E698C/GluN2Awt receptors (2) than in non-treated GluN1-E698A/GluN2Awt receptors (1) or TCEP-treated GluN1-E698C/GluN2Awt receptors (3) (normalized currents). (D) Effects of MTSET application on current amplitudes for cysteine (filled bars) or alanine (empty bars) mutants. Values are (from left to right): 0.70 ± 0.02 (n = 18), 0.95 ± 0.03 (n = 11), 0.95 ± 0.04 (n = 9) and 0.95 ± 0.02 (n = 5). Right: current traces illustrating the effects of MTSET on GluN1-E698A/GluN2Awt and GluN1-E698C/GluN2Awt receptors. *** corresponds to P<0.001; ns, non-significant; Student’s t-test.
Figure 4. Intracellular and plasma-membrane pools of disulfide cross-linked receptors.(A) Immunoblots from Xenopus oocytes expressing either wt or GluN2A mutant receptors. (B) Schematic representation of a cell expressing intracellular and plasma-membrane pools of receptors with intersubunit disulfide cross-links. Because of their differential membrane permeability, the reducing agent DTE acts on both pools while the reducing agent TCEP acts solely on the cell surface pool. (C) Immunoblots from oocytes expressing either wt or GluN1 mutant receptors. (D) Immunoblots from occytes injected either with both GluN1 and GluN2A subunits or with the GluN1 subunit alone. M1 indicates the expected band position of the GluN1 monomer (∼110 kDa); M2, the GluN2A monomer (∼180 kDa); D1, the GluN1 homodimer (∼220 kDa) and T1 the approximate location of the GluN1 homo-trimer and/or homo-tetramer (>300 kDa). CC stands for mutations GluN1-N521C-L777C (in ABD intradimer interface). M stands for molecular weight marker and n.i. for non-injected oocytes. * indicates non-specific bands seen with the anti-GluN1 antibody.
Banke,
Activation of NR1/NR2B NMDA receptors.
2003, Pubmed
Banke,
Activation of NR1/NR2B NMDA receptors.
2003,
Pubmed Blanke,
The NR1 M3 domain mediates allosteric coupling in the N-methyl-D-aspartate receptor.
2008,
Pubmed
,
Xenbase Chang,
The activation gate and gating mechanism of the NMDA receptor.
2008,
Pubmed
,
Xenbase Cline,
New water-soluble phosphines as reductants of peptide and protein disulfide bonds: reactivity and membrane permeability.
2004,
Pubmed Das,
Domain organization and function in GluK2 subtype kainate receptors.
2010,
Pubmed Farina,
Separation of domain contacts is required for heterotetrameric assembly of functional NMDA receptors.
2011,
Pubmed Furukawa,
Subunit arrangement and function in NMDA receptors.
2005,
Pubmed Gielen,
Structural rearrangements of NR1/NR2A NMDA receptors during allosteric inhibition.
2008,
Pubmed
,
Xenbase Gielen,
Mechanism of differential control of NMDA receptor activity by NR2 subunits.
2009,
Pubmed Glusker,
Structural aspects of metal liganding to functional groups in proteins.
1991,
Pubmed Hazes,
Model building of disulfide bonds in proteins with known three-dimensional structure.
1988,
Pubmed Horak,
Different roles of C-terminal cassettes in the trafficking of full-length NR1 subunits to the cell surface.
2009,
Pubmed Inanobe,
Mechanism of partial agonist action at the NR1 subunit of NMDA receptors.
2005,
Pubmed
,
Xenbase Karakas,
Subunit arrangement and phenylethanolamine binding in GluN1/GluN2B NMDA receptors.
2011,
Pubmed
,
Xenbase Krovetz,
Atomic distance estimates from disulfides and high-affinity metal-binding sites in a K+ channel pore.
1997,
Pubmed Kussius,
Kinetic basis of partial agonism at NMDA receptors.
2009,
Pubmed Lee,
Amino terminal domains of the NMDA receptor are organized as local heterodimers.
2011,
Pubmed Mayer,
Glutamate receptors at atomic resolution.
2006,
Pubmed Mayer,
Emerging models of glutamate receptor ion channel structure and function.
2011,
Pubmed
,
Xenbase McIlhinney,
Assembly intracellular targeting and cell surface expression of the human N-methyl-D-aspartate receptor subunits NR1a and NR2A in transfected cells.
1998,
Pubmed Mony,
Molecular basis of positive allosteric modulation of GluN2B NMDA receptors by polyamines.
2011,
Pubmed Okabe,
Alternative splicing of the C-terminal domain regulates cell surface expression of the NMDA receptor NR1 subunit.
1999,
Pubmed Paoletti,
High-affinity zinc inhibition of NMDA NR1-NR2A receptors.
1997,
Pubmed
,
Xenbase Paoletti,
Molecular basis of NMDA receptor functional diversity.
2011,
Pubmed Qiu,
Subunit assembly of N-methyl-d-aspartate receptors analyzed by fluorescence resonance energy transfer.
2005,
Pubmed Rambhadran,
Subunit arrangement in N-methyl-D-aspartate (NMDA) receptors.
2010,
Pubmed Salussolia,
Arrangement of subunits in functional NMDA receptors.
2011,
Pubmed
,
Xenbase Schorge,
Studies of NMDA receptor function and stoichiometry with truncated and tandem subunits.
2003,
Pubmed Sobolevsky,
X-ray structure, symmetry and mechanism of an AMPA-subtype glutamate receptor.
2009,
Pubmed Sobolevsky,
Subunit-specific contribution of pore-forming domains to NMDA receptor channel structure and gating.
2007,
Pubmed
,
Xenbase Stroebel,
Functional evidence for a twisted conformation of the NMDA receptor GluN2A subunit N-terminal domain.
2011,
Pubmed Traynelis,
Glutamate receptor ion channels: structure, regulation, and function.
2010,
Pubmed