|
Figure 1. Sequence alignment of NSs and Reaper. (a) Public databases queried for Reaper homologues using a tBLASTn algorithm yielded a group of nonstructural proteins encoded by the small genome segment (NSs) expressed in the Bunyaviridae viral family. The Reaper-like region in the NSs protein is highlighted in the schematic diagram of the NSs. Areas of similarity between the NSs and Reaper are shaded. Amino acid identities are represented in bold. Areas of similarity and identity between the three NSs proteins and Reaper are boxed. Also indicated are areas of sequence similarity mutated and assayed for function (see Figure 3). (b) Helical wheel projection diagram of the Reaper and NSsSa GH3 region, which is predicted to conform to an amphipathic α-helix. Similar and identical residues are represented in bold. Hydrophobic residues are shaded in gray, and hydrophilic residues in black. (c) Hydrophobicity analysis of Reaper and the NSsSa RLR by DAS TM-segment prediction. Dashed horizontal line correspond to loose cutoff DAS score of 1.7, and the solid gray line corresponds to the strict cutoff DAS score of 2.2. Starred area of high hydrophobicity corresponds to amino acids 33â42 (in both Reaper and NSs RLR). |
|
Figure 2. Repression of translation by NSs proteins. (a) Translationally competent, but transcriptionally inactive, Xenopus egg extracts were supplemented with 35S-Met/Cys and zVAD-fmk plus GST, GST-Reaper, or GST-NSsSa. Translation was allowed to proceed for 45 min, and products were subjected to TCA precipitations and quantified by scintillation counting. (b) Samples prepared as in panel a were resolved by SDS-PAGE. (c) BHR cells were transfected with GST and either NSs or vector control. Cells were radiolabeled in a pulse experiment, and the resulting radiolabeled GST protein was precipitated from cell lysates using GSH beads. GST expression was then analyzed by autoradiography. The synthesis of the endogenous protein that interacts with GSH beads (lower band) was also observed in mock-transfected cells (unpublished data). Its synthesis appears unaffected because most cells do not express NSs/GST because of low transfection efficiencies. |
|
Figure 3. Sequence similarities are functionally significant. (a) GST, GST-NSsSa, GST-NSsSa L57R/L59R, GST-NSsSa L66Q/S67R, or GST-NSsSa Q51A/R52A was added to rabbit reticulocyte lysates programmed with nonspecific Cdc25 cDNA. The reticulocyte lysates were allowed to transcribe and translate for 45 min, and the product was resolved by SDS-PAGE as previously described (Holley et al., 2002). Note that the GST-NSsSa Q51A/R52A mutant was still markedly defective in translational inhibition even when added at concentrations four-fold higher than the GST-NSsSa L57R/L59R or GST-NSsSa L66Q/S67R proteins. (b) GST, GST-NSsSa, or GST-NSsSa Q51A/R52A was added to crude Xenopus egg extracts and caspase activity was monitored by cleavage of the colorimetric peptide substrate DEVD-pNA. |
|
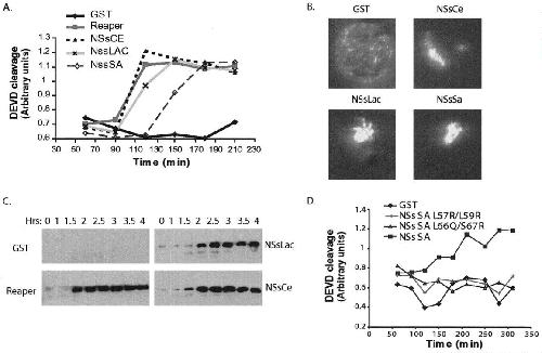
Figure 4. Induction of apoptosis by NSs proteins. (a) GST, GST-Reaper, GST-NSsCe, GST-NSsLac, and GST-NSsSa were added to crude Xenopus egg extracts and caspase activity was monitored by cleavage of the colorimetric peptide substrate DEVD-pNA. (b) Photomicrographs of representative nuclei formed in vitro by incubation of sperm chromatin in egg extracts after supplementation of extracts with either GST alone, GST-NSsCe, GST-NSsLac, or GST-NSsSa protein. Nuclear morphology was normal in the presence of GST, but the addition of GST-NSsCe, GST-NSsLac, or GST-NSsSa resulted in apoptosis and nuclear fragmentation. (c) Recombinant GST, GST-Reaper, GST-NSsLac, or GST-NSsCe proteins were added to crude extract in the presence of the caspase inhibitor zVAD-fmk. Samples were collected at the indicated times, and mitochondria were removed by passage of the extract through a 0.1-μm filter. The filtered extract was examined for cytochrome c release by anticytochrome c immunoblotting. (d) GST, GST-NSsSa, GST-NSsSa L57R/L59R, or GST-NSsSa L66Q/S67R was added to crude Xenopus egg extracts and caspase activity was monitored by cleavage of the colorimetric peptide substrate DEVD-pNA. Note that although the kinetics of caspase activation varies slightly from extract to extract, the relative activities of the wild-type and mutant proteins are constant. |
|
Figure 5. NSs bind to Scythe and modulate its function. (a) His-hScythe (2 μm) was incubated with Hsp70 (2 μm) and the complex was allowed to form. After complex formation, increasing concentrations of recombinant Reaper (2, 5, 8, and 10 μM in lanes 1â4, respectively), NSsCe or NSsSa (2, 4, 6, 8, and 10 μM in lanes 1â5, respectively) were added. Bound proteins were precipitated with Ni+-agarose beads, washed, resolved by SDS-PAGE, and analyzed by immunoblotting using an Hsp70 mAb 5a5 or an anti-His antibody for hScythe detection (left panel). Hsp 70âdependent refolding of β-galactosidase was measured in the presence of full-length human Scythe and increasing concentrations of recombinant Reaper, NSsSa, or NSsCe (right-panel). (b) Recombinant GST, GST-Reaper, GST-NSsSA, or GST-NSsCe proteins attached to glutathione Sepharose beads were incubated in Xenopus egg extracts, retrieved by centrifugation, washed, and analyzed for the presence of bound Scythe by immunoblotting. (c) Anti-Scythe immunoprecipitates formed by incubation of protein A-linked anti-Scythe antibodies with Xenopus egg extracts were washed and then incubated with recombinant GST, Reaper, or NSsSa protein. The released activity was then incubated with purified isolated mitochondria. After removal of the mitochondria by filtration, released cytochrome c was detected by immunoblotting with anticytochrome c antibody. |
|
Figure 6. NSs induce programmed cell death in vivo. (a) Percent survival of 12-d-old CD-1 mice inoculated with recombinant Sindbis virus carrying no exogenous gene (SV vector) or carrying the NSsSa or NSsCe genes (SV-NSsSa or SV-NSsCe, respectively). A total of 50â60 mice were analyzed per treatment group. (b) TUNNEL staining of tissue sections from brains of 12-d-old CD-1 mice inoculated with SV vector or SV-NSsSa (top panel). Close-up of TUNNEL staining of brain tissue sections (bottom panel). |