|
Fig. 2. Dmrt5 temporal and spatial expression pattern. (A) Temporal expression of Dmrt5 by RT-PCR. RNA was extracted from embryos at the indicated stages. Histone H4 was used as a loading control. (B)Z) Spatial expression pattern of Dmrt5 compared to that of Dmrt4 analysed by whole-mount in situ hybridization. Unless indicated, all embryos are shown in anterior views. Nieuwkoopaber stages are indicated. (B) Initial expression of Dmrt5 is observed at stage12.5 in a horse-shoe shaped area in the anterior region of the neurectoderm. (C) Embryo at the stage as in (A) double stained with NBT-BCIP for Dmrt5 and Nkx2.1 showing that Dmrt5 and Nkx2.1 do not overlap. (D)G) At stage 135, both Dmrt5 and Dmrt4 genes are detected bilateraly at the anterior neural plate border, the Dmrt5 staining region being broader and extending less medially than the Dmrt4 stained area. Weak Dmrt5 expression is also detected at stage 13 in a stripe bordering the posterior side of the initial horse-shoe shaped stained zone (arrowhead). (H) Stage 15 embryo double stained with Dlx6 (dark blue) and Dmrt5 (light blue) showing that Dmrt5 is expressed in a subdomain of the preplacodal ectoderm and that its expression extends to the adjacent neural plate (arrowhead). (I)L) Single (I) and (J) and double (K) and (L) in situ hybridization showing that at stage 17, Dmrt5, but not Dmrt4, is coexpressed with BF-1 in the developping dorsal telencephalon. Note also that Dmrt5 staining is detected anterior to the domain of expression of the neural crest Slug marker. Arrowheads indicate posterior and anterior boundaries of Dmrt5 and Slug, respectively. (M) and (Z) Relationship between the Dmrt5 and Dmrt4 genes at stages 228, as revealed by single (M)Q), (W)Z) and double in situ hybridization (O). (P), (Q), (X) and (Z) lateral and (W) dorsal views, anterior to the right. A high magnification view of the anterior head fold of a Dmrt5 and Dmrt4 double stained embryo is shown in panel O, with Dmrt5 in light blue and Dmrt4 in dark blue. (R)T) Transverse sections of an embryo through the olfactory epithelium and dorsal telencephalon (R), the anterior (S) or posterior (T) diencephalon. (U) and (V) Horizontal sections though the dorsal telencephalon and diencephalon (U) or through the olfactory placodes and dorsal telencephalon (V). (Y) Sagittal section. Note Dmrt5 strong expression in the dorsal telencephalon, olfactory placodes and diencephalon and weak expression in the prospective lens ectoderm and in the mesenchyme surrounding the eyes. Abbreviations: dt, dorsal telencephalon; hm, head mesenchyme; le, lens ectoderm; di, diencephalon; op, olfactory placodes; ppe, preplacodal ectoderm. |
|
Fig. 3. Dmrt5 is upregulated by attenuation of BMPs and downregulated by overexpression of the proneural factors Ngnr1, Ebf2, Ebf3 and Ath5. (A) Real time RT-PCR analysis of animal cap explants isolated from embryos injected with increasing doses of Noggin mRNA (40 pg, 100 pg and 400 pg) and collected at stage 17. Note that Dmrt5 expression is activated by higher doses of Noggin mRNA as compared to Dmrt4. Each value has been normalized to the level of GAPDH expression. (B) Overexpression of MT-Ngnr1, MT-hGR-Ebf2, MT-hGR-Ebf3 and MT-Ath5 (400 pg) blocks Dmrt5 and Dmrt4 in the embryo. Anterior views of whole-mount in situ stained embryos are shown, with dorsal to the top. In all cases, LacZ mRNA was used as a lineage tracer to identify the injected side. |
|
Fig. 4. Combined overexpression of Otx2 and Su(H)Ank efficiently induces ectopic Dmrt5 and Dmrt4 expression in the ectoderm. (A)C) Anterior views of neurula stage embryos hybridized with Otx2, Delta1 or Dmrt5. Arrows indicate the region of the olfactory placodes. (D)-L) Otx2-Notch combined activation in the ectoderm efficiently induces Dmrt5 and Dmrt4 expression in the ectoderm. Embryos injected with MT-Otx2-hGR and MT-hGR-Su(H)Ank (500 pg each) were induced with Dex at stage 123, and then subjected to LacZ staining and in situ hybridization with the indicated probes. (D)I) Dorsal views with anterior to the right. (J)L) Lateral views of the injected side. Moderate ectopic Dmrt4 and Dmrt5 expression was detected in embryos injected with Otx2 mRNA alone throughout the ectoderm. While moderate ectopic Dmrt5 expression mainly restricted to the head ectoderm was also detected in Su(H)Ank mRNA injected embryos, no ectopic Dmrt4 was observed in Su(H)Ank mRNA injected embryos. Embryos coexpressing Otx2 and Su(H)Ank show robust ectopic Dmrt4 and Dmrt5 staining throughout the ectoderm. FoxE3 used as control was as previously reported not induced in embryos injected with Otx2 alone or with Su(H)Ank alone injected embryos but was ectopically activated in embryos injected with both constructs. (M) Real time RT-PCR analysis of Dmrt5 and Dmrt4 expression in animal caps derived from four-cell stage embryos injected with MT-Otx2-hGR or MT-hGR-Su(H)Ank mRNA, alone or in combination (500 pg per blastomere). Note that their combination induces stronger expression of Dmrt5 and Dmrt4 than that induced by Otx2 or Su(H)Ank alone. Each value has been normalized to the level of GAPDH expression. (N) Real time RT-PCR analysis of the expression of Dmrt5, Dmrt4 and XAG in animal caps derived from embryos injected with MT-Otx2-hGR and MT-hGR-Su(H)Ank mRNA, treated or not with dexamethasone (Dex) and cycloheximide (CHX). Note that both Dmrt5 and Dmrt4, but not XAG, are activated by MT-Otx2-hGR and MT-hGR-Su(H)Ank in the presence of CHX. |
|
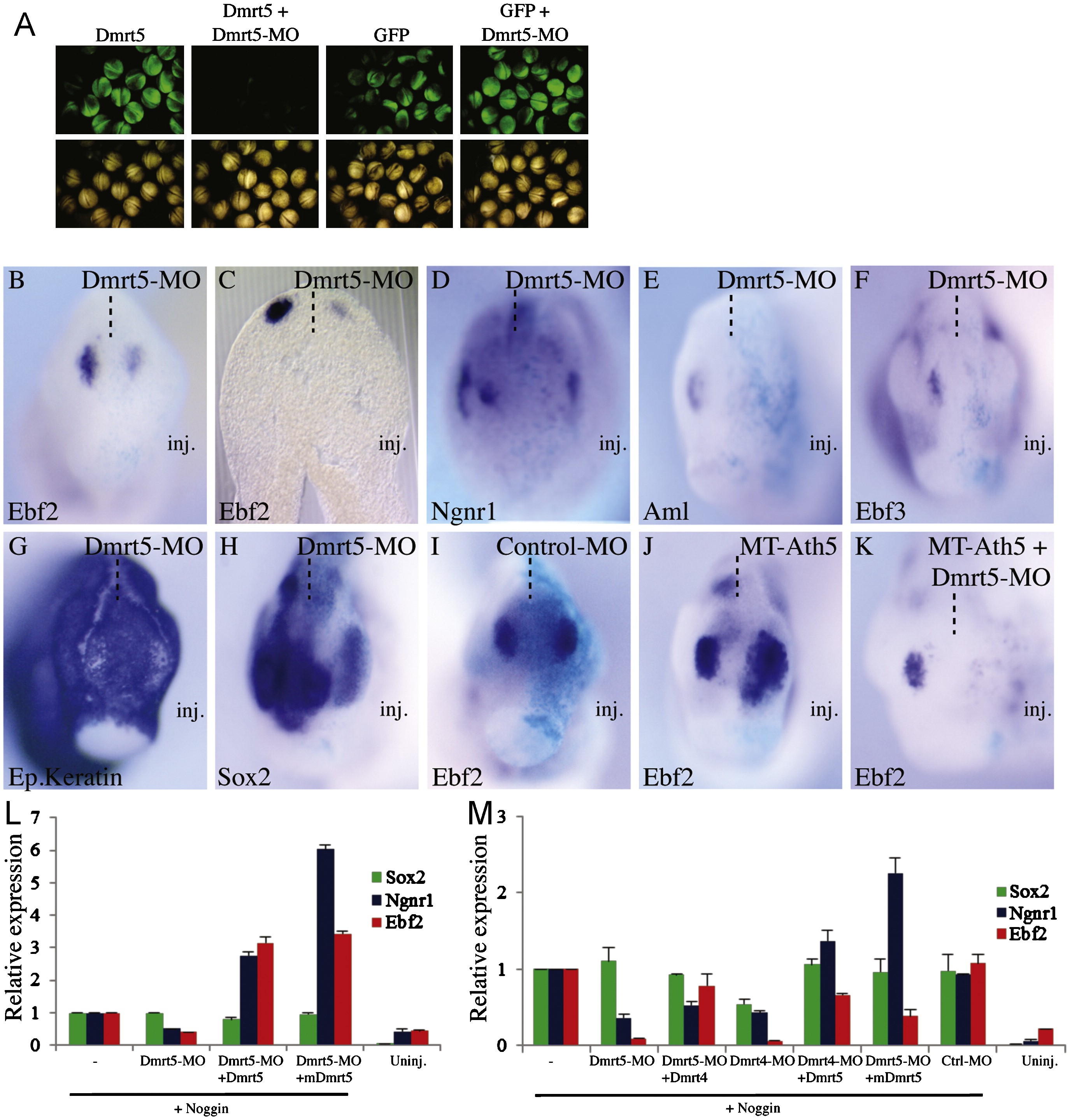
Fig. 5. Knockdown of Dmrt5 reduces Ngnr1 and Ebf2 expression. (A) In vivo translation of a Dmrt5-eGFP reporter construct is specifically inhibited by the Dmrt5-MO. Embryos were injected with 500 pg of Dmrt5-eGFP mRNA or, as a control, 500 pg of eGFP mRNA, alone or in combination with 20 ng of the Dmrt5-MO, as indicated. (B)I) Whole-mount in situ hybridization of early tadpole embryos injected with 20 ng of Dmrt5-MO or a control standard MO and analysed with the indicated probes. (B) and (D)I) Anterior views with dorsal to the top. (C) Horizontal section through the head, anterior to the top. The injected side marked by Xgal staining in light blue is on the right. Note that Dmrt5 morphants show reduced Ngnr1, Ebf2, Aml and Ebf3 expression in the olfactory epithelium while Ep.Keratin and Sox2 expression is unaffected. Injection of a control MO has no effect on Ebf2. (J) and (K) Anterior views of early tadpole stage embryos injected with Ath5 mRNA, with or without 20 ng of DMRT5-MO and hybridised with Ebf2. Note that Ebf2 is expanded in Ath5 injected embryos and reduced in Ath5 overexpressing Dmrt5 depleted embryos. (L) and (M) RT-qPCR analysis of Sox2, Ngnr1 and Ebf2 expression in animal caps derived from embryos injected with Noggin (100 pg), Xenopus MT-Dmrt5 (50 pg), mouse MT-Dmrt5 (mMT-Dmrt5, 50 pg), Xenopus MT-Dmrt4 (xDmrt4, 50 pg), Dmrt4-MO (20 ng) and Dmrt5-MO (20 ng), as indicated. Expression levels were normalized to GAPDH and compared to the level observed in Noggin injected caps, which was set to 1. Note that Noggin-mediated activation of Ngnr1 and Ebf2, but not that of Sox2, is blocked in caps derived from Dmrt5 or Dmrt4 depleted embryos and that their absence can be indifferently rescued by Dmrt5 or Dmrt4 overexpression.
|
|
Fig. 6. Increased apoptosis in Dmrt5 overepressing embryos. (A)F) Embryos (stage 15) injected with the indicated Myc-tagged constructs (50 pg) analysed by TUNEL staining. Dorsal views are shown with anterior to the bottom. An increase of staining was detected on the injected side in 93% of embryos, n=45 for MT-Dmrt5; 51%, n=74 for MT-Dmrt4; 85%, n=39 for MT-mDmrt5; 56%, n=43 for MT-Dmrt5δC and 12%, n=113 for MT-Dmrt5δDM. |
|
Fig. 7. Regulation of Sox2, Ngnr1 and Ebf2 by Dmrt5. (A) Animal caps were isolated from embryos injected with Noggin (100 pg), Xenopus MT-Dmrt5 (50 pg) as indicated, cultured until sibling embryos reached stages 14, 22 or 28 and subjected to RT-qPCR analysis. Note that injection of Xenopus Dmrt5 upregulates Ngnr1 and Ebf2 and has no effect on Sox2 in neuralized caps at stages 14 and 22, but not 28. A control western blot shows the decreasing levels of overexpressed MT-Dmrt5 in the caps at the different times analysed. (B) Animal caps from embryos injected with MT-Dmrt5 (50 pg) and Ath5 (250 pg) as indicated and analysed at stage 14 by RT-qPCR for Ngnr1, Ebf2 and Sox2. Note that Dmrt5 slightly induces Ngnr1 and Ebf2 in nae caps and that it promotes their expression in MT-Ath5 overexpressing caps while Sox2 is unaffected. (C) and (D) Animal caps from embryos injected with Noggin mRNA (100 pg) alone or coinjected with mRNA encoding the indicated myc-tagged constructs (50 pg each) harvested at stage 14 and analysed by RT-qPCR for Ngnr1, Ebf2 and Sox2. Note that both the DM and the conserved DMA and DMB domains are required for Dmrt5's ability to induce Ngnr1 and Ebf2 and that mDmrt3, NvDmrtb but not mDmrt2 induces Ngnr1 and Ebf2 expression. In all cases, expression levels were normalized to GAPDH. In (A), (C) and (D), expression levels were compared to the level observed in Noggin injected caps, which was set to 1. Control western blots showing the overproduced proteins are shown. |
|
Fig. S3. Effect of the double knock down of Dmrt4 and Dmrt5 on Ebf2 expresion. (A) Frontal view of tadpole embryos injected unilaterally with the indicated morpholinos (10 ng for Dmrt4-MO and Dmrt5-MO, 20 ng for MOc) and hybridized with Ebf2. LacZ mRNA was coinjected as a tracer. Changes in the expression of Ebf2 were scored in individual embryos by comparing the injected and uninjected sides of embryos. Embryos were classified into three phenotypes: no changes, weak reduction and strong reduction or absence of expression. Left and right panels show examples of embryos showing weak and strong reduction of Ebf2, respectively. (B) RT-qPCR analysis of Ebf2 expression in animal caps (stage 14) derived from embryos injected with Noggin (100 pg), MOc (10 ng), Dmrt4-MO (10 ng) and Dmrt5-MO (10 ng), as indicated. Expression levels were normalized to GAPDH and compared to the level observed in Noggin injected caps, which was set to 1. Note that in neuralized animal caps and in embryos, the severity of the phenotype observed in double knockdown is weakly increased compared to the phenotype observed in single knockdown. |
|
dmrta2 (DMRT-like family A2) gene expression in Xenopus laevis embryo, assayed via in situ hybridization, NF stage 13, anterior view, dorsal up.
Key: anterior of the neural fold (arrowhead). |
|
dmrta2 (DMRT-like family A2) gene expression in Xenopus laevis embryo, assayed via in situ hybridization, NF stage 15, anterior view, dorsal up.
|
|
dmrta2 (DMRT-like family A2) gene expression in Xenopus laevis embryo, assayed via in situ hybridization, NF stage 17, anterior view, dorsal up.
Key: dt = dorsal telencephalon; op = olfactory placode. |
|
dmrta2 (DMRT-like family A2 - gene expression in Xenopus laevis embryo, assayed via in situ hybridization, NF stage 22, anterior view, dorsal up.
Key: dt = dorsal telencephalon; op = olfactory placode, le = lens placode. |
|
dmrta2 (DMRT-like family A2) gene expression in Xenopus laevis embryo, assayed via in situ hybridization, NF stage 25, lateral view, anterior right, dorsal up.
|
|
dmrta2 ((DMRT-like family A2) gene expression in Xenopus laevis embryo, assayed via in situ hybridization, NF stage 26, transverse section through the head at optic vesicle level, dorsal up.
|
|
dmrta2 (DMRT-like family A2) gene expression in Xenopus laevis embryo, assayed via in situ hybridization, NF stage 26, transverse section at forebrain level of head, dorsal up.
|
|
dmrta2 (DMRT-like family A2) gene expression in Xenopus laevis embryo, assayed via in situ hybridization, NF stage 28, lateral view, head region only, anterior right, dorsal up.
Key: dt= dorsal telencephalon; di = diencephalon; op= olfactory placode. |