XB-ART-46063
J Gen Physiol
2012 Nov 01;1405:481-93. doi: 10.1085/jgp.201210817.
Show Gene links
Show Anatomy links
Molecular mechanism for depolarization-induced modulation of Kv channel closure.
Labro AJ, Lacroix JJ, Villalba-Galea CA, Snyders DJ, Bezanilla F.
???displayArticle.abstract???
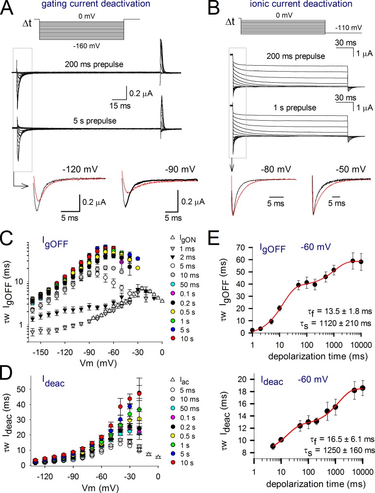
Voltage-dependent potassium (Kv) channels provide the repolarizing power that shapes the action potential duration and helps control the firing frequency of neurons. The K(+) permeation through the channel pore is controlled by an intracellularly located bundle-crossing (BC) gate that communicates with the voltage-sensing domains (VSDs). During prolonged membrane depolarizations, most Kv channels display C-type inactivation that halts K(+) conduction through constriction of the K(+) selectivity filter. Besides triggering C-type inactivation, we show that in Shaker and Kv1.2 channels (expressed in Xenopus laevis oocytes), prolonged membrane depolarizations also slow down the kinetics of VSD deactivation and BC gate closure during the subsequent membrane repolarization. Measurements of deactivating gating currents (reporting VSD movement) and ionic currents (BC gate status) showed that the kinetics of both slowed down in two distinct phases with increasing duration of the depolarizing prepulse. The biphasic slowing in VSD deactivation and BC gate closure was strongly correlated in time and magnitude. Simultaneous recordings of ionic currents and fluorescence from a probe tracking VSD movement in Shaker directly demonstrated that both processes were synchronized. Whereas the first slowing originates from a stabilization imposed by BC gate opening, the subsequent slowing reflects the rearrangement of the VSD toward its relaxed state (relaxation). The VSD relaxation was observed in the Ciona intestinalis voltage-sensitive phosphatase and in its isolated VSD. Collectively, our results show that the VSD relaxation is not kinetically related to C-type inactivation and is an intrinsic property of the VSD. We propose VSD relaxation as a general mechanism for depolarization-induced slowing of BC gate closure that may enable Kv1.2 channels to modulate the firing frequency of neurons based on the depolarization history.
???displayArticle.pubmedLink??? 23071266
???displayArticle.pmcLink??? PMC3483114
???displayArticle.link??? J Gen Physiol
???displayArticle.grants??? [+]
Species referenced: Xenopus laevis
Genes referenced: kcna2 ran
???attribute.lit??? ???displayArticles.show???
References [+] :
Batulan,
An intersubunit interaction between S4-S5 linker and S6 is responsible for the slow off-gating component in Shaker K+ channels.
2010, Pubmed
Batulan, An intersubunit interaction between S4-S5 linker and S6 is responsible for the slow off-gating component in Shaker K+ channels. 2010, Pubmed
Baukrowitz, Use-dependent blockers and exit rate of the last ion from the multi-ion pore of a K+ channel. 1996, Pubmed
Baukrowitz, Modulation of K+ current by frequency and external [K+]: a tale of two inactivation mechanisms. 1995, Pubmed
Bezanilla, Molecular basis of gating charge immobilization in Shaker potassium channels. 1991, Pubmed , Xenbase
Bezanilla, The voltage sensor in voltage-dependent ion channels. 2000, Pubmed
Bezanilla, Distribution and kinetics of membrane dielectric polarization. 1. Long-term inactivation of gating currents. 1982, Pubmed
Bezanilla, Gating of Shaker K+ channels: II. The components of gating currents and a model of channel activation. 1994, Pubmed , Xenbase
Brew, Seizures and reduced life span in mice lacking the potassium channel subunit Kv1.2, but hypoexcitability and enlarged Kv1 currents in auditory neurons. 2007, Pubmed
Bruening-Wright, Slow conformational changes of the voltage sensor during the mode shift in hyperpolarization-activated cyclic-nucleotide-gated channels. 2007, Pubmed , Xenbase
Cha, Characterizing voltage-dependent conformational changes in the Shaker K+ channel with fluorescence. 1997, Pubmed , Xenbase
Cuello, Structural mechanism of C-type inactivation in K(+) channels. 2010, Pubmed
del Camino, Tight steric closure at the intracellular activation gate of a voltage-gated K(+) channel. 2001, Pubmed
Dodson, Presynaptic rat Kv1.2 channels suppress synaptic terminal hyperexcitability following action potential invasion. 2003, Pubmed
Douglas, Sleep in Kcna2 knockout mice. 2007, Pubmed
Doyle, The structure of the potassium channel: molecular basis of K+ conduction and selectivity. 1998, Pubmed
French, Open-state stabilization in Kv channels: voltage-sensor relaxation and pore propping by a bound ion. 2012, Pubmed
Glazebrook, Potassium channels Kv1.1, Kv1.2 and Kv1.6 influence excitability of rat visceral sensory neurons. 2002, Pubmed
Haddad, Mode shift of the voltage sensors in Shaker K+ channels is caused by energetic coupling to the pore domain. 2011, Pubmed , Xenbase
HODGKIN, A quantitative description of membrane current and its application to conduction and excitation in nerve. 1952, Pubmed
Hoshi, Biophysical and molecular mechanisms of Shaker potassium channel inactivation. 1990, Pubmed , Xenbase
Kanevsky, Determinants of voltage-dependent gating and open-state stability in the S5 segment of Shaker potassium channels. 1999, Pubmed , Xenbase
Khavandgar, Kv1 channels selectively prevent dendritic hyperexcitability in rat Purkinje cells. 2005, Pubmed
Kuzmenkin, Gating of the bacterial sodium channel, NaChBac: voltage-dependent charge movement and gating currents. 2004, Pubmed
Labro, Coupling of voltage sensing to channel opening reflects intrasubunit interactions in kv channels. 2005, Pubmed
Lacroix, Properties of deactivation gating currents in Shaker channels. 2011, Pubmed
Liu, Gated access to the pore of a voltage-dependent K+ channel. 1997, Pubmed
Liu, Dynamic rearrangement of the outer mouth of a K+ channel during gating. 1996, Pubmed
Long, Crystal structure of a mammalian voltage-dependent Shaker family K+ channel. 2005, Pubmed
Loots, Protein rearrangements underlying slow inactivation of the Shaker K+ channel. 1998, Pubmed
MacKinnon, Determination of the subunit stoichiometry of a voltage-activated potassium channel. 1991, Pubmed , Xenbase
Männikkö, Hysteresis in the voltage dependence of HCN channels: conversion between two modes affects pacemaker properties. 2005, Pubmed , Xenbase
Murata, Phosphoinositide phosphatase activity coupled to an intrinsic voltage sensor. 2005, Pubmed , Xenbase
Piper, Gating currents associated with intramembrane charge displacement in HERG potassium channels. 2003, Pubmed , Xenbase
Ramaswami, Human potassium channel genes: Molecular cloning and functional expression. 1990, Pubmed , Xenbase
Rich, Evidence for multiple open and inactivated states of the hKv1.5 delayed rectifier. 1998, Pubmed
Schoppa, Activation of Shaker potassium channels. III. An activation gating model for wild-type and V2 mutant channels. 1998, Pubmed , Xenbase
Shen, Kv1.2-containing K+ channels regulate subthreshold excitability of striatal medium spiny neurons. 2004, Pubmed
Shirokov, Two classes of gating current from L-type Ca channels in guinea pig ventricular myocytes. 1992, Pubmed
Shu, Selective control of cortical axonal spikes by a slowly inactivating K+ current. 2007, Pubmed
Starace, Histidine scanning mutagenesis of basic residues of the S4 segment of the shaker k+ channel. 2001, Pubmed , Xenbase
Starkus, Ion conduction through C-type inactivated Shaker channels. 1997, Pubmed , Xenbase
Stefani, Gating of Shaker K+ channels: I. Ionic and gating currents. 1994, Pubmed , Xenbase
Stühmer, Molecular basis of functional diversity of voltage-gated potassium channels in mammalian brain. 1989, Pubmed , Xenbase
Villalba-Galea, Coupling between the voltage-sensing and phosphatase domains of Ci-VSP. 2009, Pubmed , Xenbase
Villalba-Galea, S4-based voltage sensors have three major conformations. 2008, Pubmed
Xiao, Hysteresis in human HCN4 channels: a crucial feature potentially affecting sinoatrial node pacemaking. 2010, Pubmed
Xie, A new Kv1.2 channelopathy underlying cerebellar ataxia. 2010, Pubmed
Yang, How does the W434F mutation block current in Shaker potassium channels? 1997, Pubmed , Xenbase
Yellen, Mutations affecting internal TEA blockade identify the probable pore-forming region of a K+ channel. 1991, Pubmed
Zagotta, Shaker potassium channel gating. II: Transitions in the activation pathway. 1994, Pubmed , Xenbase
