XB-ART-46062
PLoS One
2012 Jan 01;710:e46630. doi: 10.1371/journal.pone.0046630.
Show Gene links
Show Anatomy links
mNanog possesses dorsal mesoderm-inducing ability by modulating both BMP and Activin/nodal signaling in Xenopus ectodermal cells.
???displayArticle.abstract???
BACKGROUND: In Xenopus early embryogenesis, various genes are involved with mesoderm formation. In particular, dorsal mesoderm contains the organizer region and induces neural tissues through the inhibition of bone morphogenetic protein (BMP) signaling. In our initial study to identify novel genes necessary for maintaining the undifferentiated state, we unexpectedly revealed mesoderm-inducing activity for mNanog in Xenopus. METHODOLOGY/PRINCIPAL FINDINGS: The present series of experiments investigated the effect of mNanog gene expression on Xenopus embryo. Ectopic expression of mNanog induced dorsal mesoderm gene activity, secondary axis formation, and weakly upregulated Activin/nodal signaling. The injection of mNanog also effectively inhibited the target genes of BMP signaling, while Xvent2 injection downregulated the dorsal mesoderm gene expression induced by mNanog injection. CONCLUSIONS/SIGNIFICANCE: These results suggested that mNanog expression induces dorsal mesoderm by regulating both Activin/nodal signaling and BMP signaling in Xenopus. This finding highlights the possibly novel function for mNanog in stimulating the endogenous gene network in Xenopus mesoderm formation.
???displayArticle.pubmedLink??? 23071603
???displayArticle.pmcLink??? PMC3469649
???displayArticle.link??? PLoS One
Species referenced: Xenopus
Genes referenced: acss2.2 acvr1b bmp4 cer1 chrd gal.2 gsc inhba lhx1 mixer nodal nodal1 nodal2 nodal3 nodal3.2 nodal5.2 nodal5.4 nodal6 odc1 sia1 smad2 sox17a tbxt ventx2.2 wnt8a
???attribute.lit??? ???displayArticles.show???
|
|
Figure 2. mNanog possesses dorsal mesoderm-inducing activity.A) RT-PCR analysis of various marker gene expressions. Expressions of chd, gsc, and xlim-1 (dorsal mesoderm markers), Xbra (pan-mesoderm marker), Xwnt8, mix, mixer (ventral mesoderm markers), Cer, and Sox17alpha (endoderm marker) were observed. Ornithine decarboxylase (ODC) was also observed as a quantitative control. 200 pg (lane 5, 6) or 400 pg (lane 7, 8) of mNanog was injected into the AC region of 2-cell embryos. ACs were dissected at stage 9, treated with 10 ng/ml of Activin A (lane 4, 6, 8), and cultured until stage 11. Whole embryo (WE; stage 11) was also examined. B) Full-length (FL) or a deletion mutant of mNanog (deltaCD) was injected and marker gene expressions were observed. Upper column shows a diagram of the mNanog construct. Filled and gray boxes indicate the homeodomain (HD) and W-repeat (WR) regions, respectively. Arrow shows the position of primers for RT-PCR. Lower column shows the result. Non-injected AC (lane 1); full-length (FL) mNanog injected (lane 2); mNanogΔCD injected (lane 3). The level of mNanog was also observed to check the precision of injection (4th column). C–F) The effects of mNanog injection on endogenous chd/Xbra expressions. Scale bar; 500 µm. Expressions of chd in stage-12 embryos injected with 800 pg of lacZ (C) alone or 200 pg of mNanog and 400 pg of lacZ (D) into the ventral marginal zone at the 4-cell stage. These patterns are representative of 17/17 (C) and 12/15 (D) embryos. Black arrow indicates endogenous chd expression. Expression of Xbra in stage-11 embryos injected with nothing (E) or 200 pg of mNanog and 400 pg of lacZ (F) into the ventral marginal zone at the 4-cell stage. These patterns are representative of 9/9 (E) and 8/11 (F) embryos. White arrow indicates the mNanog-injected region. Injected area was active-stained by Red-Gal (Except for (E)). D: Dorsal. V: Ventral. G) Comparison of mesodermal gene expressions between AC cells injected with several doses of mNanog (lane 3–5) and those treated with Activin A (lane 6, 7). We observed the expression of gsc (1st column), chd (2nd column), Xbra (3rd column), and ODC (4th column). H) mNanog did not induce target genes of early canonical Wnt signaling. 100 pg (lane 2), 200 pg (lane 3), or 300 pg (lane 4) of mNanog was injected into animal poles and dissected at stage 8. Similarly, 500 pg of ß-catenin was injected and dissected (lane 5). Transcription of siamois (1st column) and Xnr3 (2nd column) was observed. |
|
|
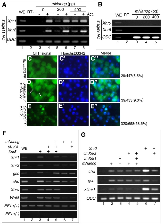
Figure 3. Inhibition of nodal signaling did not effectively reduce dorsal mesoderm gene expression induction by mNanog.A) Xnr1 and Xnr2 expressions were observed in stage-11 ACs injected with 0 pg (lane 3, 4), 200 pg (lane 5, 6), or 400 pg (lane 7, 8) of mNanog, and then treated with Activin A (lane 4, 6, 8). B) Xnr5 and Xnr6 expression were observed in stage-9 ACs injected with 0 pg (lane 3), 200 pg (lane 4), or 400 pg of mNanog. C–E) Change in intracellular localization of Smad2 with mNanog injection. 1 ng of Smad2GFP was coinjected with mNanog into the animal pole region of 2-cell embryos. AC was dissected from the injected embryos at stage 9 and observed. Smad2GFP-injected AC (C, C′, and C″), Smad2GFP and 400 pg of mNanog injected AC (D, D′, and D″), Smad2GFP and 10 pg of Xnr5 injected AC (E, E′, and E″). For nuclear staining in living cells, Hoechst 33342 was used (C′, D′, and E′). The number indicates cells in which GFP signal was detected in nuclei and total GFP-positive cells. Merged images (C″, D″, and E″). Scale bar: 50 µm. White arrow in (D) indicates nuclear localization of GFP signal with the mNanog injection. F) The effect of truncated ALK4 on mesoderm gene induction by mNanog. For positive controls, injection with Xnr5 was also performed. G) The effect of cleavage mutants of Xnr1 (cmXnr1) and Xnr2 (cmXnr2) on mesoderm gene induction by mNanog. As a positive control, we used Xnr2. In (F) and (G), AC was dissected at stage 9 and cultured to stage 11. |
|
|
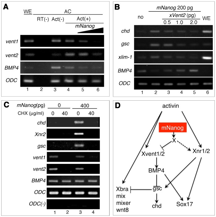
Figure 4. Dorsal mesoderm induction by mNanog was involved with inhibition of BMP signaling.A) Target genes of BMP signaling were inhibited by mNanog injection, based on the expressions of Xvent1 (1st column), Xvent2 (2nd column), BMP4 (3rd column), and ODC (4th column). 0 pg (lane 3, 4), 200 pg (lane 5), or 400 pg (lane 6) of mNanog was injected into animal poles, which were treated with 10 ng/ml of Activin A (lane 4–6) at stage 9. ACs were harvested at stage 11. B) Co-injection analysis with Xvent2 mRNA. 200 pg of mNanog (lane 2–5) and 0 pg (lane 3), 500 pg (lane 4), 1 ng (lane 5), or 2 ng (lane 6) of Xvent2 were co-injected into animal poles at the 2-cell stage. ACs were dissected at stage 9 and homogenized at stage 11 for RNA preparation. The expressions of several dorsal mesoderm genes (chd, gsc, xlim-1) and BMP4 were analyzed. C) Effect of cycloheximide (CHX) on the induction of mesoderm genes by mNanog. 0 pg (lane 1, 2) or 400 pg (lane 3, 4) of mNanog was injected into animal poles at the 2-cell stage, 0 mg/ml (lane 1, 3) or 40 mg/ml (lane 3, 4) of CHX was added. D) Model of expected mechanism of mesoderm gene induction by mNanog. “X indicates presumptive factor(s) for regulating both Xvent1/2 and Xnr1/2 expression by mNanog. |
|
|
Figure 1. Mesodermal tissues were induced by mNanog mRNA injection.A) Detection of exogenous mNanog protein in Xenopus embryo by Western blotting with antibodies to mNanog (upper) and alpha-tubulin (lower). Non-injected embryo control (lane 1). mNanog-injected embryo (lane 2). BâC) Subcellular localization of mNanog protein in stage-10 embryo injected with mNanog mRNA. Ectoderm from normal embryo (B) or mNanog-injected embryo (C). Dissected tissues were fixed at stage 9, and then treated with anti-mNanog antibody. The green signal indicates mNanog protein. DAPI staining was also done (blue). Scale bar; 0.02 mm. D-G) Superficial phenotype of mNanog-injected embryos. Stage-18 (D, E) and stage-38 embryos (F, G) were observed. (D, F) Uninjected embryo. (E, G) 200 pg of mNanog mRNA was microinjected into the animal pole region at the 4-cell stage. Scale bar; 0.5 mm (D) and 1 mm (F). H, I) TUNEL staining of normal (H) or mNanog-injected (200 pg: I) embryos was performed at stage 20. Apoptotic cells appear as blue dots. J) The number of apoptosis-positive cells in normal embryo (nâ=â14) and 200 pg of mNanog injected embryo (nâ=â18) was described in bar graph. Error bar indicates S.E. KâN) Comparison of AC shapes between mNanog-injected embryos with and without Activin A treatment. All ACs were dissected at stage 9 and observed at stage 18. Normal ACs (K). ACs injected with mNanog into the animal pole region (L). ACs treated with 10 ng/ml Activin A at stage 9 (M). mNanog-injected ACs treated with Activin A at stage 9 (N). Scale bar; 0.5 mm. O) Analysis of AC elongation in (K)â(N). Both the shortest and longest lengths of AC were measured, and averages of the length ratio (long/short) were expressed as bar graphs. Normal AC (nâ=â50), 10 ng/ml Activin A-treated AC (nâ=â58), AC with 200 pg of mNanog injected (nâ=â46), AC with 200 pg of mNanog injected and 10 ng/ml Activin A treatment (nâ=â47), 400 pg of mNanog injected AC (nâ=â52), 400 pg of mNanog injected and 10 ng/ml Activin A treatment (nâ=â42). Error bar indicates S.E. P) RT-PCR analysis with RNA derived from stage-18 AC. Normal AC (lane 2), AC with 10 ng/ml of Activin A treatment (lane 3), AC injected with 200 pg of mNanog (lane 4), or AC injected with 200 pg of mNanog and treated with Activin A (lane 5) were used. WE: whole embryo. QâS) Secondary axis formation with mNanog injection. 400 pg of mNanog mRNA was injected into the ventral marginal zone (VMZ) at the 4-cell stage. Phenotypes were observed at stage 40. Secondary axis without head structure was observed in mNanog-injected embryo (15/30, two independent experiments). Arrow indicates a secondary axis. Scale bar; 1 mm. T, U) HE-stained histological sections of stage-40 embryo. Uninjected embryo (T). An embryo injected with 200 pg of mNanog mRNA into the VMZ (U). Arrowhead indicates notochord-like structure. Scale bar: 0.2 mm. |
References [+] :
Asashima,
The vegetalizing factor belongs to a family of mesoderm-inducing proteins related to erythroid differentiation factor.
1990, Pubmed,
Xenbase
Asashima, The vegetalizing factor belongs to a family of mesoderm-inducing proteins related to erythroid differentiation factor. 1990, Pubmed , Xenbase
Beattie, Activin A maintains pluripotency of human embryonic stem cells in the absence of feeder layers. 2005, Pubmed
Bouwmeester, Cerberus is a head-inducing secreted factor expressed in the anterior endoderm of Spemann's organizer. 1996, Pubmed , Xenbase
Carnac, The homeobox gene Siamois is a target of the Wnt dorsalisation pathway and triggers organiser activity in the absence of mesoderm. 1996, Pubmed , Xenbase
Cho, Molecular nature of Spemann's organizer: the role of the Xenopus homeobox gene goosecoid. 1991, Pubmed , Xenbase
Christian, Xwnt-8, a Xenopus Wnt-1/int-1-related gene responsive to mesoderm-inducing growth factors, may play a role in ventral mesodermal patterning during embryogenesis. 1991, Pubmed , Xenbase
Dixon, Axolotl Nanog activity in mouse embryonic stem cells demonstrates that ground state pluripotency is conserved from urodele amphibians to mammals. 2010, Pubmed
Grainger, Loss of competence in amphibian induction can take place in single nondividing cells. 1989, Pubmed , Xenbase
Grimm, Nuclear exclusion of Smad2 is a mechanism leading to loss of competence. 2002, Pubmed , Xenbase
Gurdon, Activation of muscle-specific actin genes in Xenopus development by an induction between animal and vegetal cells of a blastula. 1985, Pubmed , Xenbase
Hemmati-Brivanlou, A truncated activin receptor inhibits mesoderm induction and formation of axial structures in Xenopus embryos. 1992, Pubmed , Xenbase
Henry, Mixer, a homeobox gene required for endoderm development. 1998, Pubmed , Xenbase
Hudson, Xsox17alpha and -beta mediate endoderm formation in Xenopus. 1997, Pubmed , Xenbase
James, TGFbeta/activin/nodal signaling is necessary for the maintenance of pluripotency in human embryonic stem cells. 2005, Pubmed
Jones, Nodal-related signals induce axial mesoderm and dorsalize mesoderm during gastrulation. 1995, Pubmed , Xenbase
Joseph, Xnr4: a Xenopus nodal-related gene expressed in the Spemann organizer. 1997, Pubmed , Xenbase
Karaulanov, Transcriptional regulation of BMP4 synexpression in transgenic Xenopus. 2004, Pubmed , Xenbase
Maki, Expression of stem cell pluripotency factors during regeneration in newts. 2009, Pubmed , Xenbase
McKendry, LEF-1/TCF proteins mediate wnt-inducible transcription from the Xenopus nodal-related 3 promoter. 1997, Pubmed , Xenbase
Mitsui, The homeoprotein Nanog is required for maintenance of pluripotency in mouse epiblast and ES cells. 2003, Pubmed
Morris, Tsukushi modulates Xnr2, FGF and BMP signaling: regulation of Xenopus germ layer formation. 2007, Pubmed , Xenbase
Onichtchouk, The Xvent-2 homeobox gene is part of the BMP-4 signalling pathway controlling [correction of controling] dorsoventral patterning of Xenopus mesoderm. 1996, Pubmed , Xenbase
Onuma, Xnr2 and Xnr5 unprocessed proteins inhibit Wnt signaling upstream of dishevelled. 2005, Pubmed , Xenbase
Osada, Xenopus nodal-related signaling is essential for mesendodermal patterning during early embryogenesis. 1999, Pubmed , Xenbase
Pan, The stem cell pluripotency factor NANOG activates transcription with two unusually potent subdomains at its C terminus. 2005, Pubmed
Rosa, Mix.1, a homeobox mRNA inducible by mesoderm inducers, is expressed mostly in the presumptive endodermal cells of Xenopus embryos. 1989, Pubmed , Xenbase
Sasai, Xenopus chordin: a novel dorsalizing factor activated by organizer-specific homeobox genes. 1994, Pubmed , Xenbase
Scerbo, Ventx factors function as Nanog-like guardians of developmental potential in Xenopus. 2012, Pubmed , Xenbase
Schuff, Characterization of Danio rerio Nanog and functional comparison to Xenopus Vents. 2012, Pubmed , Xenbase
Smith, Expression cloning of noggin, a new dorsalizing factor localized to the Spemann organizer in Xenopus embryos. 1992, Pubmed , Xenbase
Smith, Expression of a Xenopus homolog of Brachyury (T) is an immediate-early response to mesoderm induction. 1991, Pubmed , Xenbase
Suzuki, A truncated bone morphogenetic protein receptor affects dorsal-ventral patterning in the early Xenopus embryo. 1994, Pubmed , Xenbase
Taira, The LIM domain-containing homeo box gene Xlim-1 is expressed specifically in the organizer region of Xenopus gastrula embryos. 1992, Pubmed , Xenbase
Takahashi, Induction of pluripotent stem cells from mouse embryonic and adult fibroblast cultures by defined factors. 2006, Pubmed
Takahashi, Induction of pluripotent stem cells from adult human fibroblasts by defined factors. 2007, Pubmed
Takahashi, Two novel nodal-related genes initiate early inductive events in Xenopus Nieuwkoop center. 2000, Pubmed , Xenbase
Vallier, Activin/Nodal signalling maintains pluripotency by controlling Nanog expression. 2009, Pubmed
Veenstra, Non-cell autonomous induction of apoptosis and loss of posterior structures by activation domain-specific interactions of Oct-1 in the Xenopus embryo. 1998, Pubmed , Xenbase
Wang, Requirement of Nanog dimerization for stem cell self-renewal and pluripotency. 2008, Pubmed
Wylie, Maternal beta-catenin establishes a 'dorsal signal' in early Xenopus embryos. 1996, Pubmed , Xenbase
Xu, Nanog-like regulates endoderm formation through the Mxtx2-Nodal pathway. 2012, Pubmed
Xu, NANOG is a direct target of TGFbeta/activin-mediated SMAD signaling in human ESCs. 2008, Pubmed
