Click here to close
Hello! We notice that you are using Internet Explorer, which is not supported by Xenbase and may cause the site to display incorrectly.
We suggest using a current version of Chrome,
FireFox, or Safari.
???displayArticle.abstract???
BACKGROUND: The formation and/or maturation of adult organs in vertebrates often takes place during postembryonic development, a period around birth in mammals when thyroid hormone (T3) levels are high. The T3-dependent anuran metamorphosis serves as a model to study postembryonic development. Studies on the remodeling of the intestine during Xenopus (X.) laevis metamorphosis have shown that the development of the adult intestine involves de novo formation of adult stem cells in a process controlled by T3. On the other hand, X. tropicalis, highly related to X. laevis, offers a number of advantages for studying developmental mechanisms, especially at genome-wide level, over X. laevis, largely due to its shorter life cycle and sequenced genome. To establish X. tropicalis intestinal metamorphosis as a model for adult organogenesis, we analyzed the morphological and cytological changes in X. tropicalis intestine during metamorphosis.
METHODOLOGY/PRINCIPAL FINDINGS: We observed that in X. tropicalis, the premetamorphic intestine was made of mainly a monolayer of larval epithelial cells surrounded by little connective tissue except in the single epithelial fold, the typhlosole. During metamorphosis, the larval epithelium degenerates and adult epithelium develops to form a multi-folded structure with elaborate connective tissue and muscles. Interestingly, typhlosole, which is likely critical for adult epithelial development, is present along the entire length of the small intestine in premetamorphic tadpoles, in contrast to X. laevis, where it is present only in the anterior 1/3. T3-treatment induces intestinal remodeling, including the shortening of the intestine and the typhlosole, just like in X. laevis.
CONCLUSIONS/SIGNIFICANCE: Our observations indicate that the intestine undergoes similar metamorphic changes in X. laevis and X. tropicalis, making it possible to use the large amount of information available on X. laevis intestinal metamorphosis and the genome sequence information and genetic advantages of X. tropicalis to dissect the pathways governing adult intestinal development.
???displayArticle.pubmedLink???
23071801 ???displayArticle.pmcLink???PMC3468569 ???displayArticle.link???PLoS One ???displayArticle.grants???[+]
Figure 2. Morphological changes in the Xenopus tropicalis intestine during natural metamorphosis.The intestine of Xenopus tropicalis tadpoles at stage 54 to 66 was isolated and stained with MGPY and photographed with a light microscope. A–C and G–I: a cross-section of the intestine at the indicated stage. D–F and J–L: the enlarged photo of the boxed area in A–C and G–I, respectively. Note that during metamorphosis, the MGPY staining became weaker in larval epithelium as the cells undergo degeneration. At the climax of metamorphosis, the newly formed, proliferating adult epithelial islets were strongly stained by MGPY (arrows). The connective tissue (CT) and muscles (Mu) increased dramatically during metamorphosis. Ep: epithelium; Lu: lumen; Ty: typhlosole; Scale bars: 50 µm.
Figure 3. T3 induces intestinal remodeling in premetamorphic X. tropicalis tadpoles.Stages 54 X. tropicalis tadpoles were treated with 10 nM T3 at 25°C. The intestine was isolated from the tadpoles at day 0, 1, 3, and 5, respectively. The intestine was fixed, sectioned, and stained with MGPY as in Fig. 2. A–D: a cross-section of the intestine after 0, 1, 3, 5 days of T3 treatment, respectively. E–H: the enlarged image of the boxed area for the corresponding tissues in A–D, respectively. Note that after 3 days of T3 treatment, the MGPY staining became weaker in larval epithelium as the cells undergo apoptosis. At the same time, the newly formed, proliferating adult epithelial islets were strongly stained by MGPY (arrows). The connective tissue (CT) and muscles (Mu) increased dramatically during metamorphosis. Ep: epithelium; Lu: lumen; Ty: typhlosole. Scale bars: 50 µm.
Figure 4. The typhlosole is present in the entire small intestine of premetamorphic X. tropicalis tadpoles (A) but only in the anterior small intestine of premetamorphic X. laevis tadpoles (B).A schematic diagram of the intestine from the anterior to the posterior is shown on the left (dashed lines indicate the boundaries of typhlosole with the intestines). On the right of each panel shows representative MGPY-stained cross-sections of the intestine from indicated regions of the intestine of premetamorphic tadpoles at stage 54. In the middle is a schematic drawing of the cross-section showing the presence or absence of the typhlosole. Note the presence of the typhlosole in the posterior half of the small intestine in X. tropicalis but not X. laevis.
Figure 5. Reductions in the length of typhlosole and the small intestine of premetamorphic X. laevis and X. tropicalis tadpoles upon T3 treatment.Stage 54 X. laevis or tropicalis tadpoles were treated with 10 nM T3 at 18°C (Xenopus laevis tadpoles) or 25°C (Xenopus tropicalis tadpoles) for the indicated days and the intestine was isolated. The length of the typhlosole and the small intestine were measured. Note that the lengths of the intestine was reduced upon T3 treatment and that after 4–5 days of treatment, the typhlosole was no longer identifiable due to metamorphic changes in the intestine, resembling that at the climax of metamorphosis. The faster changes for X. tropicalis tadpoles were in part due to the higher temperature at which the animals needed to be reared.
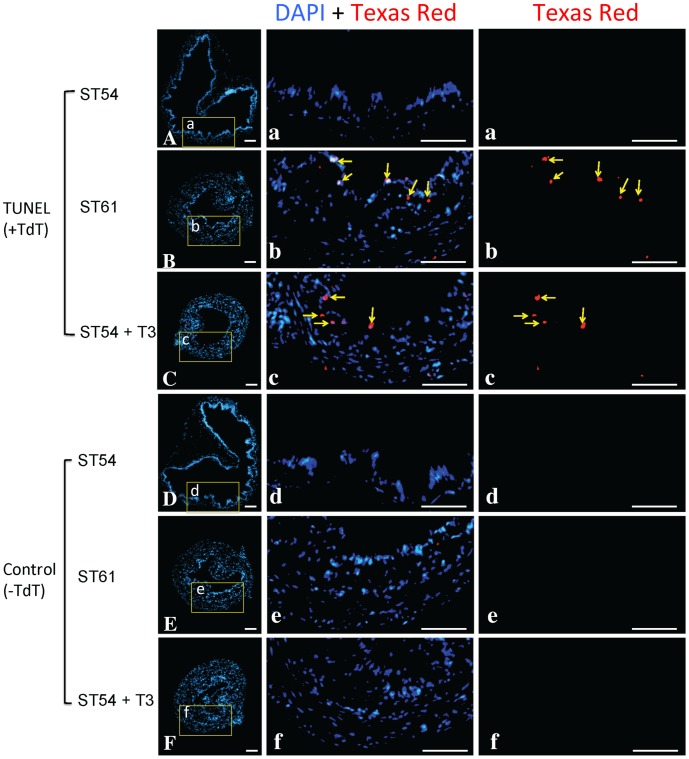
Figure 6. Intestinal epithelial apoptosis occurs during natural and T3-induced metamorphosis in X. tropicalis.The intestine from tadpoles at premetamorphic stage 54 (ST54), the climax of metamorphosis (ST61), or ST54 but treated with 5 nM T3 for 3 days (ST54+ T3), were analyzed by TUNEL assay (A–C) or TUNEL without the enzyme TdT as a the negative control (D–F). The biotin-dUTP labeled apoptotic cells were visualized with Texas-Red labeled Streptavidin and the nuclei were stained with DAPI. The boxed areas were shown at a higher magnification (a-f) with the apoptotic cells indicated with yellow arrows in either merged (DAPI+Texas Red) and single channel of red fluorescence (Texas-Red) images. Scale bar: 50 µm.
Figure 7. ST3 is upregulated while IFABP is downregulated during X. tropicalis intestinal metamorphosis.Total RNA were extracted from intestines of tadpoles at the indicated stages and analyzed by qRT-PCR. The expression levels for ST3 or IFABP were normalized against the control gene rpl8 and represented as means with with standard deviations in arbitrary units.
Al-Nafussi,
Cell kinetics in the mouse small intestine during immediate postnatal life.
1982, Pubmed
Al-Nafussi,
Cell kinetics in the mouse small intestine during immediate postnatal life.
1982,
Pubmed Amano,
Isolation of genes involved in intestinal remodeling during anuran metamorphosis.
1998,
Pubmed
,
Xenbase Amano,
Metamorphosis-associated and region-specific expression of calbindin gene in the posterior intestinal epithelium of Xenopus laevis larva.
1998,
Pubmed
,
Xenbase Amaya,
Frog genetics: Xenopus tropicalis jumps into the future.
1998,
Pubmed
,
Xenbase Bilesimo,
Specific histone lysine 4 methylation patterns define TR-binding capacity and differentiate direct T3 responses.
2011,
Pubmed
,
Xenbase Buchholz,
Transgenic analysis reveals that thyroid hormone receptor is sufficient to mediate the thyroid hormone signal in frog metamorphosis.
2004,
Pubmed
,
Xenbase Buchholz,
Pairing morphology with gene expression in thyroid hormone-induced intestinal remodeling and identification of a core set of TH-induced genes across tadpole tissues.
2007,
Pubmed
,
Xenbase Buchholz,
A dominant-negative thyroid hormone receptor blocks amphibian metamorphosis by retaining corepressors at target genes.
2003,
Pubmed
,
Xenbase Damjanovski,
Spatial and temporal regulation of collagenases-3, -4, and stromelysin -3 implicates distinct functions in apoptosis and tissue remodeling during frog metamorphosis.
1999,
Pubmed
,
Xenbase Fu,
A causative role of stromelysin-3 in extracellular matrix remodeling and epithelial apoptosis during intestinal metamorphosis in Xenopus laevis.
2005,
Pubmed
,
Xenbase Fu,
Transcriptional regulation of the Xenopus laevis Stromelysin-3 gene by thyroid hormone is mediated by a DNA element in the first intron.
2006,
Pubmed
,
Xenbase Fujimoto,
Direct activation of Xenopus iodotyrosine deiodinase by thyroid hormone receptor in the remodeling intestine during amphibian metamorphosis.
2012,
Pubmed
,
Xenbase Harper,
The transcriptional repressor Blimp1/Prdm1 regulates postnatal reprogramming of intestinal enterocytes.
2011,
Pubmed Hasebe,
Epithelial-connective tissue interactions induced by thyroid hormone receptor are essential for adult stem cell development in the Xenopus laevis intestine.
2011,
Pubmed
,
Xenbase Heimeier,
Studies on Xenopus laevis intestine reveal biological pathways underlying vertebrate gut adaptation from embryo to adult.
2010,
Pubmed
,
Xenbase Hellsten,
The genome of the Western clawed frog Xenopus tropicalis.
2010,
Pubmed
,
Xenbase Ishizuya-Oka,
Induction of metamorphosis by thyroid hormone in anuran small intestine cultured organotypically in vitro.
1991,
Pubmed
,
Xenbase Ishizuya-Oka,
Origin of the adult intestinal stem cells induced by thyroid hormone in Xenopus laevis.
2009,
Pubmed
,
Xenbase Ishizuya-Oka,
Evolutionary insights into postembryonic development of adult intestinal stem cells.
2011,
Pubmed Ishizuya-Oka,
Development of the connective tissue in the digestive tract of the larval and metamorphosing Xenopus laevis.
1987,
Pubmed
,
Xenbase Ishizuya-Oka,
Anteroposterior gradient of epithelial transformation during amphibian intestinal remodeling: immunohistochemical detection of intestinal fatty acid-binding protein.
1997,
Pubmed
,
Xenbase Ishizuya-Oka,
Connective tissue is involved in adult epithelial development of the small intestine during anuran metamorphosis in vitro.
1992,
Pubmed MACDONALD,
CELL PROLIFERATION AND MIGRATION IN THE STOMACH, DUODENUM, AND RECTUM OF MAN: RADIOAUTOGRAPHIC STUDIES.
1964,
Pubmed Marshall,
Cell specialization in the epithelium of the small intestine of feeding Xenopus laevis tadpoles.
1978,
Pubmed
,
Xenbase Matsuda,
An essential and evolutionarily conserved role of protein arginine methyltransferase 1 for adult intestinal stem cells during postembryonic development.
2010,
Pubmed
,
Xenbase Matsuura,
Histone H3K79 methyltransferase Dot1L is directly activated by thyroid hormone receptor during Xenopus metamorphosis.
2012,
Pubmed
,
Xenbase Matsuura,
Liganded thyroid hormone receptor induces nucleosome removal and histone modifications to activate transcription during larval intestinal cell death and adult stem cell development.
2012,
Pubmed
,
Xenbase Muncan,
Blimp1 regulates the transition of neonatal to adult intestinal epithelium.
2011,
Pubmed Puzianowska-Kuznicka,
Both thyroid hormone and 9-cis retinoic acid receptors are required to efficiently mediate the effects of thyroid hormone on embryonic development and specific gene regulation in Xenopus laevis.
1997,
Pubmed
,
Xenbase Schmidt,
Development of the pattern of cell renewal in the crypt-villus unit of chimaeric mouse small intestine.
1988,
Pubmed Schreiber,
Remodeling of the intestine during metamorphosis of Xenopus laevis.
2005,
Pubmed
,
Xenbase Schreiber,
Diverse developmental programs of Xenopus laevis metamorphosis are inhibited by a dominant negative thyroid hormone receptor.
2001,
Pubmed
,
Xenbase Shi,
Dual functions of thyroid hormone receptors in vertebrate development: the roles of histone-modifying cofactor complexes.
2009,
Pubmed
,
Xenbase Shi,
Thyroid hormone regulation of apoptotic tissue remodeling: implications from molecular analysis of amphibian metamorphosis.
2001,
Pubmed
,
Xenbase Shi,
Cloning and characterization of the ribosomal protein L8 gene from Xenopus laevis.
1994,
Pubmed
,
Xenbase Shi,
The development of the adult intestinal stem cells: Insights from studies on thyroid hormone-dependent amphibian metamorphosis.
2011,
Pubmed
,
Xenbase Shi,
Biphasic intestinal development in amphibians: embryogenesis and remodeling during metamorphosis.
1996,
Pubmed
,
Xenbase Shi,
The earliest changes in gene expression in tadpole intestine induced by thyroid hormone.
1993,
Pubmed
,
Xenbase Shi,
Thyroid hormone-dependent regulation of the intestinal fatty acid-binding protein gene during amphibian metamorphosis.
1994,
Pubmed
,
Xenbase Shi,
The right journal for the right time - Cell & Bioscience.
2011,
Pubmed Tata,
Gene expression during metamorphosis: an ideal model for post-embryonic development.
1993,
Pubmed van der Flier,
Stem cells, self-renewal, and differentiation in the intestinal epithelium.
2009,
Pubmed Wang,
Developmental regulation and function of thyroid hormone receptors and 9-cis retinoic acid receptors during Xenopus tropicalis metamorphosis.
2008,
Pubmed
,
Xenbase Yuan,
Lin28b reprograms adult bone marrow hematopoietic progenitors to mediate fetal-like lymphopoiesis.
2012,
Pubmed