XB-ART-45995
Nat Commun
2012 May 22;3:1095. doi: 10.1038/ncomms2094.
Show Gene links
Show Anatomy links
Robust photoregulation of GABA(A) receptors by allosteric modulation with a propofol analogue.
Yue L, Pawlowski M, Dellal SS, Xie A, Feng F, Otis TS, Bruzik KS, Qian H, Pepperberg DR.
???displayArticle.abstract???
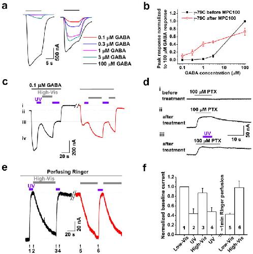
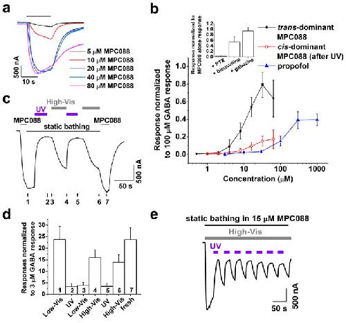
Photochemical switches represent a powerful method for improving pharmacological therapies and controlling cellular physiology. Here we report the photoregulation of GABA(A) receptors (GABA(A)Rs) by a derivative of propofol (2,6-diisopropylphenol), a GABA(A)R allosteric modulator, which we have modified to contain photoisomerizable azobenzene. Using α(1)β(2)γ(2) GABA(A)Rs expressed in Xenopus laevis oocytes and native GABA(A)Rs of isolated retinal ganglion cells, we show that the trans-azobenzene isomer of the new compound (trans-MPC088), generated by visible light (wavelengths ~440 nm), potentiates the γ-aminobutyric acid-elicited response and, at higher concentrations, directly activates the receptors. cis-MPC088, generated from trans-MPC088 by ultraviolet light (~365 nm), produces little, if any, receptor potentiation/activation. In cerebellar slices, MPC088 co-applied with γ-aminobutyric acid affords bidirectional photomodulation of Purkinje cell membrane current and spike-firing rate. The findings demonstrate photocontrol of GABA(A)Rs by an allosteric ligand, and open new avenues for fundamental and clinically oriented research on GABA(A)Rs, a major class of neurotransmitter receptors in the central nervous system.
???displayArticle.pubmedLink??? 23033071
???displayArticle.pmcLink??? PMC4023869
???displayArticle.link??? Nat Commun
???displayArticle.grants??? [+]
AA01973 NIAAA NIH HHS , EY001792 NEI NIH HHS , EY016094 NEI NIH HHS , UL1RR029879 NCRR NIH HHS , UL1 RR029879 NCRR NIH HHS , P30 EY001792 NEI NIH HHS , R01 EY016094 NEI NIH HHS , R21 AA019737 NIAAA NIH HHS
???attribute.lit??? ???displayArticles.show???
References [+] :
Adamian,
Structural model of rho1 GABAC receptor based on evolutionary analysis: Testing of predicted protein-protein interactions involved in receptor assembly and function.
2009, Pubmed,
Xenbase
Adamian, Structural model of rho1 GABAC receptor based on evolutionary analysis: Testing of predicted protein-protein interactions involved in receptor assembly and function. 2009, Pubmed , Xenbase
Adodra, Potentiation, activation and blockade of GABAA receptors of clonal murine hypothalamic GT1-7 neurones by propofol. 1995, Pubmed
Amin, GABAA receptor needs two homologous domains of the beta-subunit for activation by GABA but not by pentobarbital. 1993, Pubmed , Xenbase
Bali, The location of a closed channel gate in the GABAA receptor channel. 2007, Pubmed , Xenbase
Bali, Defining the propofol binding site location on the GABAA receptor. 2004, Pubmed , Xenbase
Banghart, Light-activated ion channels for remote control of neuronal firing. 2004, Pubmed , Xenbase
Baulac, First genetic evidence of GABA(A) receptor dysfunction in epilepsy: a mutation in the gamma2-subunit gene. 2001, Pubmed , Xenbase
Beharry, Azobenzene photoswitches for biomolecules. 2011, Pubmed
Chang, A single M1 residue in the beta2 subunit alters channel gating of GABAA receptor in anesthetic modulation and direct activation. 2003, Pubmed , Xenbase
Eisenman, Anticonvulsant and anesthetic effects of a fluorescent neurosteroid analog activated by visible light. 2007, Pubmed
Farrant, Variations on an inhibitory theme: phasic and tonic activation of GABA(A) receptors. 2005, Pubmed
Fischer, Age-dependent and cell class-specific modulation of retinal ganglion cell bursting activity by GABA. 1998, Pubmed
Fortin, Photochemical control of endogenous ion channels and cellular excitability. 2008, Pubmed
Fritschy, Differential dependence of axo-dendritic and axo-somatic GABAergic synapses on GABAA receptors containing the alpha1 subunit in Purkinje cells. 2006, Pubmed
Goodkin, Subunit-specific trafficking of GABA(A) receptors during status epilepticus. 2008, Pubmed
Gorostiza, Optical switches for remote and noninvasive control of cell signaling. 2008, Pubmed
Hales, The actions of propofol on inhibitory amino acid receptors of bovine adrenomedullary chromaffin cells and rodent central neurones. 1991, Pubmed
Häusser, Tonic synaptic inhibition modulates neuronal output pattern and spatiotemporal synaptic integration. 1997, Pubmed
Hestrin, Analysis of excitatory synaptic action in pyramidal cells using whole-cell recording from rat hippocampal slices. 1990, Pubmed
Ishida, GABA-activated whole-cell currents in isolated retinal ganglion cells. 1988, Pubmed
Iyer, Propofol infusion syndrome in patients with refractory status epilepticus: an 11-year clinical experience. 2009, Pubmed
Janovjak, A light-gated, potassium-selective glutamate receptor for the optical inhibition of neuronal firing. 2010, Pubmed
Jones, Defining affinity with the GABAA receptor. 1998, Pubmed
Jurd, General anesthetic actions in vivo strongly attenuated by a point mutation in the GABA(A) receptor beta3 subunit. 2003, Pubmed
Krasowski, 4D-QSAR analysis of a set of propofol analogues: mapping binding sites for an anesthetic phenol on the GABA(A) receptor. 2002, Pubmed , Xenbase
Kucken, Structural requirements for imidazobenzodiazepine binding to GABA(A) receptors. 2003, Pubmed
Kucken, Identification of benzodiazepine binding site residues in the gamma2 subunit of the gamma-aminobutyric acid(A) receptor. 2000, Pubmed
Lester, A covalently bound photoisomerizable agonist: comparison with reversibly bound agonists at Electrophorus electroplaques. 1980, Pubmed
Lukasiewicz, Different combinations of GABAA and GABAC receptors confer distinct temporal properties to retinal synaptic responses. 1998, Pubmed
Macdonald, Mutations in GABAA receptor subunits associated with genetic epilepsies. 2010, Pubmed
Meera, Etomidate, propofol and the neurosteroid THDOC increase the GABA efficacy of recombinant alpha4beta3delta and alpha4beta3 GABA A receptors expressed in HEK cells. 2009, Pubmed
Mihic, Inhibition of rho1 receptor GABAergic currents by alcohols and volatile anesthetics. 1996, Pubmed , Xenbase
Mortensen, Distinct activities of GABA agonists at synaptic- and extrasynaptic-type GABAA receptors. 2010, Pubmed
Muroi, Distinct structural changes in the GABAA receptor elicited by pentobarbital and GABA. 2009, Pubmed , Xenbase
Olsen, GABA A receptors: subtypes provide diversity of function and pharmacology. 2009, Pubmed
Orser, Propofol modulates activation and desensitization of GABAA receptors in cultured murine hippocampal neurons. 1994, Pubmed
Palma, Abnormal GABAA receptors from the human epileptic hippocampal subiculum microtransplanted to Xenopus oocytes. 2005, Pubmed , Xenbase
Palmer, Functional segregation of synaptic GABAA and GABAC receptors in goldfish bipolar cell terminals. 2006, Pubmed
Power, Propofol treatment in adult refractory status epilepticus. Mortality risk and outcome. 2011, Pubmed
Qian, GABAA and GABAC receptors on hybrid bass retinal bipolar cells. 1995, Pubmed
Ramsey, Streptozotocin-induced diabetes modulates GABA receptor activity of rat retinal neurons. 2007, Pubmed
Rossetti, Management of refractory status epilepticus in adults: still more questions than answers. 2011, Pubmed
Rotolo, Evidence for glycine, GABAA, and GABAB receptors on rabbit OFF-alpha ganglion cells. 2003, Pubmed
Sadovski, Spectral tuning of azobenzene photoswitches for biological applications. 2009, Pubmed
Santhakumar, Contributions of the GABAA receptor alpha6 subunit to phasic and tonic inhibition revealed by a naturally occurring polymorphism in the alpha6 gene. 2006, Pubmed , Xenbase
Siegwart, Molecular determinants for the action of general anesthetics at recombinant alpha(2)beta(3)gamma(2)gamma-aminobutyric acid(A) receptors. 2002, Pubmed
Smith, Persistent changes in spontaneous firing of Purkinje neurons triggered by the nitric oxide signaling cascade. 2003, Pubmed
Solt, Correlating the clinical actions and molecular mechanisms of general anesthetics. 2007, Pubmed
Standaert, Abc amino acids: design, synthesis, and properties of new photoelastic amino acids. 2006, Pubmed
Trapani, Propofol in anesthesia. Mechanism of action, structure-activity relationships, and drug delivery. 2000, Pubmed
Ueno, Bicuculline and gabazine are allosteric inhibitors of channel opening of the GABAA receptor. 1997, Pubmed
Volgraf, Reversibly caged glutamate: a photochromic agonist of ionotropic glutamate receptors. 2007, Pubmed
Volgraf, Allosteric control of an ionotropic glutamate receptor with an optical switch. 2006, Pubmed
Wässle, Glycine and GABA receptors in the mammalian retina. 1998, Pubmed
Wisden, The cerebellum: a model system for studying GABAA receptor diversity. 1996, Pubmed
Wulff, From synapse to behavior: rapid modulation of defined neuronal types with engineered GABAA receptors. 2007, Pubmed
Yizhar, Optogenetics in neural systems. 2011, Pubmed
Yue, Potentiating action of propofol at GABAA receptors of retinal bipolar cells. 2011, Pubmed
Zecharia, The involvement of hypothalamic sleep pathways in general anesthesia: testing the hypothesis using the GABAA receptor beta3N265M knock-in mouse. 2009, Pubmed
