Click here to close
Hello! We notice that you are using Internet Explorer, which is not supported by Xenbase and may cause the site to display incorrectly.
We suggest using a current version of Chrome,
FireFox, or Safari.
J Gen Physiol
2012 Oct 01;1404:391-402. doi: 10.1085/jgp.201210798.
Show Gene links
Show Anatomy links
High Ca(2+) permeability of a peptide-gated DEG/ENaC from Hydra.
Dürrnagel S, Falkenburger BH, Gründer S.
???displayArticle.abstract???
Degenerin/epithelial Na(+) channels (DEG/ENaCs) are Na(+) channels that are blocked by the diuretic amiloride. In general, they are impermeable for Ca(2+) or have a very low permeability for Ca(2+). We describe here, however, that a DEG/ENaC from the cnidarian Hydra magnipapillata, the Hydra Na(+) channel (HyNaC), is highly permeable for Ca(2+) (P(Ca)/P(Na) = 3.8). HyNaC is directly gated by Hydra neuropeptides, and in Xenopus laevis oocytes expressing HyNaCs, RFamides elicit currents with biphasic kinetics, with a fast transient component and a slower sustained component. Although it was previously reported that the sustained component is unselective for monovalent cations, the selectivity of the transient component had remained unknown. Here, we show that the transient current component arises from secondary activation of the Ca(2+)-activated Cl(-) channel (CaCC) of Xenopus oocytes. Inhibiting the activation of the CaCC leads to a simple on-off response of peptide-activated currents with no apparent desensitization. In addition, we identify a conserved ring of negative charges at the outer entrance of the HyNaC pore that is crucial for the high Ca(2+) permeability, presumably by attracting divalent cations to the pore. At more positive membrane potentials, the binding of Ca(2+) to the ring of negative charges increasingly blocks HyNaC currents. Thus, HyNaC is the first member of the DEG/ENaC gene family with a high Ca(2+) permeability.
Figure 1. Transient peptide-activated currents depend on Cl−. (A) Representative current trace showing activation of HyNaC2/3/5 in standard bath. HyNaC was activated with 1 µM Hydra-RFamide I (black bars). (B) Repeated activation of HyNaC at different holding potentials (Vhold) reveals the different Erevs of the transient and the sustained current component. A representative current trace in standard bath solution is shown. Note that the transient current changes to outward at more negative potentials than the sustained current. The inset highlights the three current phases (initial inward, transient outward, and sustained inward) at a holding potential of −20 mV. (C) I/V plot revealing the different Erevs of the transient (open squares) and sustained current components (closed squares) in standard bath (n = 6). Note the strong inward rectification of both components. The inset shows the I/V relations close to the Erevs on an expanded scale. (D) Representative current trace in bath solution lacking Cl− (NaCl replaced by NaGluconate). Note the absence of transient outward currents.
Figure 2. Chelation of [Ca2+]i abolishes transient peptide-activated currents. (A; top) Representative HyNaC2/3/5 currents in oocytes injected with EGTA or BAPTA. Note the absence of a transient current and the step-like appearance of the currents. (Bottom) Bar graphs comparing the peak (hatched bars) and sustained (open bars) current amplitudes of oocytes expressing HyNaC and of oocytes expressing HyNaC and injected with EGTA (closed bars) or BAPTA (gray bars) (n = 11). (B; top) Representative current trace comparing peptide-activated currents in standard bath and in standard bath in which CaCl2 was replaced by an equimolar amount (1.8 mM) of BaCl2. Currents were measured either in the presence or the absence of 100 µM NPPB. Oocytes were preincubated for 20 s in the corresponding test solutions before activation by 1 µM RFamide I. (Bottom) Bar graph comparing the current amplitudes in the absence of NPPB (open bars) and in the presence of 100 µM NPPB (gray bars) for the indicated conditions. In the presence of Ba2+, no transient current was discernible. The application sequence of the individual solutions was shuffled (n = 8). (C) As in B, for oocytes that had been injected with EGTA. Note the absence of peak currents. (Bottom) Bar graph comparing the current amplitudes in the absence of NPPB (closed bars) and in the presence of 100 µM NPPB (gray bars) for sustained currents. *, P < 0.05; **, P < 0.01; ***, P < 0.001.
Figure 3. Peptide-activated currents in the absence of Na+e. (A; left) Representative current trace for HyNaC2/3/5 in solutions containing 1 mM Ca2+ together with 140 mM of either NMDG+ or Na+. 1 µM RFamide I was used for activation. (Right) Control experiment in NMDG+ solution nominally free of Ca2+. Similar results were observed in four out of four oocytes. (B; left) Representative current trace for HyNaC2/3/5 in solutions containing 10 mM Ca2+, 10 mM Ca2+ and 10 mM Na+, or 10 mM Na+ (nominally free of Ca2+). Solutions additionally contained 10 mM HEPES, pH 7.4, and NMDG+ at concentrations to reach similar osmolarity (10 Ca2+: 125 mM NMDGCl; 10 Ca2+/10 Na+: 115 mM NMDGCl; and 10 Na+: 130 mM NMDGCl). Oocytes had been injected with EGTA; 2 µM RFamide I was used for activation. Holding potential was −85 mV. (Right) Quantitative comparison of current amplitudes. ***, P < 0.001.
Figure 4. Preventing a rise in [Ca2+]i changes Erev of sustained peptide-activated currents. I/V relations for HyNaC2/3/5 activated by 1 µM Hydra-RFamide I in standard bath (open circles), in standard bath after injection of EGTA (closed squares), and in standard bath in which CaCl2 had been replaced by BaCl2 (closed triangles). Currents were normalized to the current measured at −70 mV, which had an amplitude of −4.4 ± 1.1 µA (Ca2+), −1.4 ± 0.2 µA (Ca2+/EGTA), or −6.0 ± 0.8 µA (Ba2+) (n = 7 - 8), respectively. The inset shows the I/V relations close to the Erevs on an expanded scale.
Figure 5. Activation of HyNaC increases [Ca2+]i in oocytes. (A) Representative trace (black) from photometric Ca2+ measurements illustrating the increase of the F340/380 ratio in a HyNaC2/3/5-expressing oocyte after the application of RFamide I (asterisk). Oocytes had been injected with 50 nl Fura-2AM (1 mM) 30–120 min before the recording. Thus, the increased F340/380 ratio reflects an increase in [Ca2+]i. The red trace represents the current that paralleled the rise in [Ca2+]i. HyNaC was activated by pipetting Hydra-RFamide I into the bath to yield a final concentration of ∼1 µM RFamide I. (B) Changes of the F340/F380 ratio caused by activation of HyNaC for individual measurements (n = 8).
Figure 6. Permeability ratio PCa/PNa of HyNaC is comparable to P2X4. (A) I/V relations of HyNaC2/3/5 in solutions containing 1 or 10 mM CaCl2 and no NaCl (which had been replaced by 140 or 126.5 mM NMDG-Cl, respectively) and in a solution containing 140 mM NaCl and 1 mM CaCl2. Continuous voltage ramps were run with a speed of 0.46 ms per millivolt (thus, for example, 6 s per 130 mV). Different voltage ranges were chosen for different conditions. Currents were normalized to Imax. Lines are the sum of 8–10 individual measurements. SEM is indicated by gray errors bars. 50 nl EGTA (20 mM) was injected before the recordings. Squares represent the Erevs that are plotted in B. HyNaC was activated by 2 µM RFamide I. (B) Ca2+-dependent shifts of the Erev reveal a high Ca2+ permeability of HyNaC. Erevs of the highly Ca2+-permeable P2X4 receptor are shown for comparison and were similar to HyNaC. P2X4 was activated by 10 µM ATP.
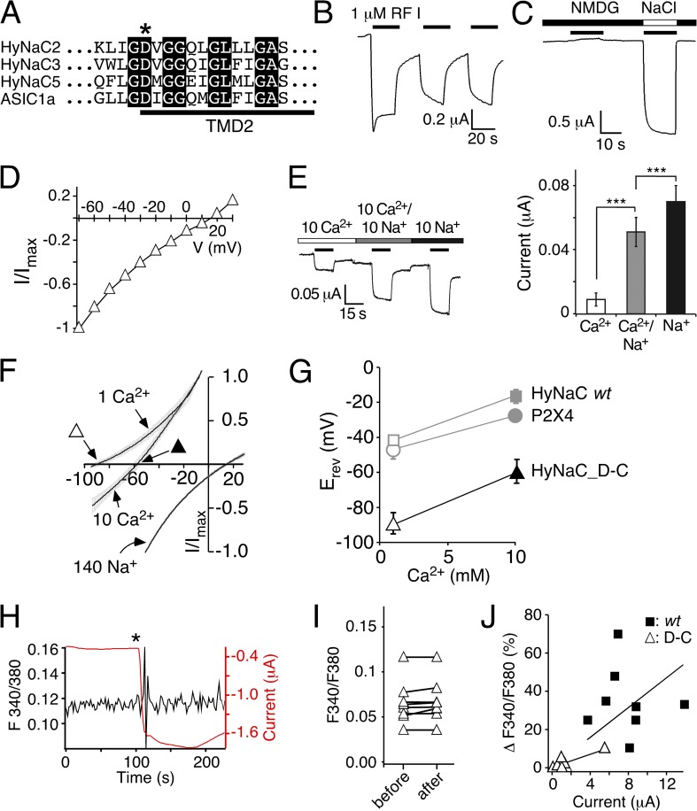
Figure 7. A conserved aspartate is necessary for the high Ca2+ permeability of HyNaC. (A) Alignment of the amino acid sequences of HyNaC2, 3, and 5 and ASIC1a at the beginning of the second transmembrane domain (TMD2) in the one-letter code. The crucial aspartate is indicated by an asterisk. Completely conserved amino acids are shown as white letters on a black background. (B) Representative current trace for HyNaC_D-C activated by 1 µM RFamide I. The amplitude and shape of the transient current component were more variable than for the wt. Mean maximum current amplitudes were 3.45 ± 1.2 µA for the first activation (n = 5). (C) Representative current trace showing activation of HyNaC_D-C by 1 µM RFamide I in solutions containing 1 mM Ca2+ together with either 140 mM NMDG+ or Na+. No inward current was visible in NMDG+ solutions. (D) I/V plot for HyNaC_D-C activated by 1 µM RFamide I in standard bath solution. Currents were normalized to the current measured at −70 mV, which had an amplitude of −1.1 ± 0.2 µA (n = 6). (E; left) Representative current trace for HyNaC_D-C in solutions containing 10 mM Ca2+, 10 mM Ca2+ and 10 mM Na+, or 10 mM Na+ (nominally free of Ca2+). Conditions were as in Fig. 3 B. (Right) Quantitative comparison of current amplitudes. ***, P < 0.001. (F) I/V relations of HyNaC_D-C in solutions containing 1 or 10 mM CaCl2 and no NaCl (which had been replaced by 140 or 126.5 mM NMDG-Cl, respectively) and in a solution containing 140 mM NaCl and 1 mM CaCl2. Lines are the sum of eight to nine individual measurements. SEM is indicated by gray errors bars. Experimental conditions were as in Fig. 6 A. Triangles represent the Erevs that are plotted in G. (G) Ca2+-dependent shifts of the Erev reveal a significantly lower Ca2+ permeability of HyNaC_D-C compared with HyNaC wt. Erevs of HyNaC wt and P2X4 (gray symbols) are from Fig. 6 B and shown for comparison. (H) Representative trace (black) from photometric Ca2+ measurements illustrating no change of the F340/380 ratio after the application of ∼1 µM RFamide I (asterisk) in a oocyte expressing HyNaC_D-C. The deflections in the F340/380 ratio immediately after the peptide was added are caused by movements of the solution and are unspecific. Oocytes had been injected with 50 nl Fura-2AM (1 mM) 30–120 min before the recording. The red trace represents the current that robustly increased after peptide application. (I) F340/F380 before and after the application of ∼1 µM RFamide I for HyNaC_D-C (n = 8). (J) Plot of the increase of the F340/380 ratio (as percentage) after the application of RFamide I as a function of peptide-activated current amplitudes. Closed squares represent individual measurements for HyNaC wt, and open triangles are for HyNaC_D-C (n = 8). Current amplitudes were smaller for HyNaC_D-C than for HyNaC wt (n = 8; P < 0.001; Fig. 5 B). Solid lines represent linear fits of the fluorescence/current ratio. Note that the slope of this line was larger for wt than for the D-C mutant, indicating a higher relative Ca2+ permeability of the wt.
Figure 8. Scheme illustrating Ca2+ permeation through HyNaC. In the closed conformation (left), Ca2+ can probably access the extracellular vestibule through three lateral fenestrations (Jasti et al., 2007; Li et al., 2011) and bind to the conserved aspartates at the outer mouth of the ion pore. After binding of the ligand, HyNaC opens and, at negative membrane potentials, Ca2+ permeates the channel (−70 mV, middle), liberating the ion pore. At depolarized potentials (+30 mV, right), however, Ca2+ remains bound to the ring of negative charges and blocks the open pore. Based on the crystal structure of chicken ASIC1 (Jasti et al., 2007).
Barish,
A transient calcium-dependent chloride current in the immature Xenopus oocyte.
1983, Pubmed,
Xenbase
Barish,
A transient calcium-dependent chloride current in the immature Xenopus oocyte.
1983,
Pubmed
,
Xenbase Bässler,
Molecular and functional characterization of acid-sensing ion channel (ASIC) 1b.
2001,
Pubmed
,
Xenbase Bianchi,
The neurotoxic MEC-4(d) DEG/ENaC sodium channel conducts calcium: implications for necrosis initiation.
2004,
Pubmed
,
Xenbase Boton,
Inactivation of calcium-activated chloride conductance in Xenopus oocytes: roles of calcium and protein kinase C.
1990,
Pubmed
,
Xenbase Burnashev,
Fractional calcium currents through recombinant GluR channels of the NMDA, AMPA and kainate receptor subtypes.
1995,
Pubmed Cho,
The anthozoan neuropeptide Antho-RWamide I modulates Ca2+ current in sea anemone myoepithelial cells.
1996,
Pubmed Cottrell,
The neuropeptide Phe-Met-Arg-Phe-NH2 (FMRFamide) can activate a ligand-gated ion channel in Helix neurones.
1990,
Pubmed Darmer,
Three different prohormones yield a variety of Hydra-RFamide (Arg-Phe-NH2) neuropeptides in Hydra magnipapillata.
1998,
Pubmed Driscoll,
The mec-4 gene is a member of a family of Caenorhabditis elegans genes that can mutate to induce neuronal degeneration.
1991,
Pubmed Dürrnagel,
Three homologous subunits form a high affinity peptide-gated ion channel in Hydra.
2010,
Pubmed
,
Xenbase Egebjerg,
Ca2+ permeability of unedited and edited versions of the kainate selective glutamate receptor GluR6.
1993,
Pubmed
,
Xenbase Galzi,
Mutations in the channel domain of a neuronal nicotinic receptor convert ion selectivity from cationic to anionic.
1992,
Pubmed
,
Xenbase Golubovic,
A peptide-gated ion channel from the freshwater polyp Hydra.
2007,
Pubmed Gonzales,
Pore architecture and ion sites in acid-sensing ion channels and P2X receptors.
2009,
Pubmed Goodman,
MEC-2 regulates C. elegans DEG/ENaC channels needed for mechanosensation.
2002,
Pubmed
,
Xenbase Hansen,
Two-color double-labeling in situ hybridization of whole-mount Hydra using RNA probes for five different Hydra neuropeptide preprohormones: evidence for colocalization.
2000,
Pubmed Jasti,
Structure of acid-sensing ion channel 1 at 1.9 A resolution and low pH.
2007,
Pubmed Katz,
High calcium permeability and calcium block of the alpha9 nicotinic acetylcholine receptor.
2000,
Pubmed
,
Xenbase Kellenberger,
Epithelial sodium channel/degenerin family of ion channels: a variety of functions for a shared structure.
2002,
Pubmed Leonard,
Apparent desensitization of NMDA responses in Xenopus oocytes involves calcium-dependent chloride current.
1990,
Pubmed
,
Xenbase Lewis,
Ion-concentration dependence of the reversal potential and the single channel conductance of ion channels at the frog neuromuscular junction.
1979,
Pubmed Li,
Outlines of the pore in open and closed conformations describe the gating mechanism of ASIC1.
2011,
Pubmed
,
Xenbase Lingueglia,
A modulatory subunit of acid sensing ion channels in brain and dorsal root ganglion cells.
1997,
Pubmed Lingueglia,
Cloning of the amiloride-sensitive FMRFamide peptide-gated sodium channel.
1995,
Pubmed
,
Xenbase Madeja,
Improvement and testing of a concentration-clamp system for oocytes of Xenopus laevis.
1995,
Pubmed
,
Xenbase McFarlane,
Effects of three anthozoan neuropeptides, Antho-RWamide I, Antho-RWamide II and Antho-RFamide, on slow muscles from sea anemones.
1991,
Pubmed Miledi,
A calcium-dependent transient outward current in Xenopus laevis oocytes.
1982,
Pubmed
,
Xenbase Moosler,
Isolation of four novel neuropeptides, the hydra-RFamides I-IV, from Hydra magnipapillata.
1996,
Pubmed O'Hagan,
The MEC-4 DEG/ENaC channel of Caenorhabditis elegans touch receptor neurons transduces mechanical signals.
2005,
Pubmed Paukert,
Identification of the Ca2+ blocking site of acid-sensing ion channel (ASIC) 1: implications for channel gating.
2004,
Pubmed
,
Xenbase Sakai,
Cloning and functional expression of a novel degenerin-like Na+ channel gene in mammals.
1999,
Pubmed
,
Xenbase Samways,
Native and recombinant ASIC1a receptors conduct negligible Ca2+ entry.
2009,
Pubmed Schroeder,
Expression cloning of TMEM16A as a calcium-activated chloride channel subunit.
2008,
Pubmed
,
Xenbase Séguéla,
Molecular cloning, functional properties, and distribution of rat brain alpha 7: a nicotinic cation channel highly permeable to calcium.
1993,
Pubmed
,
Xenbase Soto,
P2X4: an ATP-activated ionotropic receptor cloned from rat brain.
1996,
Pubmed
,
Xenbase Springauf,
An acid-sensing ion channel from shark (Squalus acanthias) mediates transient and sustained responses to protons.
2010,
Pubmed Vernino,
Calcium modulation and high calcium permeability of neuronal nicotinic acetylcholine receptors.
1992,
Pubmed
,
Xenbase Waldmann,
A proton-gated cation channel involved in acid-sensing.
1997,
Pubmed
,
Xenbase Watanabe,
DRPEER: a motif in the extracellular vestibule conferring high Ca2+ flux rates in NMDA receptor channels.
2002,
Pubmed
,
Xenbase White,
Niflumic and flufenamic acids are potent reversible blockers of Ca2(+)-activated Cl- channels in Xenopus oocytes.
1990,
Pubmed
,
Xenbase Wiemuth,
A single amino acid tunes Ca2+ inhibition of brain liver intestine Na+ channel (BLINaC).
2010,
Pubmed
,
Xenbase Wiemuth,
BASIC--a bile acid-sensitive ion channel highly expressed in bile ducts.
2012,
Pubmed Wu,
NPPB block of Ca(++)-activated Cl- currents in Xenopus oocytes.
1992,
Pubmed
,
Xenbase