XB-ART-45962
BMC Dev Biol
2012 Sep 18;12:27. doi: 10.1186/1471-213X-12-27.
Show Gene links
Show Anatomy links
Prolonged FGF signaling is necessary for lung and liver induction in Xenopus.
???displayArticle.abstract???
FGF signaling plays numerous roles during organogenesis of the embryonic gut tube. Mouse explant studies suggest that different thresholds of FGF signaling from the cardiogenic mesoderm induce lung, liver, and pancreas lineages from the ventral foregut progenitor cells. The mechanisms that regulate FGF dose in vivo are unknown. Here we use Xenopus embryos to examine the hypothesis that a prolonged duration of FGF signaling from the mesoderm is required to induce foregut organs. We show that both mesoderm and FGF signaling are required for liver and lung development in Xenopus; formally demonstrating that this important step in organ induction is conserved with other vertebrate species. Prolonged contact with the mesoderm and persistent FGF signaling through both MEK and PI3K over an extended period of time are required for liver and lung specification. Inhibition of FGF signaling results in reduced liver and lung development, with a modest expansion of the pancreas/duodenum progenitor domain. Hyper-activation of FGF signaling has the opposite effect expanding liver and lung gene expression and repressing pancreatic markers. We show that FGF signaling is cell autonomously required in the endoderm and that a dominant negative FGF receptor decreases the ability of ventral foregut progenitor cells to contribute to the lung and liver buds. These results suggest that the liver and lungs are specified at progressively later times in development requiring mesoderm contact for different lengths of time. Our data suggest that this is achieved at least in part through prolonged FGF signaling. In addition to providing a foundation for further mechanistic studies on foregut organogenesis using the experimental advantages of the Xenopus system, these data have implications for the directed differentiation of stem cells into foregut lineages.
???displayArticle.pubmedLink??? 22988910
???displayArticle.pmcLink??? PMC3514138
???displayArticle.link??? BMC Dev Biol
???displayArticle.grants??? [+]
K08 HL105661 NHLBI NIH HHS , R01 DK078392 NIDDK NIH HHS , T32HD07463 NICHD NIH HHS , R01 DK070858 NIDDK NIH HHS
Species referenced: Xenopus laevis
Genes referenced: fgf2 foxf1 gal.2 gjb1 hhex mapk1 nkx2-1 nkx2-5 nr1h5 pdx1 pik3ca ptf1a spry2 tnni3
???displayArticle.antibodies??? Akt1 Ab1 Akt1 Ab4 H3f3a Ab2 Mapk1 Ab1 Mapk1 Ab6
Phenotypes: Xla Wt + central endoderm explant(Fig 1B) [+]
Xla Wt + {dn}fgfr1(fig.3.c)
Xla Wt + {dn}fgfr1(fig.4.a)
Xla Wt + {dn}fgfr1(Fig S2 A row4)
Xla Wt + endoderm explant(Fig 1B)
Xla Wt + endoderm explant(Fig 1B)
Xla Wt + endoderm explant(Fig 1B)
Xla Wt + endoderm explant(Fig 1B)
Xla Wt + endoderm explant(Fig 1B)
Xla Wt + endoderm explant(Fig 1B)
Xla Wt + endoderm explant(Fig 1C column1)
Xla Wt + endoderm explant + mesoderm explant(Fig 1C column1)
Xla Wt + fgfr1(Fig 4A)
Xla Wt + fgfr1(Fig 4B)
Xla Wt + fgfr1(Fig 4B)
Xla Wt + LY294002(fig.6.a)
Xla Wt + LY294002(fig.6.b,c)
Xla Wt + LY294002(fig.6.b,c)
Xla Wt + LY294002(fig.S3.b)
Xla Wt + LY294002(Fig S4 A, B)
Xla Wt + LY294002(fig.S4.a,b)
Xla Wt + LY294002(Fig S4 C, D)
Xla Wt + LY294002(Fig S4 C, D)
Xla Wt + LY294002(fig.S4.c,d)
Xla Wt + LY294002(fig.S4.c,d)
Xla Wt + LY294002 + U0126(fig.6.b,c)
Xla Wt + LY294002 + U0126(fig.6.b,c)
Xla Wt + Mmu.fgfr1{del}-Mmu.fkbp1a{del} + B/B Homodimerizer(Fig 3)
Xla Wt + Mmu.fgfr1{del}-Mmu.fkbp1a{del} + B/B Homodimerizer(fig.3.a)
Xla Wt + Mmu.fgfr1{del}-Mmu.fkbp1a{del} + B/B Homodimerizer(fig.3.a,c)
Xla Wt + Mmu.fgfr1{del}-Mmu.fkbp1a{del} + B/B Homodimerizer(fig.3.a,c,d)
Xla Wt + Mmu.fgfr1{del}-Mmu.fkbp1a{del} + B/B Homodimerizer(fig.3.b)
Xla Wt + PD173074(Fig 3)
Xla Wt + PD173074(fig.3.a,c)
Xla Wt + PD173074(fig.3.a,c,d)
Xla Wt + PD173074(fig.3.a,d)
Xla Wt + PD173074(fig.3.b)
Xla Wt + PD173074(Fig 5B,C)
Xla Wt + PD173074(Fig 5B,C)
Xla Wt + PD173074(Fig 5B,C)
Xla Wt + PD173074(Fig 5B,C)
Xla Wt + PD173074(fig.5.b;fig.S3.a)
Xla Wt + PD173074(fig.5.b;fig.S3.a)
Xla Wt + PD173074(fig.5.b;fig.S3.a)
Xla Wt + PD173074(fig.6.b,c)
Xla Wt + PD173074(fig.6.b,c)
Xla Wt + PD173074(fig.S2.a)
Xla Wt + PD173074(Fig S2 A row2)
Xla Wt + PD173074(Fig S2 B)
Xla Wt + PD173074(Fig S2 B)
Xla Wt + PD173074(fig.S2.b)
Xla Wt + PD173074(fig.S2.b)
Xla Wt + PD173074(fig.S3.b)
Xla Wt + PD173074(Fig S4 A, B)
Xla Wt + PD173074(fig.S4.a,b)
Xla Wt + PD173074(Fig S4 C, D)
Xla Wt + PD173074(Fig S4 C, D)
Xla Wt + su5402(fig.6.b,c)
Xla Wt + U0126(fig.6.a)
Xla Wt + U0126(fig.6.b,c)
Xla Wt + U0126(fig.6.b,c)
Xla Wt + U0126(Fig S4 A, B)
Xla Wt + {dn}fgfr1(fig.4.a)
Xla Wt + {dn}fgfr1(Fig S2 A row4)
Xla Wt + endoderm explant(Fig 1B)
Xla Wt + endoderm explant(Fig 1B)
Xla Wt + endoderm explant(Fig 1B)
Xla Wt + endoderm explant(Fig 1B)
Xla Wt + endoderm explant(Fig 1B)
Xla Wt + endoderm explant(Fig 1B)
Xla Wt + endoderm explant(Fig 1C column1)
Xla Wt + endoderm explant + mesoderm explant(Fig 1C column1)
Xla Wt + fgfr1(Fig 4A)
Xla Wt + fgfr1(Fig 4B)
Xla Wt + fgfr1(Fig 4B)
Xla Wt + LY294002(fig.6.a)
Xla Wt + LY294002(fig.6.b,c)
Xla Wt + LY294002(fig.6.b,c)
Xla Wt + LY294002(fig.S3.b)
Xla Wt + LY294002(Fig S4 A, B)
Xla Wt + LY294002(fig.S4.a,b)
Xla Wt + LY294002(Fig S4 C, D)
Xla Wt + LY294002(Fig S4 C, D)
Xla Wt + LY294002(fig.S4.c,d)
Xla Wt + LY294002(fig.S4.c,d)
Xla Wt + LY294002 + U0126(fig.6.b,c)
Xla Wt + LY294002 + U0126(fig.6.b,c)
Xla Wt + Mmu.fgfr1{del}-Mmu.fkbp1a{del} + B/B Homodimerizer(Fig 3)
Xla Wt + Mmu.fgfr1{del}-Mmu.fkbp1a{del} + B/B Homodimerizer(fig.3.a)
Xla Wt + Mmu.fgfr1{del}-Mmu.fkbp1a{del} + B/B Homodimerizer(fig.3.a,c)
Xla Wt + Mmu.fgfr1{del}-Mmu.fkbp1a{del} + B/B Homodimerizer(fig.3.a,c,d)
Xla Wt + Mmu.fgfr1{del}-Mmu.fkbp1a{del} + B/B Homodimerizer(fig.3.b)
Xla Wt + PD173074(Fig 3)
Xla Wt + PD173074(fig.3.a,c)
Xla Wt + PD173074(fig.3.a,c,d)
Xla Wt + PD173074(fig.3.a,d)
Xla Wt + PD173074(fig.3.b)
Xla Wt + PD173074(Fig 5B,C)
Xla Wt + PD173074(Fig 5B,C)
Xla Wt + PD173074(Fig 5B,C)
Xla Wt + PD173074(Fig 5B,C)
Xla Wt + PD173074(fig.5.b;fig.S3.a)
Xla Wt + PD173074(fig.5.b;fig.S3.a)
Xla Wt + PD173074(fig.5.b;fig.S3.a)
Xla Wt + PD173074(fig.6.b,c)
Xla Wt + PD173074(fig.6.b,c)
Xla Wt + PD173074(fig.S2.a)
Xla Wt + PD173074(Fig S2 A row2)
Xla Wt + PD173074(Fig S2 B)
Xla Wt + PD173074(Fig S2 B)
Xla Wt + PD173074(fig.S2.b)
Xla Wt + PD173074(fig.S2.b)
Xla Wt + PD173074(fig.S3.b)
Xla Wt + PD173074(Fig S4 A, B)
Xla Wt + PD173074(fig.S4.a,b)
Xla Wt + PD173074(Fig S4 C, D)
Xla Wt + PD173074(Fig S4 C, D)
Xla Wt + su5402(fig.6.b,c)
Xla Wt + U0126(fig.6.a)
Xla Wt + U0126(fig.6.b,c)
Xla Wt + U0126(fig.6.b,c)
Xla Wt + U0126(Fig S4 A, B)
???attribute.lit??? ???displayArticles.show???
|
|
Figure 1. Foregut organ specification requires prolonged contact with the cardiac-lateral plate mesoderm. (A) Diagram of the experimental design. Ventral explants were cultured with (+Meso) or without mesoderm (âMeso) during the indicated time points and assayed by in situ hybridization at stage NF37. (B) Summary of experimental results showing the percentage of explants with mesoderm removed at different times expressing liver (nr1h5), lung/thyroid (nkx2.1) and pancreas (pdx1 or ptf1a) markers at stage NF37, nâ>â20 explants for each condition and each probe. (C) Representative explants cultured from stage NF16 to NF37 with or without mesoderm and corresponding whole embryo controls assayed by in situ hybridization with the indicated markers. Endodermal (gjb1) or mesodermal (foxf1 and tnni3) specific markers demonstrated clean separation of the tissues. |
|
|
Figure 2. FGF signaling is active in the foregut endoderm during organ induction. Confocal immunostaining of bisected Xenopus embryos show active FGF-MEK signaling with di-phospho ERK1/2 (pErk) (white) in the developing foregut tissue at the indicated stages (anterior left, ventral down). Images are 10X magnification with independent scans of the boxed regions at 20X magnification. (A) Stage NF15 embryos show a low level of FGF signaling in the migrating anterior mesendoderm (ame). (B) Stage NF19, (C) NF23 and (D) NF28 show pErk staining in the ventral foregut endoderm (fg) as well as the underlying cardiac mesoderm (cm). The dashed yellow line indicates the boundary between the endoderm and mesoderm. (E) Mid-sagittal and (F) transverse optical sections of stage NF35 embryos show pErk staining in the liver epithelium (lv), heart (ht) and nascent lung buds (lu) and lateral plate mesoderm (lpm). (G and H) Stage NF42 gut tubes show pErk in liver bud (lv), gal bladder (gb), dorsal (dp) and ventral pancreatic buds (vp), the stomach (st) and the distal tips of the lung buds (lu). (I) Stage NF23 control embryos with no primary antibody. |
|
|
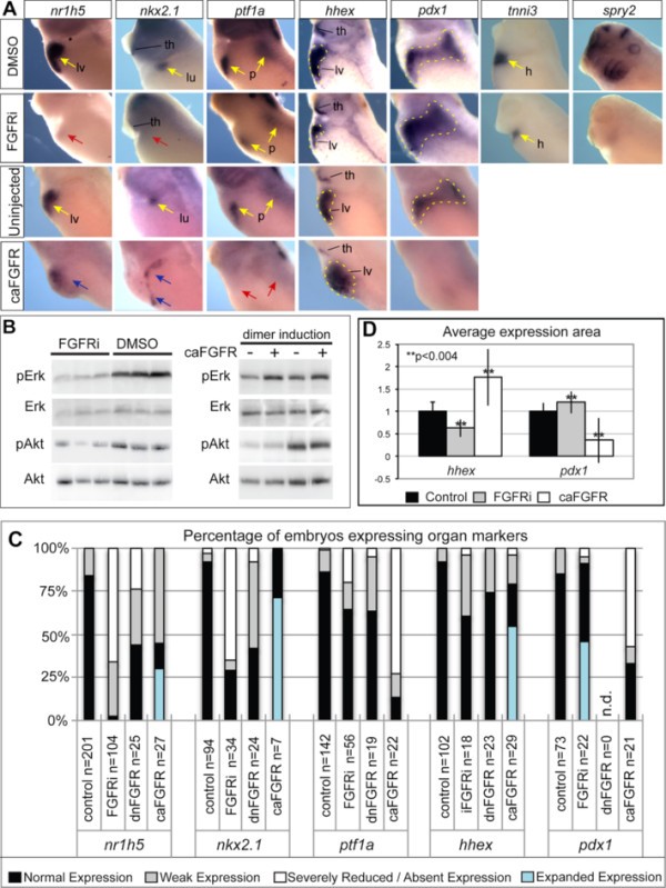
Figure 3. FGF signaling is required for lung and liver specification at the expense of pancreas. (A) In situ hybridization with the indicated probes in control, FGF-inhibited or FGF-activated embryos. Embryos were cultured in DMSO or PD173074 (FGFRi) from NF18 to NF35 to inhibit FGF signaling. Control uninjected or embryos injected with RNA encoding an inducible FGF receptor (caFGFR; 20 pg) into vegetal blastomeres at the 4/8-cell stage, were treated with the homodimerizing drug from NF18 to NF35 to activate FGF signaling. Yellow arrows indicate normal expression, red arrows absent expression, blue arrows ectopic expression; yellow dash outlines expression boundaries. p; pancreas, lv; liver, lu; lung, th; thyroid, h; heart. (B) Western blot analysis of pErk, total Erk, pAkt and total Akt in embryos cultured in either PD173074 (FGFRi) or DMSO from stage NF18 to NF35 (in triplicate). Western blot analysis of embryos injected with caFGFR(+) and treated from NF18 to NF35 with B/B Homodimerizer show increased FGF/pErk signaling compared to uninjected controls at Stage NF 23 (lanes1â+â2) and Stage NF 35 (lanes3â+â4). (C) Summary of gene expression in FGF-inhibited (FGFRi or dnFGFR; 3 ng) and FGF-activated (caFGFR; 20 pg) embryos. Controls include DMSO treated, β-gal injected and uninjected B/B dimerizing drug treated, none of which had an obvious impact on gene expression. (D) Quantification of average hhex and pdx1 expression areas in control and FGF-manipulated embryos. ImageJ software was used to measure the expression area with the average expression area of controls set to 1. Averages are based on nâ>â13 embryos for each condition and marker from at least two independent experiments, standard deviation and significance based on t-test (**pâ<â0.004). |
|
|
Figure 4. Inhibition of FGF signaling in Xenopus embryos. (A) Confocal immunostaining of pErk (red) and a GFP lineage tracer (green) in the foregut region of bisected stage NF23 Xenopus embryos that were injected into the presumptive foregut endoderm cells at the 16-cell stage with RNA encoding either β-gal (3 ng) and GFP or dnFGFR (3 ng) and GFP. The β-gal/GFP injected embryos show pErk in GPF + cells whereas in dnFGFR/GFP injected embryos pErk is undetectable in GFP + foregut cells. (B) A representative stage NF42 gut tube from βgal/GFP and dnFGFR/GFP injected embryos assayed by in situ hybridization for gfp RNA to show mosaic contribution of labeled cells to different organ buds. p; pancreas, lv; liver, s; stomach, i; intestine. (C) Summary showing percentage of organ buds containing labeled cells indicates a decreased contribution to the lung and liver buds in dnFGFR injected embryos (nâ=â120) compared to βgal controls (nâ=â70). |
|
|
Figure 5. Prolonged FGF signaling is required for lung and liver induction. (A) Experimental design showing the time-course of FGFRi treatment. (B) Embryos treated with DMSO or FGFRi at the indicated stages were assayed at stage NF35 by in situ hybridization for markers of liver (nr1h5), lung (nkx2.1), and heart (tnni3). Representative examples are shown and the graph summarizes the % of embryos with normal, weak, or severely reduced/absent expression. |
|
|
Figure 6. Both PI3K and MEK signaling contribute to lung and liver development. (A) Western blot analysis of embryos cultured in DMSO, PI3Ki (LY294002), or MEKi (U0126) from stages NF18 to NF35 in triplicate shows a dramatic decrease in pAkt and pErk levels with PI3Ki and MEKi treatment respectively. (B) Embryos cultured in DMSO or the indicated inhibitors from NF18 to NF35 were analyzed at stage NF35 for liver (nr1h5), lung (nkx2.1), pancreas (ptf1α), liver/thyroid (hhex), and pancreatic/duodenal (pdx1) expression. Embryos cultured in DMSO or the indicated inhibitors from NF18 to NF35 were analyzed at stage NF42 for organ bud appearance with hnf4α-stained gut tubes. Yellow arrows indicate normal expression, red arrows indicate reduced or absent expression. Foregut organ buds are outlined in dashed lines (lu; lung, p; pancreas, lv; liver, s; stomach, i; intestine, th; thyroid, p/d; pancreas/duodenum). (C) Summary of the percentage of inhibited embryos with expanded, normal, weak, or severely reduced/absent foregut marker expression compared to controls with the number of embryos analyzed listed for each condition. FGFRi data is repeated from Figure 3 for comparison. |
|
|
Confocal immunostaining of bisected Xenopus embryo, NF stage 42, shows active FGF-MEK signaling with di-phospho ERK1/2 (pErk) (white) in the developing foregut (g). G' illustrates position of gall bladder primordium (gb), liver primordium ( lv), and stomach (st), which is flanked by the ventral pancreatic bud (vp) and dorsal pancreatic bud (dp). |
|
|
Figure S1. Exogenous FGF is not sufficient to induce lung or liver lineages in explants. (A) Foregut explants with or without mesoderm were cultured from stage NF18 to NF35 in BSA or FGF2 and analyzed for expression of liver (nr1h5), lung (nkx2.1) and pancreas (pdx1) markers. (B) Western blot analysis of explants shows an increase in pErk levels upon FGF2 treatment. ( |
|
|
Figure S2. FGF signaling is not required for maintaining foregut progenitors, but is required for lung and liver induction in a dose-dependent manner. (A) Embryos cultured in DMSO and FGFRi from stages NF15 to NF23 or injected with RNA encoding β-gal (3 ng) or dnFGFR (3 ng) were analyzed for expression of the foregut progenitor marker hhex and the cardiac progenitor marker nkx2.5. The graph summarizes the percentage of embryos with normal, weak or severely reduced/absent expression. (B) Embryos cultured from stages NF18 to NF35 in DMSO or FGFRi at the indicated concentrations and the percent of embryos with normal, weak, or severely reduced/absent nr1h5 and nkx2.1 expression was scored at stage NF35. |
|
|
Figure S3. Prolonged MEK and PI3K signaling are required for a full lung and liver induction. (A) Percentage of embryos treated with either; DMSO, FGFRi, PI3Ki or MEKi for the indicated stages that exhibit with normal expression of nr1h5, nkx2.1, ptf1α, or tnni3 (nâ>â14 embryos for each condition and probe). Inhibition of MEK or PI3K over various intermediate durations results in a reduction in specification markers, suggesting that prolonged signaling is required for full foregut organ gene expression. (B) Quantification of average hhex and pdx1 expression areas in control and inhibited embryos. ImageJ software was used to measure the expression area with the average expression area of controls set to 1. Averages are based on nâ>â13 embryos for each condition and marker from at least two independent experiments, standard deviation and significance based on t-test (**pâ<â.004) as indicated. FGFRi data is repeated from Figure 3 for comparison. |
|
|
Figure S4. Cell Proliferation and apoptosis in FGF-inhibited embryos. (A) Analysis of cell proliferation by phospho-histone H3 (pHH3) immunostaining in embryos treated with DMSO, FGFRi, PI3Ki or MEKi. At stages NF23 (mid-sagittal) and NF35 (transverse section) embryos were assayed by 80 μM confocal Z-stack of pHH3 immunostaining (white dots), whereas stage NF42 isolated gut tubes were assayed by pHH3 immunohistochemistry (blue dots). Yellow dashed lines outline the foregut region quantified. (B) Summary of mean number of pHH3+ cells in the foregut region +/â SD (nâ>â5 embryos for each condition and stage). (C) Analysis of apoptosis by activated Caspase-3 immunostaining in embryos treated with DMSO, FGFRi, PI3Ki or MEKi. At stages NF23 (mid-sagittal) and NF35 (transverse section) embryos were assayed by 80 μM confocal Z-stack immunostaining (white dots). Yellow dashed lines outline the foregut region quantified. (D) Summary of mean number of active caspase-3+ cells in the foregut region +/â SD (nâ>â5 embryos for each condition and stage) |
References [+] :
Afelik,
Combined ectopic expression of Pdx1 and Ptf1a/p48 results in the stable conversion of posterior endoderm into endocrine and exocrine pancreatic tissue.
2006, Pubmed,
Xenbase
Afelik, Combined ectopic expression of Pdx1 and Ptf1a/p48 results in the stable conversion of posterior endoderm into endocrine and exocrine pancreatic tissue. 2006, Pubmed , Xenbase
Amaya, Expression of a dominant negative mutant of the FGF receptor disrupts mesoderm formation in Xenopus embryos. 1991, Pubmed , Xenbase
Ameri, FGF2 specifies hESC-derived definitive endoderm into foregut/midgut cell lineages in a concentration-dependent manner. 2010, Pubmed
Bellusci, Fibroblast growth factor 10 (FGF10) and branching morphogenesis in the embryonic mouse lung. 1997, Pubmed
Bhushan, Fgf10 is essential for maintaining the proliferative capacity of epithelial progenitor cells during early pancreatic organogenesis. 2001, Pubmed
Calmont, An FGF response pathway that mediates hepatic gene induction in embryonic endoderm cells. 2006, Pubmed
Chen, Cell-autonomous and signal-dependent expression of liver and intestine marker genes in pluripotent precursor cells from Xenopus embryos. 2003, Pubmed , Xenbase
Christen, Spatial response to fibroblast growth factor signalling in Xenopus embryos. 1999, Pubmed , Xenbase
Costa, Novel gene expression domains reveal early patterning of the Xenopus endoderm. 2003, Pubmed , Xenbase
Deimling, Fgf is required to regulate anterior-posterior patterning in the Xenopus lateral plate mesoderm. 2011, Pubmed , Xenbase
Dessimoz, FGF signaling is necessary for establishing gut tube domains along the anterior-posterior axis in vivo. 2006, Pubmed
Deutsch, A bipotential precursor population for pancreas and liver within the embryonic endoderm. 2001, Pubmed
Dong, Fgf10 regulates hepatopancreatic ductal system patterning and differentiation. 2007, Pubmed
Dorey, FGF signalling: diverse roles during early vertebrate embryogenesis. 2010, Pubmed , Xenbase
Drysdale, Cardiac troponin I is a heart-specific marker in the Xenopus embryo: expression during abnormal heart morphogenesis. 1994, Pubmed , Xenbase
Favata, Identification of a novel inhibitor of mitogen-activated protein kinase kinase. 1998, Pubmed
Field, Formation of the digestive system in zebrafish. I. Liver morphogenesis. 2003, Pubmed
Golub, Evolutionarily conserved and divergent expression of members of the FGF receptor family among vertebrate embryos, as revealed by FGFR expression patterns in Xenopus. 2000, Pubmed , Xenbase
Goss, Wnt2/2b and beta-catenin signaling are necessary and sufficient to specify lung progenitors in the foregut. 2009, Pubmed
Gualdi, Hepatic specification of the gut endoderm in vitro: cell signaling and transcriptional control. 1996, Pubmed
Holewa, Transcriptional hierarchy in Xenopus embryogenesis: HNF4 a maternal factor involved in the developmental activation of the gene encoding the tissue specific transcription factor HNF1 alpha (LFB1). 1996, Pubmed , Xenbase
Horb, BrunoL1 regulates endoderm proliferation through translational enhancement of cyclin A2 mRNA. 2010, Pubmed , Xenbase
Horb, Endoderm specification and differentiation in Xenopus embryos. 2001, Pubmed , Xenbase
Iyengar, Duration of ERK1/2 phosphorylation induced by FGF or ocular media determines lens cell fate. 2007, Pubmed
Jacquemin, An endothelial-mesenchymal relay pathway regulates early phases of pancreas development. 2006, Pubmed
Jarikji, Differential ability of Ptf1a and Ptf1a-VP16 to convert stomach, duodenum and liver to pancreas. 2007, Pubmed , Xenbase
Johannesson, FGF4 and retinoic acid direct differentiation of hESCs into PDX1-expressing foregut endoderm in a time- and concentration-dependent manner. 2009, Pubmed
Jung, Initiation of mammalian liver development from endoderm by fibroblast growth factors. 1999, Pubmed
Kenny, Sizzled-tolloid interactions maintain foregut progenitors by regulating fibronectin-dependent BMP signaling. 2012, Pubmed , Xenbase
Keren-Politansky, Neural ectoderm-secreted FGF initiates the expression of Nkx2.5 in cardiac progenitors via a p38 MAPK/CREB pathway. 2009, Pubmed , Xenbase
Lea, Temporal and spatial expression of FGF ligands and receptors during Xenopus development. 2009, Pubmed , Xenbase
Le Douarin, [Role of the mesoderm in the induction of the synthesis of glycogen during differentiation of the hepatic endoderm]. 1967, Pubmed
Li, Sfrp5 coordinates foregut specification and morphogenesis by antagonizing both canonical and noncanonical Wnt11 signaling. 2008, Pubmed , Xenbase
Mohammadi, Crystal structure of an angiogenesis inhibitor bound to the FGF receptor tyrosine kinase domain. 1998, Pubmed
Morrisey, Preparing for the first breath: genetic and cellular mechanisms in lung development. 2010, Pubmed
Naye, Essential roles of zebrafish bmp2a, fgf10, and fgf24 in the specification of the ventral pancreas. 2012, Pubmed
Newman, The XHex homeobox gene is expressed during development of the vascular endothelium: overexpression leads to an increase in vascular endothelial cell number. 1997, Pubmed , Xenbase
Nyeng, FGF10 signaling controls stomach morphogenesis. 2007, Pubmed
Pearl, Xenopus pancreas development. 2009, Pubmed , Xenbase
Pownall, An inducible system for the study of FGF signalling in early amphibian development. 2003, Pubmed , Xenbase
Rossi, Distinct mesodermal signals, including BMPs from the septum transversum mesenchyme, are required in combination for hepatogenesis from the endoderm. 2001, Pubmed
Samuel, Early activation of FGF and nodal pathways mediates cardiac specification independently of Wnt/beta-catenin signaling. 2009, Pubmed , Xenbase
Seo, FOR, a novel orphan nuclear receptor related to farnesoid X receptor. 2002, Pubmed , Xenbase
Serls, Different thresholds of fibroblast growth factors pattern the ventral foregut into liver and lung. 2005, Pubmed
Shin, Restriction of hepatic competence by Fgf signaling. 2011, Pubmed
Shin, Bmp and Fgf signaling are essential for liver specification in zebrafish. 2007, Pubmed
Shin, Intrinsic and extrinsic modifiers of the regulative capacity of the developing liver. 2012, Pubmed
Sinner, Global analysis of the transcriptional network controlling Xenopus endoderm formation. 2006, Pubmed , Xenbase
Small, Developmental expression of the Xenopus Nkx2-1 and Nkx2-4 genes. 2000, Pubmed , Xenbase
Spence, Directed differentiation of human pluripotent stem cells into intestinal tissue in vitro. 2011, Pubmed , Xenbase
Tonissen, XNkx-2.5, a Xenopus gene related to Nkx-2.5 and tinman: evidence for a conserved role in cardiac development. 1994, Pubmed , Xenbase
Tseng, Function and regulation of FoxF1 during Xenopus gut development. 2004, Pubmed , Xenbase
Vlahos, A specific inhibitor of phosphatidylinositol 3-kinase, 2-(4-morpholinyl)-8-phenyl-4H-1-benzopyran-4-one (LY294002). 1994, Pubmed
Wandzioch, Dynamic signaling network for the specification of embryonic pancreas and liver progenitors. 2009, Pubmed
Wang, Retinoic acid is a key regulatory switch determining the difference between lung and thyroid fates in Xenopus laevis. 2011, Pubmed , Xenbase
Weaver, Bmp4 and Fgf10 play opposing roles during lung bud morphogenesis. 2000, Pubmed
Wen, Appl1 is essential for the survival of Xenopus pancreas, duodenum, and stomach progenitor cells. 2010, Pubmed , Xenbase
Wright, XlHbox 8: a novel Xenopus homeo protein restricted to a narrow band of endoderm. 1989, Pubmed , Xenbase
Zaret, Generation and regeneration of cells of the liver and pancreas. 2008, Pubmed
Zhang, Regulation of Hex gene expression and initial stages of avian hepatogenesis by Bmp and Fgf signaling. 2004, Pubmed
Zorn, Vertebrate endoderm development and organ formation. 2009, Pubmed , Xenbase
Zorn, Anterior endomesoderm specification in Xenopus by Wnt/beta-catenin and TGF-beta signalling pathways. 1999, Pubmed , Xenbase
