|
Fig. 1. Overexpression of Klf4 in Xenopus early embryos. (A,B) The effect of Klf4 mRNA injection on gastrulation (A) and on body axis formation (B). (C) Quantification of phenotypes shown in A and B in triplicate. (D-F) The influence of Klf4 mRNA injection on mesoderm (D), endoderm (E) and ectoderm (F). Embryos in D were placed in vegetal views; those in E and F were placed in vegetal view (v) and animal view (a), separately. (G) Quantification of embryos with gene expression observed in D,E,F. In these experiments, 400 pg of Klf4 mRNA were injected into the equatorial region of all blastomeres of two-cell or four-cell embryos. (H,I) lacZ labeling of targeted injection into one animal-ventral blastomere at the eight-cell stage and whole-mount in situ hybridization detection of Sox17-alpha (H) and Sox2 (I) expression. Embryos were also placed in animal (a) and vegetal (v) views, respectively, as indicated at the top of the panels. (J) Quantification of embryos with normal or ectopic gene expression in H and I. lacZ mRNA was injected at 20 pg/nl; Klf4 mRNA was injected at 40 pg/nl. The arrows indicate the blastopore (bl). In all the panels, dorsal is up for Sox2-stained embryos. |
|
Fig. 2. Assays on Klf4 function with animal caps. (A-C) Uninjected control whole embryos (Uninj. WE), uninjected control animal caps (uninj. caps), and caps injected with Klf4 mRNA (Klf4 caps), were assays for the expression of Xbra (A), Sox17α (B) and Sox2 (C), and their respective quantification. (D) Mixer expression in uninjected control whole embryos (Uninj. WE), Klf4 mRNA-injected whole embryos (Klf4. WE), uninjected control animal caps (uninj. caps) and injected caps (Klf4 caps), and respective quantification. In A-D, embryos were placed vegetally to view normal expression of marker genes; except those in D, embryos were also orientated to animal view (An) to show the staining for Mixer in animal pole. Graphs represent the numbers of WE or caps with (positive) or without (negative) gene expression in three experiments. (E) qPCR detection of gene expression to analyse tissue differentiation in animal caps injected with Klf4 RNA. Error bars represent s.d. in triplicate. A Student's t-test was conducted to compare the changes in gene expression between uninjected (Uninj. caps) and Klf4-injected (Klf4) caps. Asterisks indicate P<0.01. NS: not significant. In the experiments above, 400 pg of Klf4 mRNA was injected close to the animal pole of all blastomeres of four-cell embryos, and animal caps were removed at stage 8.5. For whole-mount in situ hybridization assays, caps were cultured until sibling control embryos reached stage 10.5. For qPCR assays, caps were cultured until sibling control embryos reached stage 15. |
|
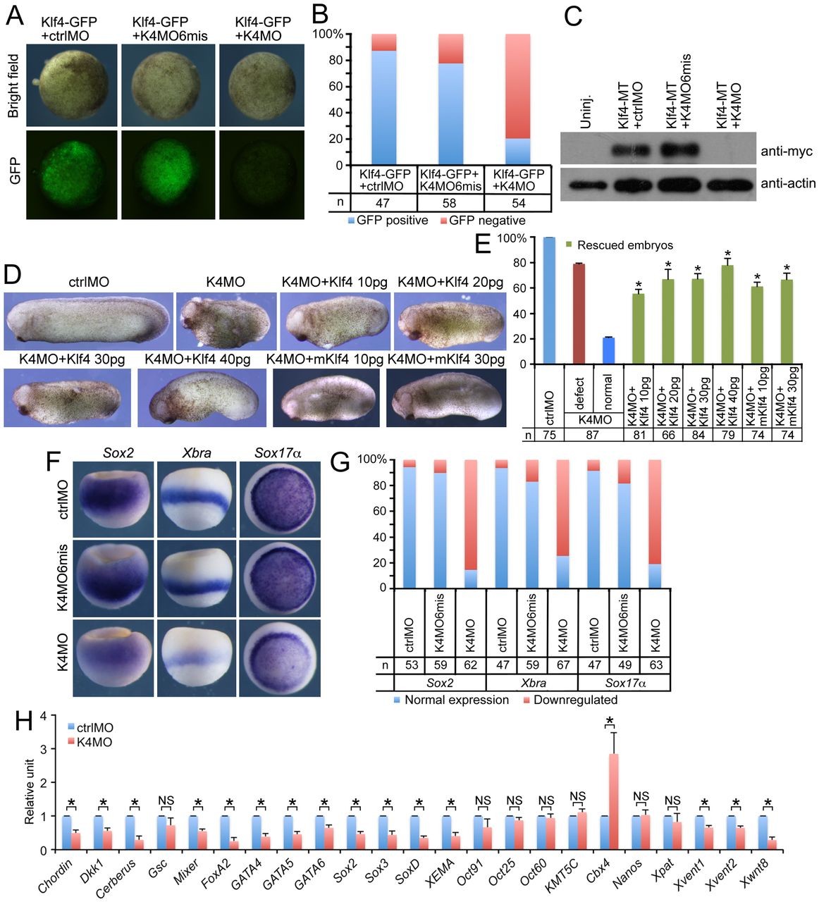
Fig. 3. Loss-of-function analyses on Klf4. (A) Effect of ctrlMO, K4MO6mis or K4MO on the translation of co-injected mRNA for Klf4-GFP in embryos. Embryos were observed at stage 11 under brightfield or green fluorescent protein (GFP) and photos were taken using the same exposure parameters. (B) Quantification of embryos without (GFP-negative) or with (GFP-positive) green fluorescence. (C) Effect of ctrlMO, K4MO6mis and K4MO on the translation of Klf4-MT using western blotting (WB). Uninjected (Uninj.) and injected embryos were collected at stage 10.5 for WB. A myc-tag (MT) antibody (anti-myc) was used to detect the Klf4-MT fusion protein. α-Actin was used as a loading control. In A and C, each MO was injected at 10 ng, Klf4-GFP or Klf4-MT mRNA was injected at 400 pg. (D) The rescuing effect of injected Xenopus Klf4 mRNA (Klf4) or mouse Klf4 (mKlf4) mRNA on the Klf4 morphant. MOs were injected at 10 ng each. The dose of mRNA was indicated at the top of each panel. (E) Quantification of normal, Klf4 morphant and rescued embryos in D. Error bars represent s.d. in three experiments. Student's t-test was used to compare the ratio of rescued embryos against the ratio of unaffected embryos among K4MO-injected embryos. The asterisks indicate P<0.01. (F) Effect of injection of ctrlMO, K4MO6mis and K4MO on expression of Sox2, Xbra and Sox17α. Embryos for Sox2 expression were orientated to a dorsolateral view; those for Xbra to a lateral view, and Sox17α to a vegetal view. (G) Statistical numbers of embryos in three experiments with normal or downregulated gene expression in F. (H) Gene expression analysis with qPCR. In F and H, 20 ng of ctrlMO or K4MO was injected into the equatorial region of all blastomeres at the four-cell stage and collected at gastrulation for whole-mount in situ hybridization or qPCR. Error bars represent s.d. in triplicate. A Student's t-test was used to compare the change in gene expression between ctrlMO- and K4MO-injected embryos. Asterisks indicate P<0.01. NS: not significant. |
|
Fig. 4. The regulatory effect of Klf4 on the Nodal/Activin pathway. (A-C) The effect of Klf4 overexpression on transcription of Xnr1 (A), Xnr5 (B) and Mix2 (C). Klf4 mRNA (300 pg) was injected into the equatorial region of all blastomeres at the four-cell stage. Control and injected embryos at stage 8.5 were collected for detection of Xnr1 and Xnr5 expression, while embryos at stage 10 were collected for detection of Mix2 expression. In A and B, embryos were in lateral view. In C, vegetal view was shown for âctrlâ to reveal normal expression of Mix2, and animal view was shown for âKlf4â to reveal ectopic Mix2 expression in ectoderm. (D) Quantification of embryos in A-C in three experiments. (E) Luciferase assays in HEK293T cells transfected with ARELuc reporter plasmid and expression plasmids for Xnr5, FAST1 or Klf4. (F) Luciferase assays in embryos injected with ARELuc reporter plasmid and mRNAs for Xnr2 or Klf4. (G) Luciferase assays on pGL3-basic vector in embryos injected with Xnr2 or Klf4 mRNAs. Error bars represent s.d. in eight experiments. In F and G, plasmids were injected at 40 pg, Xnr2 mRNA was injected at 10 pg, and Klf4 mRNA was injected at 300 pg. (H) Mix2 expression in uninjected (Uninj.) and Klf4 RNA-injected (Klf4) embryos, and treated separately with different chemicals as indicated. All embryos are in vegetal view. Klf4 mRNA (400 pg) was injected vegetally at the four-cell stage, treated with chemicals and collected at stage 10.5 for whole-mount in situ hybridization. (I) Quantification of embryos in H with normal, downregulated or upregulated Mix2 expression in three experiments. (J) Mix2Luc(â712) luciferase assay with untreated embryos or embryos treated with SB431542. Plasmid was injected at 40 pg, Xnr2 mRNA was at 10 pg, and Klf4 mRNA was injected at 300 pg. Error bars represent s.d. in seven experiments. (K) The rescuing effect of Klf4 on Mix2 expression. All embryos were in vegetal view. dnXAR1 RNA (1.5 ng) and Klf4 RNA (400 pg) were injected separately or together into the vegetal pole of four-cell embryos. Embryos were collected at stage 11 for whole-mount in situ hybridization. (L) Quantification of embryos with normal or altered Mix2 expression observed in K. Error bars represent s.d. in triplicate. Student's t-test showed the significance of the ratio of rescued Mix2 expression in embryos with dnXAR1+Klf4 RNA injection compared with background (ratio of embryos with unaffected Mix2 expression in dnXAR1-injected embryos). Asterisks indicate P<0.01. |
|
Fig. 5. Influence of Klf4 overexpression on tissue differentiation induced by Activin. (A) Activin βB mRNA (0.2 pg) was injected alone or together with 300 pg of Klf4 mRNA into the animal pole of all blastomeres of two-cell or four-cell embryos. At stage 8.5, animal caps were removed from uninjected or injected embryos and cultured until the neurula stage. (B) Quantification of embryos and caps in A. (C) Gene expression analysis with qPCR on the caps described in A, but collected at stage 10. Error bars represent s.d. in three experiments. Asterisks indicate P<0.01. NS: not significant. |
|
Fig. 6. Correlation between Nodal and Klf4 during embryonic development. (A) Injection of Xnr2 mRNA, dnXAR1 mRNA, Klf4 mRNA, or K4MO individually or in different combinations, as labeled above each panel, generated different effects on embryogenesis. (B) Quantification of phenotypes observed in A in three experiments. Wt, wild type; Ps, phenotypic changes after single injection; Sd, stronger phenotype after double injection; Wd, weaker phenotype after double injection; Ms, other phenotypes, such as those dead, or similar to phenotypes after single injection. (C) Expression of XAG2 in uninjected control embryos at stage 28 and injected embryos as indicated. (D) Quantification of XAG2 expression in embryos in C in four experiments. In all experiments above, 1.5 pg Xnr2 mRNA, 1.5 ng dnXAR1 mRNA, 300 pg Klf4 mRNA or 5 ng K4MO was injected. Injections of Xnr2 alone or Xnr2 plus K4MO together were radial, while others were ventral injections made at the four-cell stage. |
|
Fig. 7. Combinatorial effects of Nodal/Activin and Klf4 on germ-layer differentiation. (A) The effect of blocking Nodal/Activin via injection of dnXAR1 or treatment with SB431542 (SB) on Klf4-induced endoderm gene expression. The âctrlâ and âdnXAR1â embryos were orientated in vegetal view; the others were in lateral view to show staining in both vegetal and animal regions. (B) Quantification of embryos with normal or altered Sox17α expression in A in triplicate. (C) The effect of K4MO or/and Xnr2 mRNA injection on mesoderm and endoderm gene expression. The embryos are in lateral view. (D) Quantification of embryos with normal or altered gene expression in C in triplicate. (E) The effect of injection of dnXAR1 or/and K4MO on mesendoderm gene expression. The embryos for âXbraâ staining are in lateral view, whereas the rest are in vegetal view. (F) Quantification of embryos with normal or altered gene expression in E in three experiments. In all experiments above, 1.5 ng dnXAR1 mRNA, 300 pg Klf4 mRNA, 15 ng ctrlMO or K4MO, 2 pg Xnr2 mRNA were injected. Injected or treated embryos were collected at stage 10.5 for whole-mount in situ hybridization. |
|
Fig. 8. The effect of Klf4 on anteriorization signals. (A) The effect of Klf4 injection (Klf4) on Siamois, Dkk1, Cerberus and Noggin transcription. (B) Quantification of embryos with normal or altered expression in A in three experiments. (C) The effect of Klf4 mRNA injection (Klf4) or mouse Klf4 (mKlf4) injection on Chordin, Gsc, Xvent2 and Dkk1. All embryos are in vegetal view except the mKlf4-injected one (mKlf4), which is in lateral view to show ectopic Dkk1 transcription. (D) Quantification of embryos with normal or altered expression in C in triplicate. For experiments in A and C, Klf4 or mKlf4 mRNAs were injected at 300 pg into all blastomeres at the four-cell stage. Embryos were collected at stage 10.5 for whole-mount in situ hybridization except that embryos at stage 8.5 were collected for detecting Siamois. (E) Dkk1, Cerberus, Noggin and Xvent2 expression in response to K4MO injection. Embryos were in vegetal view. ctrlMO and K4MO were injected at 20 ng and embryos were collected at stage 10.5 for whole-mount in situ hybridization. (F) Quantification of embryos with normal or altered expression in E in triplicate. (G) The effect of injecting Klf4 (at 300 pg), dnXAR1 (1.5 ng), dnWnt8 (1 ng) or tBR mRNA (1 ng) alone or in combination on Dkk1 expression, as indicated above each panel. Embryos were collected at stage 10.5 for whole-mount in situ hybridization. (H) Quantification of embryos with normal or altered expression in G in triplicate. An: Animal view; La: lateral view; Ve: vegetal view. |
|
Fig. 9. Assays on the transcriptional activity of Klf4. (A) Construction of fusion constructs of Klf4. (B) The effect of the injection of 150 pg of VP16-Klf4(DBD) or eve-Klf4(DBD) mRNA on gene expression. Embryos at stage 10.5 were used for detection of Dkk1 and embryos at stage 26 were used for detection of XAG2. In the panels for Dkk1 expression, the middle one was lateral view and the other two were vegetal view. In the panels for XAG2 expression, the first two from the left are ventral view and the third is anterior view. (C) Quantification of embryos with normal or altered gene expression observed in B in triplicate. (D) The effect of fusion constructs on ARELuc using luciferase assays in HEK 293T cells. (E,F) The effect of fusion constructs on Mix2 promoter/luciferase reporters in embryos. VP16-Klf4(DBD) or eve-Klf4(DBD) mRNA (150 pg), and 40 pg of each reporter plasmid were injected. Embryos were collected at stage 10 for luciferase activity measurement. Error bars represent s.d. in eight (D) or six (E,F) experiments. |