|
Fig. 1.
Features of prune and NM23 proteins.
(A) Alignment of amino acid sequences of prune orthologs from human, mouse, zebrafish, Xenopus and Drosophila. Amino acid conservation and the four generic motifs (outlined in black boxes) characteristic of the DHH superfamily are shown. The motif diagnostic of the second group is included in the red box. Numbers indicate the amino acid residues of each protein. (B) Alignment of NM23-1 protein sequences from human (NM23-H1), mouse (NM23-M1) and Xenopus (NM23-X1), and NM23-2 from Xenopus (NM23-X2). (C) Schematic representation of prune and (D) NM23 protein structures highlighting conserved motifs and the respective interacting domains. |
|
Fig. 2.
Expression of prune in X. laevis embryos during development.
Whole mount in situ hybridization using an anti-sense probe. (A) Stage 10.5, vegetal view, dorsal up; (B) stage 10.5, lateral view, asterisk marks the dorsal lip of blastopore; (C) anterior view, dorsal up; (D) stage 21; (E) stage 32; (F) stage 32, zoom of head region; (G) stage 35; (H) stage 35, zoom of the head; (I) stage 41 tadpole. All views of (DâI) are lateral, anterior to the right. |
|
Fig. 3.
Dynamic expression of prune during X. laevis retinogenesis.
(A) Stage 32; (B) stage 36 and magnification of highlighted area in (C); (D) stage 38 and higher magnification view at (E); (F) stage 41 and highlighted magnification in (G). (H) Control section using sense probe at stage 41. The CMZ area of the retina is highlighted by black dotted squares in (B), (D) and (F) and shown in magnified views in (C), (E) and (G) respectively. |
|
Fig. 4.
Comparison of mRNA localization and protein expression of prune and NM23.
(A) Western blotting with polyclonal antibody raised against the human prune protein (A59) in protein extracts from X. laevis embryos, HEK-293 cells transiently transfected with an expression vector containing Mm-prune cDNA, and mouse total embryos. (B). Whole mount immunofluorescence of Xenopus embryos using A59 antibody raised against prune protein (top panel) or NM23 protein (K73, bottom panel) compared with in situ hybridization using anti-sense prune probe (medium panel). Stages are as indicated (stages 24, 32 and 45). X-prune protein and NM23 largely colocalize during embryogenesis. Indicated with white lines are the eye (e), the otic vesicle (otv), the branchial arches (ba) and the somites (s). |
|
Fig. 5.
Protein detection of prune and NM23 in Xenopus retina.
(AâB) Immunofluorescence for protein detection of prune using A59 antibody, NM23 using K73 antibody and tubulin (anti-tuj1 antibody) on retinal sections at stage 24 (panel A) and stage 32 (panel B). DAPI was used for counterstaining (blue) and, as control, staining with only secondary anti-rabbit antibody on retinal sections at stage 32 (Control). (C) Immunofluorescence of retinal sections at stage 41 of development with antibodies against prune (A59), NM23 (K73), tubulin (anti-tuj1 antibody), and GCL marker (anti-islet antibody). DAPI was used for counterstaining (blue) (For interpretation of the references to color in this figure legend, the reader is referred to the web version of this article.). |
|
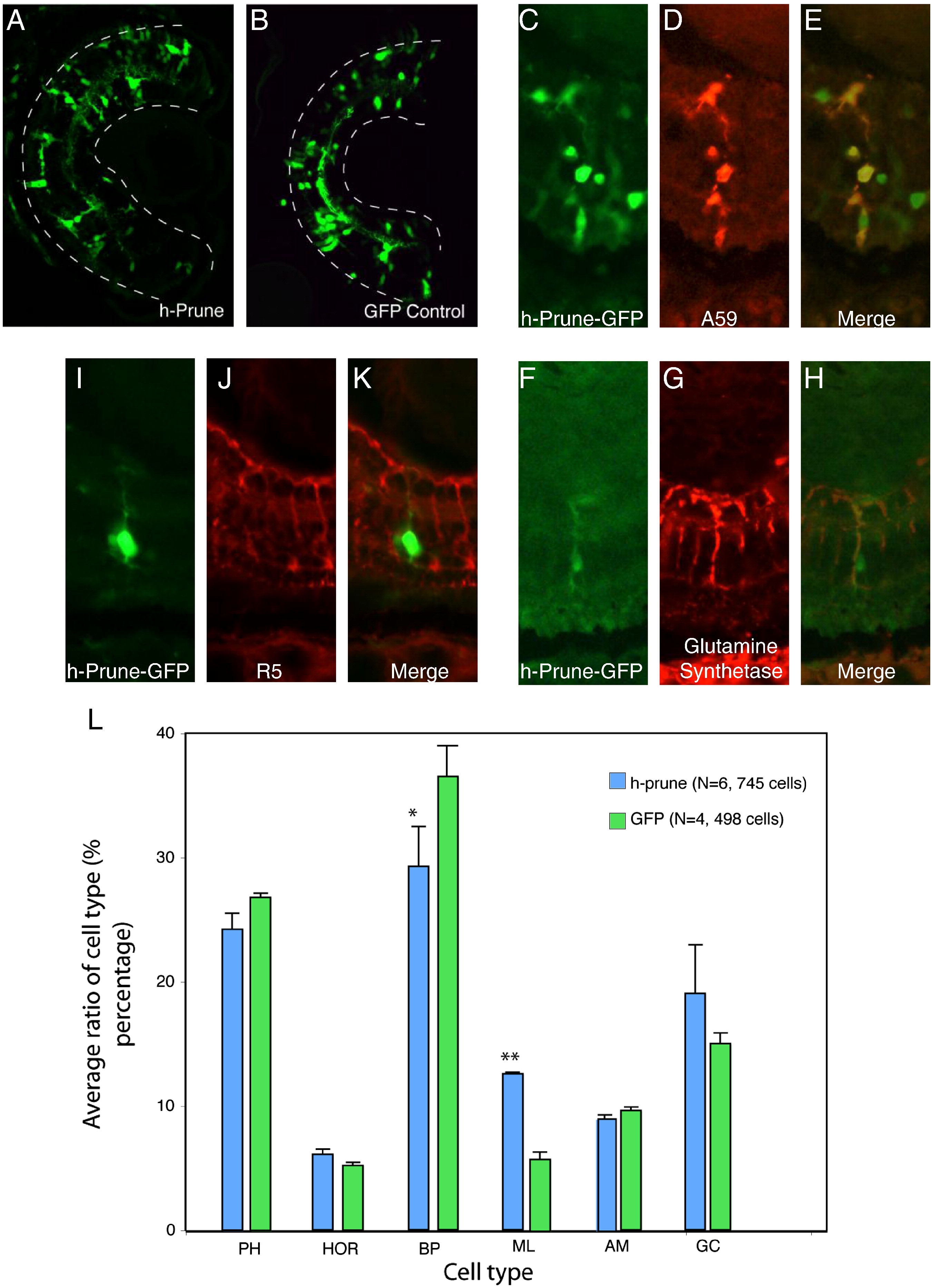
Fig. 6.
Lipofection of h-prune expression construct increases the Müller glial cell percentage in the retina.
(AâB) H-prune was overexpressed with GFP (green) and then the retina was sectioned at stage 41. Cryosections at stage 41 retinas lipofected with h-prune and GFP (A), or control GFP (B). Dashed lines indicate the outer nuclear layer and inner limiting membrane of retina. (CâE) Cryosection of h-prune and GFP (green, C) co-overexpressed retina was stained with A59 (red, D). Overlaid view (E). GFP positive cells are largely A59 positive. Also, you can observe Müller glial cells at the middle. This indicates that h-prune is indeed overexpressed in the retina. (FâH) H-prune was overexpressed with GFP (green, F). Then the retina was stained by R5 Müller glial cell antibody (red, G). The GFP positive cells are also R5 positive, indicating that the GFP positive cells are Müller glial cells. (IâK) H-prune was overexpressed with GFP (green, I). Then the retina was stained by another Müller glial cell antibody, glutamine synthetase (red, J). The GFP positive cells are also R5 positive, indicating that the GFP positive cells are Müller glial cells. (L) Graphic representation of lipofection results showing percentage of each cell type in the retina using the wild-type human prune construct (h-prune) compared to the GFP control (see text for details). Error bars indicate standard error of the mean; N, the number of retinas analyzed; the asterisks indicate where statistically significant results exist (using Student's T-test compared to the GFP control, as standard methodology), which is: * for p < 0.05, ** and for p < 0.01. PH, photoreceptor cells; HOR, horizontal cells; BP, bipolar cells; ML, Müller glia cells; AM, amacrine cells; GC, ganglion cells. |
|
Fig. 7.
Mutational analysis of prune in the retina.
(A) Schematic representation of prune protein structure showing the C-terminal and N-terminal mutants and the substitution of the four aspartate (D) residues. (B) Lipofection results showing percentage of each cell type in the retina using the wild-type human prune construct (h-prune) and the mutants 4Dδm, C-terminal and N-terminal forms compared to the GFP control. Error bars indicate standard error of the mean. N, the number of retinas analyzed. PH, photoreceptor cells; HOR, horizontal cells; BP, bipolar cells; ML, Müller glial cells; AM, amacrine cells; G, retinal Ganglion cells.
|
|
Supplemental Figure 1. X-prune and NM23-X2 interaction
(A) Co-IP analyses of the association of NM23-X2 with X-prune in Hek-293 cells cotransfected with X-prune-Flag and NM23-X2-HA. |
|
Supplemental Figure 4. Protein expression of prune and NM23.
(A) Much larger portion of the western blotting with polyclonal antibody raised against the human prune protein (A59) shown in Figure 4A. (B) Western blot with polyclonal antibody raised against the NM23 protein (K73) in extracts from murine cell line (4T1 mouse breast cancer cell line), and in extracts from X.laevis embryos (16 hpf). |
|
Supplemental Figure 5. Protein detection of prune Xenopus retina.
(A-C) Xenopus prune was over expressed with GFP (green) and then, the retina was stained with A59 (red). GFP positive cells are A59 positive. This indicates that A59 antibody recognise Xenopus prune protein too. |
|
prune1 (prune exopolyphosphatase) gene expression in Xenopus laevis embryo, assayed via in situ hybridization, NF stage 32, lateral view, anterior right, dorsal up. |
|
prune1 (prune exopolyphosphatase) gene expression in Xenopus laevis embryo, assayed via in situ hybridization, NF stage 41, coronal view of retinal tissue section, dorsal up. |