Click here to close
Hello! We notice that you are using Internet Explorer, which is not supported by Xenbase and may cause the site to display incorrectly.
We suggest using a current version of Chrome,
FireFox, or Safari.
???displayArticle.abstract???
The retina of fish and amphibian contains genuine neural stem cells located at the most peripheral edge of the ciliary marginal zone (CMZ). However, their cell-of-origin as well as the mechanisms that sustain their maintenance during development are presently unknown. We identified Hes4 (previously named XHairy2), a gene encoding a bHLH-O transcriptional repressor, as a stem cell-specific marker of the Xenopus CMZ that is positively regulated by the canonical Wnt pathway and negatively by Hedgehog signaling. We found that during retinogenesis, Hes4 labels a small territory, located first at the pigmented epithelium (RPE)/neural retina (NR) border and later in the retinal margin, that likely gives rise to adult retinal stem cells. We next addressed whether Hes4 might impart this cell subpopulation with retinal stem cell features: inhibited RPE or NR differentiation programs, continuous proliferation, and slow cell cycle speed. We could indeed show that Hes4 overexpression cell autonomously prevents retinal precursor cells from commitment toward retinal fates and maintains them in a proliferative state. Besides, our data highlight for the first time that Hes4 may also constitute a crucial regulator of cell cycle kinetics. Hes4 gain of function indeed significantly slows down cell division, mainly through the lengthening of G1 phase. As a whole, we propose that Hes4 maintains particular stemness features in a cellular cohort dedicated to constitute the adult retinal stem cell pool, by keeping it in an undifferentiated and slowly proliferative state along embryonic retinogenesis.
Figure 1. Hes4 expression during retinogenesis. Comparative in situ hybridization analysis of Hes4 expression profile (B, KâR) with that of Pax6(A), Rx(CâF)Mitf1A(GâJ), and Pax2 (inset in L). White arrow in (L) point to the OS. Black arrows in (KâM) indicate the RPE/NR border (K, L) and the retinal margin (M). (Q) corresponds to a magnification of the CMZ delineated in (R). White and red arrows, respectively, indicate stem cell and progenitor zones of the CMZ. Scale bars = 300 μm (A, B) or 50 μm (CâR). Abbreviations: CMZ, ciliary marginal zone; CR, central retina; L: lens; NR, neural retina; OS, optic stalk; RPE, retinal pigmented epithelium.
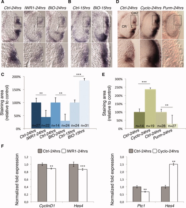
Figure 2. Wnt and Hedgehog signalings affect Hes4 expression in an opposite manner. (A–E):In situ hybridization analysis of Hes4 expression on retinal sections, following a 24-hour (from stage 25 to stage 35; A, C–E) or a 15-hour (from stage 25 to stage 32; B, C) treatment with the indicated drug. Shown beneath each retinal section is a higher magnification of the dorsal CMZ delineated with dotted lines. (C, E): Quantification of Hes4 staining area in the dorsal CMZ in each condition. (F): Quantitative polymerase chain reaction analysis of retinal Hes4 expression at stage 35 following 24 hours of Hedgehog or Wnt signaling inhibition. Ptc1 and CyclinD1 serve as controls of drug efficiency. Scale bar = 50 μm. Abbreviations: BIO, 6-bromoindirubin-3′-oxime; CMZ, ciliary marginal zone; CR, central retina; Cyclo, cyclopamine; IWR1, inhibitor of wnt response 1; L, lens; N, number of analyzed sections; Purm, purmorphamine.
Figure 3. Hes4 is required for proper eye formation. (A, B): Analysis of Hes4 loss of function. Hes4 or Ctrl Mo were injected at the indicated dose with or without Hes4-GR mRNA. (A): Typical pictures of stage 37 injected embryos (lateral view of the head). Note that embryos injected with Hes4-GR mRNA alone exhibit a defective RPE pigmentation and a slightly smaller eye. (B): Quantification of morphant and rescued embryos exhibiting the indicated phenotypes. (C): Transverse sections of a stage 25 morphant embryo (injected with 8 ng Hes4 Mo) immunostained with anti-active caspase3 and anti-GFP (to visualize the injected side). Scale bars = 300 μm (A) or 100 μm (C). Abbreviations: GR, glucocorticoid receptor; GFP, green fluorescent protein; Inj, injected side; NT, neural tube; R, retina; Uninj, uninjected side.
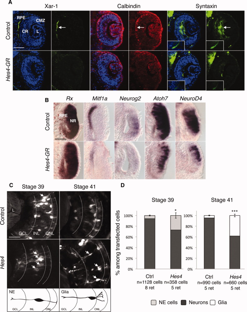
Figure 4. Hes4 misexpression inhibits neuronal and RPE differentiation. (A): Immunofluorescence analysis of cell-type-specific marker expression in stage 37 retinas, following Hes4-GR mRNA injection. Arrows point to the staining in the RPE (Xar-1), photoreceptors (calbindin) or interneuron and ganglion cell fibers (syntaxin). The optic nerve is shown in insets. (B):In situ hybridization analysis with the indicated probe in stage 25 retinas, following Hes4-GR mRNA injection. (C, D): Analysis of cell type distribution in stage 39 or 41 retinas, following Hes4 lipofection. (C) Typical sections of retinas transfected with GFP alone (control) or GFP plus Hes4. Arrows indicate NE at stage 39 or Müller glial cells at stage 41. Respective morphologies of these cells are illustrated on the schematics below. (D) Quantification of NE, neurons, and glia among transfected cells at stage 39 or 41. Scale bars = 50 μm (A, B) or 25 μm (C). Abbreviations: CMZ, ciliary marginal zone; CR, central retina; GR, glucocorticoid receptor; GCL, ganglion cell layer; INL/ONL, inner/outer nuclear layer; L, lens; NE, neuroepithelial cell; NR, neural retina; RPE, retinal pigmented epithelium.
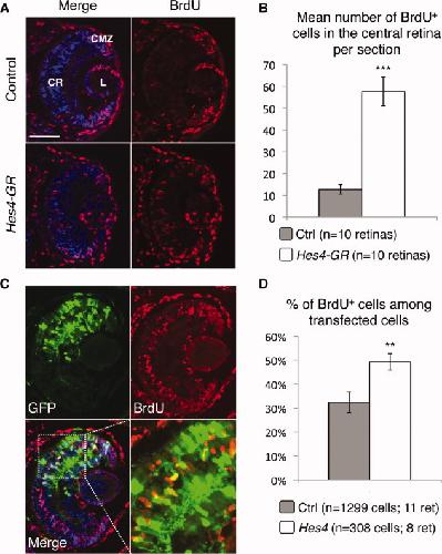
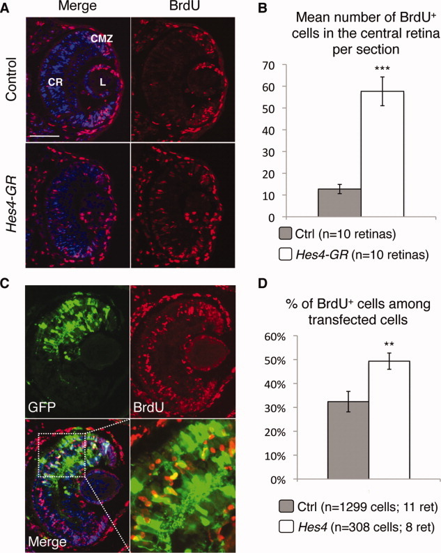
Figure 5. Hes4 overexpression delays cell cycle exit. (A, B): BrdU incorporation assay (3-hour pulse) at stage 37, following Hes4-GR mRNA injection. (A): Typical retinal sections immunostained with anti-BrdU. (B): Corresponding quantification. (C, D): Birthdating experiments in Hes4 lipofected retinas. (C): Typical retinal section immunostained for both GFP and BrdU, following continuous BrdU exposure from stage 34 to 41. (D): Percentage of BrdU+ cells among transfected cells. Scale bar = 50 μm. Abbreviations: BrdU, 5-bromo-2′-deoxyuridine; CMZ, ciliary marginal zone; CR, central retina; GR, glucocorticoid receptor; GFP, green fluorescent protein; L, lens.
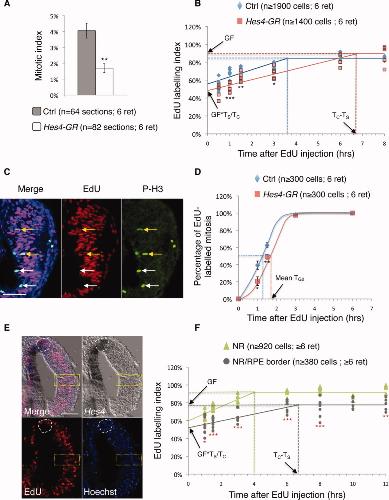
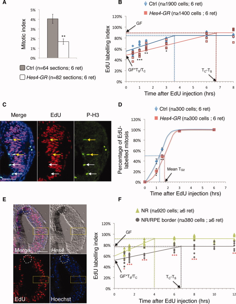
Figure 6. Hes4 overexpression slows down cell cycle speed of retinal precursors. (A): Quantification of the mitotic index in the retinal neuroepithelium at stage 25, following Hes4-GR mRNA injection. (B): Evaluation of the EdU labeling index in the NR of control and Hes4-GR-injected embryos, after cumulative EdU labeling starting from stage 25. (C, D): G2 length evaluation in vivo, following Hes4-GR mRNA injection. (C) Typical retinal section (stage 25) stained for both phospho-Histone H3 (P-H3) and EdU, following a 1.5-hour EdU pulse. White and yellow arrows point to P-H3+/EdUâ and to P-H3+/EdU+ cells, respectively. (D) Proportion of EdU-labeled mitosis along with increasing EdU exposure times. (E, F): Proportion of EdU-labeled nuclei after cumulative EdU labeling, starting from stage 22. EdU detection was performed following in situ hybridization with a Hes4 probe. Shown in (E) are typical retinal sections stained for both Hes4 and EdU, following a 1-hour EdU pulse. Labeling index was measured in the Hes4-expressing NR/RPE border (delineated by white dotted lines in E) or in the Hes4-negative NR (yellow dotted lines) of control embryos. Scale bar = 50 μm. Abbreviations: EdU, 5-ethynyl-2â²-deoxyuridine; GR, glucocorticoid receptor; NR, neural retina; RPE, retinal pigmented epithelium.
Figure 7. A proposed model for retinal stem cell (RSC) cell-off-origin and Hes4 function during embryonic retinogenesis. (A): Schema highlighting the dynamics of Hes4 expression during retinogenesis. Adult RSCs likely originate from the most dorsal Hes4-expressing part of the optic vesicle (red dotted lines). (B): Schematic illustration of Hes4 regulation and function in the presumptive adult RSCs. Abbreviations: CMZ, ciliary marginal zone; GCL, ganglion cell layer; INL/ONL: inner/outer nuclear layer; NR, neural retina; RPE, retinal pigmented epithelium.
Agathocleous,
A general role of hedgehog in the regulation of proliferation.
2007, Pubmed
Agathocleous,
A general role of hedgehog in the regulation of proliferation.
2007,
Pubmed Alexiades,
Quantitative analysis of proliferation and cell cycle length during development of the rat retina.
1996,
Pubmed Arai,
Neural stem and progenitor cells shorten S-phase on commitment to neuron production.
2011,
Pubmed Baek,
Persistent and high levels of Hes1 expression regulate boundary formation in the developing central nervous system.
2006,
Pubmed Bai,
Id sustains Hes1 expression to inhibit precocious neurogenesis by releasing negative autoregulation of Hes1.
2007,
Pubmed Bonev,
MicroRNA-9 reveals regional diversity of neural progenitors along the anterior-posterior axis.
2011,
Pubmed
,
Xenbase Borday,
Antagonistic cross-regulation between Wnt and Hedgehog signalling pathways controls post-embryonic retinal proliferation.
2012,
Pubmed
,
Xenbase Casarosa,
Genetic analysis of metamorphic and premetamorphic Xenopus ciliary marginal zone.
2005,
Pubmed
,
Xenbase Centanin,
Fate restriction and multipotency in retinal stem cells.
2011,
Pubmed Cerveny,
The zebrafish flotte lotte mutant reveals that the local retinal environment promotes the differentiation of proliferating precursors emerging from their stem cell niche.
2010,
Pubmed Cerveny,
Continued growth and circuit building in the anamniote visual system.
2012,
Pubmed Davis,
Vertebrate hairy and Enhancer of split related proteins: transcriptional repressors regulating cellular differentiation and embryonic patterning.
2001,
Pubmed
,
Xenbase Decembrini,
Timing the generation of distinct retinal cells by homeobox proteins.
2006,
Pubmed
,
Xenbase Denayer,
Canonical Wnt signaling controls proliferation of retinal stem/progenitor cells in postembryonic Xenopus eyes.
2008,
Pubmed
,
Xenbase Götz,
The cell biology of neurogenesis.
2005,
Pubmed Hatakeyama,
Hes genes regulate size, shape and histogenesis of the nervous system by control of the timing of neural stem cell differentiation.
2004,
Pubmed Hirata,
Oscillatory expression of the bHLH factor Hes1 regulated by a negative feedback loop.
2002,
Pubmed Ishibashi,
Persistent expression of helix-loop-helix factor HES-1 prevents mammalian neural differentiation in the central nervous system.
1994,
Pubmed Jouve,
Notch signalling is required for cyclic expression of the hairy-like gene HES1 in the presomitic mesoderm.
2000,
Pubmed Kageyama,
Roles of Hes genes in neural development.
2008,
Pubmed Kageyama,
The Hes gene family: repressors and oscillators that orchestrate embryogenesis.
2007,
Pubmed Kageyama,
Dynamic Notch signaling in neural progenitor cells and a revised view of lateral inhibition.
2008,
Pubmed Kubo,
Hairy1 acts as a node downstream of Wnt signaling to maintain retinal stem cell-like progenitor cells in the chick ciliary marginal zone.
2009,
Pubmed Kubo,
Wnt signaling in retinal stem cells and regeneration.
2008,
Pubmed Kubo,
Wnt2b controls retinal cell differentiation at the ciliary marginal zone.
2003,
Pubmed Kwan,
A complex choreography of cell movements shapes the vertebrate eye.
2012,
Pubmed Lee,
Multiple requirements for Hes 1 during early eye formation.
2005,
Pubmed Liu,
Ciliary margin transdifferentiation from neural retina is controlled by canonical Wnt signaling.
2007,
Pubmed Liu,
Regulation of retinal progenitor expansion by Frizzled receptors: implications for microphthalmia and retinal coloboma.
2012,
Pubmed Locker,
Stemness or not stemness? Current status and perspectives of adult retinal stem cells.
2009,
Pubmed Locker,
A decade of mammalian retinal stem cell research.
2010,
Pubmed Locker,
Hedgehog signaling and the retina: insights into the mechanisms controlling the proliferative properties of neural precursors.
2006,
Pubmed
,
Xenbase Matter-Sadzinski,
A bHLH transcriptional network regulating the specification of retinal ganglion cells.
2005,
Pubmed Morris,
An analysis of the growth of the retinal cell population in embryonic chicks yielding proliferative ratios, numbers of proliferative and non-proliferative cells and cell-cycle times for successive generations of cell cycles.
1995,
Pubmed Moshiri,
Sonic hedgehog regulates proliferation of the retinal ciliary marginal zone in posthatch chicks.
2005,
Pubmed Nagatomo,
Xenopus hairy2 functions in neural crest formation by maintaining cells in a mitotic and undifferentiated state.
2007,
Pubmed
,
Xenbase Nelson,
Notch activity is downregulated just prior to retinal ganglion cell differentiation.
2006,
Pubmed Nichane,
Hairy2 functions through both DNA-binding and non DNA-binding mechanisms at the neural plate border in Xenopus.
2008,
Pubmed
,
Xenbase Nichane,
Hairy2-Id3 interactions play an essential role in Xenopus neural crest progenitor specification.
2008,
Pubmed
,
Xenbase Nowakowski,
Bromodeoxyuridine immunohistochemical determination of the lengths of the cell cycle and the DNA-synthetic phase for an anatomically defined population.
1989,
Pubmed Ohnuma,
Co-ordinating retinal histogenesis: early cell cycle exit enhances early cell fate determination in the Xenopus retina.
2002,
Pubmed
,
Xenbase Ohnuma,
Lipofection strategy for the study of Xenopus retinal development.
2002,
Pubmed
,
Xenbase Ohtsuka,
Roles of the basic helix-loop-helix genes Hes1 and Hes5 in expansion of neural stem cells of the developing brain.
2001,
Pubmed Parain,
A large scale screen for neural stem cell markers in Xenopus retina.
2012,
Pubmed
,
Xenbase Perron,
A novel function for Hedgehog signalling in retinal pigment epithelium differentiation.
2003,
Pubmed
,
Xenbase Perron,
The genetic sequence of retinal development in the ciliary margin of the Xenopus eye.
1998,
Pubmed
,
Xenbase Radosevic,
Her9 represses neurogenic fate downstream of Tbx1 and retinoic acid signaling in the inner ear.
2011,
Pubmed Raymond,
Molecular characterization of retinal stem cells and their niches in adult zebrafish.
2006,
Pubmed Sang,
Fear of commitment: Hes1 protects quiescent fibroblasts from irreversible cellular fates.
2009,
Pubmed Sang,
Control of the reversibility of cellular quiescence by the transcriptional repressor HES1.
2008,
Pubmed Shimojo,
Oscillations in notch signaling regulate maintenance of neural progenitors.
2008,
Pubmed Sölter,
Characterization and function of the bHLH-O protein XHes2: insight into the mechanisms controlling retinal cell fate decision.
2006,
Pubmed
,
Xenbase Stephens,
Loss of adenomatous polyposis coli (apc) results in an expanded ciliary marginal zone in the zebrafish eye.
2010,
Pubmed Stigloher,
Identification of neural progenitor pools by E(Spl) factors in the embryonic and adult brain.
2008,
Pubmed Taelman,
The Notch-effector HRT1 gene plays a role in glomerular development and patterning of the Xenopus pronephros anlagen.
2006,
Pubmed
,
Xenbase Takatsuka,
Roles of the bHLH gene Hes1 in retinal morphogenesis.
2004,
Pubmed Tomita,
Mammalian hairy and Enhancer of split homolog 1 regulates differentiation of retinal neurons and is essential for eye morphogenesis.
1996,
Pubmed Tran,
Wnt/beta-catenin signaling is involved in the induction and maintenance of primitive hematopoiesis in the vertebrate embryo.
2010,
Pubmed
,
Xenbase Van Raay,
Wnt/frizzled signaling during vertebrate retinal development.
2004,
Pubmed Wall,
Progenitor cell proliferation in the retina is dependent on Notch-independent Sonic hedgehog/Hes1 activity.
2009,
Pubmed Wehman,
Genetic dissection of the zebrafish retinal stem-cell compartment.
2005,
Pubmed Wetts,
Cell lineage analysis reveals multipotent precursors in the ciliary margin of the frog retina.
1989,
Pubmed
,
Xenbase Xue,
Using myc genes to search for stem cells in the ciliary margin of the Xenopus retina.
2012,
Pubmed
,
Xenbase Yoshii,
Neural retinal regeneration in the anuran amphibian Xenopus laevis post-metamorphosis: transdifferentiation of retinal pigmented epithelium regenerates the neural retina.
2007,
Pubmed
,
Xenbase