XB-ART-45933
Genome Res
2013 Jan 01;231:201-16. doi: 10.1101/gr.141424.112.
Show Gene links
Show Anatomy links
RNA sequencing reveals a diverse and dynamic repertoire of the Xenopus tropicalis transcriptome over development.
???displayArticle.abstract???
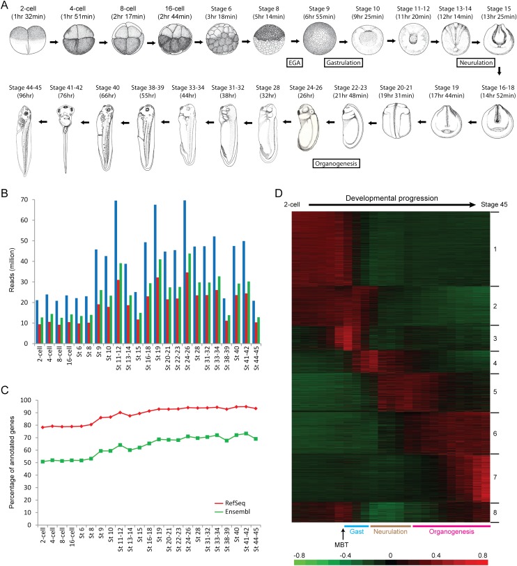
The Xenopus embryo has provided key insights into fate specification, the cell cycle, and other fundamental developmental and cellular processes, yet a comprehensive understanding of its transcriptome is lacking. Here, we used paired end RNA sequencing (RNA-seq) to explore the transcriptome of Xenopus tropicalis in 23 distinct developmental stages. We determined expression levels of all genes annotated in RefSeq and Ensembl and showed for the first time on a genome-wide scale that, despite a general state of transcriptional silence in the earliest stages of development, approximately 150 genes are transcribed prior to the midblastula transition. In addition, our splicing analysis uncovered more than 10,000 novel splice junctions at each stage and revealed that many known genes have additional unannotated isoforms. Furthermore, we used Cufflinks to reconstruct transcripts from our RNA-seq data and found that ∼13.5% of the final contigs are derived from novel transcribed regions, both within introns and in intergenic regions. We then developed a filtering pipeline to separate protein-coding transcripts from noncoding RNAs and identified a confident set of 6686 noncoding transcripts in 3859 genomic loci. Since the current reference genome, XenTro3, consists of hundreds of scaffolds instead of full chromosomes, we also performed de novo reconstruction of the transcriptome using Trinity and uncovered hundreds of transcripts that are missing from the genome. Collectively, our data will not only aid in completing the assembly of the Xenopus tropicalis genome but will also serve as a valuable resource for gene discovery and for unraveling the fundamental mechanisms of vertebrate embryogenesis.
???displayArticle.pubmedLink??? 22960373
???displayArticle.pmcLink??? PMC3530680
???displayArticle.link??? Genome Res
???displayArticle.grants??? [+]
???displayArticle.gses??? GSE37452: Xenbase, NCBI
???attribute.lit??? ???displayArticles.show???
References [+] :
Aanes,
Zebrafish mRNA sequencing deciphers novelties in transcriptome dynamics during maternal to zygotic transition.
2011, Pubmed
Aanes, Zebrafish mRNA sequencing deciphers novelties in transcriptome dynamics during maternal to zygotic transition. 2011, Pubmed
Au, Detection of splice junctions from paired-end RNA-seq data by SpliceMap. 2010, Pubmed
Barberan-Soler, Alternative splicing regulation during C. elegans development: splicing factors as regulated targets. 2008, Pubmed
Bertone, Global identification of human transcribed sequences with genome tiling arrays. 2004, Pubmed
Bu, NONCODE v3.0: integrative annotation of long noncoding RNAs. 2012, Pubmed
Carruthers, Genetic and genomic prospects for Xenopus tropicalis research. 2006, Pubmed , Xenbase
De Robertis, Spemann's organizer and self-regulation in amphibian embryos. 2006, Pubmed
Eisen, Cluster analysis and display of genome-wide expression patterns. 1998, Pubmed
Fierro, Exploring nervous system transcriptomes during embryogenesis and metamorphosis in Xenopus tropicalis using EST analysis. 2007, Pubmed , Xenbase
Fletcher, FGF8 spliceforms mediate early mesoderm and posterior neural tissue formation in Xenopus. 2006, Pubmed , Xenbase
Gardner, Rfam: Wikipedia, clans and the "decimal" release. 2011, Pubmed
Gerhard, The status, quality, and expansion of the NIH full-length cDNA project: the Mammalian Gene Collection (MGC). 2004, Pubmed , Xenbase
Gerstein, Integrative analysis of the Caenorhabditis elegans genome by the modENCODE project. 2010, Pubmed
Gilchrist, Defining a large set of full-length clones from a Xenopus tropicalis EST project. 2004, Pubmed , Xenbase
Glotzer, Cyclin is degraded by the ubiquitin pathway. 1991, Pubmed , Xenbase
Goda, Genetic screens for mutations affecting development of Xenopus tropicalis. 2006, Pubmed , Xenbase
Grabherr, Full-length transcriptome assembly from RNA-Seq data without a reference genome. 2011, Pubmed
Graveley, The developmental transcriptome of Drosophila melanogaster. 2011, Pubmed
GURDON, Sexually mature individuals of Xenopus laevis from the transplantation of single somatic nuclei. 1958, Pubmed , Xenbase
Guttman, Chromatin signature reveals over a thousand highly conserved large non-coding RNAs in mammals. 2009, Pubmed
Harland, Formation and function of Spemann's organizer. 1997, Pubmed
Hellsten, The genome of the Western clawed frog Xenopus tropicalis. 2010, Pubmed , Xenbase
Hsu, Spliceosomes walk the line: splicing errors and their impact on cellular function. 2009, Pubmed
Jiang, Statistical inferences for isoform expression in RNA-Seq. 2009, Pubmed
Jiang, SeqMap: mapping massive amount of oligonucleotides to the genome. 2008, Pubmed
Khokha, Techniques and probes for the study of Xenopus tropicalis development. 2002, Pubmed , Xenbase
Klein, Genetic and genomic tools for Xenopus research: The NIH Xenopus initiative. 2002, Pubmed , Xenbase
Kondrashov, Ribosome-mediated specificity in Hox mRNA translation and vertebrate tissue patterning. 2011, Pubmed
Kusano, Acetylcholine receptors in the oocyte membrane. , Pubmed , Xenbase
Langmead, Ultrafast and memory-efficient alignment of short DNA sequences to the human genome. 2009, Pubmed
Livak, Analysis of relative gene expression data using real-time quantitative PCR and the 2(-Delta Delta C(T)) Method. 2001, Pubmed
Manak, Biological function of unannotated transcription during the early development of Drosophila melanogaster. 2006, Pubmed
Melamud, Stochastic noise in splicing machinery. 2009, Pubmed
Morin, Sequencing and analysis of 10,967 full-length cDNA clones from Xenopus laevis and Xenopus tropicalis reveals post-tetraploidization transcriptome remodeling. 2006, Pubmed , Xenbase
Murray, Cyclin synthesis drives the early embryonic cell cycle. 1989, Pubmed , Xenbase
Murray, The role of cyclin synthesis and degradation in the control of maturation promoting factor activity. 1989, Pubmed , Xenbase
Nawrocki, Infernal 1.0: inference of RNA alignments. 2009, Pubmed
Pan, Deep surveying of alternative splicing complexity in the human transcriptome by high-throughput sequencing. 2008, Pubmed
Parkhomchuk, Transcriptome analysis by strand-specific sequencing of complementary DNA. 2009, Pubmed
Punta, The Pfam protein families database. 2012, Pubmed
Ramani, Genome-wide analysis of alternative splicing in Caenorhabditis elegans. 2011, Pubmed
Revil, Alternative splicing is frequent during early embryonic development in mouse. 2010, Pubmed
Rinn, Functional demarcation of active and silent chromatin domains in human HOX loci by noncoding RNAs. 2007, Pubmed
Skirkanich, An essential role for transcription before the MBT in Xenopus laevis. 2011, Pubmed , Xenbase
Stamm, ASD: a bioinformatics resource on alternative splicing. 2006, Pubmed
Thomas, Applications for protein sequence-function evolution data: mRNA/protein expression analysis and coding SNP scoring tools. 2006, Pubmed
Trapnell, TopHat: discovering splice junctions with RNA-Seq. 2009, Pubmed
Trapnell, Transcript assembly and quantification by RNA-Seq reveals unannotated transcripts and isoform switching during cell differentiation. 2010, Pubmed
Ulitsky, Conserved function of lincRNAs in vertebrate embryonic development despite rapid sequence evolution. 2011, Pubmed
UniProt Consortium, Reorganizing the protein space at the Universal Protein Resource (UniProt). 2012, Pubmed
Wang, Alternative isoform regulation in human tissue transcriptomes. 2008, Pubmed
Wang, RNA-Seq: a revolutionary tool for transcriptomics. 2009, Pubmed
Wells, A genetic map of Xenopus tropicalis. 2011, Pubmed , Xenbase
Wysocka, WDR5 associates with histone H3 methylated at K4 and is essential for H3 K4 methylation and vertebrate development. 2005, Pubmed , Xenbase
Yanai, Mapping gene expression in two Xenopus species: evolutionary constraints and developmental flexibility. 2011, Pubmed , Xenbase
Yang, Beta-catenin/Tcf-regulated transcription prior to the midblastula transition. 2002, Pubmed , Xenbase
