Click here to close
Hello! We notice that you are using Internet Explorer, which is not supported by Xenbase and may cause the site to display incorrectly.
We suggest using a current version of Chrome,
FireFox, or Safari.
???displayArticle.abstract???
Single-molecule fluorescence imaging is often incompatible with physiological protein concentrations, as fluorescence background overwhelms an individual molecule's signal. We solve this problem with a new imaging approach called PhADE (PhotoActivation, Diffusion and Excitation). A protein of interest is fused to a photoactivatable protein (mKikGR) and introduced to its surface-immobilized substrate. After photoactivation of mKikGR near the surface, rapid diffusion of the unbound mKikGR fusion out of the detection volume eliminates background fluorescence, whereupon the bound molecules are imaged. We labeled the eukaryotic DNA replication protein flap endonuclease 1 with mKikGR and added it to replication-competent Xenopus laevis egg extracts. PhADE imaging of high concentrations of the fusion construct revealed its dynamics and micrometer-scale movements on individual, replicating DNA molecules. Because PhADE imaging is in principle compatible with any photoactivatable fluorophore, it should have broad applicability in revealing single-molecule dynamics and stoichiometry of macromolecular protein complexes at previously inaccessible fluorophore concentrations.
Figure 2. PhADE imaging of Fen1KikR visualizes the growth of individual replication bubbles(a) Scheme for replication of surface-immobilized λ DNA by Xenopus egg extracts and detection of replication bubbles. λ DNA is attached to the bottom surface of a flow cell at both ends. Next, the DNA is licensed with HSS. Replication is promoted with NPE supplemented with dig-dUTP and, for PhADE imaging, Fen1KikGR. After real-time imaging of Fen1KikR (see below), the extracts are removed, and replicated DNA is stained with α-Dig and/or SYTOX Orange. Scale bar: 1 μm. (b) PhADE sequence used to visualize the growth of D179A Fen1KikR-labeled replication bubbles. (c) Replication was carried out in the presence of 4 μM D179A Fen1KikGR and Dig-dUTP under conditions of limited origin firing (Supplementary Fig. 4a–b). Between 5 and 25 minutes after the first NPE addition, D179A Fen1KikR was imaged every 10 s using PhADE. A sample kymograph shows every third frame of a replication bubble growing over time. After the last PhADE cycle, replicated DNA was stained with α-Dig. (d) Histogram of bubble growth rates tracked between 5 and 25 minutes displays a mean of 520 ± 220 bp min−1 (± s.d.), (n = 62 events from 3 independent experiments). (e) Average length of replication bubbles as measured by α-Dig staining, in the presence (blue triangles) or absence (black squares) of 2 μM D179A Fen1KikGR. Mean ± error estimate (see Online Methods). See also Supplementary Table 1.
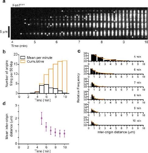
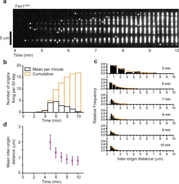
Figure 3. During unperturbed replication, PhADE imaging of Fen1KikR reveals a high density of initiations(a) Replication of λ DNA during unrestricted origin firing was monitored by PhADE imaging (as in Fig. 2b) of 2 μM D179A Fen1KikGR and displayed as a kymograph. White arrows indicate initiations. (b) PhADE kymographs as in Figure 3a were analyzed to determine the mean number of origins firing each minute (black) or cumulatively (orange) per λ DNA (n = 12 λ DNA). Similar results were obtained in a second extract (Supplementary Fig. 5c). (c) PhADE kymographs as in Figure 3a were analyzed to determine the distance between adjacent initiations over time. Black bars, reliable resolution limit (> 0.5 μm). Orange lines, single exponential decay fit to bars > 0.5 μm. (d) The mean inter-origin distance as determined from 12 replicating λ DNA molecules followed via D179A Fen1KikR PhADE declines over time. Mean ± error estimate (see Online Methods). Similar results were obtained in a second extract (Supplementary Fig. 5d).
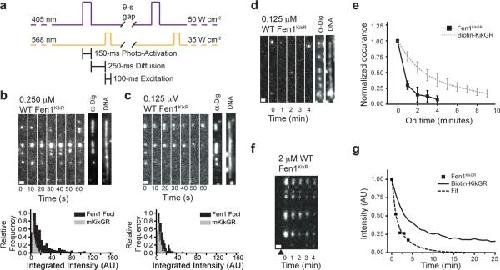
Figure 4. PhADE reveals single molecules of Fen1KikGR at replication forks and measures Fen1KikGR off rate from DNA(a) Imaging sequence for Figure 4b–c. (b) Replication in the presence of 0.25 μM WT Fen1KikGR. (top) A representative kymograph of Fen1KikR on λ DNA imaged every 10 s. After the final round of PhADE, replication bubbles and DNA were detected. 132 Fen1KikR foci were localized to 113 replication bubbles. Scale bar: 1 μm. (bottom) Intensity histogram of Fen1KikR foci on bubbles (black) versus single molecules of biotin-mKikR (gray). (c) As in Figure 4b but using 0.125 μM WT Fen1KikGR. 112 Fen1KikR foci were found on 129 replication bubbles. (d) DNA was replicated in the presence of 0.125 μM wild-type Fen1KikGR and Fen1KikR was imaged as in Supplementary Figure 7a before (first frame) and after photoactivation (frames 2–6). Afterwards, replication bubbles and DNA were detected. Scale bar: 1 μm. (e) The duration of wild-type Fen1KikR binding at replication bubbles is compared to the fluorescence on times of immobilized Biotin-mKikR. (wild-type Fen1KikR: mean ± s.d. of 3 experiments, n = 40 events; Biotin-mKikGR: mean ± s.d. of 6 experiments, n = 1,165 events, points are fit to a mono-exponential decay). (f) DNA was replicated in the presence of 2 μM WT Fen1KikGR. Fen1KikR was photoactivated once (black triangle) and imaged once a minute as depicted in Supplementary Figure 7c. Scale bar: 1 μm. (g) Normalized, integrated intensity of the region in Figure 4f (squares) is compared to Biotin-mKikR photobleaching (solid line) under the same imaging conditions. Biexponential fit (dashed line) reveals a mean life-time of 0.7 ± 0.3 min for Fen1KikGR on DNA.
Ayyagari,
Okazaki fragment maturation in yeast. I. Distribution of functions between FEN1 AND DNA2.
2003, Pubmed
Ayyagari,
Okazaki fragment maturation in yeast. I. Distribution of functions between FEN1 AND DNA2.
2003,
Pubmed Bates,
Short-range spectroscopic ruler based on a single-molecule optical switch.
2005,
Pubmed Blow,
Initiation of DNA replication in nuclei and purified DNA by a cell-free extract of Xenopus eggs.
1986,
Pubmed
,
Xenbase Blow,
Control of chromosomal DNA replication in the early Xenopus embryo.
2001,
Pubmed
,
Xenbase Blow,
Replication origins in Xenopus egg extract Are 5-15 kilobases apart and are activated in clusters that fire at different times.
2001,
Pubmed
,
Xenbase Burgers,
Polymerase dynamics at the eukaryotic DNA replication fork.
2009,
Pubmed Conley,
Cy3-Cy5 covalent heterodimers for single-molecule photoswitching.
2008,
Pubmed Gary,
Proliferating cell nuclear antigen facilitates excision in long-patch base excision repair.
1999,
Pubmed Habuchi,
mKikGR, a monomeric photoswitchable fluorescent protein.
2008,
Pubmed Harrington,
The characterization of a mammalian DNA structure-specific endonuclease.
1994,
Pubmed Herrick,
Replication fork density increases during DNA synthesis in X. laevis egg extracts.
2000,
Pubmed
,
Xenbase Herrick,
Introduction to molecular combing: genomics, DNA replication, and cancer.
2009,
Pubmed Herrick,
Kinetic model of DNA replication in eukaryotic organisms.
2002,
Pubmed
,
Xenbase Hoskins,
New insights into the spliceosome by single molecule fluorescence microscopy.
2011,
Pubmed Jain,
Probing cellular protein complexes using single-molecule pull-down.
2011,
Pubmed Joo,
Advances in single-molecule fluorescence methods for molecular biology.
2008,
Pubmed Klar,
Subdiffraction resolution in far-field fluorescence microscopy.
1999,
Pubmed Lebofsky,
DNA replication in nucleus-free Xenopus egg extracts.
2009,
Pubmed
,
Xenbase Levene,
Zero-mode waveguides for single-molecule analysis at high concentrations.
2003,
Pubmed Lord,
Azido push-pull fluorogens photoactivate to produce bright fluorescent labels.
2010,
Pubmed Lucas,
Mechanisms ensuring rapid and complete DNA replication despite random initiation in Xenopus early embryos.
2000,
Pubmed
,
Xenbase Marheineke,
Control of replication origin density and firing time in Xenopus egg extracts: role of a caffeine-sensitive, ATR-dependent checkpoint.
2004,
Pubmed
,
Xenbase Marheineke,
Aphidicolin triggers a block to replication origin firing in Xenopus egg extracts.
2001,
Pubmed
,
Xenbase Masai,
Eukaryotic chromosome DNA replication: where, when, and how?
2010,
Pubmed Patterson,
Superresolution imaging using single-molecule localization.
2010,
Pubmed Ridelis,
Use of Kikume green-red fusions to study the influence of pharmacological chaperones on trafficking of G protein-coupled receptors.
2012,
Pubmed Shen,
Functional analysis of point mutations in human flap endonuclease-1 active site.
1997,
Pubmed Strausfeld,
Cip1 blocks the initiation of DNA replication in Xenopus extracts by inhibition of cyclin-dependent kinases.
1994,
Pubmed
,
Xenbase Thompson,
Molecules and methods for super-resolution imaging.
2010,
Pubmed van Oijen,
Single-molecule approaches to characterizing kinetics of biomolecular interactions.
2011,
Pubmed Walter,
Regulated chromosomal DNA replication in the absence of a nucleus.
1998,
Pubmed
,
Xenbase Walter,
Regulation of replicon size in Xenopus egg extracts.
1997,
Pubmed
,
Xenbase Yardimci,
Uncoupling of sister replisomes during eukaryotic DNA replication.
2010,
Pubmed
,
Xenbase