XB-ART-45913
PLoS One
2012 Jan 01;77:e41509. doi: 10.1371/journal.pone.0041509.
Show Gene links
Show Anatomy links
Nitric oxide-donor SNAP induces Xenopus eggs activation.
Jeseta M, Marin M, Tichovska H, Melicharova P, Cailliau-Maggio K, Martoriati A, Lescuyer-Rousseau A, Beaujois R, Petr J, Sedmikova M, Bodart JF.
???displayArticle.abstract???
Nitric oxide (NO) is identified as a signaling molecule involved in many cellular or physiological functions including meiotic maturation and parthenogenetic activation of mammalian oocytes. We observed that nitric oxide donor SNAP was potent to induce parthenogenetic activation in Xenopus eggs. NO-scavenger CPTIO impaired the effects of SNAP, providing evidence for the effects of the latter to be specific upon NO release. In Xenopus eggs, SNAP treatment induced pigment rearrangement, pronucleus formation and exocytosis of cortical granules. At a biochemical level, SNAP exposure lead to MAPK and Rsk inactivation within 30 minutes whereas MPF remained active, in contrast to calcium ionophore control where MPF activity dropped rapidly. MAPK inactivation could be correlated to pronuclear envelope reformation observed. In SNAP-treated eggs, a strong increase in intracellular calcium level was observed. NO effects were impaired in calcium-free or calcium limited medium, suggesting that that parthenogenetic activation of Xenopus oocytes with a NO donor was mainly calcium-dependent.
???displayArticle.pubmedLink??? 22911804
???displayArticle.pmcLink??? PMC3402422
???displayArticle.link??? PLoS One
Species referenced: Xenopus laevis
Genes referenced: adm cdk1 mapk1 mos rps6ka1
???attribute.lit??? ???displayArticles.show???
|
|
Figure 1. Nitric oxide donor SNAP induces cortical reaction typical of parthenogenetic activation in Xenopus laevis matured oocytes. (A) Typical morphologies of Xenopus laevis oocytes in control batches, arrested in metaphase II, (B) following parthenogenetic activation by A23187 treatment or (C) following SNAP treatment. Scale bars represent 200 . (D) SNAP treatment induces release of cortical granule lectins from Xenopus oocytes. Oocytes were incubated for 1 hour without or with 5 mM SNAP or 10 A23187. After 1 hour the fluid surrounding oocytes (15 ) was collected for analysis by SDS-PAGE and SYPRO Ruby staining. Molecular weight standards are indicated in kDa. |
|
|
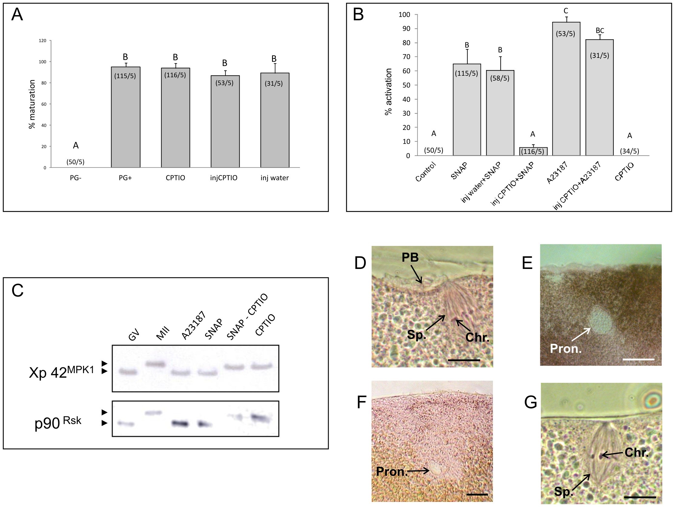
Figure 2. Kinetic of SNAP induced activation. (A) Kinetic of parthenogenetic activation after SNAP treatment. Matured oocytes were cultured with 5 mM SNAP or 10 A23187; cortical reaction was scored at 10 minutes time intervals. Data are shown as mean percentage of activation SEM of five independent experiments. (B) Western blot analysis. Each time 5 oocytes were taken off, homogenized in lysis buffer, and immunoblotted with antibodies against Cyclin B, P-Tyr15 Cdk1, Xp42Mpk1 and p90Rsk. (C) Western blot analysis. Neither Cyclin B or Mos were degraded in SNAP-treated matured oocytes (both were still detected 70 min after the beginning of the treatment); MPF activity was attested by its ability to phosphorylate histone H3. It is to note that Cdk1 remained unphosphorylated at tyrosine 15. (D) Immunoprecipitation. Cdk1 and Cyclin B are complexed together i metaphase II arrested oocytes. SNAP did not induce any separation between the two partners of the MPF heterodimer, even after 70 minutes. |
|
|
|
|
|
Figure 4. SNAP induced parthenogenetic activation is calcium-dependent.Effects of 5 mM SNAP application on mature oocyte in ND96 (black triangles) or in ND96 with 50 µM BAPTA-AM (white squares) (A) or in presence of CPTIO (B). Typical results are depicted. Fluorescence was expressed in arbitrary units and background and auto-fluorescence were subtracted. SNAP superfusion, which started at time â=â5 minutes, was responsible for a rise of intracellular calcium fluorescence. The latter was abolished by presence of CPTIO (C) Effect of calcium chelator on SNAP induced activation. Histogram showing percentages of activated oocytes after 2 hours treatment with 5 mM SNAP or 10 uM A23187 supplemented 50 µM or 100 µM BAPTA-AM. Oocyte in control group were treated for 2 hours in clear ND96. Error bands represent ±SEM values. Different superscripts indicate significant diferences (P<0.05). Data are shown as mean percentage of activation of minimally four independent experiments. (D) Percentages of parthenogenetic activated oocytes after 2 hours treatment with 5 mM SNAP in ND96 medium, calcium free medium (CaFree) and calcium limited medium (CaLim). Error bands represent ±SEM values. Different superscripts indicate significant differences (P<0.05). Data are shown as mean percentage of activation of minimally four independent experiments. (E) Western blot analysis. After 2 hours oocytes were taken off, homogenized in lysis buffer, and immunoblotted with antibodies against Xp42Mpk1 and p90Rsk. (F) Releasing of nitric oxide in calcium restricted mediums. Nitric oxide contents after SNAP treatment was determined in ND96, CaLim and CaFree mediums by colorimetric measurement of NO nitric oxide metabolites, nitrites and nitrates (NO3â/NO2). Each measurement was repeated three times. Different superscripts indicate significant differences (P<0.05). |
References [+] :
Ajmat,
Participation of inositol trisphosphate and ryanodine receptors in Bufo arenarum oocyte activation.
2011, Pubmed
Ajmat, Participation of inositol trisphosphate and ryanodine receptors in Bufo arenarum oocyte activation. 2011, Pubmed
Amano, Role of cumulus cells during maturation of porcine oocytes in the rise in intracellular Ca2+ induced by inositol 1,4,5-trisphosphate. 2005, Pubmed
Bates, Nitric oxide generation from nitroprusside by vascular tissue. Evidence that reduction of the nitroprusside anion and cyanide loss are required. 1991, Pubmed
Berridge, Microdomains and elemental events in calcium signalling. 1996, Pubmed
Berridge, The versatility and universality of calcium signalling. 2000, Pubmed
Berridge, Calcium microdomains: organization and function. 2006, Pubmed
Betts, Permanent embryo arrest: molecular and cellular concepts. 2008, Pubmed
Bian, Nitric oxide (NO)--biogeneration, regulation, and relevance to human diseases. 2003, Pubmed
Biswas, The role of nitric oxide in the process of implantation in rats. 1998, Pubmed
Bodart, Metaphase arrest in amphibian oocytes: interaction between CSF and MPF sets the equilibrium. 2002, Pubmed
Bodart, Activation of Xenopus eggs by the kinase inhibitor 6-DMAP suggests a differential regulation of cyclin B and p39(mos) proteolysis. 1999, Pubmed , Xenbase
Bodart, Differential roles of p39Mos-Xp42Mpk1 cascade proteins on Raf1 phosphorylation and spindle morphogenesis in Xenopus oocytes. 2005, Pubmed , Xenbase
Bu, Dual effects of nitric oxide on meiotic maturation of mouse cumulus cell-enclosed oocytes in vitro. 2003, Pubmed
Busa, An elevated free cytosolic Ca2+ wave follows fertilization in eggs of the frog, Xenopus laevis. 1985, Pubmed , Xenbase
Busa, Activation of frog (Xenopus laevis) eggs by inositol trisphosphate. I. Characterization of Ca2+ release from intracellular stores. 1985, Pubmed , Xenbase
Castro, Cyclin B/cdc2 induces c-Mos stability by direct phosphorylation in Xenopus oocytes. 2001, Pubmed , Xenbase
Chesnel, Cyclin B dissociation from CDK1 precedes its degradation upon MPF inactivation in mitotic extracts of Xenopus laevis embryos. 2006, Pubmed , Xenbase
Chmelíková, Nitric oxide synthase isoforms and the effect of their inhibition on meiotic maturation of porcine oocytes. 2010, Pubmed
Clapham, Calcium signaling. 1995, Pubmed
Doran, Constitutive and permissive roles of nitric oxide activity in embryonic ciliary cells. 2003, Pubmed
El-Jouni, Calcium signaling differentiation during Xenopus oocyte maturation. 2005, Pubmed , Xenbase
Erickson, Activation of ryanodine receptors in the nuclear envelope alters the conformation of the nuclear pore complex. 2004, Pubmed , Xenbase
Fan, Characterization of ribosomal S6 protein kinase p90rsk during meiotic maturation and fertilization in pig oocytes: mitogen-activated protein kinase-associated activation and localization. 2003, Pubmed , Xenbase
Fattaey, Myt1: a Wee1-type kinase that phosphorylates Cdc2 on residue Thr14. 1997, Pubmed
Flament, Differential effects of 6-DMAP, olomoucine and roscovitine on Xenopus oocytes and eggs. 2000, Pubmed , Xenbase
Gundersen, Activation of protein kinase Ceta triggers cortical granule exocytosis in Xenopus oocytes. 2002, Pubmed , Xenbase
Hattori, FSH suppression of nitric oxide synthesis in porcine oocytes. 2000, Pubmed
Hyslop, Simultaneous measurement of intracellular nitric oxide and free calcium levels in chordate eggs demonstrates that nitric oxide has no role at fertilization. 2001, Pubmed
Inoue, A direct link of the Mos-MAPK pathway to Erp1/Emi2 in meiotic arrest of Xenopus laevis eggs. 2007, Pubmed , Xenbase
Jablonka-Shariff, Hormonal regulation of nitric oxide synthases and their cell-specific expression during follicular development in the rat ovary. 1997, Pubmed
Kumar, Cdk2 nitrosylation and loss of mitochondrial potential mediate NO-dependent biphasic effect on HL-60 cell cycle. 2010, Pubmed
Kuo, NO is necessary and sufficient for egg activation at fertilization. 2000, Pubmed
Lamas, Endothelial nitric oxide synthase: molecular cloning and characterization of a distinct constitutive enzyme isoform. 1992, Pubmed
Leckie, The NO pathway acts late during the fertilization response in sea urchin eggs. 2003, Pubmed
Lorca, An okadaic acid-sensitive phosphatase negatively controls the cyclin degradation pathway in amphibian eggs. 1991, Pubmed , Xenbase
Machaca, Store-operated calcium entry inactivates at the germinal vesicle breakdown stage of Xenopus meiosis. 2000, Pubmed , Xenbase
Machaca, Ca2+ signaling differentiation during oocyte maturation. 2007, Pubmed
Marin, Calcium dynamics during physiological acidification in Xenopus oocyte. 2010, Pubmed , Xenbase
Marin, Calcium signaling in Xenopus oocyte. 2012, Pubmed , Xenbase
Marks, Time-dependent increase in nitric oxide formation concurrent with vasodilation induced by sodium nitroprusside, 3-morpholinosydnonimine, and S-nitroso-N-acetylpenicillamine but not by glyceryl trinitrate. 1995, Pubmed
Mehta, Identification of constitutive and inducible forms of nitric oxide synthase in human platelets. 1995, Pubmed
Moncada, Nitric oxide: physiology, pathophysiology, and pharmacology. 1991, Pubmed
Nathan, Nitric oxide as a secretory product of mammalian cells. 1992, Pubmed
Nishikimi, Localization of nitric oxide synthase activity in unfertilized oocytes and fertilized embryos during preimplantation development in mice. 2001, Pubmed
Nishiyama, Phosphorylation of Erp1 by p90rsk is required for cytostatic factor arrest in Xenopus laevis eggs. 2007, Pubmed , Xenbase
Norbury, Controls of cell proliferation in yeast and animals. 1990, Pubmed
Petr, Activation of pig oocytes using nitric oxide donors. 2005, Pubmed
Petr, Nitric oxide-dependent activation of pig oocytes: role of calcium. 2005, Pubmed
Peunova, Nitric oxide is an essential negative regulator of cell proliferation in Xenopus brain. 2001, Pubmed , Xenbase
Pires, Endothelial and inducible nitric oxide synthases in oocytes of cattle. 2009, Pubmed
Reyes, Detection and bioimaging of nitric oxide in bovine oocytes and sperm cells. 2004, Pubmed
Rolfe, The ubiquitin-mediated proteolytic pathway as a therapeutic area. 1997, Pubmed
Sengoku, Requirement of nitric oxide for murine oocyte maturation, embryo development, and trophoblast outgrowth in vitro. 2001, Pubmed
Song, Nitric oxide-mediated modulation of calcium/calmodulin-dependent protein kinase II. 2008, Pubmed
Steinhardt, Activation of sea-urchin eggs by a calcium ionophore. 1974, Pubmed
Stricker, Inhibition of germinal vesicle breakdown by antioxidants and the roles of signaling pathways related to nitric oxide and cGMP during meiotic resumption in oocytes of a marine worm. 2012, Pubmed
Stricker, Comparative biology of calcium signaling during fertilization and egg activation in animals. 1999, Pubmed
Sun, Ca2+ homeostasis regulates Xenopus oocyte maturation. 2008, Pubmed , Xenbase
Suzuki, Mouse Emi2 as a distinctive regulatory hub in second meiotic metaphase. 2010, Pubmed , Xenbase
Takata, Calcium/calmodulin-dependent protein kinases as potential targets of nitric oxide. 2011, Pubmed
Tatemoto, Mitogen-activated protein kinase regulates normal transition from metaphase to interphase following parthenogenetic activation in porcine oocytes. 2001, Pubmed
Tichovská, Nitric oxide and meiotic competence of porcine oocytes. 2011, Pubmed
Ullah, Modeling Ca2+ signaling differentiation during oocyte maturation. 2007, Pubmed , Xenbase
Viana, Effect of sodium nitroprusside, a nitric oxide donor, on the in vitro maturation of bovine oocytes. 2007, Pubmed
Whitaker, Calcium microdomains and cell cycle control. 2006, Pubmed
Wu, Across the meiotic divide - CSF activity in the post-Emi2/XErp1 era. 2008, Pubmed , Xenbase
Xie, Cloning and characterization of inducible nitric oxide synthase from mouse macrophages. 1992, Pubmed
Yamamoto, Nitric oxide donors. 2000, Pubmed
Yang, The role of inducible nitric oxide synthase in gamete interaction and fertilization: a comparative study on knockout mice of three NOS isoforms. 2005, Pubmed
Zini, Immunohistochemical localization of endothelial nitric oxide synthase in human testis, epididymis, and vas deferens suggests a possible role for nitric oxide in spermatogenesis, sperm maturation, and programmed cell death. 1996, Pubmed
