Click here to close
Hello! We notice that you are using Internet Explorer, which is not supported by Xenbase and may cause the site to display incorrectly.
We suggest using a current version of Chrome,
FireFox, or Safari.
???displayArticle.abstract???
The Exon Junction Complex (EJC) plays a critical role in multiple posttranscriptional events, including RNA subcellular localization, nonsense-mediated decay (NMD), and translation. We previously reported that knockdown of the EJC core component Eukaryotic initiation factor 4a3 (Eif4a3) results in full-body paralysis of embryos of the frog, Xenopus laevis. Here, we explore the cellular and molecular mechanisms underlying this phenotype. We find that cultured muscle cells derived from Eif4a3 morphants do not contract, and fail to undergo calcium-dependent calcium release in response to electrical stimulation or treatment with caffeine. We show that ryr (ryanodine receptor) transcripts are incorrectly spliced in Eif4a3 morphants, and demonstrate that inhibition of Xenopus Ryr function similarly results in embryonic paralysis. These results suggest that the EJC mediates muscle cell function via regulation of pre-mRNA splicing during early vertebrate embryogenesis.
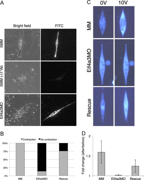
Fig 1. Impaired contraction of Eif4a3 morphant muscle cell cultures. (A) Labeling of spindle-shaped cultured cells by the myosin-specific MF20 antibody. Cell shown in middle panel was processed without primary antibody. Cells were derived from Eif4a3MO and Eif4a3MM (5MM) morphant embryos. (B) Eif4a3 knockdown inhibits contraction of muscle cells in response to electrical stimulation. Muscle cell cultures were derived from stage 23 embryos injected with Eif4a3 morpholino (Eif4a3MO), five base pair mismatch control morpholino (MM), or both Eif4a3MO and eif4a3 RNA (Rescue) (n=25, 34, 25, respectively). Number of cells observed to contract, as a percentage of the total, are shown. (C) Eif4a3 knockdown inhibits increase of intracellular calcium in muscle cells following electrical stimulation. Spindle shaped muscle cells were obtained from stage 23 embryos injected with EIf4a3 morpholino (Eif4a3MO), five base pair mismatch control morpholino (MM), or both Eif4a3MO and eif4a3 RNA (Rescue) and incubated with the fluorescent calcium indicator, Fluo-4. (D) Quantification of studies shown in (C). Fluorescence intensity was compared before and after 10V electrical stimulation. Each of five cultures was measured and averages of fold change (after/before) were plotted. Error bars indicate S.D.
Fig. 2. Eif4a3 morphant muscle cells are insensitive to caffeine, and contract in response to the calcium ionophore Ionomycin. (A) Eif4a3 knockdown inhibits caffeine-mediated contraction in muscle cell cultures. Muscle cells were prepared from Eif4a3MM (MM)- or Eif4a3MO- injected stage 23 embryos and treated with 25mM caffeine. (B) Graph summarizing caffeine experiment results. (C) Ionomycin induces contractility in both wild-type and Eif4A3 morphant cell cultures. Muscle cells were prepared from Eif4a3MM (MM)- or Eif4a3MO- injected stage 23 embryos and treated with 2uM Ionomycin. (D) Graph summarizing Ionomycin experiment results.
Fig. 3. Eif4a3 knockdown leads to a reduction in ryanodine receptor (ryr) RNA and protein levels. (A) Semi-quantitative RT-PCR analysis of ryr (25 cycles); odc was used as a loading control. RNA was purified from stage 27 embryos injected with mismatch control morpholinos (MM), Eif4a3 morpholinos (Eif4a3MO), or co-injected with Eif4a3MO and eif4a3 RNA (Rescue). (B) Western blot analysis with anti-Ryr antibody (34C, Developmental Studies Hybridoma Bank). β-Tubulin, visualized with an anti-β-Tubulin antibody, was used as an internal control.
Fig. 4. Ryr is required for embryonic movement in X. laevis. (A) Schematic showing the binding site for the Ryr splice-blocking morpholino (RyrMO); numbers indicate expected PCR product size with indicated primers (arrows). (B) RT-PCR analysis of stage 27 embryos injected with either RyrMO or a 5 base pair mismatch Ryr morpholino (Ryr5MM). (C) Western blot analysis using an anti-Ryr antibody. β-tubulin was used as a loading control. (D) Ryr knockdown leads to complete paralysis in Xenopus embryos. Graph depicting percentage of touch-unresponsive stage 27 embryos injected with 20ng (RyrMO/embryo (n=23); these animals showed no spontaneous movement at later stages (data not shown). Control embryos were injected with 20ng Ryr5MM/embryo, and were largely responsive to touch (n=17). (E) Uninjected (UI), Ryr5MM, RyrMO and Eif4a3MO-injected embryos at stage 32.
Fig. 5. Eif4a3 is required for correct splicing of ryanodine receptor (ryr) pre-mRNA. (A) RT-PCR analysis of ryr RNA from Eif4a3MM (5MM) and Eif4a3MO-injected stage 27 embryos; primer pairs are indicated in (B). 29 cycles of PCR was used for this analysis, and samples were not normalized. (B) a) Intron-exon configuration of the X. laevis ryanodine receptor gene from exons 100 to 104. Exons and introns are represented by boxes and lines, respectively; exon size is given in boxes and intron size is given above lines. Exon number is indicated above the boxes, and is based on the X. tropicalis ryr sequence. b) Expected RT-PCR product after complete splicing. (C) Observed retention patterns of introns 101 and 103. PCR products from Eif4a3MO-injected embryos that were larger than 487bp were cloned and sequenced. The schematic shows the four identified retention patterns of intron 101. For intron 103, only complete retention was observed. The size of each intron subdomain is indicated. Sequences of exon-intron and intron subdomain boundaries are indicated.
Fig. 6. Eif4a3 associates with ryr mRNA. Cell extracts from stage 27 embryos injected with Myc-Eif4a3 (A) or Myc-Eif4a3 with Eif4a3MO (B) were incubated overnight with anti-Myc antibody or mouse IgG. Following immunoprecipitation, Myc-Eif4a3-associated RNA was purified, reverse transcribed, and amplified using gene-specific primers. âInput RNAâ: non-immunoprecipitated RNA.
Ashton-Beaucage,
The exon junction complex controls the splicing of MAPK and other long intron-containing transcripts in Drosophila.
2010, Pubmed
Ashton-Beaucage,
The exon junction complex controls the splicing of MAPK and other long intron-containing transcripts in Drosophila.
2010,
Pubmed Bader,
Immunochemical analysis of myosin heavy chain during avian myogenesis in vivo and in vitro.
1982,
Pubmed Ballut,
The exon junction core complex is locked onto RNA by inhibition of eIF4AIII ATPase activity.
2005,
Pubmed Bono,
Assembly, disassembly and recycling: the dynamics of exon junction complexes.
2011,
Pubmed Campbell,
Spatiotemporal characterization of short versus long duration calcium transients in embryonic muscle and their role in myofibrillogenesis.
2006,
Pubmed
,
Xenbase De Crescenzo,
Type 1 ryanodine receptor knock-in mutation causing central core disease of skeletal muscle also displays a neuronal phenotype.
2012,
Pubmed Gabut,
An alternative splicing switch regulates embryonic stem cell pluripotency and reprogramming.
2011,
Pubmed Hama,
The molecular basis of Src kinase specificity during vertebrate mesoderm formation.
2002,
Pubmed
,
Xenbase Hamilton,
Ryanodine receptors.
2005,
Pubmed Haremaki,
Regulation of vertebrate embryogenesis by the exon junction complex core component Eif4a3.
2010,
Pubmed
,
Xenbase Kenwrick,
Pilot morpholino screen in Xenopus tropicalis identifies a novel gene involved in head development.
2004,
Pubmed
,
Xenbase Le Hir,
The exon-exon junction complex provides a binding platform for factors involved in mRNA export and nonsense-mediated mRNA decay.
2001,
Pubmed
,
Xenbase Le Hir,
The spliceosome deposits multiple proteins 20-24 nucleotides upstream of mRNA exon-exon junctions.
2000,
Pubmed
,
Xenbase Michelle,
Proteins associated with the exon junction complex also control the alternative splicing of apoptotic regulators.
2012,
Pubmed Moore,
Pre-mRNA processing reaches back to transcription and ahead to translation.
2009,
Pubmed Prada,
Stimulation of melatonin receptors decreases calcium levels in xenopus tectal cells by activating GABA(C) receptors.
2005,
Pubmed
,
Xenbase Roignant,
Exon junction complex subunits are required to splice Drosophila MAP kinase, a large heterochromatic gene.
2010,
Pubmed Salz,
Sex determination in insects: a binary decision based on alternative splicing.
2011,
Pubmed Shibuya,
eIF4AIII binds spliced mRNA in the exon junction complex and is essential for nonsense-mediated decay.
2004,
Pubmed Stephenson,
Caffeine - a valuable tool in excitation-contraction coupling research.
2008,
Pubmed
,
Xenbase Tange,
The ever-increasing complexities of the exon junction complex.
2004,
Pubmed Vishnu,
The poly(rC)-binding protein alphaCP2 is a noncanonical factor in X. laevis cytoplasmic polyadenylation.
2011,
Pubmed
,
Xenbase Weinstein,
Epidermal induction and inhibition of neural fate by translation initiation factor 4AIII.
1997,
Pubmed
,
Xenbase Wilson,
Induction of epidermis and inhibition of neural fate by Bmp-4.
1995,
Pubmed
,
Xenbase Xie,
Activity-dependent expression of NT-3 in muscle cells in culture: implications in the development of neuromuscular junctions.
1997,
Pubmed
,
Xenbase Zalk,
Modulation of the ryanodine receptor and intracellular calcium.
2007,
Pubmed Zvaritch,
An Ryr1I4895T mutation abolishes Ca2+ release channel function and delays development in homozygous offspring of a mutant mouse line.
2007,
Pubmed