Click here to close
Hello! We notice that you are using Internet Explorer, which is not supported by Xenbase and may cause the site to display incorrectly.
We suggest using a current version of Chrome,
FireFox, or Safari.
???displayArticle.abstract???
Axin is a critical component of the β-catenin destruction complex and is also necessary for Wnt signaling initiation at the level of co-receptor activation. Axin contains an RGS domain, which is similar to that of proteins that accelerate the GTPase activity of heterotrimeric Gα/Gna proteins and thereby limit the duration of active G-protein signaling. Although G-proteins are increasingly recognized as essential components of Wnt signaling, it has been unclear whether this domain of Axin might function in G-protein regulation. This study was performed to test the hypothesis that Axin RGS-Gna interactions would be required to attenuate Wnt signaling. We tested these ideas using an axin1 genetic mutant (masterblind) and antisense oligo knockdowns in developing zebrafish and Xenopus embryos. We generated a point mutation that is predicted to reduce Axin-Gna interaction and tested for the ability of the mutant forms to rescue Axin loss-of-function function. This Axin point mutation was deficient in binding to Gna proteins in vitro, and was unable to relocalize to the plasma membrane upon Gna overexpression. We found that the Axin point mutant construct failed to rescue normal anteroposterior neural patterning in masterblind mutant zebrafish, suggesting a requirement for G-protein interactions in this context. We also found that the same mutant was able to rescue deficiencies in maternal axin1 loss-of-function in Xenopus. These data suggest that maternal and zygotic Wnt signaling may differ in the extent of Axin regulation of G-protein signaling. We further report that expression of a membrane-localized Axin construct is sufficient to inhibit Wnt/β-catenin signaling and to promote Axin protein turnover.
???displayArticle.pubmedLink???
22957046 ???displayArticle.pmcLink???PMC3434218 ???displayArticle.link???PLoS One ???displayArticle.grants???[+]
Figure 2. Axin1Q162A does not interact with Gna at the plasma membrane.(A–D) Immunostaining against Myc showing localization of Axin1-Myc and Axin1(Q162A)-myc in zebrafish embryos, without (A, B) or with coexpression of Gnao (C, D). The arrowhead in C indicates membrane localization of Axin1 upon Gnao expression. Embryos were counterstained with TOPRO3 to show nuclei (purple).
Figure 3. Overexpression of Axin1Q162A blocks axis formation and Wnt signaling in Xenopus embryos.(A–C) Representative phenotypes of stage 40 control uninjected embryos (A), axin1-injected embryos (500 pg), (B) and axin1(Q162A)-injected embryos (500 pg) (C). (D) Representative realtime RT-PCR of sia1, nr3.1 and chd expression in control whole embryos (un WE), control animal caps (un cap) and caps injected with wnt8 (1 pg) and Axin constructs (500 pg). (E) Realtime RT-PCR of nr3.1 expression in animal caps injected with wnt8 and different doses of Axin constructs (100 pg, 300 pg, 500 pg; indicated below sets of bars).
Figure 4. Both axin1 and axin1(Q162A) rescue hyperdorsalization in maternal axin1-depleted embryos.(A–D) Representative phenotypes of control and axin1-depleted Xenopus embryos obtained following host transfer. Chart showing distribution of phenotypes is inset in each panel, percentages are indicated; black = normal, grey = dorsalized. (A) control uninjected stage 37 embryo, (n = 40) (B) axin1-depleted embryo (4 ng oligo; n = 44), (C) axin1-depleted embryo injected with 60 pg axin1 mRNA (n = 32), (D) axin1-depleted embryo injected with 60 pg axin1(Q162A) mRNA (n = 21). (E) Representative realtime RT-PCR of sia1, nr3.1 and chd expression in control whole embryos (un), axin1-depleted embryos (axin-) and axin- embryos injected with axin constructs.
Figure 5. axin1 but not axin1(Q162A) rescues anterior defects in Axin1-depleted embryos.(A–D′) Representative phenotypes of control and Axin1-depleted zebrafish embryos. (A) control uninjected embryo, (B) Axin1-depleted embryo (4 ng axin1-MO), (C) MO injected embryo coinjected with 25 pg axin1 mRNA, (D) MO injected embryo coinjected with 25 pg axin1(Q162A) mRNA. (E) Summary table of morphological defects.
Figure 6. axin1 but not axin1(Q162A) rescues telencephalic defects in Axin-depleted embryos.(A–D) Representative examples of pax6 expression in control and Axin1-depleted Xenopus embryos. Arrows indicate the presumptive telencephalon region of the eye field, visible as a narrowed medial notch in the area of pax6 expression. (A) Control uninjected stage 20 embryo, (B) Axin1-depleted embryo (20 ng axin1-MO), (C) MO injected embryo coinjected with 60 pg axin1 mRNA, (D) MO injected embryo coinjected with 60 pg axin1(Q162A) mRNA. (E) Summary table of pax6 expression data.
Figure 7. axin1 but not axin1(Q162A) rescues telencephalic defects in Axin1-depleted and in mbl−/− embryos.(A–H) Representative examples of dlx2 expression in control and Axin1-depleted zebrafish embryos (A–D) and in wildtype and mbl−/− embryos (E–H). (A) control uninjected embryo at 24 hpf, (B) axin1-MO-injected, (C) axin1-MO+xx axin1, (D) axin1-MO+axin1(Q162A), (E) wildtype embryo at 24 hpf, (F) mbl−/−, (G) mbl−/−;+axin1 (H) mbl−/−;+axin1(Q162A). (I) Summary of dlx2 expression data. Arrows indicate areas of reduced or absent dlx2 in the telencephalon.
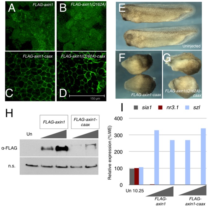
Figure 8. CAAX-tagged Axin1 is sufficient to inhibit axis formation and to promote Axin1 protein turnover.(A–D) Localization of CAAX-tagged and untagged Axin1 proteins in Xenopus animal caps. (E–G) Uninjected control embryos (E) and embryos expressing Axin1-CAAX (F) and Axin1(Q162A)-CAAX (G) at the tailbud stage. (H) Immunoblots of stage 9 embryo lysates injected with FLAG-axin1 (100 pg, 300 pg) and FLAG-axin1-caax (100 pg, 300 pg). The top panel shows anti-FLAG blotting, the bottom panel shows a non-specific band (n.s.) detected by the anti-FLAG antibody to confirm equivalent loading. (I) Representative realtime RT-PCR of sia1, nr3.1 and sizzled (szl) expression in control embryos (un) and in embryos injected with FLAG-axin1 (100 pg, 300 pg) or FLAG-axin1-caax (100 pg, 300 pg).
Figure 1. Structure-function analysis of the Axin1 RGS domain.(A) Alignment of RGS domains from human (hAXIN1), mouse (mAxin1), Xenopus (xAxin1) and zebrafish Axin1 (zAxin1) with human RGS4. Blue barsâ=âAPC binding interface; orange barsâ=âGna binding interface. *â=âresidues required for GAP activity in RGS4. Arrowâ=âresidue required for RGS4 GAP activity, mutated in this study. (B) Immunoblots showing equivalent protein expression in 24 hpf zebrafish embryos injected with axin1-myc and axin1(Q162A)-myc. (C) Immunoprecipitation of FLAG-tagged Axin1 constructs with HA-tagged Gnao, showing reduced binding of FLAG-Axin1(Q162A) to overexpressed Gnao. (D) FLAG-Axin1 and FLAG-Axin1(Q162A) immunoprecipitate endogenous APC equivalently. (E) FLAG-Axin1 and FLAG-Axin1(Q162A) immunoprecipitate HA-tagged APC-SAMP3 equivalently.
Brannon,
A beta-catenin/XTcf-3 complex binds to the siamois promoter to regulate dorsal axis specification in Xenopus.
1997, Pubmed,
Xenbase
Brannon,
A beta-catenin/XTcf-3 complex binds to the siamois promoter to regulate dorsal axis specification in Xenopus.
1997,
Pubmed
,
Xenbase Castellone,
Prostaglandin E2 promotes colon cancer cell growth through a Gs-axin-beta-catenin signaling axis.
2005,
Pubmed Cha,
Wnt5a and Wnt11 interact in a maternal Dkk1-regulated fashion to activate both canonical and non-canonical signaling in Xenopus axis formation.
2008,
Pubmed
,
Xenbase Chia,
Both the RGS domain and the six C-terminal amino acids of mouse Axin are required for normal embryogenesis.
2009,
Pubmed
,
Xenbase Egger-Adam,
Trimeric G protein-dependent signaling by Frizzled receptors in animal development.
2008,
Pubmed Egger-Adam,
The trimeric G protein Go inflicts a double impact on axin in the Wnt/frizzled signaling pathway.
2010,
Pubmed Hart,
Downregulation of beta-catenin by human Axin and its association with the APC tumor suppressor, beta-catenin and GSK3 beta.
1998,
Pubmed
,
Xenbase Heasman,
Patterning the early Xenopus embryo.
2006,
Pubmed
,
Xenbase Heasman,
Overexpression of cadherins and underexpression of beta-catenin inhibit dorsal mesoderm induction in early Xenopus embryos.
1994,
Pubmed
,
Xenbase Heisenberg,
A mutation in the Gsk3-binding domain of zebrafish Masterblind/Axin1 leads to a fate transformation of telencephalon and eyes to diencephalon.
2001,
Pubmed Heisenberg,
Genes involved in forebrain development in the zebrafish, Danio rerio.
1996,
Pubmed Hirsch,
Xenopus Pax-6 and retinal development.
1997,
Pubmed
,
Xenbase Houston,
Maternal Xenopus Zic2 negatively regulates Nodal-related gene expression during anteroposterior patterning.
2005,
Pubmed
,
Xenbase Houston,
Cortical rotation and messenger RNA localization in Xenopus axis formation.
2012,
Pubmed
,
Xenbase Ikeda,
Axin, a negative regulator of the Wnt signaling pathway, forms a complex with GSK-3beta and beta-catenin and promotes GSK-3beta-dependent phosphorylation of beta-catenin.
1998,
Pubmed Jernigan,
Gbetagamma activates GSK3 to promote LRP6-mediated beta-catenin transcriptional activity.
2010,
Pubmed
,
Xenbase Julius,
Domains of axin and disheveled required for interaction and function in wnt signaling.
2000,
Pubmed
,
Xenbase Katanaev,
Trimeric G protein-dependent frizzled signaling in Drosophila.
2005,
Pubmed Kimmel,
Stages of embryonic development of the zebrafish.
1995,
Pubmed
,
Xenbase Kofron,
The role of maternal axin in patterning the Xenopus embryo.
2001,
Pubmed
,
Xenbase Koval,
Wnt3a stimulation elicits G-protein-coupled receptor properties of mammalian Frizzled proteins.
2011,
Pubmed Lee,
The roles of APC and Axin derived from experimental and theoretical analysis of the Wnt pathway.
2003,
Pubmed
,
Xenbase Liu,
Activation of rat frizzled-1 promotes Wnt signaling and differentiation of mouse F9 teratocarcinoma cells via pathways that require Galpha(q) and Galpha(o) function.
1999,
Pubmed
,
Xenbase Liu,
Rapid, Wnt-induced changes in GSK3beta associations that regulate beta-catenin stabilization are mediated by Galpha proteins.
2005,
Pubmed MacDonald,
Wnt/beta-catenin signaling: components, mechanisms, and diseases.
2009,
Pubmed
,
Xenbase Mao,
Low-density lipoprotein receptor-related protein-5 binds to Axin and regulates the canonical Wnt signaling pathway.
2001,
Pubmed Natochin,
Mutational analysis of the Asn residue essential for RGS protein binding to G-proteins.
1998,
Pubmed Niehrs,
Dickkopf1 and the Spemann-Mangold head organizer.
2001,
Pubmed
,
Xenbase Schneider,
Calcium fluxes in dorsal forerunner cells antagonize beta-catenin and alter left-right patterning.
2008,
Pubmed
,
Xenbase Schneider,
Fertilization of Xenopus oocytes using the host transfer method.
2010,
Pubmed
,
Xenbase Slusarski,
Interaction of Wnt and a Frizzled homologue triggers G-protein-linked phosphatidylinositol signalling.
1997,
Pubmed
,
Xenbase Smith,
A nodal-related gene defines a physical and functional domain within the Spemann organizer.
1995,
Pubmed
,
Xenbase Spink,
Structural basis of the Axin-adenomatous polyposis coli interaction.
2000,
Pubmed
,
Xenbase Srinivasa,
Mechanism of RGS4, a GTPase-activating protein for G protein alpha subunits.
1998,
Pubmed Stemmle,
The regulator of G protein signaling domain of axin selectively interacts with Galpha12 but not Galpha13.
2006,
Pubmed Tamai,
A mechanism for Wnt coreceptor activation.
2004,
Pubmed
,
Xenbase van Amerongen,
Towards an integrated view of Wnt signaling in development.
2009,
Pubmed van de Water,
Ectopic Wnt signal determines the eyeless phenotype of zebrafish masterblind mutant.
2001,
Pubmed Wessely,
Neural induction in the absence of mesoderm: beta-catenin-dependent expression of secreted BMP antagonists at the blastula stage in Xenopus.
2001,
Pubmed
,
Xenbase Westfall,
Wnt-5/pipetail functions in vertebrate axis formation as a negative regulator of Wnt/beta-catenin activity.
2003,
Pubmed Yamamoto,
Phosphorylation of axin, a Wnt signal negative regulator, by glycogen synthase kinase-3beta regulates its stability.
1999,
Pubmed Zeng,
Initiation of Wnt signaling: control of Wnt coreceptor Lrp6 phosphorylation/activation via frizzled, dishevelled and axin functions.
2008,
Pubmed
,
Xenbase Zeng,
The mouse Fused locus encodes Axin, an inhibitor of the Wnt signaling pathway that regulates embryonic axis formation.
1997,
Pubmed
,
Xenbase Zhang,
Axin forms a complex with MEKK1 and activates c-Jun NH(2)-terminal kinase/stress-activated protein kinase through domains distinct from Wnt signaling.
1999,
Pubmed