XB-ART-45780
PLoS One
2012 Jan 01;78:e42577. doi: 10.1371/journal.pone.0042577.
Show Gene links
Show Anatomy links
Activation of endogenous FAK via expression of its amino terminal domain in Xenopus embryos.
Petridou NI, Stylianou P, Christodoulou N, Rhoads D, Guan JL, Skourides PA.
???displayArticle.abstract???
The Focal Adhesion Kinase is a well studied tyrosine kinase involved in a wide number of cellular processes including cell adhesion and migration. It has also been shown to play important roles during embryonic development and targeted disruption of the FAK gene in mice results in embryonic lethality by day 8.5.Here we examined the pattern of phosphorylation of FAK during Xenopus development and found that FAK is phosphorylated on all major tyrosine residues examined from early blastula stages well before any morphogenetic movements take place. We go on to show that FRNK fails to act as a dominant negative in the context of the early embryo and that the FERM domain has a major role in determining FAK's localization at the plasma membrane. Finally, we show that autonomous expression of the FERM domain leads to the activation of endogenous FAK in a tyrosine 397 dependent fashion.Overall, our data suggest an important role for the FERM domain in the activation of FAK and indicate that integrin signalling plays a limited role in the in vivo activation of FAK at least during the early stages of development.
???displayArticle.pubmedLink??? 22880041
???displayArticle.pmcLink??? PMC3412797
???displayArticle.link??? PLoS One
Species referenced: Xenopus laevis
Genes referenced: bcar1 fn1 ptk2 pxn
???displayArticle.morpholinos??? ptk2 MO1
???attribute.lit??? ???displayArticles.show???
|
|
Figure 1. FAK expression and phosphorylation during development. (A) Western Blots from extracts of equal numbers of embryos probed with a monoclonal antibody against the C-terminus of FAK or polyclonal antibodies against the phosphorylated tyrosine residues indicated. FAK is phosphorylated on all three residues both before and after gastrulation. The intensity values from the densitometry analysis of the western blots were normalized against total FAK amount. (B) Blastula (1st column), early gastrula (2nd column) and late gastrula embryos (3rd column) stained with P-Y397, P-Y576, P-Y861 and P-Y31paxillin antibodies as indicated. Phosphorylated FAK and paxillin can be detected on the plasma membrane from early blastula stages including the apical region of superficial blastomeres. During gastrulation elevated levels of phosphorylation are detected in the highly morphogenetic mesodermal tissues (white arrowheads). Scale bar: 400 �m. doi:10.1371/journal.pone.0042577.g001 |
|
|
Figure 2. FAK is heavily phosphorylated in mesodermal tissues and integrin-free regions of cells. show more (A) Intensity color coded confocal section of the dorsal lip region from a whole mount immunostained gastrula stage embryo using a P-Y576 FAK antibody. Mesodermal cells (white arrow) display much higher levels of phospho-FAK than endodermal cells lining the forming archenteron (white arrowheads) and the endodermal cells of the blastopore (red arrow). (B) Same as A but showing the anterior mesendoderm and the animal cap from a whole mount immunostained gastrula stage embryo. The superficial cells of the animal cap (white arrowhead) show lower levels of phospho-FAK signal compared to deep cells (white arrow) and mesendodermal cells (red arrow). (C) High magnification color coded narrow optical section of superficial cells of the animal cap reveals that the apical surface of these cells display similar levels of phospho-FAK compared to the basolateral region while (D) the apical region of the deep cells of the animal cap facing the fibronectin ECM display significantly elevated levels of phospho-FAK compared to the basolateral region. In addition, in the deep cells of the ectoderm labeling of phospho-FAK in the basolateral region is relatively uniform but the apical region displays distinct foci of higher signal intensity (E�G) Confocal optical sections from whole mount immunostained embryos using integrin-β1 (green) and P-Y397 FAK antibodies (red). Integrin-β1 and P-Y397 FAK colocalize on the plasma membrane at cell�cell boundaries (white arrowhead). However phosphorylated FAK is also present on the apical region of the outermost cells of the embryo where integrin-β1 is absent (red arrow). (H�J) Same embryo as above but the cells facing the blastocoel cavity are imaged. Integrin-β1 and P-Y397 FAK colocalize on the apical surface of the cells facing the blastocoel (white arrows). Scale bars: (A) 100 �m, (B) 50 �m, (C, D) 10 �m, (E) 30 �m, (H) 20 �m. doi:10.1371/journal.pone.0042577.g002 |
|
|
Figure 3. FRNK does not act as a dominant negative in early Xenopus embryos. show more (A�D) Optical sections of whole mount immunostained embryos injected with 1 ng GFP-FRNK at the two dorsal blastomeres at the four-cell stage. Embryos were stained with anti-GFP (A) and anti-P-Y397 (B). C is the merged image and D an intensity color coded image of the anti-P-Y397 signal. FRNK injected cells are indicated with red stars and control cells with white stars. FRNK expression fails to reduce the phosphorylation levels of endogenous FAK on tyrosine 397. (E�H) Same as A�D, but the embryos were stained with anti-GFP (E) and anti-P-Y576 (F). FRNK expressing cells display similar levels of phosphorylation on tyrosine 576 as neighboring control cells. (I�L) Confocal images of A6 Xenopus cells transfected with GFP-FRNK. Cells were stained with anti-GFP (I) and anti-P-Y397 (J). K is the merged image and L an intensity color coded image of the anti-P-Y397 signal. FRNK expression leads to reduction of the phosphorylation levels of FAK on tyrosine 397 at the focal adhesions. (M�P) Same as I�L but the cells were stained with anti-GFP (M) and anti-P-Y576 (N) antibodies. FRNK expression leads to downregulation of the endogenous phosphorylation levels of FAK on tyrosine 576 at the focal adhesions. (Q) Western blot analysis of control and injected gastrula stage embryos with 1 ng FRNK at the animal pole of both blastomeres of two cell stage embryos. FRNK expression fails to reduce endogenous FAK phosphorylation on tyrosine 397. FRNK expression was verified using a FAK antibody raised against the C-terminus of the protein. (R�S) Localization of P-Y397 FAK (R) and FRNK (S) in animal pole cells of stage 10 Xenopus embryos. P-Y397 FAK shows strong membrane localization while FRNK is primarily cytoplasmic in these cells. Scale bars: (A) 40 �m, (E) 30 �m, (I) 20 �m, (M) 20 �m, (R�S) 40 �m. |
|
|
Figure 4. The FERM domain is necessary and sufficient for membrane localization of FAK at integrin-free regions. show more Confocal images and intensity profiles of the indicated constructs after whole mount immunostaining. The first column are top views of superficial cells of the animal cap in intact embryos and the second column are views from sagittally sectioned embryos that reveal the localization of each construct on the apical surface of superficial cells. Apical region of superficial blastomeres is to the right. (A) The FERM domain shows strong plasma membrane localization in the top view and is strongly localized to the apical surface. (B) Endogenous phosphorylated FAK shows very strong plasma membrane localization in the top view and is localized on the basolateral and apical surface of the cell. (C) Full length FAK with the point mutation K38A exhibits strong membrane localization. (D) Deletion of the FERM domain (HA-Δ375 FAK construct) abolishes the plasma membrane localization of FAK. Scale bars: 25 �m. doi:10.1371/journal.pone.0042577.g004 |
|
|
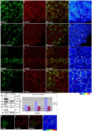
Figure 5. The FERM domain leads to activation of endogenous FAK in a tyrosine 397 dependent manner. show more HA-FERM and HA-FERM Y397F injected embryos in one blastomere at the animal pole of two cell stage embryos were processed for whole mount immunostaining using an HA antibody (green) to reveal expressing cells and the respective phospho-specific antibodies (red) as indicated. In each case individual signals for each secondary are shown in addition to a merged image and finally an intensity color coded image of the respective phospho-specific antibody signal. HA-FERM and HA-FERM Y397F injected cells are indicated with red stars and un-injected cells with white stars. (A�D) Levels of phosphorylated tyrosine 576 are elevated in HA-FERM overexpressing cells compared to controls. (E�H) Overexpression of HA-FERM Y397F has no effect on the endogenous levels of phosphorylated tyrosine 576. HA-FERM Y397F expressing cells have the same levels of phosphorylated endogenous FAK on tyrosine 576 with neighboring control cells. (I�L) Levels of phosphorylated tyrosine 861 are elevated in HA-FERM expressing cells compared to controls. (M�P) Overexpression of HA-FERM Y397F has no effect on the endogenous levels of phosphorylated tyrosine 861. HA-FERM Y397F expressing cells have the same levels of phosphorylated endogenous FAK on tyrosine 861 with neighboring control cells. (Q) Total lysates from HA-FERM injected gastrula stage embryos contain comparable levels of endogenous FAK as un-injected controls but elevated levels of phosphorylated FAK on tyrosines 397, 576 and 861. Blotting using the anti-P-Y397 antibody shows that the exogenously expressed FERM is heavily in trans phosphorylated on tyrosine 397 (2nd row). The intensity values from the densitometry analysis were normalized against total FAK and present the average increase in phosphorylation from three independent experiments (R�U) Confocal images of A6 Xenopus cells transfected with HA-FERM. Cells were stained with anti-HA (R) and anti-P-Y576 (S). T is the merged image and U an intensity color coded image of the anti-P-Y576 signal. Transfected cells are shown with red stars and controls with white stars. HA-FERM transfected cells show reduced levels of tyrosine 576 phosphorylation suggesting that FERM expression blocks FAK activation in these cells. Scale bars: (A) 40 �m, (E) 30 �m, (I) 20 �m, (M) 50 �m, (R) 20 �m. doi:10.1371/journal.pone.0042577.g005 |
|
|
Figure 6. The FERM domain activates endogenous FAK leading to increased phosphorylation of FAK/Src targets. (A�D) Embryos injected with HA-FERM mRNA in two blastomeres, at the animal pole, at the four cell stage were processed for immunofluorescence using anti-HA (green) and anti-P-Y31 paxillin (red) antibodies. C is the merged image and D is an intensity color coded image. FERM expressing cells display elevated levels of phosphorylated paxillin (red stars) when compared with un-injected neighbouring cells (white stars). (E�H) Same as (A�D) but comparing phosphorylation levels of p130Cas on tyrosine 762 between FERM expressing and control cells. FERM expressing cells show elevated levels of phosphorylated p130Cas (red stars), when compared with un-injected cells (white stars). (I�L) Same as (A�D) but comparing levels of phosphorylated Akt on serine 473 between FERM expressing and control cells. Levels of phosphorylated Akt are comparable in FERM expressing cells to those of control neighboring cells. Scale bars: 20 �m. doi:10.1371/journal.pone.0042577.g006 |
References [+] :
Cai,
Spatial and temporal regulation of focal adhesion kinase activity in living cells.
2008, Pubmed
Cai, Spatial and temporal regulation of focal adhesion kinase activity in living cells. 2008, Pubmed
Calalb, Focal adhesion kinase tyrosine-861 is a major site of phosphorylation by Src. 1996, Pubmed
Calalb, Tyrosine phosphorylation of focal adhesion kinase at sites in the catalytic domain regulates kinase activity: a role for Src family kinases. 1995, Pubmed
Cary, Focal adhesion kinase in integrin-mediated signaling. 1999, Pubmed
Ceccarelli, Crystal structure of the FERM domain of focal adhesion kinase. 2006, Pubmed
Chatzizacharias, The role of focal adhesion kinase in early development. 2010, Pubmed
Chen, Direct interaction of focal adhesion kinase (FAK) with Met is required for FAK to promote hepatocyte growth factor-induced cell invasion. 2006, Pubmed
Chen, Phosphorylation of tyrosine 397 in focal adhesion kinase is required for binding phosphatidylinositol 3-kinase. 1996, Pubmed
Chen, Phosphorylation of focal adhesion kinase on tyrosine 194 by Met leads to its activation through relief of autoinhibition. 2011, Pubmed
Cohen, Residues within the first subdomain of the FERM-like domain in focal adhesion kinase are important in its regulation. 2005, Pubmed
Cooley, Paxillin binding is not the sole determinant of focal adhesion localization or dominant-negative activity of focal adhesion kinase/focal adhesion kinase-related nonkinase. 2000, Pubmed
Cooper, Regulation of focal adhesion kinase by its amino-terminal domain through an autoinhibitory interaction. 2003, Pubmed
Crawford, Activity and distribution of paxillin, focal adhesion kinase, and cadherin indicate cooperative roles during zebrafish morphogenesis. 2003, Pubmed
Cukierman, Taking cell-matrix adhesions to the third dimension. 2001, Pubmed
Danker, V(+)-fibronectin expression and localization prior to gastrulation in Xenopus laevis embryos. 1993, Pubmed , Xenbase
Demetriou, Spatially and temporally regulated alpha6 integrin cleavage during Xenopus laevis development. 2008, Pubmed , Xenbase
Eide, Identification of Tyr-397 as the primary site of tyrosine phosphorylation and pp60src association in the focal adhesion kinase, pp125FAK. 1995, Pubmed
Fesenko, Tight junction biogenesis in the early Xenopus embryo. 2000, Pubmed , Xenbase
Fey, Appearance and distribution of laminin during development of Xenopus laevis. 1990, Pubmed , Xenbase
Fonar, Focal adhesion kinase protein regulates Wnt3a gene expression to control cell fate specification in the developing neural plate. 2011, Pubmed , Xenbase
Fraley, A distinctive role for focal adhesion proteins in three-dimensional cell motility. 2010, Pubmed
Frame, The FERM domain: organizing the structure and function of FAK. 2010, Pubmed
Franke, Direct regulation of the Akt proto-oncogene product by phosphatidylinositol-3,4-bisphosphate. 1997, Pubmed
Gonzales, Structure and function of a vimentin-associated matrix adhesion in endothelial cells. 2001, Pubmed
Guan, Focal adhesion kinase in integrin signaling. 1997, Pubmed
Guan, Role of focal adhesion kinase in integrin signaling. 1997, Pubmed
Hall, Focal adhesion kinase: exploring Fak structure to gain insight into function. 2011, Pubmed
Hamadi, Regulation of focal adhesion dynamics and disassembly by phosphorylation of FAK at tyrosine 397. 2005, Pubmed
Harte, p130Cas, a substrate associated with v-Src and v-Crk, localizes to focal adhesions and binds to focal adhesion kinase. 1996, Pubmed
Harunaga, Cell-matrix adhesions in 3D. 2011, Pubmed
Hayashi, The focal adhesion targeting (FAT) region of focal adhesion kinase is a four-helix bundle that binds paxillin. 2002, Pubmed
Henry, Roles for zebrafish focal adhesion kinase in notochord and somite morphogenesis. 2001, Pubmed
Hens, Molecular analysis and developmental expression of the focal adhesion kinase pp125FAK in Xenopus laevis. 1995, Pubmed , Xenbase
Hildebrand, Identification of sequences required for the efficient localization of the focal adhesion kinase, pp125FAK, to cellular focal adhesions. 1993, Pubmed
Ilić, Reduced cell motility and enhanced focal adhesion contact formation in cells from FAK-deficient mice. 1995, Pubmed
Jácamo, A truncated FAK lacking the FERM domain displays high catalytic activity but retains responsiveness to adhesion-mediated signals. 2005, Pubmed
Joos, Integrin alpha 5 during early development of Xenopus laevis. 1995, Pubmed , Xenbase
Kragtorp, Regulation of somitogenesis by Ena/VASP proteins and FAK during Xenopus development. 2006, Pubmed , Xenbase
Lauffenburger, Cell migration: a physically integrated molecular process. 1996, Pubmed
Marsden, Regulation of cell polarity, radial intercalation and epiboly in Xenopus: novel roles for integrin and fibronectin. 2001, Pubmed , Xenbase
Mitra, Focal adhesion kinase: in command and control of cell motility. 2005, Pubmed
Parsons, Src family protein tyrosine kinases: cooperating with growth factor and adhesion signaling pathways. 1997, Pubmed
Pelham, Cell locomotion and focal adhesions are regulated by substrate flexibility. 1997, Pubmed
Peng, Focal adhesion kinase: from in vitro studies to functional analyses in vivo. 2011, Pubmed
Prager-Khoutorsky, Fibroblast polarization is a matrix-rigidity-dependent process controlled by focal adhesion mechanosensing. 2011, Pubmed
Rafferty, The length of secondary chromosomal constrictions in normal individuals and in a nucleolar mutant of Xenopus laevis. 1969, Pubmed , Xenbase
Ramos, Integrin-dependent adhesive activity is spatially controlled by inductive signals at gastrulation. 1996, Pubmed , Xenbase
Reiske, Requirement of phosphatidylinositol 3-kinase in focal adhesion kinase-promoted cell migration. 1999, Pubmed
Ren, Focal adhesion kinase suppresses Rho activity to promote focal adhesion turnover. 2000, Pubmed
Richardson, Inhibition of cell spreading by expression of the C-terminal domain of focal adhesion kinase (FAK) is rescued by coexpression of Src or catalytically inactive FAK: a role for paxillin tyrosine phosphorylation. 1997, Pubmed
Richardson, A mechanism for regulation of the adhesion-associated proteintyrosine kinase pp125FAK. 1996, Pubmed
Ridley, Cell migration: integrating signals from front to back. 2003, Pubmed
Sarrazin, Heparan sulfate proteoglycans. 2011, Pubmed
Schaller, Autophosphorylation of the focal adhesion kinase, pp125FAK, directs SH2-dependent binding of pp60src. 1994, Pubmed
Schaller, Autonomous expression of a noncatalytic domain of the focal adhesion-associated protein tyrosine kinase pp125FAK. 1993, Pubmed
Schaller, Focal adhesion kinase and paxillin bind to peptides mimicking beta integrin cytoplasmic domains. 1995, Pubmed
Schaller, Cellular functions of FAK kinases: insight into molecular mechanisms and novel functions. 2010, Pubmed
Seong, Detection of focal adhesion kinase activation at membrane microdomains by fluorescence resonance energy transfer. 2011, Pubmed
Sieg, FAK integrates growth-factor and integrin signals to promote cell migration. 2000, Pubmed
Skourides, Polarized distribution of Bcr-Abl in migrating myeloid cells and co-localization of Bcr-Abl and its target proteins. 1999, Pubmed
Smith, Injected Xwnt-8 RNA acts early in Xenopus embryos to promote formation of a vegetal dorsalizing center. 1991, Pubmed , Xenbase
Stylianou, Imaging morphogenesis, in Xenopus with Quantum Dot nanocrystals. 2009, Pubmed , Xenbase
Sundberg, An endogenous inhibitor of focal adhesion kinase blocks Rac1/JNK but not Ras/ERK-dependent signaling in vascular smooth muscle cells. 2003, Pubmed
Tachibana, Tyrosine phosphorylation of Crk-associated substrates by focal adhesion kinase. A putative mechanism for the integrin-mediated tyrosine phosphorylation of Crk-associated substrates. 1997, Pubmed
Taylor, Selective expression of an endogenous inhibitor of FAK regulates proliferation and migration of vascular smooth muscle cells. 2001, Pubmed
Toutant, Alternative splicing controls the mechanisms of FAK autophosphorylation. 2002, Pubmed
Ubbels, Evidence for a functional role of the cytoskeleton in determination of the dorsoventral axis in Xenopus laevis eggs. 1983, Pubmed , Xenbase
Webb, FAK-Src signalling through paxillin, ERK and MLCK regulates adhesion disassembly. 2004, Pubmed
Winklbauer, Fibronectin fibril growth in the extracellular matrix of the Xenopus embryo. 1995, Pubmed , Xenbase
Zachary, Focal adhesion kinase. 1997, Pubmed
Zhang, Cloning of a Xenopus laevis cDNA encoding focal adhesion kinase (FAK) and expression during early development. 1995, Pubmed , Xenbase
