Click here to close
Hello! We notice that you are using Internet Explorer, which is not supported by Xenbase and may cause the site to display incorrectly.
We suggest using a current version of Chrome,
FireFox, or Safari.
???displayArticle.abstract???
G protein-coupled receptor (GPCR) cascades rely on membrane protein diffusion for signaling and are generally found in spatially constrained subcellular microcompartments. How the geometry of these microcompartments impacts cascade activities, however, is not understood, primarily because of the inability of current live cell-imaging technologies to resolve these small structures. Here, we examine the dynamics of the GPCRrhodopsin within discrete signaling microcompartments of live photoreceptors using a novel high resolution approach. Rhodopsin fused to green fluorescent protein variants, either enhanced green fluorescent protein (EGFP) or the photoactivatable PAGFP (Rho-E/PAGFP), was expressed transgenically in Xenopus laevis rod photoreceptors, and the geometries of light signaling microcompartments formed by lamellar disc membranes and their incisure clefts were resolved by confocal imaging. Multiphoton fluorescence relaxation after photoconversion experiments were then performed with a Ti-sapphire laser focused to the diffraction limit, which produced small sub-cubic micrometer volumes of photoconverted molecules within the discrete microcompartments. A model of molecular diffusion was developed that allows the geometry of the particular compartment being examined to be specified. This was used to interpret the experimental results. Using this unique approach, we showed that rhodopsin mobility across the disc surface was highly heterogeneous. The overall relaxation of Rho-PAGFP fluorescence photoactivated within a microcompartment was biphasic, with a fast phase lasting several seconds and a slow phase of variable duration that required up to several minutes to reach equilibrium. Local Rho-EGFP diffusion within defined compartments was monotonic, however, with an effective lateral diffusion coefficient D(lat) = 0.130 ± 0.012 µm(2)s(-1). Comparison of rhodopsin-PAGFP relaxation time courses with model predictions revealed that microcompartment geometry alone may explain both fast local rhodopsin diffusion and its slow equilibration across the greater disc membrane. Our approach has for the first time allowed direct examination of GPCR dynamics within a live cell signaling microcompartment and a quantitative assessment of the impact of compartment geometry on GPCR activity.
???displayArticle.pubmedLink???
22891277 ???displayArticle.pmcLink???PMC3434098 ???displayArticle.link???J Gen Physiol ???displayArticle.grants???[+]
Figure 1. 2-D membrane diffusion model grid. White ellipse represents the disc perimeter, and red lines indicate incisure positions traced onto the grid from the image of a rod outer segment on which an mFRAP experiment was performed. The Gaussian intensity profile represents the initial distribution of photoconverted molecules, and the flux at the disc perimeter and incisure grid points are set to zero. Diffusivities at all other grid points within the ellipse may be set arbitrarily; for this study, they were assumed to be uniform and equal to the empirically derived Dlat of Rho-EGFP (see Fig. 6).
Figure 2. Transgenic expression of Rho-EGFP. (A) Constructs used to generate transgenic frogs. The color-coded regions above correspond to the colors of the amino acids below (PAGFP is shown). E/PAGFP was placed on the C terminus of Xenopus rod opsin with a single amino acid linker (H). The eight C-terminal amino acids of bovine rhodopsin were added to the C terminus of the GFP sequences. (B) Images of dissociated rod outer segments showing variable expression patterns of Rho-GFP. (Left) Trans-illumination images acquired with 700-nm wavelength illumination. (Right) Epifluorescence images acquired with 488-nm excitation. (C) Fluorescence of the outer segments shown in B averaged radially and plotted against axial distance. The top panel in C shows the fluorescence distribution of the dimmer cell in the top panels of B.
Figure 3. Rho-PAGFP diffusion in outer segments of intact rods is inhomogeneous in the radial direction and absent on the axial direction. (A; left) Confocal image of a Rho-PAGFP–expressing rod taken at a single z plane before photoactivation. (Right) Confocal image of the same rod after several multiphoton photoactivation exposures at different positions along the outer segment. Each fluorescent line across the outer segment represents a single multiphoton photoactivation pulse of 0.1-ms duration and 20-mW average power from the Ti–sappire laser tuned to 820 nm. The times indicate the total time after activation for the indicated fluorescence line. Variation in fluorescence intensity was caused by the variable expression of Rho-PAGFP as shown in Fig. 2. (B) Time course of Rho-PAGFP relaxation after multiphoton photoactivation at the radial center of the outer segment. Note the asymmetrical radial diffusion. (C; right) Time course of fluorescence changes monitored by averaging the fluorescence signals in the indicated regions of interest (left), normalized to the preactivation fluorescence in that region.
Figure 4. End-on imaging of GFP-expressing rod outer segments allows incisure patterns to be visualized. (A) Images of retinal slices arranged with outer segments perpendicular to the chamber floor. (B) Averages of 10–20 488-nm confocal scans at single z planes 10–20 µm from the outer segment tip showing the incisure patterns in EGFP and Rho-EGFP– or Rho-PAGFP–expressing rods. (C) EM images showing the incisure patterns in frog rods (dark lines in the enface transmission electron micrograph and parallel lines indicated by the yellow arrows in the freeze fracture image). The size of the psf at the first sigma of its Gaussian intensity profile is shown approximately to scale (red ellipse). Enface EM reprinted with permission from Experimental Eye Research (Tsukamoto, 1987). Bar, ∼5 µm. Freeze fracture image reprinted with permission from Journal of Comparative Neurology (Corless et al., 1987).
Figure 5. Rho-PAGFP equilibration across disc faces after photoactivation within discrete lobules is biphasic. (A) mFRAPa of Rho-PAGFP in two cells with different lobule geometries; cell 1 with wide and cell 2 with narrow connections to the larger disc. (Top left) Averaged fluorescence images before photoactivation showing incisure patterns. (Top right) Images showing ellipses and traced incisures used for modeling in Fig. 9. (Bottom) Time course images after photoactivation. (B) Time courses of fluorescence relaxation from the photoactivation sites, normalized to the projected fluorescence immediately after photoactivation, F0. Red circles indicate F/F0 recorded from the images in A. (C) The amplitudes of the fast exponential decay phases obtained from fitting data from 11 experiments (Table 2) plotted against lobule arc length show positive correlation, indicating that the transition between fast and slow phases occurs when diffusing Rho-PAGFP contacts the incisure boundary. (D) Plot of the time constants of the slow exponential decays from 11 experiments versus the width of the conduit connecting the lobule to the larger disc. The time constants fall with increasing conduit width, up to ∼0.75 µm, after which other factors appear to limit the equilibration rate.
Figure 6. Recovery of Rho-EGFP within discrete disc lobules after multiphoton photobleaching is monotonic and rapid. (A) Averaged end-on fluorescence images (top panels) are shown, and the traced disc periphery and incisure patterns with mFRAPb site are indicated by a red dot (bottom panels). (B) mFRAPb recovery curves. The recovery curves were fitted with a cylinder diffusion model (red line) described previously (Calvert et al., 2010). Green line is the data model difference. (C) Dlat plotted as a function of expression level and lobule area. The Pearson correlation coefficients (R) indicated poor correlation for both comparisons.
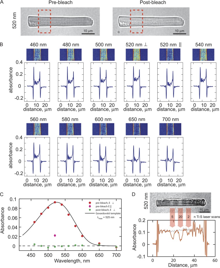
Figure 7. Spatially resolved microdensitometry of Xenopus rods. (A) EMCCD images of a rod illuminated with 520 ± 5 nm, linearly polarized light with electric field vector perpendicular to the long axis of the rod, before and after complete bleach. Red dashed boxes indicate regions shown rotated 90° in B. (B) Absorbance images (top panels) and average absorbance along the axial dimensions (bottom panels) of the cell in A at the indicated wavelengths before complete bleach. The electric field vectors were perpendicular to the rod axis in all images, except the 520-nm images where e vector orientation is indicated (⊥ indicates perpendicular and | | indicates parallel to the rod axis). (C) Average absorbance values from the central portion of the rods in B, plotted as a function of illumination wavelength. The absorbance with electric vector parallel to the outer segment axis is lower as expected from rhodopsin dichroism (Liebman, 1962). Solid line is a pigment template derived by Govardovskii et al. (2000). (D) Demonstration of the spatial resolution of rhodopsin absorbance variation along the axial dimension of outer segments. (Top) Image of a dark-adapted rod outer segment at 520 nm after scanning 4-µm-wide regions spaced 5 µm apart with the Ti–sapphire laser tuned to 920 nm (5 mW average power). Scans in each region were repeated the indicated number of times. (Bottom) Axial absorbance profiles before (gray trace) and after (red trace) local Ti–sapphire laser bleaches.
Figure 8. Axial rhodopsin absorbance is invariant despite large variation in Rho-EGFP levels. (A) A 520-nm transmission image (top) and a 488-nm epifluorescence image (bottom) of an outer segment from a Rho-EGFP–expressing rod. (B) A 520-nm axial absorbance profile. (C) Axial fluorescence profile.
Figure 9. A disc membrane diffusion model shows that microcompartment geometries are sufficient to explain heterogeneous Rho-PAGFP relaxation. (A) Model time course images based on the disc geometries of cells 1 and 2 of Fig. 5, with and without incisures. (B) Comparison of model prediction of the Rho-PAGFP relaxation time course with the observed relaxation replotted from Fig. 5.
Arikawa,
Localization of peripherin/rds in the disk membranes of cone and rod photoreceptors: relationship to disk membrane morphogenesis and retinal degeneration.
1992, Pubmed
Arikawa,
Localization of peripherin/rds in the disk membranes of cone and rod photoreceptors: relationship to disk membrane morphogenesis and retinal degeneration.
1992,
Pubmed Bascom,
Cloning of the cDNA for a novel photoreceptor membrane protein (rom-1) identifies a disk rim protein family implicated in human retinopathies.
1992,
Pubmed Broday,
Motion of nanobeads proximate to plasma membranes during single particle tracking.
2002,
Pubmed Calvert,
Membrane protein diffusion sets the speed of rod phototransduction.
2001,
Pubmed Calvert,
Fluorescence relaxation in 3D from diffraction-limited sources of PAGFP or sinks of EGFP created by multiphoton photoconversion.
2007,
Pubmed Calvert,
Diffusion of a soluble protein, photoactivatable GFP, through a sensory cilium.
2010,
Pubmed
,
Xenbase Chen,
Temperature- and light-dependent structural changes in rhodopsin-lipid membranes.
1973,
Pubmed Cone,
Rotational diffusion of rhodopsin in the visual receptor membrane.
1972,
Pubmed Corless,
Structural features of the terminal loop region of frog retinal rod outer segment disk membranes: II. Organization of the terminal loop complex.
1987,
Pubmed Corless,
Patterns of interdisk connections within the lamellar domains of retinal rod outer segment disks: observations relevant to the axial propagation of incisures.
1987,
Pubmed Dix,
Crowding effects on diffusion in solutions and cells.
2008,
Pubmed Drzymala,
A barrier to lateral diffusion of porphyropsin in Necturus rod outer segment disks.
1984,
Pubmed Fotiadis,
The G protein-coupled receptor rhodopsin in the native membrane.
2004,
Pubmed Fotiadis,
Atomic-force microscopy: Rhodopsin dimers in native disc membranes.
2003,
Pubmed Govardovskii,
Lateral diffusion of rhodopsin in photoreceptor membrane: a reappraisal.
2009,
Pubmed Govardovskii,
In search of the visual pigment template.
2000,
Pubmed
,
Xenbase Gupta,
Lateral diffusion of visual pigments in toad (Bufo marinus) rods and in catfish (Ictalurus punctatus) cones.
1990,
Pubmed Haeri,
Rhodopsin mutant P23H destabilizes rod photoreceptor disk membranes.
2012,
Pubmed
,
Xenbase Knox,
Transgene expression in Xenopus rods.
1998,
Pubmed
,
Xenbase Kroll,
Transgenic Xenopus embryos from sperm nuclear transplantations reveal FGF signaling requirements during gastrulation.
1996,
Pubmed
,
Xenbase Kusumi,
Paradigm shift of the plasma membrane concept from the two-dimensional continuum fluid to the partitioned fluid: high-speed single-molecule tracking of membrane molecules.
2005,
Pubmed Kusumi,
Hierarchical mesoscale domain organization of the plasma membrane.
2011,
Pubmed Lee,
Unconfined lateral diffusion and an estimate of pericellular matrix viscosity revealed by measuring the mobility of gold-tagged lipids.
1993,
Pubmed Liang,
Organization of the G protein-coupled receptors rhodopsin and opsin in native membranes.
2003,
Pubmed Liebman,
Lateral diffusion of visual pigment in photorecptor disk membranes.
1974,
Pubmed LIEBMAN,
In situ microspectrophotometric studies on the pigments of single retinal rods.
1962,
Pubmed Liu,
Evidence for localized cell heating induced by infrared optical tweezers.
1995,
Pubmed Mani,
Xenopus rhodopsin promoter. Identification of immediate upstream sequences necessary for high level, rod-specific transcription.
2001,
Pubmed
,
Xenbase Mariani,
Photoreceptors of the larval tiger salamander retina.
1986,
Pubmed Molday,
Peripherin. A rim-specific membrane protein of rod outer segment discs.
1987,
Pubmed Moritz,
Molecular cloning, membrane topology, and localization of bovine rom-1 in rod and cone photoreceptor cells.
1996,
Pubmed Moritz,
A functional rhodopsin-green fluorescent protein fusion protein localizes correctly in transgenic Xenopus laevis retinal rods and is expressed in a time-dependent pattern.
2001,
Pubmed
,
Xenbase Najafi,
Steric volume exclusion sets soluble protein concentrations in photoreceptor sensory cilia.
2012,
Pubmed
,
Xenbase Neuman,
Characterization of photodamage to Escherichia coli in optical traps.
1999,
Pubmed Papermaster,
Immunocytochemical localization of a large intrinsic membrane protein to the incisures and margins of frog rod outer segment disks.
1978,
Pubmed Partikian,
Rapid diffusion of green fluorescent protein in the mitochondrial matrix.
1998,
Pubmed Patterson,
A photoactivatable GFP for selective photolabeling of proteins and cells.
2002,
Pubmed Peet,
Quantification of the cytoplasmic spaces of living cells with EGFP reveals arrestin-EGFP to be in disequilibrium in dark adapted rod photoreceptors.
2004,
Pubmed
,
Xenbase Peterman,
Laser-induced heating in optical traps.
2003,
Pubmed Poo,
Lateral diffusion of rhodopsin in the photoreceptor membrane.
1974,
Pubmed Roof,
Surfaces of rod photoreceptor disk membranes: integral membrane components.
1982,
Pubmed Rosenbaum,
The structure and function of G-protein-coupled receptors.
2009,
Pubmed Rosenkranz,
New aspects of the ultrastructure of frog rod outer segments.
1977,
Pubmed Saffman,
Brownian motion in biological membranes.
1975,
Pubmed Saxton,
Lateral diffusion in an archipelago. The effect of mobile obstacles.
1987,
Pubmed Saxton,
Concentration effects on reactions in membranes: rhodopsin and transducin.
1989,
Pubmed Solessio,
Light responses in rods of vitamin A-deprived Xenopus.
2009,
Pubmed
,
Xenbase Tsukamoto,
The number, depth and elongation of disc incisures in the retinal rod of Rana catesbeiana.
1987,
Pubmed Verkman,
Green fluorescent protein as a probe to study intracellular solute diffusion.
1999,
Pubmed Wald,
Molecular basis of visual excitation.
1968,
Pubmed Wang,
Activation-dependent hindrance of photoreceptor G protein diffusion by lipid microdomains.
2008,
Pubmed
,
Xenbase Wey,
Lateral diffusion of rhodopsin in photoreceptor cells measured by fluorescence photobleaching and recovery.
1981,
Pubmed Williams,
Some properties of old and new rhodopsin in single Bufo rods.
1984,
Pubmed Zhou,
Macromolecular crowding and confinement: biochemical, biophysical, and potential physiological consequences.
2008,
Pubmed Zipfel,
Nonlinear magic: multiphoton microscopy in the biosciences.
2003,
Pubmed