Click here to close
Hello! We notice that you are using Internet Explorer, which is not supported by Xenbase and may cause the site to display incorrectly.
We suggest using a current version of Chrome,
FireFox, or Safari.
Role of binding and nucleoside diphosphate kinase A in the regulation of the cystic fibrosis transmembrane conductance regulator by AMP-activated protein kinase.
King JD, Lee J, Riemen CE, Neumann D, Xiong S, Foskett JK, Mehta A, Muimo R, Hallows KR.
???displayArticle.abstract???
Cystic fibrosis transmembrane conductance regulator (CFTR) Cl(-) channel mutations cause cystic fibrosis lung disease. A better understanding of CFTR regulatory mechanisms could suggest new therapeutic strategies. AMP-activated protein kinase (AMPK) binds to and phosphorylates CFTR, attenuating PKA-activated CFTR gating. However, the requirement for AMPK binding to CFTR and the potential role of other proteins in this regulation are unclear. We report that nucleoside diphosphate kinase A (NDPK-A) interacts with both AMPK and CFTR in overlay blots of airway epithelial cell lysates. Binding studies in Xenopus oocytes and transfected HEK-293 cells revealed that a CFTR peptide fragment that binds AMPK (CFTR-1420-57) disrupted the AMPK-CFTR interaction. Introduction of CFTR-1420-57 into human bronchial Calu-3 cells enhanced forskolin-stimulated whole cell conductance in patch clamp measurements. Similarly, injection of CFTR-1420-57 into Xenopus oocytes blocked the inhibition of cAMP-stimulated CFTR conductance by AMPK in two-electrode voltage clamp studies. AMPK also inhibited CFTR conductance with co-expression of WT NDPK-A in two-electrode voltage clamp studies, but co-expression of a catalytically inactive H118F mutant or various Ser-120 NDPK-A mutants prevented this inhibition. In vitro phosphorylation of WT NDPK-A was enhanced by purified active AMPK, but phosphorylation was prevented in H118F and phosphomimic Ser-120 NDPK-A mutants. AMPK does not appear to phosphorylate NDPK-A directly but rather promotes an NDPK-A autophosphorylation event that involves His-118 and Ser-120. Taken together, these results suggest that NDPK-A exists in a functional cellular complex with AMPK and CFTR in airway epithelia, and NDPK-A catalytic function is required for the AMPK-dependent regulation of CFTR.
FIGURE 1. NDPK-A association with AMPK-α and CFTR in overlay assays.
A, immunoblots of ovine tracheal epithelium membrane proteins (100 μg) performed in the presence or absence of an overlay solution of purified ovine tracheal epithelium NDPK-A (indicated by labels) and probed with either NDPK-A (lanes i and ii) or AMPK-α (lane iii) antibody. NDPK-A immunoreactivity was detected at â¼20 kDa and additionally at 63 kDa in overlaid blot. AMPK-α immunoreactivity was detected at 63 kDa. B, immunoblots (IB) of immunoprecipitated CFTR from membrane fractions of polarized 16HBE14oâ cell lysates performed in the presence or absence of purified NDPK overlay and probed with NDPK-A antibody. NDPK-A immunoreactivity appears at 20 kDa (lanes i and ii) and additionally at 63 and 175 kDa in overlaid blot (lane ii), consistent with its binding to AMPK and CFTR present in the membrane, respectively. The results shown are representative of three replicate experiments.
FIGURE 2. CFTR-1420-57 blocking peptide displaces binding of AMPK-α1 to CFTR in oocytes and HEK-293 cells.
A, Xenopus oocytes expressing both CFTR and HA-tagged AMPK-α1 cRNA (injected 2 days prior) were injected with either CFTR-1420-57 peptide or vehicle (no peptide) 4 h prior to lysis. The lysates were used for IP (right) of CFTR using M24-1 antibody (+ Ab lanes) or no antibody as an IP control (No Ab lanes), followed by immunoblotting for CFTR (upper panel) or co-IP'd HA-AMPK-α1 (lower panel). The blots of 5% of whole cell lysates are also shown (left lanes). B, by densitometric analysis, the CFTR-1420-57 peptide reduced the amount of AMPK-α1 co-IP'd with CFTR (relative binding) by 75 ± 20%. #, p = 0.06, paired t test, n = 3 experiments. C, HEK-293 cells were co-transfected with plasmids to express CFTR and either NH2-terminal GST-tagged AMPK-α1 or GST alone 2 days prior to lysis. 100 μm CFTR-1420-57 peptide (or vehicle) was transduced into cells using the BioPORTER reagent 1 day before lysis as described under “Experimental Procedures.” After GST affinity purification of the cell lysates, the proteins were eluted in sample buffer and subjected to SDS-PAGE and immunoblotting for either CFTR (upper) or GST (lower). The amount of CFTR pulled down was substantially reduced following transduction of the blocking CFTR-1420-57 peptide (lane 6, top) relative to vehicle (lane 8, top). D, summary of relative binding (relative amount of CFTR pulled down by GST-AMPK-α1) in the presence of the CFTR-1420-57 peptide versus vehicle. By densitometric analysis, the blocking peptide reduced the relative binding of CFTR to AMPK-α1 by 41 ± 6%. *, p = 0.02, paired t test, n = 3 replicate experiments. Con, control; IB, immunoblot.
FIGURE 3. CFTR-1420-57 blocking peptide transduced into Calu-3 cells enhances CFTR whole cell conductance in the presence of forskolin.
A, representative current-time sweeps (gray) and current-voltage (I-V) plots (black) are shown from whole cell patch clamp recordings performed in the absence (panel i) or presence (panel ii) of CFTR-1420–57 blocking peptide. B, summary of mean (± S.E.) slope conductances following mock transduction or transduction with blocking peptide 1 day prior to measurements. *, p < 0.02, unpaired t test, n = 4–5 patches/condition.
FIGURE 4. AMPK fails to inhibit CFTR in oocytes expressing catalytically inactive NDPK-A-H118F mutant. TEV recordings were performed 2 days after cRNA injection of CFTR and either wild-type NDPK-A (NDPK-A WT) or the catalytically inactive NDPK-A-H118F mutant into Xenopus oocytes. The oocytes were injected 2–4 h prior to recording with either potassium gluconate (Control) or the AMPK activator K-ZMP (ZMP). A and C, the mean (± S.E.) whole cell conductances are shown over time following addition of the cAMP agonists forskolin (1 μm) and IBMX (0.1 mm) at time 0 to activate CFTR in oocytes expressing either NDPK-A WT (A) or the NDPK-A-H118F mutant (C). B, ZMP injection inhibited the peak CFTR conductance in oocytes co-expressing CFTR and NDPK-A WT relative to control-injected oocytes. *, p < 0.001, ANOVA; data normalized to peak control-injected current. D, ZMP failed to inhibit CFTR conductance with co-expression of the catalytically inactive NDPK-A-H118F mutant (p > 0.10, ANOVA). Starting conductances were lower than peak conductances for all conditions. #, p < 0.001, ANOVA; n = 15–30 oocytes/condition from four to seven separate frogs for all conditions shown.
FIGURE 5. Importance of both AMPK binding to CFTR and NDPK-A catalytic function for the inhibition of CFTR by AMPK in oocytes. TEV experiments were performed 2 days after microinjection of Xenopus oocytes with cRNAs to express CFTR and either NDPK-A WT or NDPK-A-H118F mutant. The oocytes were microinjected with either ZMP alone or ZMP + CFTR-1420-57 peptide 4 h prior to TEV recordings. Forskolin and IBMX were infused at time 0 to activate CFTR conductance. A, summary of mean (± S.E.) changes in whole cell conductance over time are shown in oocytes expressing NDPK-A WT. B, mean (± S.E.) conductances are shown relative to the peak conductance for the ZMP alone condition. The addition of the CFTR-1420-57 blocking peptide induced a significant increase in peak conductance relative to control. *, p = 0.002 (ANOVA). C, summary of mean (± S.E.) changes in whole cell conductance over time is shown in oocytes expressing NDPK-A-H118F. D, normalized data for CFTR and NDPKA-H118F condition show no significant change in either peak or starting conductances by the CFTR-1420-57 peptide. n = 23–25 oocytes from five separate frogs for all conditions shown).
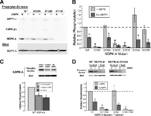
FIGURE 6. AMPK enhances NDPK-A autophosphorylation at His-118 in vitro.
A, WT or indicated NDPK-A mutants were immunoprecipitated and subjected to in vitro phosphorylation by [γ-32P]ATP labeling in the presence (+) or absence (−) of purified active AMPK holoenzyme AMPK-α1-T172D, -β1, -γ1. Immunoblotting (lower panel) and phosphoscreen imaging (upper panel) were then performed on the same nitrocellulose membrane, as described under “Experimental Procedures.” B, summary of mean (± S.E.) NDPK-A phosphorylation signal normalized to expression levels and reported relative to WT NDPK-A phosphorylation in the presence of AMPK. *, p < 0.02, paired t test relative to same NDPK-A construct in presence of AMPK; #, p < 0.001 relative to WT NDPK-A in presence of AMPK, unpaired t-tests; data pooled from three to eleven experiments for each condition. These results suggest that AMPK does not directly phosphorylate NDPK-A at Ser-120 or Ser-122 (or any other site) but rather enhances an NDPK-A autophosphorylation event at His-118. C, in vitro phosphorylation assays were performed using active AMPK holoenzyme (AMPK-α1-T172D, -β1, -γ1), kinase-dead holoenzyme (AMPK-α1-D157A, -β1, -γ1), or no kinase, and mean (± S.E.) phosphorylation values relative to + active AMPK condition are shown. *, p < 0.001, unpaired t test relative to active AMPK; n = 8. D, acid (or control) washes (± addition of 10 μl of 1 n HCl to wash buffer to adjust the pH to 1.0 for 30 min) of the IP'd NDPK-A on protein A/G beads were performed following in vitro phosphorylation to detect whether phosphorylation had occurred at an acid-labile (i.e., His) residue in NDPK-A. *, p < 0.05; #, p < 0.05, relative to + AMPK condition of same NDPK-A species, unpaired t-tests, n = 3–4 experiments for each condition.
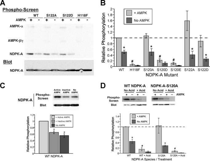
FIGURE 7. NDPK-A S120 mutants disrupt the AMPK-dependent inhibition of CFTR in oocytes. TEV recordings were performed 2 days after cRNA injection of CFTR and NDPK-A WT or S120A and S120D mutants. 2–4 h prior to recording, oocytes were injected with either potassium gluconate (Con) or the AMPK activator K-ZMP (ZMP). Starting and peak conductances were measured before and after the addition of forskolin (1 μm) and IBMX (0.1 mm). A significant decrease in peak conductance was observed following ZMP treatment with co-expression of WT NDPK-A (*, p < 0.01 relative to Con, ANOVA), whereas this inhibition was lost with co-expression of NDPK-A-S120A and -S120D mutants (p > 0.10 between control and ZMP conditions, ANOVA). Starting conductances for all NDPK-A species were significantly lower than corresponding peak conductances. #, p < 0.001; n = 12 oocytes for each condition from three separate frogs.
Annesley,
A genetic interaction between NDPK and AMPK in Dictyostelium discoideum that affects motility, growth and development.
2011, Pubmed
Annesley,
A genetic interaction between NDPK and AMPK in Dictyostelium discoideum that affects motility, growth and development.
2011,
Pubmed Bell,
Regulation of CFTR Cl- conductance in secretion by cellular energy levels.
1993,
Pubmed Berger,
Identification and regulation of the cystic fibrosis transmembrane conductance regulator-generated chloride channel.
1991,
Pubmed Bilitou,
The NM23 family in development.
2009,
Pubmed
,
Xenbase Biondi,
Discrimination between acid and alkali-labile phosphorylated residues on Immobilon: phosphorylation studies of nucleoside diphosphate kinase.
1996,
Pubmed Biondi,
Inhibition of nucleoside diphosphate kinase activity by in vitro phosphorylation by protein kinase CK2. Differential phosphorylation of NDP kinases in HeLa cells in culture.
1996,
Pubmed Boissan,
The mammalian Nm23/NDPK family: from metastasis control to cilia movement.
2009,
Pubmed Carattino,
Epithelial sodium channel inhibition by AMP-activated protein kinase in oocytes and polarized renal epithelial cells.
2005,
Pubmed
,
Xenbase Carson,
The two nucleotide-binding domains of cystic fibrosis transmembrane conductance regulator (CFTR) have distinct functions in controlling channel activity.
1995,
Pubmed Cheng,
Phosphorylation of the R domain by cAMP-dependent protein kinase regulates the CFTR chloride channel.
1991,
Pubmed Corton,
5-aminoimidazole-4-carboxamide ribonucleoside. A specific method for activating AMP-activated protein kinase in intact cells?
1995,
Pubmed Cozens,
CFTR expression and chloride secretion in polarized immortal human bronchial epithelial cells.
1994,
Pubmed Dar,
Intermolecular phosphotransfer is crucial for efficient catalytic activity of nucleoside diphosphate kinase.
2010,
Pubmed Davidow,
The cystic fibrosis transmembrane conductance regulator mediates transepithelial fluid secretion by human autosomal dominant polycystic kidney disease epithelium in vitro.
1996,
Pubmed Freije,
Site-directed mutation of Nm23-H1. Mutations lacking motility suppressive capacity upon transfection are deficient in histidine-dependent protein phosphotransferase pathways in vitro.
1997,
Pubmed Guerrant,
Diarrhea in developed and developing countries: magnitude, special settings, and etiologies.
1990,
Pubmed Guggino,
New insights into cystic fibrosis: molecular switches that regulate CFTR.
2006,
Pubmed Hallows,
Inhibition of cystic fibrosis transmembrane conductance regulator by novel interaction with the metabolic sensor AMP-activated protein kinase.
2000,
Pubmed
,
Xenbase Hallows,
Emerging role of AMP-activated protein kinase in coupling membrane transport to cellular metabolism.
2005,
Pubmed Hallows,
Up-regulation of AMP-activated kinase by dysfunctional cystic fibrosis transmembrane conductance regulator in cystic fibrosis airway epithelial cells mitigates excessive inflammation.
2006,
Pubmed Hallows,
Regulation of channel gating by AMP-activated protein kinase modulates cystic fibrosis transmembrane conductance regulator activity in lung submucosal cells.
2003,
Pubmed
,
Xenbase Hallows,
Physiological modulation of CFTR activity by AMP-activated protein kinase in polarized T84 cells.
2003,
Pubmed
,
Xenbase Hardie,
AMPK: a nutrient and energy sensor that maintains energy homeostasis.
2012,
Pubmed Hardie,
The AMP-activated/SNF1 protein kinase subfamily: metabolic sensors of the eukaryotic cell?
1998,
Pubmed Hippe,
The interaction of nucleoside diphosphate kinase B with Gbetagamma dimers controls heterotrimeric G protein function.
2009,
Pubmed Huang,
PKA holoenzyme is functionally coupled to CFTR by AKAPs.
2000,
Pubmed King,
AMP-activated protein kinase phosphorylation of the R domain inhibits PKA stimulation of CFTR.
2009,
Pubmed
,
Xenbase Kongsuphol,
Mechanistic insight into control of CFTR by AMPK.
2009,
Pubmed Kowluru,
Defective protein histidine phosphorylation in islets from the Goto-Kakizaki diabetic rat.
2003,
Pubmed Li,
Macromolecular complexes of cystic fibrosis transmembrane conductance regulator and its interacting partners.
2005,
Pubmed MacDonald,
Site-directed mutagenesis of nm23-H1. Mutation of proline 96 or serine 120 abrogates its motility inhibitory activity upon transfection into human breast carcinoma cells.
1996,
Pubmed Mizrahi,
Activation of the phagocyte NADPH oxidase by Rac Guanine nucleotide exchange factors in conjunction with ATP and nucleoside diphosphate kinase.
2005,
Pubmed Muimo,
Nucleoside diphosphate kinase A as a controller of AMP-kinase in airway epithelia.
2006,
Pubmed Muimo,
Histidine phosphorylation of annexin I in airway epithelia.
2000,
Pubmed Myerburg,
AMPK agonists ameliorate sodium and fluid transport and inflammation in cystic fibrosis airway epithelial cells.
2010,
Pubmed Neumann,
Mammalian AMP-activated protein kinase: functional, heterotrimeric complexes by co-expression of subunits in Escherichia coli.
2003,
Pubmed Onyenwoke,
AMPK directly inhibits NDPK through a phosphoserine switch to maintain cellular homeostasis.
2012,
Pubmed Pastor-Soler,
AMP-activated protein kinase regulation of kidney tubular transport.
2012,
Pubmed Quinton,
Control of CFTR chloride conductance by ATP levels through non-hydrolytic binding.
1992,
Pubmed Raghuram,
Regulation of cystic fibrosis transmembrane conductance regulator single-channel gating by bivalent PDZ-domain-mediated interaction.
2001,
Pubmed Reddy,
cAMP-independent phosphorylation activation of CFTR by G proteins in native human sweat duct.
2001,
Pubmed Riordan,
Identification of the cystic fibrosis gene: cloning and characterization of complementary DNA.
1989,
Pubmed Rowe,
Cystic fibrosis.
2005,
Pubmed Silvis,
Rab11b regulates the apical recycling of the cystic fibrosis transmembrane conductance regulator in polarized intestinal epithelial cells.
2009,
Pubmed Thiagarajah,
CFTR pharmacology and its role in intestinal fluid secretion.
2003,
Pubmed Treharne,
The phosphorylation status of membrane-bound nucleoside diphosphate kinase in epithelia and the role of AMP.
2009,
Pubmed Treharne,
A novel chloride-dependent GTP-utilizing protein kinase in plasma membranes from human respiratory epithelium.
1994,
Pubmed Treharne,
Inhibition of protein kinase CK2 closes the CFTR Cl channel, but has no effect on the cystic fibrosis mutant deltaF508-CFTR.
2009,
Pubmed
,
Xenbase Wagner,
Phosphorylation of ATP-citrate lyase by nucleoside diphosphate kinase.
1995,
Pubmed Welsh,
Cystic fibrosis.
1995,
Pubmed Xiao,
Structure of mammalian AMPK and its regulation by ADP.
2011,
Pubmed