XB-ART-45719
Mol Biol Cell
2012 Feb 01;234:740-9. doi: 10.1091/mbc.E11-09-0761.
Show Gene links
Show Anatomy links
The C-terminal domain of Nup93 is essential for assembly of the structural backbone of nuclear pore complexes.
Sachdev R, Sieverding C, Flötenmeyer M, Antonin W.
???displayArticle.abstract???
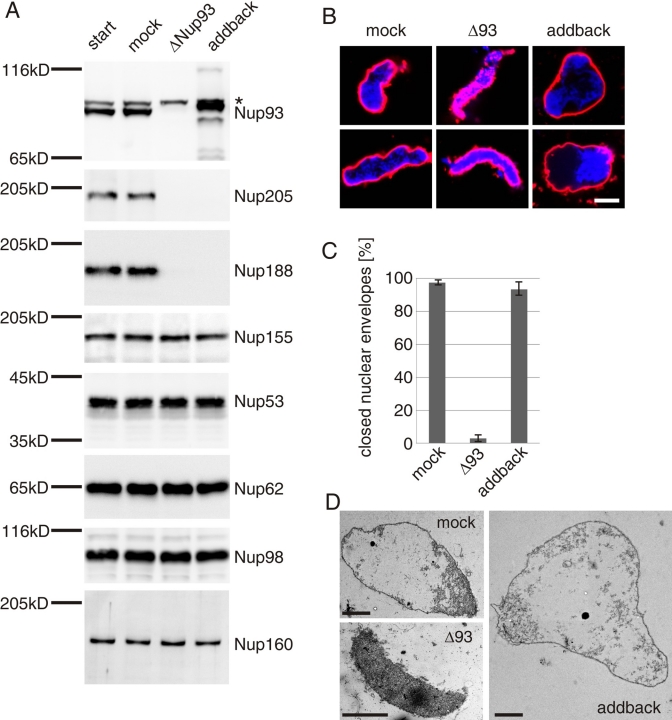
Nuclear pore complexes (NPCs) are large macromolecular assemblies that control all transport across the nuclear envelope. They are formed by about 30 nucleoporins (Nups), which can be roughly categorized into those forming the structural skeleton of the pore and those creating the central channel and thus providing the transport and gating properties of the NPC. Here we show that the conserved nucleoporin Nup93 is essential for NPC assembly and connects both portions of the NPC. Although the C-terminal domain of the protein is necessary and sufficient for the assembly of a minimal structural backbone, full-length Nup93 is required for the additional recruitment of the Nup62 complex and the establishment of transport-competent NPCs.
???displayArticle.pubmedLink??? 22171326
???displayArticle.pmcLink??? PMC3279400
???displayArticle.link??? Mol Biol Cell
Species referenced: Xenopus
Genes referenced: nup153 nup155 nup188 nup205 nup210 nup35 nup58 nup62 nup93 nup98
???attribute.lit??? ???displayArticles.show???
References [+] :
Alber,
The molecular architecture of the nuclear pore complex.
2007, Pubmed
Alber, The molecular architecture of the nuclear pore complex. 2007, Pubmed
Allende, Insertional mutagenesis in zebrafish identifies two novel genes, pescadillo and dead eye, essential for embryonic development. 1996, Pubmed , Xenbase
Amlacher, Insight into structure and assembly of the nuclear pore complex by utilizing the genome of a eukaryotic thermophile. 2011, Pubmed
Anderson, Recruitment of functionally distinct membrane proteins to chromatin mediates nuclear envelope formation in vivo. 2009, Pubmed
Antonin, The integral membrane nucleoporin pom121 functionally links nuclear pore complex assembly and nuclear envelope formation. 2005, Pubmed , Xenbase
Antonin, Traversing the NPC along the pore membrane: targeting of membrane proteins to the INM. 2011, Pubmed
Antonin, Nuclear pore complex assembly through the cell cycle: regulation and membrane organization. 2008, Pubmed
Brohawn, The nuclear pore complex has entered the atomic age. 2009, Pubmed
Cronshaw, Proteomic analysis of the mammalian nuclear pore complex. 2002, Pubmed
Dultz, Systematic kinetic analysis of mitotic dis- and reassembly of the nuclear pore in living cells. 2008, Pubmed
Fahrenkrog, The yeast nucleoporin Nup53p specifically interacts with Nic96p and is directly involved in nuclear protein import. 2000, Pubmed
Franz, Nup155 regulates nuclear envelope and nuclear pore complex formation in nematodes and vertebrates. 2005, Pubmed , Xenbase
Franz, MEL-28/ELYS is required for the recruitment of nucleoporins to chromatin and postmitotic nuclear pore complex assembly. 2007, Pubmed , Xenbase
Galy, Caenorhabditis elegans nucleoporins Nup93 and Nup205 determine the limit of nuclear pore complex size exclusion in vivo. 2003, Pubmed , Xenbase
Grandi, Nup93, a vertebrate homologue of yeast Nic96p, forms a complex with a novel 205-kDa protein and is required for correct nuclear pore assembly. 1997, Pubmed , Xenbase
Grandi, Functional interaction of Nic96p with a core nucleoporin complex consisting of Nsp1p, Nup49p and a novel protein Nup57p. 1995, Pubmed
Grandi, Purification of NSP1 reveals complex formation with 'GLFG' nucleoporins and a novel nuclear pore protein NIC96. 1993, Pubmed
Harel, Removal of a single pore subcomplex results in vertebrate nuclei devoid of nuclear pores. 2003, Pubmed , Xenbase
Hawryluk-Gara, Nup53 is required for nuclear envelope and nuclear pore complex assembly. 2008, Pubmed , Xenbase
Hetzer, Border control at the nucleus: biogenesis and organization of the nuclear membrane and pore complexes. 2009, Pubmed
Jeudy, Crystal structure of nucleoporin Nic96 reveals a novel, intricate helical domain architecture. 2007, Pubmed
Krull, Nucleoporins as components of the nuclear pore complex core structure and Tpr as the architectural element of the nuclear basket. 2004, Pubmed
Kutay, Reorganization of the nuclear envelope during open mitosis. 2008, Pubmed
Mansfeld, The conserved transmembrane nucleoporin NDC1 is required for nuclear pore complex assembly in vertebrate cells. 2006, Pubmed , Xenbase
Miller, Identification of a new vertebrate nucleoporin, Nup188, with the use of a novel organelle trap assay. 2000, Pubmed , Xenbase
Mitchell, Pom121 links two essential subcomplexes of the nuclear pore complex core to the membrane. 2010, Pubmed
Mohr, Characterisation of the passive permeability barrier of nuclear pore complexes. 2009, Pubmed
Onischenko, Role of the Ndc1 interaction network in yeast nuclear pore complex assembly and maintenance. 2009, Pubmed
Osmani, Systematic deletion and mitotic localization of the nuclear pore complex proteins of Aspergillus nidulans. 2006, Pubmed
Rasala, ELYS is a dual nucleoporin/kinetochore protein required for nuclear pore assembly and proper cell division. 2006, Pubmed , Xenbase
Rexach, Piecing together nuclear pore complex assembly during interphase. 2009, Pubmed
Rout, The yeast nuclear pore complex: composition, architecture, and transport mechanism. 2000, Pubmed
Schrader, Structural basis of the nic96 subcomplex organization in the nuclear pore channel. 2008, Pubmed
Schwarz-Herion, Domain topology of the p62 complex within the 3-D architecture of the nuclear pore complex. 2007, Pubmed , Xenbase
Stavru, Nuclear pore complex assembly and maintenance in POM121- and gp210-deficient cells. 2006, Pubmed
Theerthagiri, The nucleoporin Nup188 controls passage of membrane proteins across the nuclear pore complex. 2010, Pubmed , Xenbase
Vasu, Novel vertebrate nucleoporins Nup133 and Nup160 play a role in mRNA export. 2001, Pubmed , Xenbase
Walther, The conserved Nup107-160 complex is critical for nuclear pore complex assembly. 2003, Pubmed , Xenbase
Yoon, Npp106p, a Schizosaccharomyces pombe nucleoporin similar to Saccharomyces cerevisiae Nic96p, functionally interacts with Rae1p in mRNA export. 1997, Pubmed
Zabel, Nic96p is required for nuclear pore formation and functionally interacts with a novel nucleoporin, Nup188p. 1996, Pubmed
