XB-ART-45717
PLoS One
2012 Jan 01;72:e32649. doi: 10.1371/journal.pone.0032649.
Show Gene links
Show Anatomy links
The different function of single phosphorylation sites of Drosophila melanogaster lamin Dm and lamin C.
Zaremba-Czogalla M, Piekarowicz K, Wachowicz K, Kozioł K, Dubińska-Magiera M, Rzepecki R.
???displayArticle.abstract???
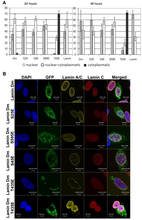
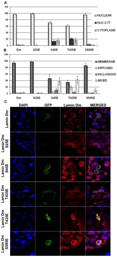
Lamins' functions are regulated by phosphorylation at specific sites but our understanding of the role of such modifications is practically limited to the function of cdc 2 (cdk1) kinase sites in depolymerization of the nuclear lamina during mitosis. In our study we used Drosophila lamin Dm (B-type) to examine the function of particular phosphorylation sites using pseudophosphorylated mutants mimicking single phosphorylation at experimentally confirmed in vivo phosphosites (S(25)E, S(45)E, T(435)E, S(595)E). We also analyzed lamin C (A-type) and its mutant S(37)E representing the N-terminal cdc2 (mitotic) site as well as lamin Dm R(64)H mutant as a control, non-polymerizing lamin. In the polymerization assay we could observe different effects of N-terminal cdc2 site pseudophosphorylation on A- and B-type lamins: lamin Dm S(45)E mutant was insoluble, in contrast to lamin C S(37)E. Lamin Dm T(435)E (C-terminal cdc2 site) and R(64)H were soluble in vitro. We also confirmed that none of the single phosphorylation site modifications affected the chromatin binding of lamin Dm, in contrast to the lamin C N-terminal cdc2 site. In vivo, all lamin Dm mutants were incorporated efficiently into the nuclear lamina in transfected Drosophila S2 and HeLa cells, although significant amounts of S(45)E and T(435)E were also located in cytoplasm. When farnesylation incompetent mutants were expressed in HeLa cells, lamin Dm T(435)E was cytoplasmic and showed higher mobility in FRAP assay.
???displayArticle.pubmedLink??? 22393432
???displayArticle.pmcLink??? PMC3290585
???displayArticle.link??? PLoS One
Species referenced: Xenopus
Genes referenced: cdk1 ckap2 hsp90aa1 igf2bp3 lmna lmnb1 lmnb2 lmnb3 mtor pold1
???attribute.lit??? ???displayArticles.show???
References [+] :
Andrés,
Role of A-type lamins in signaling, transcription, and chromatin organization.
2009, Pubmed
Andrés, Role of A-type lamins in signaling, transcription, and chromatin organization. 2009, Pubmed
Ashery-Padan, Localization and posttranslational modifications of otefin, a protein required for vesicle attachment to chromatin, during Drosophila melanogaster development. 1997, Pubmed
Ballester, Disruption of nuclear organization during the initial phase of African swine fever virus infection. 2011, Pubmed
Baricheva, DNA from Drosophila melanogaster beta-heterochromatin binds specifically to nuclear lamins in vitro and the nuclear envelope in situ. 1996, Pubmed
Beaudouin, Nuclear envelope breakdown proceeds by microtubule-induced tearing of the lamina. 2002, Pubmed
Broers, Dynamics of nuclear lamina assembly and disassembly. 2004, Pubmed
Broers, Dynamics of the nuclear lamina as monitored by GFP-tagged A-type lamins. 1999, Pubmed
Cenni, Lamin A Ser404 is a nuclear target of Akt phosphorylation in C2C12 cells. 2008, Pubmed
Chang, Nuclear envelope dispersion triggered by deregulated Cdk5 precedes neuronal death. 2011, Pubmed
Chiarini, Protein kinase C-beta II Is an apoptotic lamin kinase in polyomavirus-transformed, etoposide-treated pyF111 rat fibroblasts. 2002, Pubmed
Chmielewska, Embryonic and adult isoforms of XLAP2 form microdomains associated with chromatin and the nuclear envelope. 2011, Pubmed , Xenbase
Dechat, Lamina-independent lamins in the nuclear interior serve important functions. 2010, Pubmed
Dechat, Nuclear lamins. 2010, Pubmed
Drummond, Temporal differences in the appearance of NEP-B78 and an LBR-like protein during Xenopus nuclear envelope reassembly reflect the ordered recruitment of functionally discrete vesicle types. 1999, Pubmed , Xenbase
Eggert, Identification of novel phosphorylation sites in murine A-type lamins. 1993, Pubmed
Foisner, Integral membrane proteins of the nuclear envelope interact with lamins and chromosomes, and binding is modulated by mitotic phosphorylation. 1993, Pubmed
Gant, Roles of LAP2 proteins in nuclear assembly and DNA replication: truncated LAP2beta proteins alter lamina assembly, envelope formation, nuclear size, and DNA replication efficiency in Xenopus laevis extracts. 1999, Pubmed , Xenbase
Glass, Lamins A and C bind and assemble at the surface of mitotic chromosomes. 1990, Pubmed
Glass, The alpha-helical rod domain of human lamins A and C contains a chromatin binding site. 1993, Pubmed
Goldberg, The tail domain of lamin Dm0 binds histones H2A and H2B. 1999, Pubmed
Goss, Identification of nuclear beta II protein kinase C as a mitotic lamin kinase. 1994, Pubmed
Haas, Functional analysis of phosphorylation sites in human lamin A controlling lamin disassembly, nuclear transport and assembly. 1993, Pubmed
Heald, Mutations of phosphorylation sites in lamin A that prevent nuclear lamina disassembly in mitosis. 1990, Pubmed
Hennekes, Phosphorylation on protein kinase C sites inhibits nuclear import of lamin B2. 1993, Pubmed
Herrmann, Intermediate filaments: molecular structure, assembly mechanism, and integration into functionally distinct intracellular Scaffolds. 2004, Pubmed
Herrmann, Intermediate filaments: from cell architecture to nanomechanics. 2007, Pubmed
Herrmann, History and phylogeny of intermediate filaments: now in insects. 2011, Pubmed
Hocevar, Identification of protein kinase C (PKC) phosphorylation sites on human lamin B. Potential role of PKC in nuclear lamina structural dynamics. 1993, Pubmed
Höger, Interaction of Xenopus lamins A and LII with chromatin in vitro mediated by a sequence element in the carboxyterminal domain. 1991, Pubmed , Xenbase
Katsani, In vivo dynamics of Drosophila nuclear envelope components. 2008, Pubmed
Krimm, The Ig-like structure of the C-terminal domain of lamin A/C, mutated in muscular dystrophies, cardiomyopathy, and partial lipodystrophy. 2002, Pubmed
Kuga, Phosphorylation statuses at different residues of lamin B2, B1, and A/C dynamically and independently change throughout the cell cycle. 2010, Pubmed
Küntziger, Association of PP1 with its regulatory subunit AKAP149 is regulated by serine phosphorylation flanking the RVXF motif of AKAP149. 2006, Pubmed
Lamb, Inhibition of cAMP-dependent protein kinase plays a key role in the induction of mitosis and nuclear envelope breakdown in mammalian cells. 1991, Pubmed
Leukel, Two conserved serines in the nuclear localization signal flanking region are involved in the nuclear targeting of human lamin A. 1995, Pubmed
Lin, Immunoaffinity purification and functional characterization of interphase and meiotic Drosophila nuclear lamin isoforms. 1990, Pubmed
Ludérus, Binding of matrix attachment regions to lamin B1. 1992, Pubmed
Ludérus, Binding of matrix attachment regions to lamin polymers involves single-stranded regions and the minor groove. 1994, Pubmed
Lüscher, A role for the p34cdc2 kinase and phosphatases in the regulation of phosphorylation and disassembly of lamin B2 during the cell cycle. 1991, Pubmed
Maison, Vimentin-associated mitotic vesicles interact with chromosomes in a lamin B- and phosphorylation-dependent manner. 1995, Pubmed
Mattout, Specific and conserved sequences in D. melanogaster and C. elegans lamins and histone H2A mediate the attachment of lamins to chromosomes. 2007, Pubmed
Melcer, Invertebrate lamins. 2007, Pubmed
Muranyi, Cytomegalovirus recruitment of cellular kinases to dissolve the nuclear lamina. 2002, Pubmed
Park, Herpes simplex virus type 1 infection induces activation and recruitment of protein kinase C to the nuclear membrane and increased phosphorylation of lamin B. 2006, Pubmed
Peter, Disassembly of in vitro formed lamin head-to-tail polymers by CDC2 kinase. 1991, Pubmed
Peter, In vitro disassembly of the nuclear lamina and M phase-specific phosphorylation of lamins by cdc2 kinase. 1990, Pubmed
Peter, Mitogen-activated protein kinases phosphorylate nuclear lamins and display sequence specificity overlapping that of mitotic protein kinase p34cdc2. 1992, Pubmed
Pfaller, Assembly/disassembly of the nuclear envelope membrane: cell cycle-dependent binding of nuclear membrane vesicles to chromatin in vitro. 1991, Pubmed , Xenbase
Riemer, Expression of Drosophila lamin C is developmentally regulated: analogies with vertebrate A-type lamins. 1995, Pubmed
Rzepecki, In vivo phosphorylation of Drosophila melanogaster nuclear lamins during both interphase and mitosis. 2002, Pubmed
Rzepecki, During both interphase and mitosis, DNA topoisomerase II interacts with DNA as well as RNA through the protein's C-terminal domain. 2000, Pubmed
Rzepecki, The nuclear lamins and the nuclear envelope. 2002, Pubmed
Rzepecki, In vivo association of lamins with nucleic acids in Drosophila melanogaster. 1998, Pubmed
Salina, Cytoplasmic dynein as a facilitator of nuclear envelope breakdown. 2002, Pubmed
Salpingidou, NEP-A and NEP-B both contribute to nuclear pore formation in Xenopus eggs and oocytes. 2008, Pubmed , Xenbase
Sasse, A tailless Drosophila lamin Dm0 fragment reveals lateral associations of dimers. 1998, Pubmed
Sasse, In vitro assembly of Drosophila lamin Dm0--lamin polymerization properties are conserved. 1997, Pubmed
Schneider, Phosphorylation of the major Drosophila lamin in vivo: site identification during both M-phase (meiosis) and interphase by electrospray ionization tandem mass spectrometry. 1999, Pubmed
Shimizu, Lamin B phosphorylation by protein kinase calpha and proteolysis during apoptosis in human leukemia HL60 cells. 1998, Pubmed
Shoeman, The in vitro DNA-binding properties of purified nuclear lamin proteins and vimentin. 1990, Pubmed
Smith, Biosynthesis and interconversion of Drosophila nuclear lamin isoforms during normal growth and in response to heat shock. 1987, Pubmed
Stierlé, The carboxyl-terminal region common to lamins A and C contains a DNA binding domain. 2003, Pubmed
Stuurman, Intermediate filament protein polymerization: molecular analysis of Drosophila nuclear lamin head-to-tail binding. 1996, Pubmed
Stuurman, Interphase phosphorylation of the Drosophila nuclear lamin: site-mapping using a monoclonal antibody. 1995, Pubmed
Stuurman, Identification of a conserved phosphorylation site modulating nuclear lamin polymerization. 1997, Pubmed
Taniura, A chromatin binding site in the tail domain of nuclear lamins that interacts with core histones. 1995, Pubmed
Thompson, Identification of protein phosphatase 1 as a mitotic lamin phosphatase. 1997, Pubmed
Yamaguchi, Phosphorylation of the p34(cdc2) target site on goldfish germinal vesicle lamin B3 before oocyte maturation. 2006, Pubmed , Xenbase
Yuan, Binding of lamin A to polynucleosomes. 1991, Pubmed
Zaremba-Czogalla, Laminopathies: the molecular background of the disease and the prospects for its treatment. 2011, Pubmed
Zaremba-Czogalla, Identification of new in vivo phosphosites on lamin Dm - the evidence of heterogeneity of phosphorylation sites in different Drosophila tissues. 2011, Pubmed
Zhao, Binding of matrix attachment regions to nuclear lamin is mediated by the rod domain and depends on the lamin polymerization state. 1996, Pubmed
