Click here to close
Hello! We notice that you are using Internet Explorer, which is not supported by Xenbase and may cause the site to display incorrectly.
We suggest using a current version of Chrome,
FireFox, or Safari.
???displayArticle.abstract??? Foxi1e is a zygotic transcription factor that is essential for the expression of early ectodermal genes. It is expressed in a highly specific pattern, only in the deep cell layers of the animal hemisphere, and in a mosaic pattern in which expressing cells are interspersed with non-expressing cells. Previous work has shown that several signals in the blastula control this expression pattern, including nodals, the TGFβ family member Vg1, and Notch. However, these are all inhibitory, which raises the question of what activates Foxi1e. In this work, we show that a related Forkhead family protein, Foxi2, is a maternal activator of Foxi1e. Foxi2 mRNA is maternally encoded, and highly enriched in animal hemisphere cells of the blastula. ChIP assays show that it acts directly on upstream regulatory elements of Foxi1e. Its effect is specific, since animal cells depleted of Foxi2 are able to respond normally to mesoderm inducing signals from vegetal cells. Foxi2 thus acts as a link between the oocyte and the early pathway to ectoderm, in a similar fashion to the vegetally localized VegT acts to initiate endoderm and mesoderm formation.
???displayArticle.pubmedLink???
22848601 ???displayArticle.pmcLink???PMC3407068 ???displayArticle.link???PLoS One ???displayArticle.grants???[+]
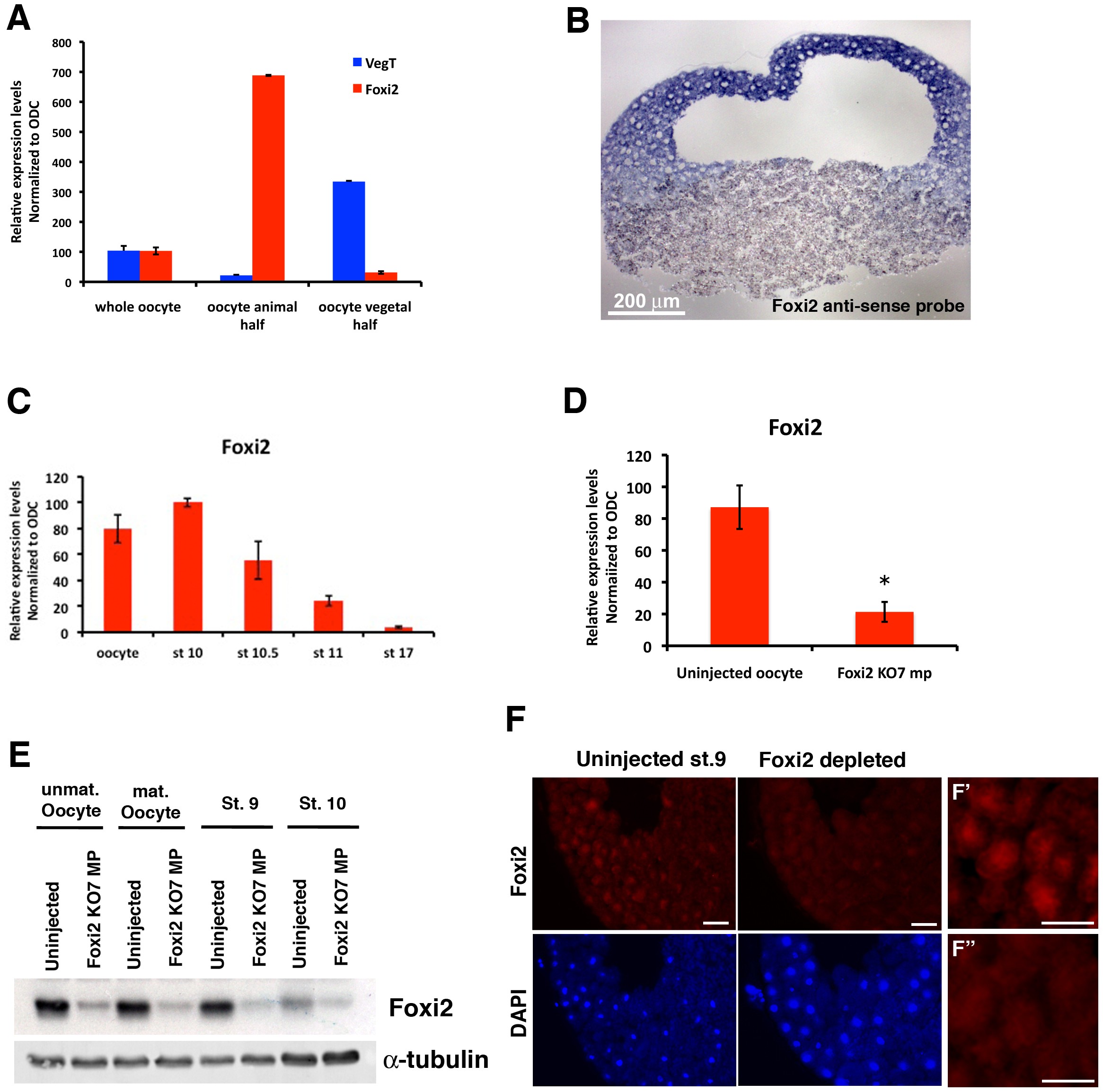
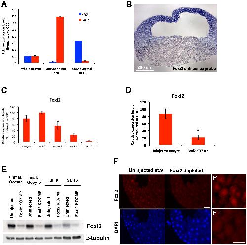
Figure 1. The spatial and temporal expression pattern of Foxi2 and its depletion at blastula stage.
(A) RT-PCR to show relative expression levels of Foxi2 and VegT in either whole oocytes or dissected animal and vegetal halves. Foxi2 and VegT have reciprocal expression domains, with Foxi2 being highly enriched in the animal hemisphere. (B) In situ hybridization of tissue section at the late blastula stage to show distribution of Foxi2 mRNA. (C) RT-PCR analysis of developmental time course to show absence of early zygotic expression of Foxi2. (D) RT-PCR to show degree of depletion of Foxi2 mRNA by antisense oligo. (E�F) Degree of depletion of Foxi2 protein by mRNA depletion; a western blot of oocytes and early stages is shown in (E), and by immunostaining at the late blastula stage in (F). Scale bar in (F) = 50 �m. High magnification Foxi2 immunostaining images from Uninjected (F′) and Foxi2 depleted (F″) embryos. Scale bars in F′ and F″ = 20 �m.
doi:10.1371/journal.pone.0041782.g001
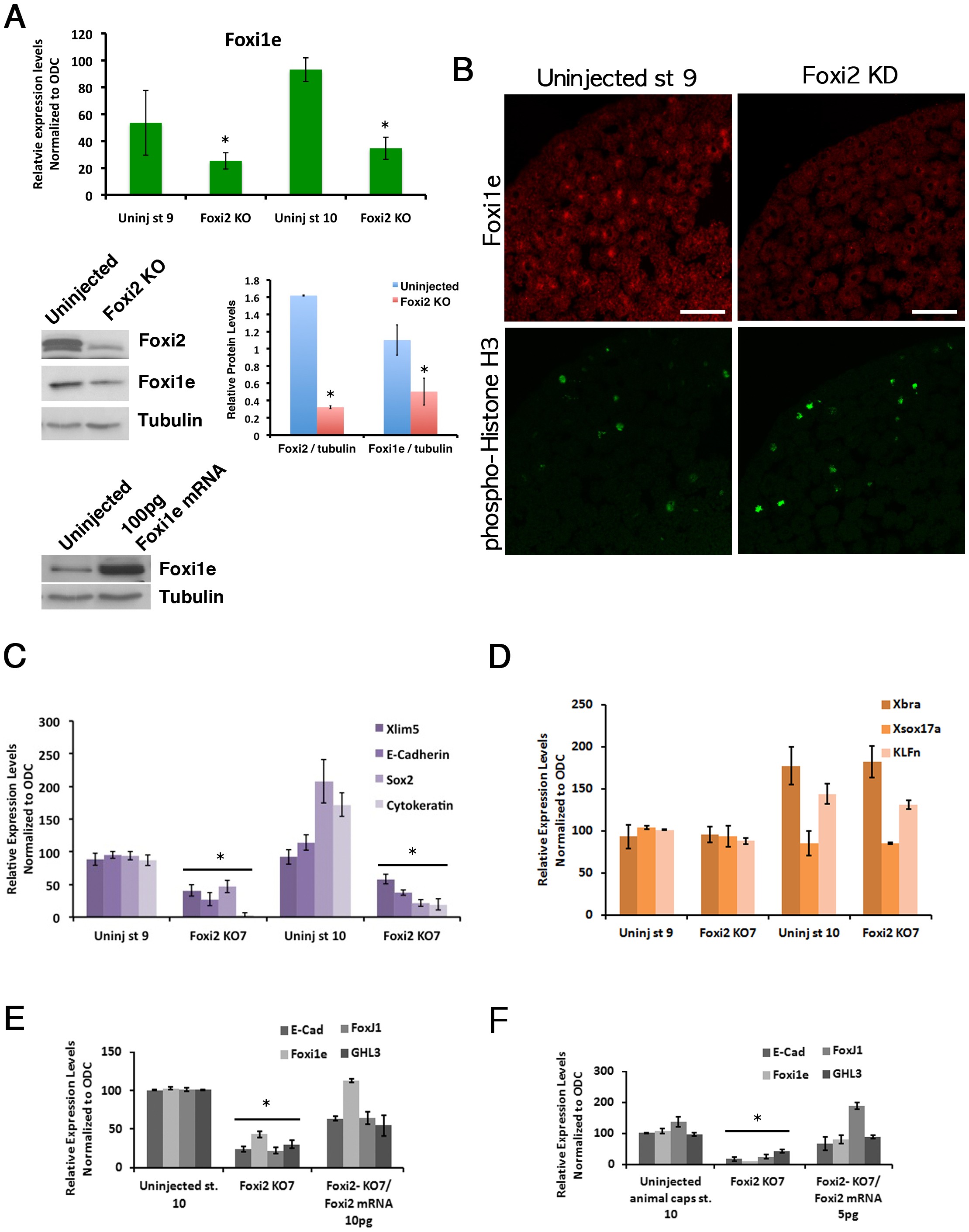
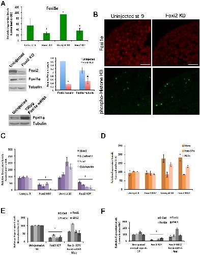
Figure 2. Expression of Foxi1e, as well as early ectodermal markers, requires Foxi2.
(A�C) Show effect of Foxi2 depletion of Foxi1e mRNA levels at the late blastula and early gastrula stages (A), and on Foxi1e protein levels by western and by densitometric analysis of the western blot (A: middle panels) and immunostaining (B). (A) also shows by western blotting that the anti-Foxi1e antibody cross-reacts with Xenopus Foxi1e protein (lower panel). (C) Shows by RT-PCR the reduced levels of expression of ectodermal genes including Xlim5, E-cadherin, Sox2 and Cytokeratin in control and Foxi2-depleted embryos at the late blastula and early gastrula stages. (D) RT-PCR shows that expression levels of the mesodermal marker Xbra, endodermal marker Xsox17a and ectodermal marker, KLFn are unaffected by Foxi2 depletion. (E�F) show that reduction in expression of the ectoderm marker genes E-cadherin (E-cad), Foxi1e, FoxJ1, and grainyhead-like 3 (GHL3) caused by Foxi2 depletion are rescued by subsequent injection of Foxi2 mRNA (10 pg dose) in both whole embryos (E) and animal caps (F). Scale bar in (B) = 50 �m.
doi:10.1371/journal.pone.0041782.g002
Figure 3. The phenotype of Foxi2-depleted (Foxi2 KO7) embryos.
(A) Foxi2-depleted embryos were normal at the blastula stage (left panel) but showed highly delayed and incomplete gastrulation and 37/45 embryos showed major defects at the tail bud stage compared with controls, of which 25/26 were normal (right panel). (C) In Nieuwkoop recombinant assays, Foxi2-depleted animal caps expressed reduced levels of ectodermal markers. (D) Animal caps from Foxi2-depleted embryos express mesodermal markers in response to signals from vegetal masses.
doi:10.1371/journal.pone.0041782.g003
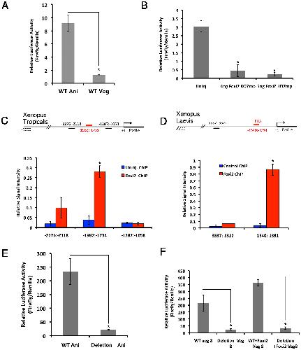
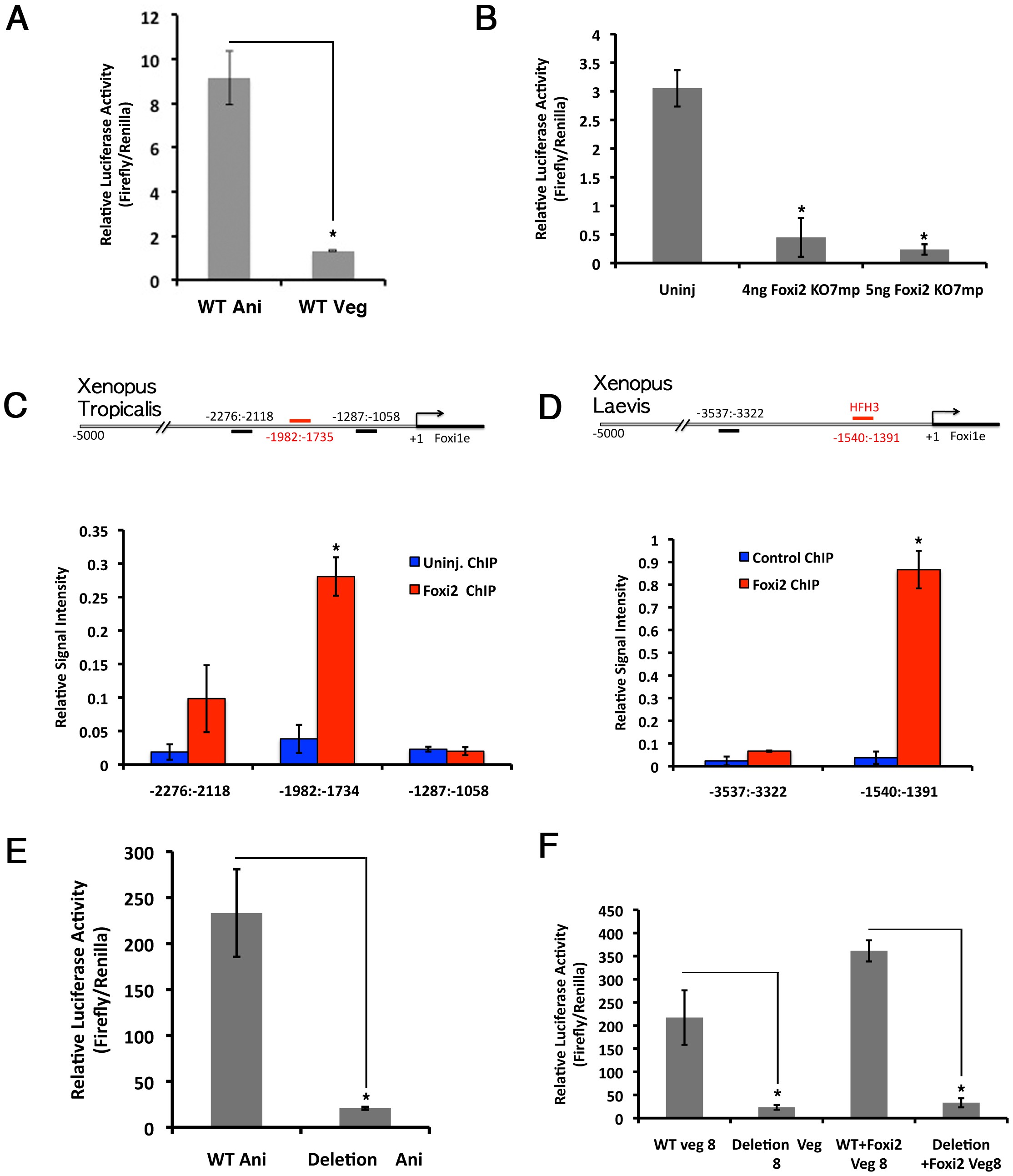
Figure 4. Foxi2 protein directly binds to the Foxi1e promoter.
(A) Luciferase activity in blastulae after injecting Xenopus tropicalis Foxi1e promoter-luciferase construct into either animal or vegetal blastomeres at 8-cell stage embryos. (B) Foxi1e promoter activity was measured in blastulae derived from control (uninj) or Foxi2-depleted (4 ng and 5 ng) oocytes. (C,D) Chromatin immunoprecipitation assay. (C) A schematic diagram of Xenopus tropicalis Foxi1e promoter shows potential Foxi2 binding sites and ChIP PCR primer amplicons. Real-time PCR shows significantly higher signal on primer pair −1982:−1734 after immunoprecipation by 6-myc-tagged Foxi2 protein. (D) A schematic diagram of Xenopus laevis Foxi1e promoter shows potential Foxi2 binding sites and ChIP PCR primer amplicons. Real-time PCR shows significantly higher signal on primer pair −1540:−1391 after immunoprecipation by myc-tagged Foxi2 protein. (E) Luciferase activity in blastulae after injecting either wild-type (WT) Xenopus tropicalis Foxi1e promoter constructs or a construct lacking the Foxi2 binding region (Deletion). While wild-type promoter showed its activity (WT Ani), the construct lacking the Foxi2 binding site mutated promoter showed a basal level of promoter activity (Deletion Ani). (F) Luciferase activity in blastulae after injecting Wild-type and Deletion Xenopus tropicalis Foxi1e promoter constructs into vegetal blastomeres. Foxi1e promoter construct lacking the Foxi2 binding site showed a basal level of promoter activity (Deletion Veg 8) while Foxi2 overexpression in vegetal blastomeres had no effect on this mutated construct (Deletion+Foxi2 Veg 8) while wild-type promoter showed increased luciferase activity upon overexpression of Foxi2 (WT+Foxi2 Veg 8).
doi:10.1371/journal.pone.0041782.g004
Figure 5. Spatial expression of Foxi1e is dependent on Foxi2.
(A) The level of expression of Foxi1e is reduced in Foxi2-depleted animal caps (Foxi2 depleted caps) compared to the caps from control siblings (Uninj caps st.10) at the gastrula stage. Both dissociated superficial and deep cells from Foxi2-depleted embryos expressed reduced levels of Foxi1e mRNA. Note that the expression level of Foxi1e in dissociated superficial cells is much higher than in intact animal caps (Uninj superficial cells). (B) Maternal depletion of Dishevelled2 (Dvl2−) showed upregulation of Foxi1e expression. Double depletion of Foxi2 and Dvl2 (Foxi2−/Dvl2−) showed similar level of expression to Foxi2-depleted embryos (Foxi2−). (C) Maternal depletion of Vg1 (Vg1−) showed upregulation of Foxi1e expression. Double depletion of Foxi2 and Vg1 (Foxi2−/Vg1−) showed a level of expression similar to Foxi2-depleted embryos (Foxi2−). (D) Upper panel; Maternal depletion of transcription factor Mastermind1 (Mam1−) caused upregulation of Foxi1e expression. Double depletion of Foxi2 and Mastermind1 (Foxi2−/Mam1−) showed a similar level of expression as Foxi2 depleted embryos (Foxi2−). Lower panel; The overexpression of Supressor of Hairless (SuH) DNA binding mutant (SuH DBM) mRNA caused upregulation of Foxi1e expression. Foxi1e expression in Foxi2 depleted+1.2 ng of SuH DBM mRNA injected embryos showed similar level of expression as Foxi2 depleted embryos (Foxi2−).
doi:10.1371/journal.pone.0041782.g005
Figure S1.
Foxi1e promoter construct is responsive to perturbations of Notch signaling but is not responsive to the influence of Nodal signaling. Either control (FL) or a construct lacking the Foxi2 binding region (Mut) Xenopus tropicalis Foxi1e promoter-luciferase constructs were injected into animal blastomeres of 8-cell stage embryos. When reporter-injected embryos are co-injected with mRNA encoding the Notch intracellular domain (NICD) to activate Notch signaling, there is a 5-fold reduction in luciferase activity of the wild-type promoter construct. Ectopic activation of Notch signaling also gives a 2.5-fold reduction in the activity of the promoter construct that lacks the Foxi2 binding domain (Mut). Foxi1e luciferase activity is unaffected by perturbing Nodal signaling via injection of Cerberus Short (CerS) mRNA.
doi:10.1371/journal.pone.0041782.s001
Birsoy,
Vg 1 is an essential signaling molecule in Xenopus development.
2006, Pubmed,
Xenbase
Birsoy,
Vg 1 is an essential signaling molecule in Xenopus development.
2006,
Pubmed
,
Xenbase Blythe,
Chromatin immunoprecipitation in early Xenopus laevis embryos.
2009,
Pubmed
,
Xenbase Boterenbrood,
The formation of the mesoderm in urodelean amphibians : V. Its regional induction by the endoderm.
1973,
Pubmed Dale,
Fate map for the 32-cell stage of Xenopus laevis.
1987,
Pubmed
,
Xenbase Dale,
Mesoderm induction in Xenopus laevis: a quantitative study using a cell lineage label and tissue-specific antibodies.
1985,
Pubmed
,
Xenbase Drögemüller,
A mutation in hairless dogs implicates FOXI3 in ectodermal development.
2008,
Pubmed Grainger,
Loss of competence in amphibian induction can take place in single nondividing cells.
1989,
Pubmed
,
Xenbase Hulander,
The winged helix transcription factor Fkh10 is required for normal development of the inner ear.
1998,
Pubmed Jones,
Development of the ectoderm in Xenopus: tissue specification and the role of cell association and division.
1986,
Pubmed
,
Xenbase Knöchel,
Transcription factors and induction in Xenopus laevis embryos.
1997,
Pubmed
,
Xenbase Kofron,
Mesoderm induction in Xenopus is a zygotic event regulated by maternal VegT via TGFbeta growth factors.
1999,
Pubmed
,
Xenbase Lef,
Spatial and temporal transcription patterns of the forkhead related XFD-2/XFD-2' genes in Xenopus laevis embryos.
1994,
Pubmed
,
Xenbase Lustig,
Expression cloning of a Xenopus T-related gene (Xombi) involved in mesodermal patterning and blastopore lip formation.
1996,
Pubmed
,
Xenbase Matys,
TRANSFAC: transcriptional regulation, from patterns to profiles.
2003,
Pubmed Mazet,
Molecular evidence from Ciona intestinalis for the evolutionary origin of vertebrate sensory placodes.
2005,
Pubmed Mazet,
Molecular evidence from ascidians for the evolutionary origin of vertebrate cranial sensory placodes.
2005,
Pubmed Mir,
How the mother can help: studying maternal Wnt signaling by anti-sense-mediated depletion of maternal mRNAs and the host transfer technique.
2008,
Pubmed
,
Xenbase Mir,
Long- and short-range signals control the dynamic expression of an animal hemisphere-specific gene in Xenopus.
2008,
Pubmed
,
Xenbase Mir,
FoxI1e activates ectoderm formation and controls cell position in the Xenopus blastula.
2007,
Pubmed
,
Xenbase Moody,
Fates of the blastomeres of the 32-cell-stage Xenopus embryo.
1987,
Pubmed
,
Xenbase Ohyama,
Expression of mouse Foxi class genes in early craniofacial development.
2004,
Pubmed Pohl,
Isolation and developmental expression of Xenopus FoxJ1 and FoxK1.
2004,
Pubmed
,
Xenbase Pohl,
Temporal and spatial expression patterns of FoxD2 during the early development of Xenopus laevis.
2002,
Pubmed
,
Xenbase Pohl,
Of Fox and Frogs: Fox (fork head/winged helix) transcription factors in Xenopus development.
2005,
Pubmed
,
Xenbase Pohl,
The Fox gene family in Xenopus laevis:FoxI2, FoxM1 and FoxP1 in early development.
2005,
Pubmed
,
Xenbase Smith,
A mesoderm-inducing factor is produced by Xenopus cell line.
1987,
Pubmed
,
Xenbase Snape,
Changes in states of commitment of single animal pole blastomeres of Xenopus laevis.
1987,
Pubmed
,
Xenbase Solomon,
Expression and phylogenetic analyses of three zebrafish FoxI class genes.
2003,
Pubmed Stennard,
The Xenopus T-box gene, Antipodean, encodes a vegetally localised maternal mRNA and can trigger mesoderm formation.
1996,
Pubmed
,
Xenbase Suri,
Xema, a foxi-class gene expressed in the gastrula stage Xenopus ectoderm, is required for the suppression of mesendoderm.
2005,
Pubmed
,
Xenbase Tadjuidje,
The functions of maternal Dishevelled 2 and 3 in the early Xenopus embryo.
2011,
Pubmed
,
Xenbase Weigel,
The fork head domain: a novel DNA binding motif of eukaryotic transcription factors?
1990,
Pubmed Wettstein,
The Xenopus homolog of Drosophila Suppressor of Hairless mediates Notch signaling during primary neurogenesis.
1997,
Pubmed
,
Xenbase Wijchers,
In control of biology: of mice, men and Foxes.
2006,
Pubmed Wijchers,
Cloning and analysis of the murine Foxi2 transcription factor.
2005,
Pubmed Xanthos,
Maternal VegT is the initiator of a molecular network specifying endoderm in Xenopus laevis.
2001,
Pubmed
,
Xenbase Zeng,
The human kallikrein 10 promoter contains a functional retinoid response element.
2006,
Pubmed Zhang,
The role of maternal VegT in establishing the primary germ layers in Xenopus embryos.
1998,
Pubmed
,
Xenbase Zhang,
Xenopus VegT RNA is localized to the vegetal cortex during oogenesis and encodes a novel T-box transcription factor involved in mesodermal patterning.
1996,
Pubmed
,
Xenbase