|
Figure 1. Importance of H3.2 and H3.3 during Early Development
(A) Specificity of H3.3 and H3 morpholinos. (Left) The scheme shows injections of indicated morpholinos (MO) in fertilized eggs (13.8 ng). After incubation to reach stage 12 in controls, 80 embryos were used to prepare soluble fractions for western blot analysis. (Right) Results used a 2-fold dilution series (gradient bar) with the highest quantity being equivalent to three embryos, and detection with indicated antibodies (see also Figure S2A). Anti-β actin and memcode staining served as loading controls.
(B) H3.3 and H3 downregulation leads to distinct phenotypes. The scheme shows injections of indicated MO (4.6 ng) in one cell of 2-cell stage embryos. We kept embryos at 18�C and acquired images at the indicated stages (using control embryos as a reference). White arrows point to the gastrulation defects in H3.3 morphants. In the bottom panel, we show a broader coverage of the gastrulation time period (stages 11�13) with eight distinct time points (see also Movie S1). Scale bar: 1 mm.
See also Figures S1, S2, and S3. |
|
Figure 2. Additional H3.2 Cannot Bypass the Need for H3.3
(A) HA tagged-H3.2 and -H3.3 proteins can be incorporated into chromatin. (Left) The scheme shows injections of indicated mRNA (500 pg) in one cell of 2-cell stage embryos. After incubation to reach stage 11 in controls, 50 embryos were used to prepare chromatin for western blot analysis. (Right) Results used a 2-fold dilution series (gradient bar) with the highest quantity being equivalent to two embryos, and detection with indicated antibodies. Anti-H4 served as a loading control.
(B) Expression of histone chaperones in H3.3-deficient embryos. (Left) The scheme shows injections of H3.3 MO (23 ng) in fertilized eggs. After incubation to reach stage 14 in controls, 40 noninjected (â) and 40 injected (MO H3.3) embryos were used to prepare soluble fractions for western blot analysis. (Right) Results used a 2-fold dilution series (gradient bar) with the highest quantity being equivalent to three embryos, and detection with indicated antibodies. Anti-β-actin served as a loading control. We note that H3.3 downregulation leads to overexpression of HIRA in soluble fractions.
|
|
Figure 3. The Early Mesodermal Marker Xbra Is Misregulated in the Absence of H3.3
(A) Xbra expression pattern defects in H3.3 morpholino injected embryos. The scheme shows injections of indicated MO (69 ng of CTL, 4.6 ng of either H3.3 or mutH3.3 MO) in one cell of 4-cell stage embryos. After incubation to reach the indicated stages in controls, we fixed embryos and performed whole mount in situ hybridization with an Xbra probe. White arrows indicate the injected part and arrowheads the noninjected part of H3.3 morphants. Scale bar: 1 mm.
(B) Expression level of developmental genes. The scheme shows injections of indicated MO (9.2 ng) in fertilized eggs. After incubation to reach stage 11 (gastrula) in controls, embryos were used to prepare total RNA extracts and were analyzed by qRT-PCR of indicated genes (see also Figure S4A). We represent the expression of a series of genes in H3.3 morphants compared to controls. Red boxes show genes that are significantly downregulated and gray boxes genes whose expression is not significantly affected. Statistical test from 8 independent experiments performed in duplicates: paired Student's t test, p value < 0.05. See also Figure S4.
|
|
Figure 4. H3.3 Downregulation Does Not Affect Animal Caps Elongation upon Mesoderm Induction but Leads to Cell Death
(A) Animal Cap assay using MO H3.3 treated embryos. The scheme shows injections in both cells of 2-cell stage embryos with indicated MO [2.5 ng/cell (= 5 ng) or 4.6 ng/cell (= 9.2 ng)] or with Xbra-EnR mRNA [250 pg/cell (= 500 pg)], a dominant-negative form of Xbra as a negative control. After incubation to reach stage 8 in controls, we dissected animal caps in each case for incubation with or without activin (5 ng/ml) for 1.5 hr, and cultured them until sibling embryos reached the neurula stage. For the low MO dose (5 ng), we show an inset of one representative animal cap elongation at the same magnification scale as the other panels. Scale bar: 1 mm.
(B) Analysis of H3.3 morpholino injected embryos throughout development. The scheme shows injections of indicated MO (4.6 ng) in one cell of 2-cell stage embryos. We followed development at 18�C of one control (white box) and five H3.3 morphants with acquisition from the vegetative pole (see also Movie S2). Here are three time points: 64 cells, gastrula, and neurula stage. White arrows indicate the apoptotic cells observed at the end of the gastrulation. Scale bar: 1 mm.
(C) TUNEL assay of MO H3.3 treated embryos. We injected the indicated MO (4.6 ng) in one cell of 2-cell stage embryos and performed a TUNEL assay when controls embryos reached the neurula and tailbud stages. White arrows indicate the TUNEL positive cells in the injected side of H3.3 morphants. The majority of white apoptotic cells comes off the embryos at the beginning of the experimental procedure that involves dechorionization. Scale bar: 1 mm.
See also Figure S5. |
|
Figure 5. HIRA Downregulation Resembles the H3.3 Phenotype
(A) Specificity of HIRA morpholinos. (Left) The scheme shows injections of HIRA MO (92 ng) in fertilized eggs. After incubation to reach stage 11 in controls, 40 noninjected () and 40 injected (MO HIRA) embryos were used to prepare soluble extracts for western blot analysis. (Right) Results used a 2-fold dilution series (gradient bar) with the highest quantity being equivalent to three embryos, and detection with a HIRA antibody. Anti-β-actin and memcode staining served as loading controls.
(B) Downregulation of HIRA but not WDR5 leads to gastrulation defects. We injected the indicated MO (46 ng) in one cell of 2-cell stage embryos. We acquired images when controls were at the indicated stages. White arrows indicate the gastrulation defects observed in HIRA morphants. In the bottom panel, we show a broader coverage of the gastrulation time period (stages 11 to 13) with eight distinct time points (see also Movie S1). Scale bar: 1 mm.
(C) Xbra mRNA in situ hybridization in HIRA- and WDR5-deficient embryos. We injected the indicated MO (69 ng for CTL or WDR5, 46 ng for either HIRA or mutHIRA) in one cell of 4-cell stage embryos. After incubation to reach the indicated stages in controls, we fixed injected embryos and performed whole-mount in situ hybridization with an Xbra probe. White arrows indicate the injected part and arrowheads the noninjected part of HIRA morphant embryos. Scale bar: 1 mm.
See also Figures S3 and S5. |
|
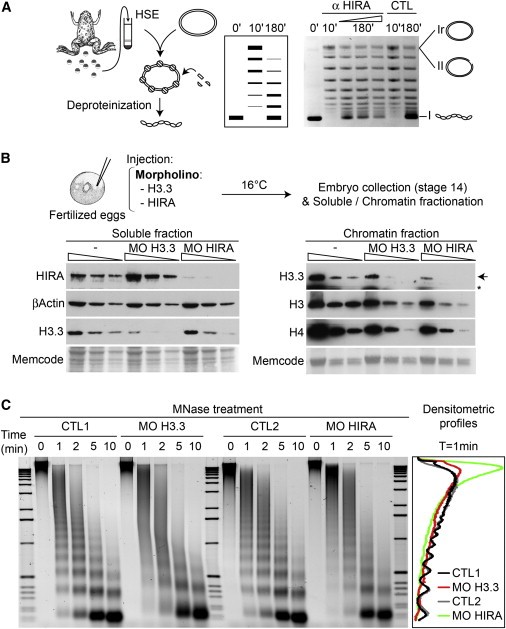
Figure 6. HIRA Is Critical for H3.3 Assembly during Early Development
(A) Nucleosome assembly independent of DNA synthesis requires HIRA in vitro. The scheme shows a nucleosome assembly assay independently of DNA synthesis using Xenopus high speed egg extracts (HSEs). We incubated circular DNA plasmids with HSE (5 μl) during the indicated times together with antibodies targeting xHIRA (αHIRA), PBS (CTL), or preimmune serum (not shown). After deproteinization, we analyzed plasmid DNA supercoiling by electrophoresis on agarose gel stained with ethidium bromide. Input DNA run in parallel (first lane on the left, 0 min) and migration positions of DNA plasmid form I (supercoiled), form II (nicked circular), form Ir (closed circular) are indicated.
(B) HIRA downregulation affects the level of H3.3 in the chromatin. The scheme shows injections of indicated MO (18.4 ng for H3.3 and 138 ng for HIRA) in fertilized eggs. After incubation to reach stage 14 in controls (â), 40 embryos in each case were used to prepare soluble and chromatin fractions for western blot analysis. Results used a 2-fold dilution series (gradient bar) with the highest quantity being equivalent to three embryos, and detection with antibodies. Anti-βâactin and memcode staining served as loading controls. We note that H3.3 downregulation leads to overexpression of HIRA in soluble fractions.
(C) MNase digestion profile of H3.3 and HIRA MO injected embryos. We injected 18.4 ng of H3.3 and 138 ng of HIRA MO in fertilized eggs. After incubation to reach stage 14 in noninjected controls (CTL1 and 2), 40 embryos in each case were used to prepare nuclei that we subjected to MNase digestion for increasing indicated incubation times. For each time point, we purified the resulting DNA fragments from the equivalent of 1.5 embryos to be analyzed by electrophoresis on agarose gel stained with ethidium bromide. Densitometric profiles of the 1 min digestion products are shown on the right.
|
|
Figure S1. H3 and H3.3 Regulation during Early Development, Related to Figure 1
(A) H3 and H3.3 expression levels by Northern Blot. We extracted total RNAs from embryos at indicated developmental stages for analysis of H3.2 and H3.3 transcripts by Northern Blot. We show the signals for total H3 transcripts (H3.2+H3.3 cDNA), total RNA visualized by methylene blue (revealing the 28S and 18 s rRNAs), H3.2 and H3.3 single transcripts (H3.2b+H3.3b 3â²UTR) and single H3.3 transcript (H3.3b 3â²UTR).
(B) Expression pattern of H3.2 and H3.3 mRNA during Xenopus development. We fixed embryos at indicated stages and performed whole mount in situ hybridization using DIG-UTP RNA probes. We show the expression pattern of total H3 (H3.2+H3.3 cDNA), H3.2a, H3.3b and HIRA single transcripts (3ⲠUTR). The Sox17α probe served as a reference for endoderm staining, and a sense probe was used as a negative control. We sectioned stage 9 and 11 embryos prior to the in situ hybridization procedure. Scale bars: 1 mm, sketches adapted from (Nieuwkoop and Faber, 1967).
(C) Soluble pool of H3.2 versus H3.3 levels throughout development. We prepared HSE extracts from eggs and embryos at indicated stages for analysis by Triton Acid Urea (TAU) gel electrophoresis. This allowed the separation of H3.2 and H3.3 variants that we revealed by Western blot with an H3 antibody. Memcode staining served as a loading control, MBT = Mid Blastula Transition, sketches adapted from (Nieuwkoop and Faber, 1967).
|
|
Figure S2. Specificity of H3.2 and H3.3 Antibodies and Histone Chaperones Phenotypes during Early Development, Related to Figures 1 and 2
(A) Specificity of H3.2 and H3.3 antibodies. We used wheat germ extracts to in vitro translate H3.2-HA and H3.3-HA mRNAs and analyzed them by Western blot using specific antibodies as indicated. Asterisks (â) show unspecific bands also present in extracts without exogenous mRNA (â) while the arrow indicates the H3-HA band (H3.2-HA or H3.3-HA). Memcode staining served as a loading control.
(B) HIRA phenotype phenocopies H3.3 phenotype while MO p150 phenocopies the one of MO H3 injected embryos. We injected indicated MO (13.8ng for H3 and H3.3, 138ng for CTL, p150 and HIRA MO) in one cell of two-cell stage embryos. We show the gastrulation time periode between stages 11 and 13 with 8 distinct time points (see also Figures 1 and 5, and Movie S1).
Scale bar: 1 mm.
|
|
Figure S3. Dose-Dependent Phenotypes and Chaperone Expression throughout Development, Related to Figures 1 and 2
(A) Dose-dependent phenotype of H3.3 and HIRA morpholinos. We injected CTL, H3.3 or HIRA MO (at the indicated doses) in one cell of two-cell stage embryos and acquired images when control embryos reached stage 28. Scale bar: 1 mm.
(B) Expression of histone chaperones during early development. Embryos at indicated stages were used to prepare soluble fractions and were analyzed by Western blot. We used a 2-fold dilution series as indicated (gradient bar) with the highest quantity being equivalent to 3 embryos, and revealed with specific antibodies as indicated. βactin served as a loading control. Asterisk (â) shows an unspecific band, sketches are adapted from (Nieuwkoop and Faber, 1967).
(C) Control injection phenotypes. We injected the indicated MO (4.6 ng of mutH3 and mutH3.3 MO, 46 ng of CTL and mutHIRA MO) in one cell of two-cell stage embryos and acquired images when control embryos reached stage 28. Scale bar: 1 mm. |
|
Figure S4. Specific Effects of H3.3 MO on the Transcription of Mesoderm Genes, Related to Figure 3
(A) qRT-PCR expression profiling of MO H3.3 treated embryos. We injected CTL or H3.3 MO (9.2ng) in fertilized eggs. After incubation at 18�C to reach stage 11 (gastrula) in controls, embryos were used in each case to prepare total RNA extracts and were analyzed by qRT-PCR of indicated genes. We represent graphically in a log2 scale the fold changes between MO H3.3 and MO CTL embryos, first normalized to the housekeeping gene ODC. We classified genes according to their importance for the endoderm, mesoderm, neuroctoderm or epiderm regulatory networks. Red shows genes that are significantly downregulated in MO H3.3, while green indicates significantly overexpressed genes. In gray are genes whose expression is not affected (â Paired Student's t test p-value < 0.05). Plotted are means and standard deviations of 8 independent experiments performed in duplicates.
(B) Spatio-temporal expression of specific markers in MO H3.3 treated embryos. We injected the indicated MO (4.6 ng) in one cell of 2-cell stage embryos and performed whole mount in situ hybridization with specific probes and stages as indicated. White arrows indicate the injected side and arrowheads the uninjected part of H3.3 morphant embryos. Scale bar: 1 mm. |
|
Figure S5. Control Injection Experiments, Related to Figures 4 and 5
(A) Xbra-EnR phenotype. We injected Xbra-EnR mRNA (500 pg) in one cell of two-cell stage embryos and acquired images when controls reached stage 28. Xbra-EnR injected embryos exhibit defects of the posterior mesoderm development. Scale bar: 1 mm. (B) WDR5 phenotype. We injected indicated MO (46 ng) in one cell of two-cell stage embryos and acquired images when control embryos reached the tadpole stage. MO WDR5-injected tadpoles exhibit abnormal distribution of blood cells (blood is absent from heart while forming a hemorrhage in the tail â black arrows), and failure of gut patterning (white arrows). Some tadpoles also exhibited body curvature (not shown). Scale bar: 1 mm. |
|
histone cell cycle regulator (hira) gene expression in Xenopus laevis embryo, assayed via in situ hybridization, NF stage 2, animal view. |
|
histone cell cycle regulator (hira) gene expression in Xenopus laevis embryo, assayed via in situ hybridization, NF stage 6, animal view. |
|
Histone cell cycle regulator (hira) gene expression in Xenopus laevis embryo, assayed via in situ hybridization, NF stage 9, animal view.
|
|
Histone cell cycle regulator (hira) gene expression in Xenopus laevis embryo, assayed via in situ hybridization, NF stage 9, mid-sagittal section, animal hemisphere up. |
|
Histone cell cycle regulator (hira) gene expression in Xenopus laevis embryo, assayed via in situ hybridization, NF stage 11, vegetal view.
|
|
Histone cell cycle regulator (hira) gene expression in Xenopus laevis embryo, assayed via in situ hybridization, NF stage 11, mid-sagittal section, dorsal, left, animal hemisphere up.
|
|
Histone cell cycle regulator (hira) gene expression in Xenopus laevis embryo, assayed via in situ hybridization, NF stage 19, dorsal view, anterior up.
|
|
histone cell cycle regulator (hira) gene expression in Xenopus laevis embryo, assayed via in situ hybridization, NF stage 28, lateral view, anterior left, dorsal up.
|