Click here to close
Hello! We notice that you are using Internet Explorer, which is not supported by Xenbase and may cause the site to display incorrectly.
We suggest using a current version of Chrome,
FireFox, or Safari.
???displayArticle.abstract???
Among glioma treatment strategies, antiangiogenesis emerges as a meaningful and feasible treatment approach for inducing long-term survival. Isthmin is a gene highly expressed in the isthmus of the midbrain-hindbrainorganizer in Xenopus, and has recently been identified as a novel angiogenesis inhibitor. However, the potential of isthmin on the glioma angiogenesis has not been well studied. In the present study, we demonstrated that the recombinant adenovirus isthmin (Ad-isthmin) could inhibit VEGF-stimulated endothelial cell proliferation and induce apoptosis through a caspase-dependent pathway. In addition, Ad-isthmin significantly suppressed glioma growth through antiangiogenesis without apparent side effects. Taken together, our results demonstrated that isthmin could act as a novel angiogenesis inhibitor and might be utilized in the glioma antiangiogenesis therapy.
Fig. 1. a The expression of isthmin in U251 cells was analyzed by western blot analysis. U251 cells were transduced with Ad-isthmin or Ad-LacZ at an MOI of 200 for 24 h. The expression of isthmin increased significantly after Ad-isthmin transfection. However, the expression of isthmin after Ad-LacZ transduction and non-treated U251 cells could not be detected. b The expression of isthmin was analyzed by semi-quantitative western blot using β-actin for standardization. 1 non-treated U251 cells, 2 U251 cells transduced with Ad-LacZ, 3 U251 cells transduced with Ad-isthmin
Fig. 2. Inhibitory effect of Ad-Isthmin on cell proliferation. a HUVECs or U251 cells were seeded in 96-well plates at 5 × 103 cells/well and incubated in culture medium overnight. The cells were transduced with Ad-isthmin (1 × 109 pfu) or controls for 24 h. b U251 cells were seeded in 96-well plates at 5 × 103 cells/well and incubated in culture medium overnight. The cells were transduced with Ad-isthmin (1 × 109 pfu) or controls for 24 h. The supernatant were harvested and cocultured with HUVECs with the similar method. Then MTT solution (5 mg/mL) was added and cultured for 48 h. The colored formazan crystal produced from MTT was dissolved with 0.15 mL DMSO then the optical density (OD) value A490 was measured. The data are the averages from three independent triplicate experiments. *P < 0.05 compared with control groups
Fig. 3. Ad-isthmin induces cell apoptosis in vitro. 2 days after transduction of Ad-isthmin, Ad-LacZ or PBS, Annexin V-fluoresceinisothiocyanate (0.5 mg/mL) and propidium iodide (0.5 mg/mL) were then added to a 250-mL aliquot (5 × 106 cells) of this cell suspension. After 15 min incubation in the dark at room temperature, stained cells were immediately analyzed by Flow Cytometry (Coulter Biosciences). Apoptosis cells were determined by AnnexinV-positive and propidium iodide (PI)-negative cells. The data are the averages from three independent triplicate experiments. *P < 0.05 compared with control groups
Fig. 4. Analysis of caspase-3 activities. The variation of caspase-3 activities in HUVECs was measured using caspase colorimetric assay kit. After the HUVECs were transduced with Ad-isthmin, Ad-LacZ, or PBS, the cell lysates were tested for protease activity using a caspase-specific peptide, conjugated to the color reporter molecule p-nitroanaline. The chromophore p-nitroanaline, cleaved by caspases, was quantitated with a spectrophotometer at a wavelength of 405 nm. The caspase enzymatic activities in cell lysate were directly proportional to the color reaction. The data are the averages from three independent triplicate experiments. *P < 0.05 compared with control groups
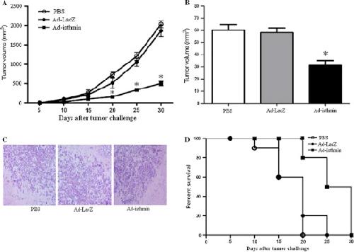
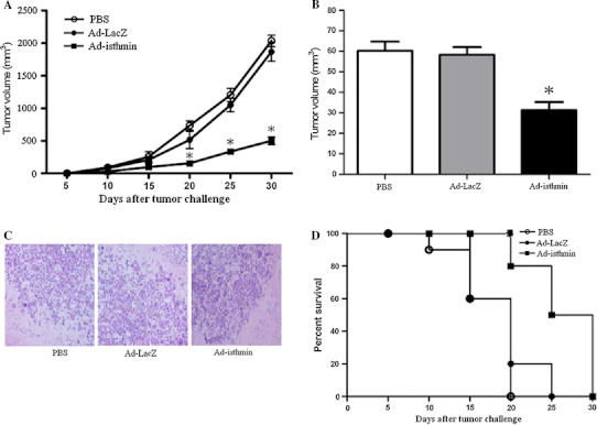
Fig. 5. Ad-isthmin inhibits tumor growth of nude mice. a Eight-week-old nude mice were challenged with subcutaneous (s.c) injection of 1 × 105 U251 glioma cells into the right flank to induce primary tumors. Seven days after tumor cell inoculation, mice were divided randomly and were received an intratumor injection of Ad-isthmin (1 × 109 pfu), Ad-LacZ (1 × 109 pfu), or 100 μL PBS (10 mice per group). Tumor volume was measured in two dimensions and calculated as follows: length/2 × width2. b Eight-week-old nude mice were challenged with intracerebral injection of 1 × 106 U251 glioma cells into the basal ganglia of the mice. One day after tumor cell inoculation, mice were divided randomly and were received an intracerebral delivery of Ad-isthmin (1 × 109 pfu), Ad-LacZ (1 × 109 pfu), or 5 μL PBS (10 mice per group). Fifteen days after the tumor challenge, the mice were killed. Mouse brains were removed, fixed and embedded. Serial sections (5 μm thick) were stained with hematoxylin-eosin (HE). Tumor volume was estimated as follows: (square root of maximal tumor cross-sectional area)3. c Representative HE staining section of mouse brain after intracerebral injection of U251 glioma cells. d Percent survival of nude mice challenged with intracerebral injection of 1 × 106 U251 glioma cells (10 mice per group). The data are the averages from three independent triplicate experiments
Fig. 6. Inhibition of angiogenesis in the tumor tissue. 21 days after the tumor challenge, the mice were sacrificed, and the tumor tissues were fixed in acetone, and stained with an antibody reactive to CD31 as described for microvessel density (MVD) analysis. a Vessel density was determined by counting the number of the microvessels per high-power field in tumor sections stained with antibody reactive to CD31. b The representative immuno histochemical analysis of CD31 expression in the tumor of Ad-isthmin and control groups. The data are the averages from three independent triplicate experiments. *P < 0.05 compared with control groups
Adamson,
Glioblastoma multiforme: a review of where we have been and where we are going.
2009, Pubmed
Adamson,
Glioblastoma multiforme: a review of where we have been and where we are going.
2009,
Pubmed Agrawal,
Butterfly glioma of the corpus callosum.
2009,
Pubmed Brandes,
Temozolomide concomitant and adjuvant to radiotherapy in elderly patients with glioblastoma: correlation with MGMT promoter methylation status.
2009,
Pubmed Chen,
Regenerative repair after endoluminal injury in mice with specific antagonism of protease activated receptors on CD34+ vascular progenitors.
2008,
Pubmed Drouet,
[Thromboembolic risk associated with use of angiogenesis inhibitors used for the treatment of cancers].
2008,
Pubmed Feng,
Impaired pericyte recruitment and abnormal retinal angiogenesis as a result of angiopoietin-2 overexpression.
2007,
Pubmed Germano,
Gene therapy as an adjuvant treatment for malignant gliomas: from bench to bedside.
2009,
Pubmed Hayashi,
Expression patterns of Xenopus FGF receptor-like 1/nou-darake in early Xenopus development resemble those of planarian nou-darake and Xenopus FGF8.
2004,
Pubmed
,
Xenbase Hu,
Fibulin-3 is uniquely upregulated in malignant gliomas and promotes tumor cell motility and invasion.
2009,
Pubmed Kim,
Anti-angiogenic factor endostatin in osteosarcoma.
2009,
Pubmed Kreisl,
Chemotherapy for malignant gliomas.
2009,
Pubmed La Rocca,
Localized BCNU chemotherapy and the multimodal management of malignant glioma.
2009,
Pubmed Lemmens,
Managing patients with metastatic colorectal cancer on bevacizumab.
,
Pubmed Machein,
Angiogenesis in gliomas.
2009,
Pubmed Markovic,
Gliomas induce and exploit microglial MT1-MMP expression for tumor expansion.
2009,
Pubmed Martin,
Encountering and advancing through antiangiogenesis therapy for gliomas.
2009,
Pubmed Moreno,
Insulin-like growth factor binding protein-4 (IGFBP-4) is a novel anti-angiogenic and anti-tumorigenic mediator secreted by dibutyryl cyclic AMP (dB-cAMP)-differentiated glioblastoma cells.
2006,
Pubmed Mukherjee,
Loss of collapsin response mediator Protein1, as detected by iTRAQ analysis, promotes invasion of human gliomas expressing mutant EGFRvIII.
2009,
Pubmed Nagai,
Targeting tumor-associated macrophages in an experimental glioma model with a recombinant immunotoxin to folate receptor beta.
2009,
Pubmed Nakai,
Genetic loci that control the size of laser-induced choroidal neovascularization.
2009,
Pubmed Nomiyama,
Deficiency of the NR4A neuron-derived orphan receptor-1 attenuates neointima formation after vascular injury.
2009,
Pubmed Norden,
Novel anti-angiogenic therapies for malignant gliomas.
2008,
Pubmed Pera,
Isthmin is a novel secreted protein expressed as part of the Fgf-8 synexpression group in the Xenopus midbrain-hindbrain organizer.
2002,
Pubmed
,
Xenbase Rahimi,
A role for protein ubiquitination in VEGFR-2 signalling and angiogenesis.
2009,
Pubmed Rossi,
TAIL1: an isthmin-like gene, containing type 1 thrombospondin-repeat and AMOP domain, mapped to ARVD1 critical region.
2004,
Pubmed Sathornsumetee,
AAL881, a novel small molecule inhibitor of RAF and vascular endothelial growth factor receptor activities, blocks the growth of malignant glioma.
2006,
Pubmed Sathornsumetee,
Tumor angiogenic and hypoxic profiles predict radiographic response and survival in malignant astrocytoma patients treated with bevacizumab and irinotecan.
2008,
Pubmed Shen,
Conditional knockout of focal adhesion kinase in endothelial cells reveals its role in angiogenesis and vascular development in late embryogenesis.
2005,
Pubmed Wick,
Classification and management of anaplastic gliomas.
2009,
Pubmed Wong,
Antiangiogenesis treatment for glioblastoma multiforme: challenges and opportunities.
2008,
Pubmed Xiang,
Isthmin is a novel secreted angiogenesis inhibitor that inhibits tumour growth in mice.
2011,
Pubmed
,
Xenbase Yamanaka,
Dendritic-cell- and peptide-based vaccination strategies for glioma.
2009,
Pubmed Yang,
Thrombospondin-1 peptide ABT-510 combined with valproic acid is an effective antiangiogenesis strategy in neuroblastoma.
2007,
Pubmed Yokoyama,
Epac1 is upregulated during neointima formation and promotes vascular smooth muscle cell migration.
2008,
Pubmed Zhang,
Post-acute response of 9L gliosarcoma to Photofrin-mediated PDT in athymic nude mice.
2007,
Pubmed