Click here to close
Hello! We notice that you are using Internet Explorer, which is not supported by Xenbase and may cause the site to display incorrectly.
We suggest using a current version of Chrome,
FireFox, or Safari.
???displayArticle.abstract???
BACKGROUND: Xenopus embryonic skin is composed of the superficial layer with defined apicobasal polarity and the inner layer lacking the apical domain. Multiciliated cells (MCCs) originate in the inner layer of the epidermal ectoderm and subsequently migrate to the surface. How MCCs acquire the apicobasal polarity and intercalate into the superficial layer during neurulation is largely unknown. As Rab11-dependent vesicle trafficking has been implicated in ciliary membrane assembly and in apical domain formation in epithelial cells, we assessed the involvement of Rab11 in MCC development.
RESULTS: Here we report that Rab11 is specifically enriched and becomes apically polarized in skin MCCs. Interference with Rab11 function by overexpression of a dominant negative mutant or injection of a specific morpholino oligonucleotide inhibited MCC intercalation into the superficial layer. Dominant negative Rab11-expressing MCC precursors revealed intrinsic apicobasal polarity, characterized by the apical domain, which is not normally observed in inner layer cells. Despite the presence of the apical domain, the cells with inhibited Rab11 function were randomly oriented relative to the plane of the tissue, thereby demonstrating a defect in planar polarity.
CONCLUSIONS: These results establish a requirement for Rab11 in MCC development and support a two-step model, in which the initial polarization of MCC precursors is critical for their integration into the superficial cell layer.
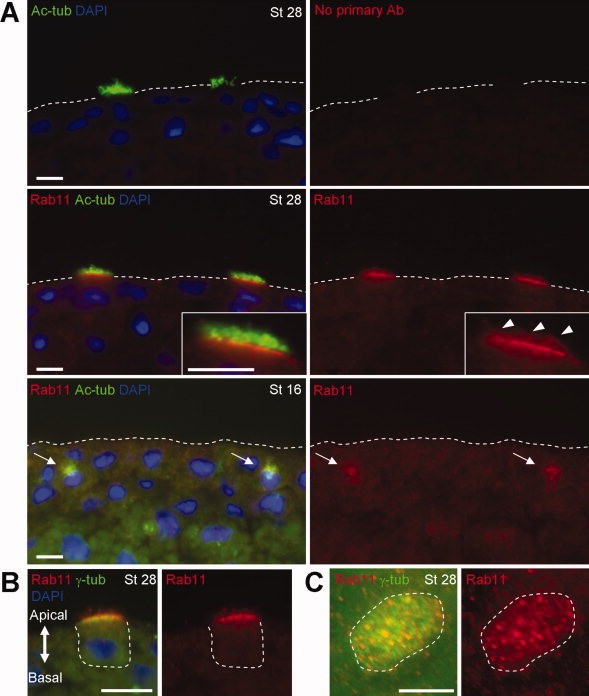
Figure 1. Rab11 localizes to the pericentriolar region in multiciliated cells (MCCs). A: Transverse sections of tailbud (stage 28) or neurula (stage 16) embryos were co-immunostained with anti-Rab11 and anti-acetylated tubulin (Ac-tub) antibodies. Nuclei are stained with DAPI. Arrows indicate Ac-tub-positive MCC precursors. Insets show the presence of Rab11 at cilia as revealed by costaining with acetylated tubulin antibody (arrowheads). Dotted lines mark the apical surface of embryonic epidermis. B: The embryos were immunostained for Rab11 and γ-tubulin (γ-tub). Arrow indicates the apicobasal polarity of MCC and dotted lines mark cell boundaries. C: Apical view of a MCC at stage 28, marked with dotted lines. Scale bar = 10 μm.
Figure 2. Rab11 has a polarized distribution during MCC precursor migration. A: Four-cell embryos were injected with GFP-CAAX RNA (0.1 ng) to label cell boundaries and fixed at indicated stages. The embryos were sectioned and stained with anti-GFP and anti-centrin-2 (Cen2) antibodies. B: MCC precursors are labeled in neurula stage embryos by immunostaining for acetylated tubulin (Ac-tub) and centrin-2 (Cen2). C: Four-cell embryos were injected with RNAs encoding GFP-Rab11WT (wild type; 0.1 ng) or GFP-Rab11S25N (0.1 ng). The embryos were fixed at stage 14 and immunostained with anti-GFP and anti-centrin-2 (Cen2) antibodies. Dotted lines mark the boundaries of MCC precursors. Arrow indicates polarized Rab11. D: Immunoblotting reveals equal expression levels of GFP-Rab11 constructs in lysates of injected embryos (stage 11). Uninjected embryo lysate is a negative control, α-tubulin (α-tub) is a control for loading. Scale bar = 10 μm.
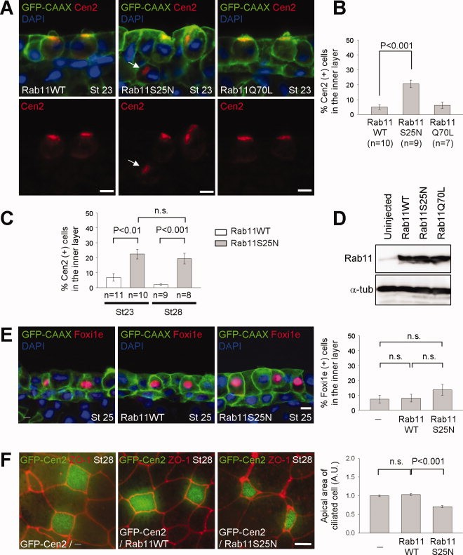
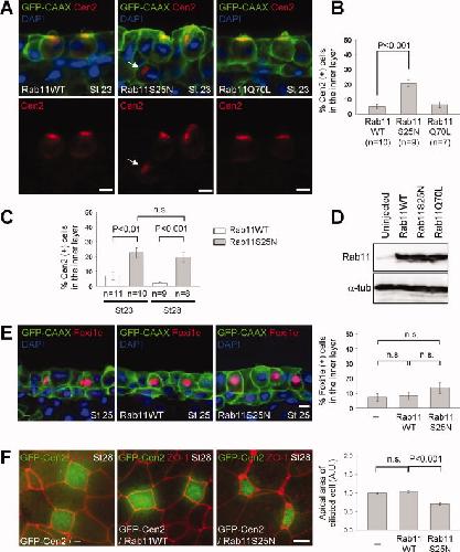
Figure 3. A dominant negative form of Rab11 inhibits MCC precursor intercalation into the superficial cell layer. A: Four-cell embryos were injected with RNAs (1 ng) encoding WT (wild type), S25N or Q70L Rab11 constructs and GFP-CAAX RNA (0.2 ng) for lineage tracing. The embryos were fixed at stage 23 and immunostained for GFP and centrin-2 (Cen2). Arrow indicates a Cen2-positive cell in the inner layer. B: The percentage of Cen2-positive cells in the inner layer was calculated with respect to the total number of scored Cen2-positive cells (1,243 for wild-type Rab11, 1,198 for Rab11S25N, and 560 for Rab11Q70L-expressing embryos). N is the number of examined embryos. C: The frequency of defective MCC precursors was compared in stage-23 (1,181 cells for wild-type Rab11 and 1,127 cells for Rab11S25N) and stage-28 (954 cells for wild-type Rab11 and 862 cells for Rab11S25N) embryos, as described in B. n.s.; not significant. D: Rab11 protein levels in stage-11 embryo lysates, revealed by anti-Rab11 antibody. α-tubulin is a loading control. E: Stage-25 embryos were immunostained for GFP and Foxi1e. The percentage of Foxi1e-positive cells in the inner layer was calculated with 10 embryos. The number of examined Foxi1e-positive cells is 951 for GFP-CAAX (−), 993 for wild-type Rab11, and 1,062 for Rab11S25N. F: Four-cell embryos were injected with Rab11WT or S25N RNAs (1 ng each). GFP-Cen2 RNA (0.1 ng) was coinjected to mark RNA-injected MCCs. Whole mount staining for GFP and ZO-1 is shown for stage-28 embryos. The apical surfaces of MCCs were compared for 120 cells from 6 embryos in each group. A.U., arbitrary unit. All graphs show means standard errors.
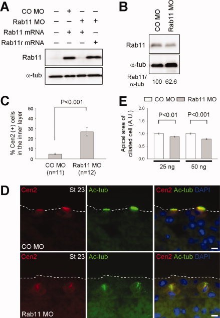
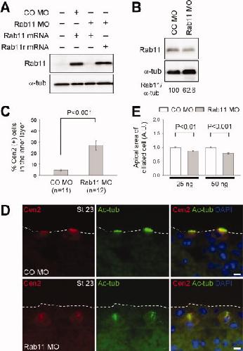
Figure 4. Defect in MCC intercalation after Rab11 depletion. A: Two-cell embryos were injected with 25 ng of control (CO) or Rab11 morpholino (MO) per blastomere, along with Rab11 RNAs (1 ng per blastomere). Rab11r does not contain MO target sequence. Stage-15/16 embryo lysates were subjected to immunoblot analysis with anti-Rab11 antibody. B: Four-cell embryos were injected with 50 ng of CO MO or Rab11 MO per each blastomere and levels of endogenous Rab11 were compared by immunoblotting as described in A. The number indicates the ratio of Rab11 and α-tubulin. C: The percentage of Cen2-positive cells in the inner layer was quantified in the indicated number of embryos. Total cell numbers examined are 1,277 for CO MO and 1,065 for Rab11 MO. D: The embryos injected with indicated MOs (25 ng) were fixed at stage 23 and immunostained for centrin-2 (Cen2) and acetylated tubulin (Ac-tub). Dotted lines mark the apical surface of superficial cells. E: Four-cell embryos were injected with an indicated amount of CO MO or Rab11 MO, along with GFP-Cen2 RNA (0.1 ng). The apical areas of MCCs were compared as shown in Figure 3F. All graphs show means standard errors.
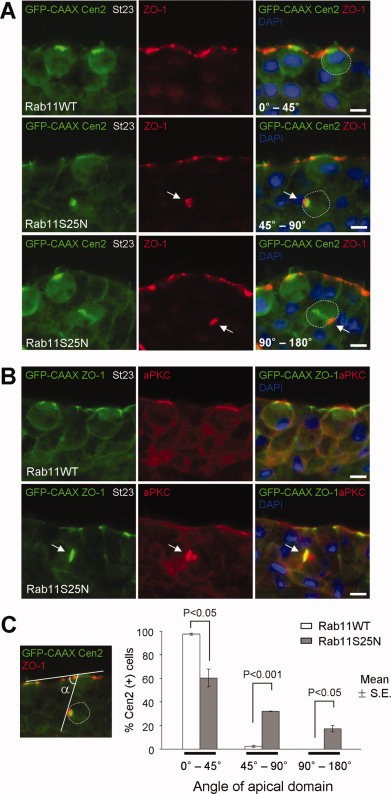
Figure 5. Misoriented apical domains in the inner cells expressing dominant negative Rab11. A: Four-cell embryos were co-injected with Rab11WT or S25N mRNAs (1 ng), and GFP-CAAX RNA (0.2 ng) to label cell boundaries. Stage-23 embryos were immunostained for centrin-2 (Cen2) and ZO-1. Intense green signals are centrin-2-positive basal bodies. Arrows indicate apical structures in the inner cells. B: The embryos were immunostained for ZO-1 and aPKC. C: Apical domain orientation was scored by measuring the angle (α) between the surface plane and the tangent line to the apical surface of the MCC precursor. Cen2-positive cells in the superficial layer or inner layer were examined in Rab11WT or Rab11S25-injected embryos, respectively. Approximately 50 cells from 3 embryos were used for the quantification, and the experiment was repeated twice. Representative images for each group are shown in A.
Figure 6. A model for Rab11 role in MCC development. A: Rab11 orients MCC precursor intercalation. a: MCC precursors are specified in the inner layer of embryonic epidermis and have polarized Rab11 distribution. b: Directional trafficking of Rab11-positive vesicles orients the nascent apical domain in the direction of migration (grey arrow). c: The cell intercalates into the superficial layer and expands its apical surface. B: Rab11 regulates the planar polarity of MCC precursors that is necessary for their intercalation. a: During the intercalation process, MCC precursors develop apical and basolateral domains and become aligned according to the planar polarity of the ectoderm. b: Rab11S25N disrupts planar polarization of MCC precursors, but does not interfere with their intrinsic apicobasal polarity.
Andrew,
Morphogenesis of epithelial tubes: Insights into tube formation, elongation, and elaboration.
2010, Pubmed
Andrew,
Morphogenesis of epithelial tubes: Insights into tube formation, elongation, and elaboration.
2010,
Pubmed Baas,
Complete polarization of single intestinal epithelial cells upon activation of LKB1 by STRAD.
2004,
Pubmed Bryant,
From cells to organs: building polarized tissue.
2008,
Pubmed Bryant,
A molecular network for de novo generation of the apical surface and lumen.
2010,
Pubmed Campbell,
Mesenchymal-to-epithelial transition of intercalating cells in Drosophila renal tubules depends on polarity cues from epithelial neighbours.
2010,
Pubmed Chalmers,
Oriented cell divisions asymmetrically segregate aPKC and generate cell fate diversity in the early Xenopus embryo.
2003,
Pubmed
,
Xenbase Chu,
The appearance of acetylated alpha-tubulin during early development and cellular differentiation in Xenopus.
1989,
Pubmed
,
Xenbase Das,
Rabs and the exocyst in ciliogenesis, tubulogenesis and beyond.
2011,
Pubmed Datta,
Molecular regulation of lumen morphogenesis.
2011,
Pubmed Deblandre,
A two-step mechanism generates the spacing pattern of the ciliated cells in the skin of Xenopus embryos.
1999,
Pubmed
,
Xenbase Desclozeaux,
Active Rab11 and functional recycling endosome are required for E-cadherin trafficking and lumen formation during epithelial morphogenesis.
2008,
Pubmed Drysdale,
Cell Migration and Induction in the Development of the Surface Ectodermal Pattern of the Xenopus laevis Tadpole: (Xenopus/ciliated cell/hatching gland/cement gland/ectodermal differentiation).
1992,
Pubmed
,
Xenbase Dubaissi,
Embryonic frog epidermis: a model for the study of cell-cell interactions in the development of mucociliary disease.
2011,
Pubmed
,
Xenbase Etienne-Manneville,
Control of polarized cell morphology and motility by adherens junctions.
2011,
Pubmed Fesenko,
Tight junction biogenesis in the early Xenopus embryo.
2000,
Pubmed
,
Xenbase Haigo,
Shroom induces apical constriction and is required for hingepoint formation during neural tube closure.
2003,
Pubmed
,
Xenbase Hayes,
Identification of novel ciliogenesis factors using a new in vivo model for mucociliary epithelial development.
2007,
Pubmed
,
Xenbase Itoh,
Nuclear localization is required for Dishevelled function in Wnt/beta-catenin signaling.
2005,
Pubmed
,
Xenbase Itoh,
Axis determination in Xenopus involves biochemical interactions of axin, glycogen synthase kinase 3 and beta-catenin.
1998,
Pubmed
,
Xenbase Jing,
Polarized endocytic transport: the roles of Rab11 and Rab11-FIPs in regulating cell polarity.
2009,
Pubmed Jones,
Endocytic recycling pathways: emerging regulators of cell migration.
2006,
Pubmed Kawauchi,
Rab GTPases-dependent endocytic pathways regulate neuronal migration and maturation through N-cadherin trafficking.
2010,
Pubmed Kawauchi,
Regulation of cell adhesion and migration in cortical neurons: Not only Rho but also Rab family small GTPases.
2011,
Pubmed Knödler,
Coordination of Rab8 and Rab11 in primary ciliogenesis.
2010,
Pubmed Laoukili,
Differential expression and cellular distribution of centrin isoforms during human ciliated cell differentiation in vitro.
2000,
Pubmed Lee,
Whole-mount fluorescence immunocytochemistry on Xenopus embryos.
2008,
Pubmed
,
Xenbase Lock,
Rab11 in recycling endosomes regulates the sorting and basolateral transport of E-cadherin.
2005,
Pubmed Lowery,
Strategies of vertebrate neurulation and a re-evaluation of teleost neural tube formation.
2004,
Pubmed Mir,
FoxI1e activates ectoderm formation and controls cell position in the Xenopus blastula.
2007,
Pubmed
,
Xenbase Müsch,
Microtubule organization and function in epithelial cells.
2004,
Pubmed Newport,
A major developmental transition in early Xenopus embryos: I. characterization and timing of cellular changes at the midblastula stage.
1982,
Pubmed
,
Xenbase Ossipova,
PAR1 specifies ciliated cells in vertebrate ectoderm downstream of aPKC.
2007,
Pubmed
,
Xenbase Park,
Dishevelled controls apical docking and planar polarization of basal bodies in ciliated epithelial cells.
2008,
Pubmed
,
Xenbase Quigley,
Specification of ion transport cells in the Xenopus larval skin.
2011,
Pubmed
,
Xenbase Ren,
Hydrolysis of GTP on rab11 is required for the direct delivery of transferrin from the pericentriolar recycling compartment to the cell surface but not from sorting endosomes.
1998,
Pubmed Roeth,
Rab11 helps maintain apical crumbs and adherens junctions in the Drosophila embryonic ectoderm.
2009,
Pubmed Shaye,
Modulation of intracellular trafficking regulates cell intercalation in the Drosophila trachea.
2008,
Pubmed Shin,
Tight junctions and cell polarity.
2006,
Pubmed St Johnston,
Epithelial polarity and morphogenesis.
2011,
Pubmed Stubbs,
Radial intercalation of ciliated cells during Xenopus skin development.
2006,
Pubmed
,
Xenbase Suri,
Xema, a foxi-class gene expressed in the gastrula stage Xenopus ectoderm, is required for the suppression of mesendoderm.
2005,
Pubmed
,
Xenbase Ullrich,
Rab11 regulates recycling through the pericentriolar recycling endosome.
1996,
Pubmed Umeda,
ZO-1 and ZO-2 independently determine where claudins are polymerized in tight-junction strand formation.
2006,
Pubmed Vladar,
Molecular characterization of centriole assembly in ciliated epithelial cells.
2007,
Pubmed Watanabe,
Tissue morphogenesis coupled with cell shape changes.
2010,
Pubmed Werner,
Understanding ciliated epithelia: the power of Xenopus.
2012,
Pubmed
,
Xenbase Westlake,
Primary cilia membrane assembly is initiated by Rab11 and transport protein particle II (TRAPPII) complex-dependent trafficking of Rabin8 to the centrosome.
2011,
Pubmed Yasunaga,
Regulation of basal body and ciliary functions by Diversin.
2011,
Pubmed
,
Xenbase