XB-ART-45563
Nucleic Acids Res
2012 Sep 01;4017:8309-24. doi: 10.1093/nar/gks591.
Show Gene links
Show Anatomy links
The N-terminus of the human RecQL4 helicase is a homeodomain-like DNA interaction motif.
Ohlenschläger O, Kuhnert A, Schneider A, Haumann S, Bellstedt P, Keller H, Saluz HP, Hortschansky P, Hänel F, Grosse F, Görlach M, Pospiech H.
???displayArticle.abstract???
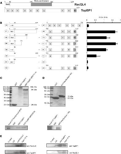
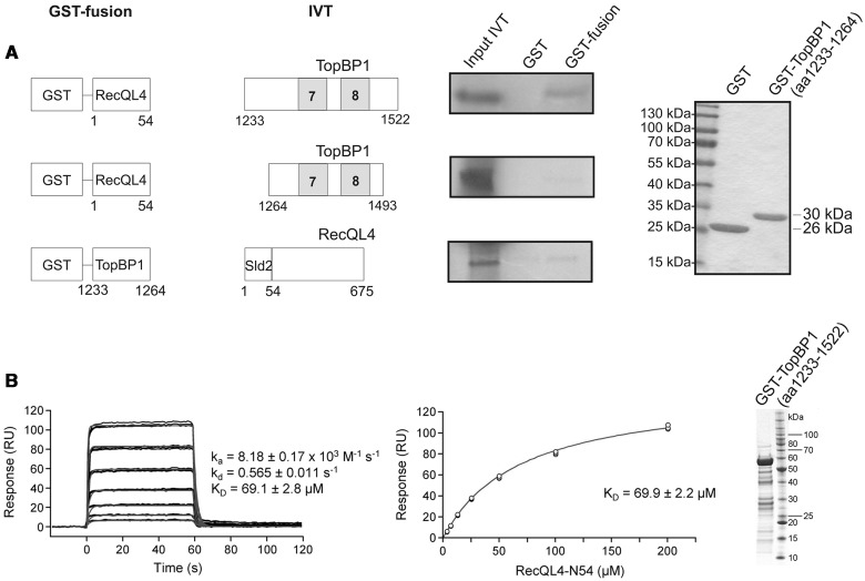
The RecQL4 helicase is involved in the maintenance of genome integrity and DNA replication. Mutations in the human RecQL4 gene cause the Rothmund-Thomson, RAPADILINO and Baller-Gerold syndromes. Mouse models and experiments in human and Xenopus have proven the N-terminal part of RecQL4 to be vital for cell growth. We have identified the first 54 amino acids of RecQL4 (RecQL4_N54) as the minimum interaction region with human TopBP1. The solution structure of RecQL4_N54 was determined by heteronuclear liquid-state nuclear magnetic resonance (NMR) spectroscopy (PDB 2KMU; backbone root-mean-square deviation 0.73 Å). Despite low-sequence homology, the well-defined structure carries an overall helical fold similar to homeodomain DNA-binding proteins but lacks their archetypical, minor groove-binding N-terminal extension. Sequence comparison indicates that this N-terminal homeodomain-like fold is a common hallmark of metazoan RecQL4 and yeast Sld2 DNA replication initiation factors. RecQL4_N54 binds DNA without noticeable sequence specificity yet with apparent preference for branched over double-stranded (ds) or single-stranded (ss) DNA. NMR chemical shift perturbation observed upon titration with Y-shaped, ssDNA and dsDNA shows a major contribution of helix α3 to DNA binding, and additional arginine side chain interactions for the ss and Y-shaped DNA.
???displayArticle.pubmedLink??? 22730300
???displayArticle.pmcLink??? PMC3458545
???displayArticle.link??? Nucleic Acids Res
Species referenced: Xenopus
Genes referenced: lgals4.2 recql4 spr topbp1
???attribute.lit??? ???displayArticles.show???
References [+] :
Altschul,
Gapped BLAST and PSI-BLAST: a new generation of protein database search programs.
1997, Pubmed
Altschul, Gapped BLAST and PSI-BLAST: a new generation of protein database search programs. 1997, Pubmed
Bartels, The program XEASY for computer-supported NMR spectral analysis of biological macromolecules. 1995, Pubmed
Berger, Variation in homeodomain DNA binding revealed by high-resolution analysis of sequence preferences. 2008, Pubmed
Biamonti, The gene for a novel human lamin maps at a highly transcribed locus of chromosome 19 which replicates at the onset of S-phase. 1992, Pubmed
Billeter, Determination of the nuclear magnetic resonance solution structure of an Antennapedia homeodomain-DNA complex. 1993, Pubmed
Billeter, Determination of the three-dimensional structure of the Antennapedia homeodomain from Drosophila in solution by 1H nuclear magnetic resonance spectroscopy. 1990, Pubmed
Billeter, Hydration and DNA recognition by homeodomains. 1996, Pubmed
Borth, Chlamydial protease CT441 interacts with SRAP1 co-activator of estrogen receptor alpha and partially alleviates its co-activation activity. 2010, Pubmed
Brennan, The helix-turn-helix DNA binding motif. 1989, Pubmed
Bruck, Enabling association of the GINS protein tetramer with the mini chromosome maintenance (Mcm)2-7 protein complex by phosphorylated Sld2 protein and single-stranded origin DNA. 2011, Pubmed
Capp, Drosophila RecQ4 has a 3'-5' DNA helicase activity that is essential for viability. 2009, Pubmed
Chu, RecQ helicases: multifunctional genome caretakers. 2009, Pubmed
Clarke, Structural studies of the engrailed homeodomain. 1994, Pubmed
Comelli, The homeotic protein HOXC13 is a member of human DNA replication complexes. 2009, Pubmed
Connelly, The promoters for human DNA-PKcs (PRKDC) and MCM4: divergently transcribed genes located at chromosome 8 band q11. 1998, Pubmed
Delaglio, NMRPipe: a multidimensional spectral processing system based on UNIX pipes. 1995, Pubmed
de Stanchina, Selection of homeotic proteins for binding to a human DNA replication origin. 2000, Pubmed
Falaschi, DNA replication, development and cancer: a homeotic connection? 2010, Pubmed
Gehring, The homeobox in perspective. 1992, Pubmed
Gehring, The structure of the homeodomain and its functional implications. 1990, Pubmed
Gehring, Homeodomain-DNA recognition. 1994, Pubmed
Görlach, Interaction of the RNA-binding domain of the hnRNP C proteins with RNA. 1992, Pubmed
Güntert, Conformational analysis of protein and nucleic acid fragments with the new grid search algorithm FOUND. 1998, Pubmed
Hanes, DNA specificity of the bicoid activator protein is determined by homeodomain recognition helix residue 9. 1989, Pubmed
Herold, Negative regulation of the mammalian UV response by Myc through association with Miz-1. 2002, Pubmed
Herrmann, Protein NMR structure determination with automated NOE assignment using the new software CANDID and the torsion angle dynamics algorithm DYANA. 2002, Pubmed
Herrmann, Protein NMR structure determination with automated NOE-identification in the NOESY spectra using the new software ATNOS. 2002, Pubmed
Hoki, Growth retardation and skin abnormalities of the Recql4-deficient mouse. 2003, Pubmed
Holm, Dali server: conservation mapping in 3D. 2010, Pubmed
Ichikawa, [Preparation of the gene targeted knockout mice for human premature aging diseases, Werner syndrome, and Rothmund-Thomson syndrome caused by the mutation of DNA helicases]. 2002, Pubmed
Im, Assembly of the Cdc45-Mcm2-7-GINS complex in human cells requires the Ctf4/And-1, RecQL4, and Mcm10 proteins. 2009, Pubmed
Joshi, Functional specificity of a Hox protein mediated by the recognition of minor groove structure. 2007, Pubmed
Kanter, Sld2 binds to origin single-stranded DNA and stimulates DNA annealing. 2011, Pubmed
Keller, The origin recognition complex marks a replication origin in the human TOP1 gene promoter. 2002, Pubmed
Kellermayer, The versatile RECQL4. 2006, Pubmed
Kitao, Rothmund-thomson syndrome responsible gene, RECQL4: genomic structure and products. 1999, Pubmed
Koradi, MOLMOL: a program for display and analysis of macromolecular structures. 1996, Pubmed
Laskowski, AQUA and PROCHECK-NMR: programs for checking the quality of protein structures solved by NMR. 1996, Pubmed
Leung, Molecular basis of BACH1/FANCJ recognition by TopBP1 in DNA replication checkpoint control. 2011, Pubmed
Li, Crystal structure of the MATa1/MAT alpha 2 homeodomain heterodimer bound to DNA. 1995, Pubmed
Luginbühl, The new program OPAL for molecular dynamics simulations and energy refinements of biological macromolecules. 1996, Pubmed
Macris, Biochemical characterization of the RECQ4 protein, mutated in Rothmund-Thomson syndrome. 2006, Pubmed
Mann, Defective sister-chromatid cohesion, aneuploidy and cancer predisposition in a mouse model of type II Rothmund-Thomson syndrome. 2005, Pubmed
Marchetti, Homeotic proteins participate in the function of human-DNA replication origins. 2010, Pubmed
Matsuno, The N-terminal noncatalytic region of Xenopus RecQ4 is required for chromatin binding of DNA polymerase alpha in the initiation of DNA replication. 2006, Pubmed , Xenbase
Miotto, Control of DNA replication: a new facet of Hox proteins? 2010, Pubmed
Nanda, Aromatic interactions in homeodomains contribute to the low quantum yield of a conserved, buried tryptophan. 2000, Pubmed
Noyes, Analysis of homeodomain specificities allows the family-wide prediction of preferred recognition sites. 2008, Pubmed
Ohlenschläger, NMR secondary structure of the plasminogen activator protein staphylokinase. 1997, Pubmed
Otting, Protein--DNA contacts in the structure of a homeodomain--DNA complex determined by nuclear magnetic resonance spectroscopy in solution. 1990, Pubmed
Rost, The PredictProtein server. 2004, Pubmed
Salsi, HOXD13 binds DNA replication origins to promote origin licensing and is inhibited by geminin. 2009, Pubmed
Sangrithi, Initiation of DNA replication requires the RECQL4 protein mutated in Rothmund-Thomson syndrome. 2005, Pubmed , Xenbase
Schlott, Interaction of Kazal-type inhibitor domains with serine proteinases: biochemical and structural studies. 2002, Pubmed
Siitonen, The mutation spectrum in RECQL4 diseases. 2009, Pubmed
Suzuki, DNA helicase activity in purified human RECQL4 protein. 2009, Pubmed
Tanaka, CDK-dependent phosphorylation of Sld2 and Sld3 initiates DNA replication in budding yeast. 2007, Pubmed
Thangavel, Human RECQ1 and RECQ4 helicases play distinct roles in DNA replication initiation. 2010, Pubmed
Treisman, A single amino acid can determine the DNA binding specificity of homeodomain proteins. 1989, Pubmed
Williamson, Mapping the binding site for matrix metalloproteinase on the N-terminal domain of the tissue inhibitor of metalloproteinases-2 by NMR chemical shift perturbation. 1997, Pubmed
Wishart, The 13C chemical-shift index: a simple method for the identification of protein secondary structure using 13C chemical-shift data. 1994, Pubmed
Wolberger, Homeodomain interactions. 1996, Pubmed
Wollmann, The DNA topoisomerase IIbeta binding protein 1 (TopBP1) interacts with poly (ADP-ribose) polymerase (PARP-1). 2007, Pubmed
Xu, Dual DNA unwinding activities of the Rothmund-Thomson syndrome protein, RECQ4. 2009, Pubmed
Xu, MCM10 mediates RECQ4 association with MCM2-7 helicase complex during DNA replication. 2009, Pubmed , Xenbase
