XB-ART-45461
Dev Cell
2012 Apr 17;224:775-87. doi: 10.1016/j.devcel.2012.01.002.
Show Gene links
Show Anatomy links
Spindle position in symmetric cell divisions during epiboly is controlled by opposing and dynamic apicobasal forces.
???displayArticle.abstract???
Orientation of cell division is a vital aspect of tissue morphogenesis and growth. Asymmetric divisions generate cell fate diversity and epithelial stratification, whereas symmetric divisions contribute to tissue growth, spreading, and elongation. Here, we describe a mechanism for positioning the spindle in symmetric cell divisions of an embryonic epithelium. We show that during the early stages of epiboly, spindles in the epithelium display dynamic behavior within the plane of the epithelium but are kept firmly within this plane to give a symmetric division. This dynamic stability relies on balancing counteracting forces: an apically directed force exerted by F-actin/myosin-2 via active cortical flow and a basally directed force mediated by microtubules and myosin-10. When both forces are disrupted, spindle orientation deviates from the epithelial plane, and epithelial surface is reduced. We propose that this dynamic mechanism maintains symmetric divisions while allowing the quick adjustment of division plane to facilitate even tissue spreading.
???displayArticle.pubmedLink??? 22406140
???displayArticle.pmcLink??? PMC3332010
???displayArticle.link??? Dev Cell
???displayArticle.grants??? [+]
Species referenced: Xenopus laevis
Genes referenced: actl6a ctrl h2bc21 myh4 myh6 myo10 myo10.2 noct nr2e1 rho tjp1
???displayArticle.antibodies??? Ctnnb1 Ab5 Phosphorylated myosin light chain Ab2 Tuba4b Ab2
???displayArticle.morpholinos??? myh10 MO1 myo10.2 MO5
Phenotypes: Xla Wt + GFP-myo10.2(fig.S3.b, c) [+]
Xla Wt + GFP-myo10.2{del_1-2241}(fig.S3.c)
Xla Wt + GFP-myo10.2{del_2697-7764}(fig.S3.c)
Xla Wt + latrunculin B(fig.4.a, c)
Xla Wt + latrunculin B(fig.4.b)
Xla Wt + latrunculin B + nocodazole(fig.4.d)
Xla Wt + latrunculin B + nocodazole(fig.7.b)
Xla Wt + latrunculin B + nocodazole(fig.7.c)
Xla Wt + myh10 MO(fig.6.d)
Xla Wt + myh10 MO(fig.6.i)
Xla Wt + myh10 MO(fig.S4.c)
Xla Wt + myo10.2 MO(fig.5.a, e, f)
Xla Wt + myo10.2 MO(fig.5.b)
Xla Wt + myo10.2 MO(fig.S3.d)
Xla Wt + nocodazole(fig.3.a)
Xla Wt + nocodazole(fig.3.b)
Xla Wt + nocodazole(fig.4.a, c)
Xla Wt + nocodazole(fig.4.b)
Xla Wt + nocodazole(fig.S1.a)
Xla Wt + nocodazole(fig.S1.a)
Xla Wt + nocodazole(fig.S1.a)
Xla Wt + Y27632(fig.6.b)
Xla Wt + GFP-myo10.2{del_2697-7764}(fig.S3.c)
Xla Wt + latrunculin B(fig.4.a, c)
Xla Wt + latrunculin B(fig.4.b)
Xla Wt + latrunculin B + nocodazole(fig.4.d)
Xla Wt + latrunculin B + nocodazole(fig.7.b)
Xla Wt + latrunculin B + nocodazole(fig.7.c)
Xla Wt + myh10 MO(fig.6.d)
Xla Wt + myh10 MO(fig.6.i)
Xla Wt + myh10 MO(fig.S4.c)
Xla Wt + myo10.2 MO(fig.5.a, e, f)
Xla Wt + myo10.2 MO(fig.5.b)
Xla Wt + myo10.2 MO(fig.S3.d)
Xla Wt + nocodazole(fig.3.a)
Xla Wt + nocodazole(fig.3.b)
Xla Wt + nocodazole(fig.4.a, c)
Xla Wt + nocodazole(fig.4.b)
Xla Wt + nocodazole(fig.S1.a)
Xla Wt + nocodazole(fig.S1.a)
Xla Wt + nocodazole(fig.S1.a)
Xla Wt + Y27632(fig.6.b)
???attribute.lit??? ???displayArticles.show???
|
|
Graphical Abstract |
|
|
Figure 1. Mitotic Spindle Position in a Developing Epithelium(A) Stills taken from a single focal plane movie of mitotic spindles in the outer epithelial layer of a Xenopus laevis embryo. Embryos were injected with GFP-α-tubulin (green) to label spindles and Cherry-histone2B (Cherry-H2B) to highlight chromosomes. Spindles are aligned parallel to the plane of the epithelium but are also held in a specific position along the apicobasal axis of the cell; spindles in neighboring cells assemble in the same focal plane and remain here throughout mitosis (arrows).(B) Zoom-in of movie in (A) shows that spindles undergo rapid rotational movement in the x/y plane, while remaining held in parallel orientation and apicobasal position.(C) 3D reconstruction of Cherry-H2B fluorescence from a z stack confocal movie (Movie S2), which can be used to track the apicobasal position of nuclei as mitosis proceeds (side view; apical at top, basal at bottom). Virtually no movements in the apicobasal axis are seen.(D) A side-view image of a mitotic spindle in the outer epithelium of a fixed embryo (apical at top, basal at bottom) demonstrates the apicobasal position of spindles in these cells.(E) Mean values for cell length, width, and distance of spindle from apical surface are shown (±SEM, n = 91 spindles in 18 embryos).Scale bars represent 20 μm in (A) and (B) and 10 μm in (D). See also Movies S1 and S2. |
|
|
Figure 2. Spindle Position Does Not Correspond to Cell-Cell Junction Location(A) Immunofluorescence for ZO-1 (green), a component of tight junctions, shows that spindle position does not correlate with the location of tight junctions.(B) β-Catenin (green), a component of adherens junctions, is localized all around the basolateral cell surfaces.(C) Transmission electron micrographs (zoomed-in areas highlighted in red, yellow, and blue boxes) show that tight junctions (TJ) and the zona adherens (ZA) are located apically and stretch no more than 2.5 μm down from the apical cell membrane (red box), whereas regions of high density, which may be cell-cell contacts (yellow and blue boxes; arrows), are found at random positions around the basolateral membranes.Scale bars represent 10 μm in (A) and (B) and are as displayed in (C). |
|
|
Figure 3. Treatment with Low-Dose Noc Specifically Disrupts Astral Microtubules and Causes Spindles to Reposition Apically(A) Spindles in control (Ctrl) versus Noc-treated embryos; treatment with Noc eradicates astral microtubules that are seen in Ctrl spindles and causes spindles to move to the apical cell surface.(B) Stills taken from Movie S3, showing spindles in Ctrl and Noc-treated embryos. The Noc-treated spindle moves toward the apical cell surface, whereas the Ctrl spindle remains in a constant position along the apicobasal axis even as anaphase proceeds.Scale bars represent 10 μm. See also Figure S1 and Movies S3 and S4. |
|
|
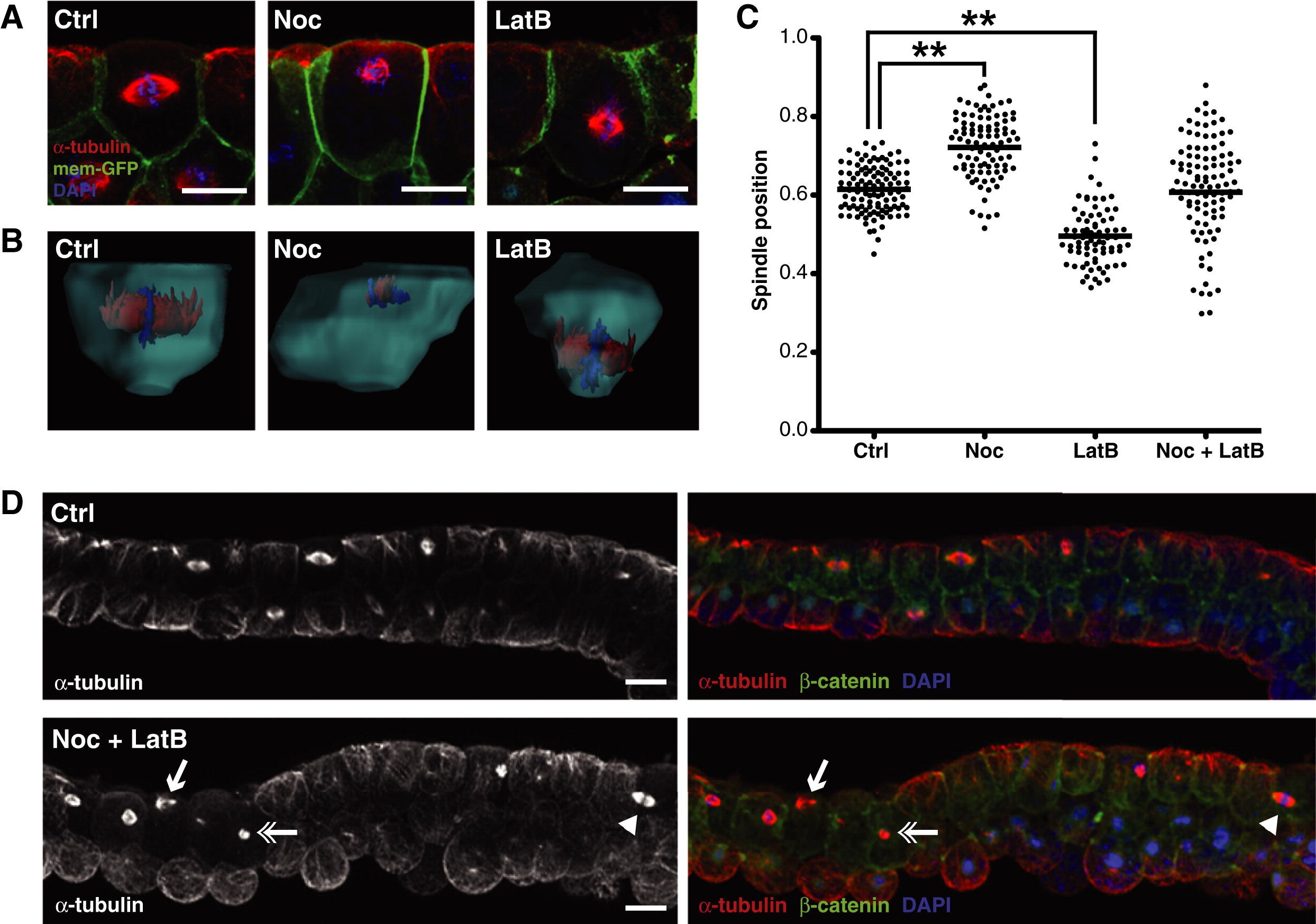
Figure 4. Disruption of Astral Microtubules and Actin Filaments Has Contrary Effects on Spindle Position(A) Side-view immunofluorescent images of spindles in control (Ctrl), Noc, and LatB-treated embryos. Treatment with low-dose Noc causes spindles to move toward the apical cell surface, whereas spindles in LatB-treated embryos move toward the basal surface.(B) 3D reconstructions of individual cells from the epithelium of Ctrl, Noc, and LatB embryos.(C) Quantification of spindle position in Ctrl, Noc, LatB, and Noc + LatB-treated embryos; each dot represents the position of a single spindle. Note that in double-treated embryos the spread of spindle position data are much greater than in either single treatments or control. For significance testing, unpaired Student's t tests were performed (n = 3 independent experiments, from a total of 19, 18, 16, and 16 embryos for Ctrl, Noc, LatB, and Noc + LatB, respectively; ââp < 0.01).(D) Immunofluorescence images of Ctrl and Noc + LatB-treated embryos. In double-treated embryos, spindles are seen randomly positioned along the apicobasal axis, with spindles seen at the apical surface (arrow), basal surface (arrowhead), and center of the cell (double arrow).Scale bars represent 20 μm. See also Figure S2. |
|
|
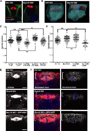
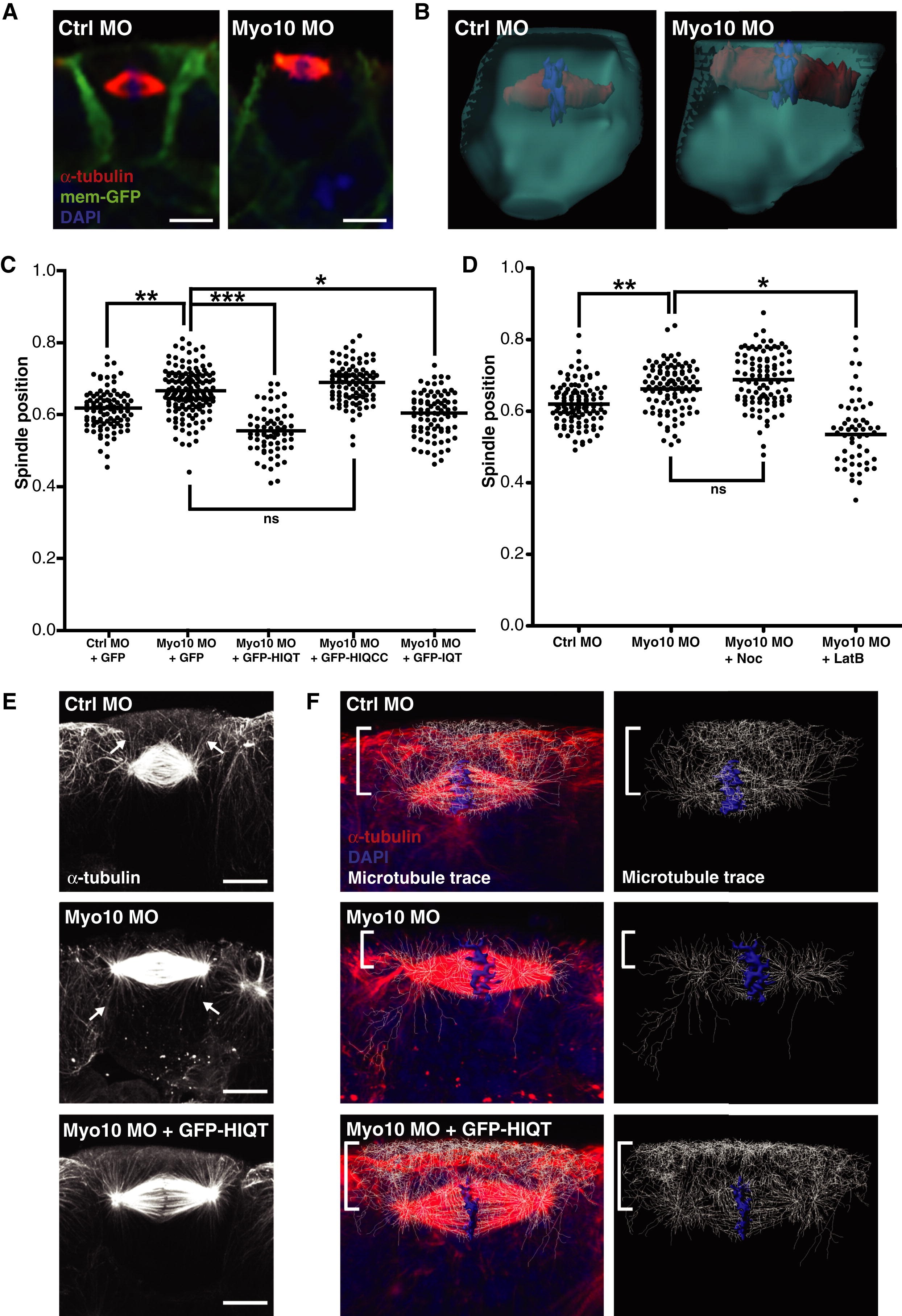
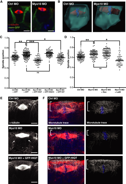
Figure 5. Myo10 Helps Position the Spindle but Functions Antagonistically to F-Actin(A) Side-view immunofluorescent images of spindles in control morpholino (Ctrl MO) and Myo10 MO-injected embryos.(B) 3D reconstructions of single cells from epithelium of Ctrl MO and Myo10 MO embryos.(C) Quantification of spindle position in Ctrl MO, Myo10 MO (both coinjected with GFP as a control), and Myo10 MO rescued with full-length GFP-tagged Myo10 (GFP-HIQT), tailless Myo10 (GFP-HIQCC), or headless Myo10 (GFP-IQT). Spindles are repositioned closer to the apical cell surface in Myo10 MO embryos compared to Ctrl MO, a phenotype rescued by coinjection with full-length or headless Myo10, but not tailless Myo10. To test for significance, unpaired Student's t tests were performed (n = 5 independent experiments for Ctrl MO + GFP and Myo10 MO + GFP, from a total of 27 and 32 embryos, respectively; n = 3 independent experiments, from a total of 18 embryos each for Myo10 MO + GFP-HIQT, + GFP-HIQCC, and + GFP-IQT; âp < 0.05, ââp < 0.01, âââp < 0.01).(D) Quantification of spindle position in Ctrl MO, Myo10 MO (both treated with 0.1% DMSO as a control), and Myo10 embryos treated with Noc or LatB. Treatment with low-dose Noc does not affect Myo10 MO spindle position, but LatB treatment of Myo10 MO embryos causes spindles, on average, to move basally and results in a wider spread of spindle position. To test for significance, unpaired Student's t tests were performed (n = 3 independent experiments, from a total of 20, 16, 18, and 11 embryos for Ctrl MO, Myo10 MO, Myo10 MO + Noc, and Myo10 MO + LatB, respectively; âp < 0.05, ââp < 0.01).(E) High-resolution side-view confocal images (stacks of 13 z slices for each condition) of spindle microtubules in Ctrl MO, Myo10 MO, and Myo10 MO rescued with GFP-HIQT. In Ctrl MO cells, spindle microtubules have an apical asymmetry, with more astral microtubules on the apical side (arrows). Spindles in Myo10 MO cells lose this asymmetry, and long basal astral microtubules are seen (arrows). The GFP-HIQT rescue restores the apical asymmetry.(F) Filament tracing of the microtubule signal (white trace of red staining) provides an unbiased approach to view the asymmetry of the microtubule network. For each image, the trace represents only microtubules present in the central mitotic cell: any traces originating in neighboring cells were deleted. In particular, a dense network of microtubules is seen on the apical side of Ctrl MO spindles, which is lost in the Myo10 MO and restored in the GFP-HIQT rescue (square bracket).ns, not significant. Scale bars represent 10 μm. See also Figure S3. |
|
|
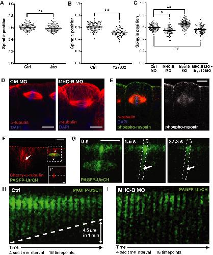
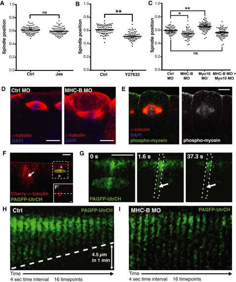
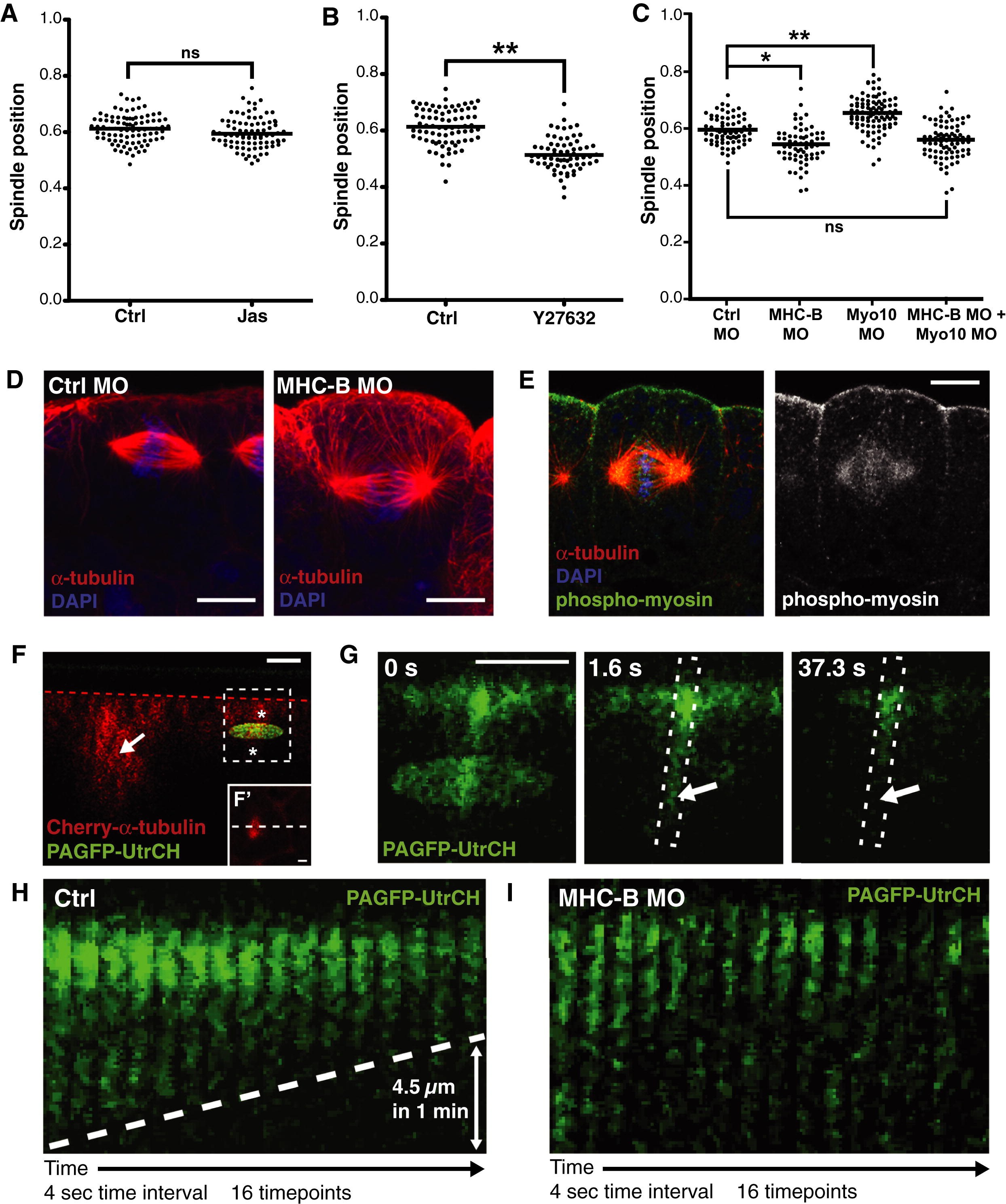
Figure 6. Myosin-2 Functions with F-Actin to Position the Spindle(A) Quantification of spindle position in control (Ctrl) and Jas-treated embryos indicates no effect on spindle position when F-actin turnover is disrupted. ns, not significant.(B) Inhibition of myosin-2 by the Rho kinase inhibitor, Y27632, causes spindles to position closer to the basal surface, compared to controls (ââp < 0.01).(C) Knockdown of myosin-2 function using a morpholino against myosin heavy-chain B (MHC-B MO) also causes spindles to position more basally compared to controls (Ctrl MO). Double knockdown of myosin-2 and Myo10 rescues the effects seen in single knockdowns, and spindles are positioned as in controls. To test for significance, unpaired Student's t tests were performed (in B, n = 4 independent experiments, from a total of 20 and 30 embryos for Ctrl and Y27632, respectively; in C, n = 3 independent experiments, from a total of 21 embryos for Ctrl MO, MHC-MO, and Myo10 MO, and 20 embryos for MHC-B MO + Myo10 MO; âp < 0.05, ââp < 0.01). ns, not significant.(D) Confocal images of spindles in Ctrl MO and MHC-B MO embryos; note the basal position of the MHC-B MO spindle.(E) Staining for active myosin-2 (phospho-myosin; green) shows a strong accumulation apically, trailing off on the lateral sides in a basal direction.(F) To test for an apically directed cortical flow of actin filaments, photoactivatable-GFP fused to the GFP-UtrCH probe (PAGFP-UtrCH) was used (green). Cherry-α-tubulin (red) was coexpressed to identify mitotic cells, which were imaged in z (Fâ² shows an x/y image of the cell in F; white dashed line indicates the line of cross-section for F), and a zone of photoactivation (green oval) was positioned across the cell cortex (asterisks) approximately 5 μm down from apical cell surface (indicated by red dashed line).(G) A zoom-in of the region indicated by dashed box in (F); photoactivation causes an accumulation of fluorescence apical of the zone of photoactivation. To assess any movement of F-actin, we followed the loss of fluorescence that occurs once photoactivation is stopped. We saw progressive loss from basal to apical (arrows) over time, suggesting an apical-ward movement of F-actin.(H) Kymographs (of boxed region in G) show the progressive loss of fluorescence from basal to apical, the gradient of which (dashed line) can be used to estimate the speed of F-actin movement. In this case, the fluorescence front receded apically by 4.5 μm in 1 min.(I) Knockdown of myosin-2 function (MHC-B MO) stops the directional loss of fluorescence, indicating stalled F-actin movement. Four control embryos and three MHC-MO injected embryos were analyzed, with similar results.Scale bars represent 10 μm in (D) and (E) and 5μm in (F), (Fâ²), and (G); time stamps indicate time in seconds. See also Figure S4 and Movies S5 and S6. |
|
|
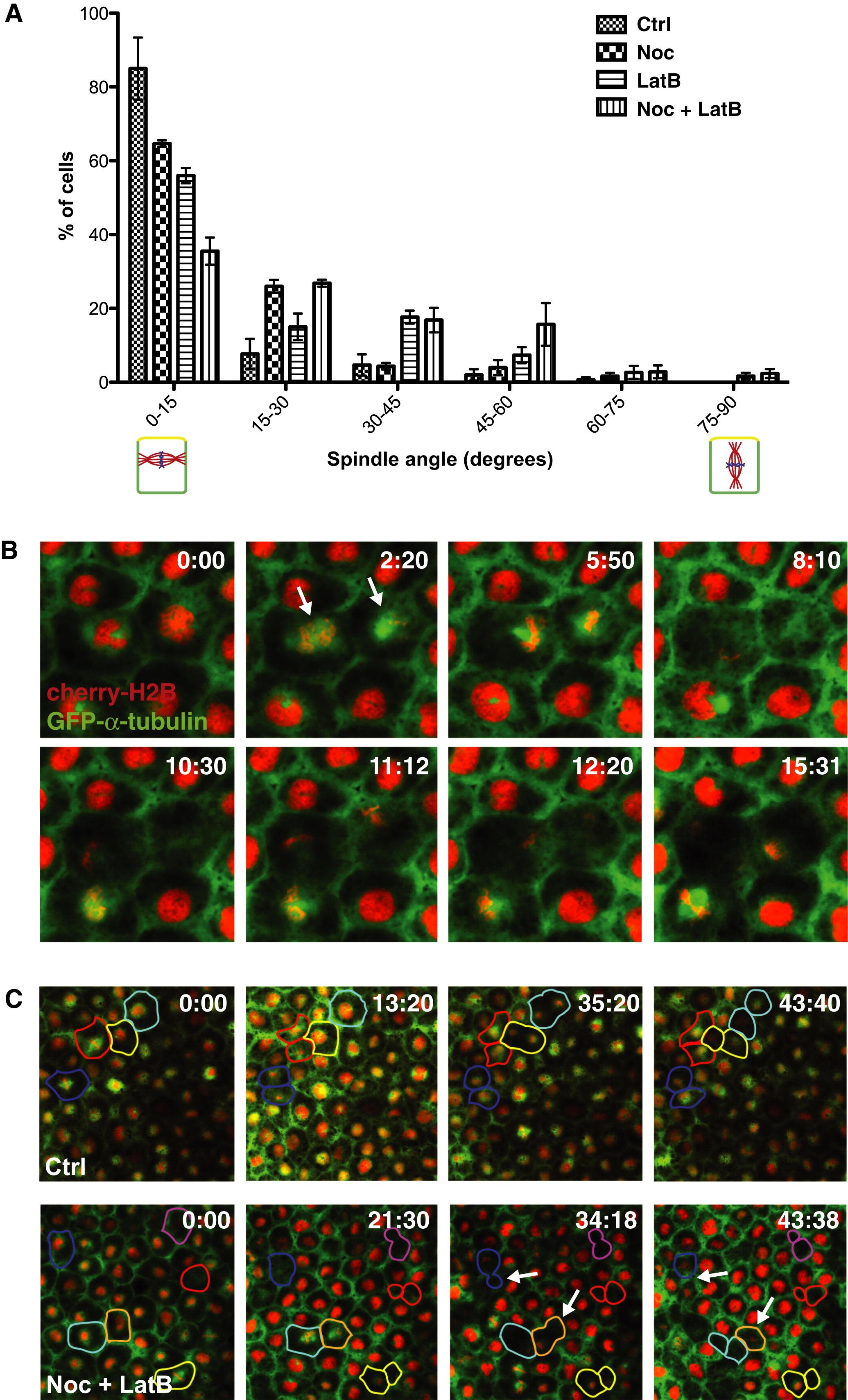
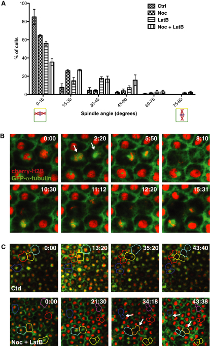
Figure 7. Microtubules and F-Actin Show Partial Redundancy in Spindle Orientation(A) Quantification of spindle angle in Ctrl, Noc, LatB, and Noc + LatB-treated embryos. Spindle angle was measured relative to the x/y plane, such that a spindle angle of 0° denotes a spindle that is oriented parallel to the epithelium and will undergo a symmetric division, and 90° denotes a spindle that is oriented perpendicular and will undergo an asymmetric division. Treatment with either Noc or LatB alone causes a slight reduction in parallel spindles, but a much larger reduction is seen in double-treated, Noc + LatB, embryos. Error bars represent SEM (n = 3 independent experiments, from a total of 17, 16, 19, and 20 embryos for Ctrl, Noc, LatB, and Noc + LatB, respectively).(B) Stills from Movie S7, following two spindles (arrows) in a Noc + LatB-treated embryo. Both spindles undergo random rotations out of the plane of the epithelium.(C) Cell perimeters in Ctrl and Noc + LatB embryos traced through one cell division. Each Ctrl division results in two daughter cells of similar apical surface area; divisions in Noc + LatB produce daughter cells of differing apical cell surface. In some cases (arrows) cells with a smaller apical surface are lost from the epithelial layer.See also Figure S5 and Movie S7. |
|
|
Figure S1, related to Figure 3: (A) Confocal images from embryos incubated in a concentration gradient of nocodazole (Noc) from 10nM to 1μM. Spindles reposition more apically as Noc concentration increases and microtubules are lost. In 500nM and 1μM Noc, spindle microtubules are lost and condensed chromosomes are found pressed against the apical cell surface. Scale bars represent 10μm. (B) Quantification of spindle position in Noc concentration gradient (error bars represent standard error of the mean, n = 3 independent experiments from a total of 13-18 embryos for each treatment). (C) Quantification of spindle position in a time series experiment, where embryos were incubated in 100nM Noc for varying time periods, from 0 to 60 mins. The average spindle position remained apical in longer incubations, indicating that spindles assembled after the addition of Noc, as well as existing spindles, take up the apical position (error bars represent standard error of the mean, n = 3 independent experiments from a total of 10-18 embryos for each treatment). |
|
|
Figure S2, related to Figure 4: (A) Interphase nuclei position was quantified in Control, Noc, LatB and Noc + LatB treatments. Position was measured relative to cell length. No significant difference in interphase nuclei position was see in any of the treatments. (B) Metaphase spindle length was measured in Control, Noc, LatB and Noc + LatB treatments. Spindle length was measured relative to cell width. Spindles in embryos treated with Noc were found to be significantly shorter when compared to controls. To test for significance, unpaired Student t-tests were performed (n=3 independent experiments from a total of 18, 18, 16, 17, embryos for Ctrl, Noc, LatB and Noc + LatB respectively; *p<0.05, ***p<0.001). |
|
|
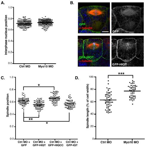
Figure S3, related to Figure 5: (A) Quantification of interphase nuclei position in Control MO and Myo10 MO injected embryos. Nuclei position was measured relative to cell length. No significant difference in nuclei position was seen (an unpaired Student t-test was performed; n=3 independent experiments from a total of 21 embryos for Ctrl MO and Myo10 MO). (B) To determine Myo10 localisation, embryos were injected with GFP or GFP-HIQT (full length Myo10 tagged with GFP) and stained using an anti-GFP antibody (green). GFP-HIQT localises to the spindle and shows strong accumulation at the cell cortex. (C) Quantification of spindle position following over-expression of Myo10 constructs. In a control background, expression of GFP-HIQT causes spindles to reposition slightly basally, as does expression of GFP-IQT. Whereas, expression of GFP-HIQCC causes spindles to reposition slightly apically when compared to controls. To test for significance, unpaired Student t-tests were performed (n=3 independent experiments, from a total of 20, 19, 18, and 16 embryos each for Ctrl MO + GFP, + GFP-HIQT + GFP-HIQCC and + GFP-IQT, respectively; *p<0.05, **p<0.01). (D) Quantification of metaphase spindle length in Ctrl and Myo10 MO injected embryos, measured relative to cell width. Spindles in Myo10 morphants are significantly longer than controls (an unpaired Student t-test was performed; n=3 independent experiments from a total of 21 embryos for Ctrl MO and Myo10 MO, ***p<0.001). |
|
|
Figure S4, related to Figure 6: (A) Quantification of interphase nuclei position in Control MO and MHC-B MO injected embryos. Nuclei position was measured relative to cell length. No significant difference in nuclei position was seen. (B) Quantification of metaphase spindle length in Ctrl and MHC-B MO injected embryos, measured relative to cell width. No significant difference in spindle length was seen. (C) Microtubule organisation following knockdown of myosin-2. Z-stack (left; -tubulin in red, DAPI staining in blue) and microtubule trace (right; trace in white; chromosomes reconstructed in blue) images of Control and MHC-B MO cells. Knockdown of myosin-2 leads to an expansion of the dense microtubule network apical of the spindle. To test for statistical significance in (A) and (B), unpaired Student t-tests were performed (n=3 independent experiments from a total of 21 and 25 embryos for Ctrl MO and MHC-B MO, respectively). |
|
|
Figure S5, related to Figure 7: A working model for spindle positioning during symmetric divisions. Our results indicate that spindle position during symmetric division is determined by a balance between a basally-directed force (left) and an apically-directed force (right). Microtubule organisation shows an apical bias with astral microtubules contributing to a dense microtubule network apical of the spindle. This forms an apical barrier, preventing the spindle from moving apically and pushing the spindle basally. Active myosin-2 is concentrated in the apical portion of the cell, resulting in a gradient of actomyosin contraction from apical to basal (graded blue triangle). Apical contraction may help pull the spindle apically but will also generate an apical-ward movement of cortical F-actin. The spindle is connected to flowing cortical F-actin via astral microtubules and actin cables, potentially carrying the spindle apically. |
|
|
|
|
|
Figure 1. Mitotic Spindle Position in a Developing Epithelium(A) Stills taken from a single focal plane movie of mitotic spindles in the outer epithelial layer of a Xenopus laevis embryo. Embryos were injected with GFP-α-tubulin (green) to label spindles and Cherry-histone2B (Cherry-H2B) to highlight chromosomes. Spindles are aligned parallel to the plane of the epithelium but are also held in a specific position along the apicobasal axis of the cell; spindles in neighboring cells assemble in the same focal plane and remain here throughout mitosis (arrows).(B) Zoom-in of movie in (A) shows that spindles undergo rapid rotational movement in the x/y plane, while remaining held in parallel orientation and apicobasal position.(C) 3D reconstruction of Cherry-H2B fluorescence from a z stack confocal movie (Movie S2), which can be used to track the apicobasal position of nuclei as mitosis proceeds (side view; apical at top, basal at bottom). Virtually no movements in the apicobasal axis are seen.(D) A side-view image of a mitotic spindle in the outer epithelium of a fixed embryo (apical at top, basal at bottom) demonstrates the apicobasal position of spindles in these cells.(E) Mean values for cell length, width, and distance of spindle from apical surface are shown (±SEM, n = 91 spindles in 18 embryos).Scale bars represent 20 μm in (A) and (B) and 10 μm in (D). See also Movies S1 and S2. |
|
|
Figure 2. Spindle Position Does Not Correspond to Cell-Cell Junction Location(A) Immunofluorescence for ZO-1 (green), a component of tight junctions, shows that spindle position does not correlate with the location of tight junctions.(B) β-Catenin (green), a component of adherens junctions, is localized all around the basolateral cell surfaces.(C) Transmission electron micrographs (zoomed-in areas highlighted in red, yellow, and blue boxes) show that tight junctions (TJ) and the zona adherens (ZA) are located apically and stretch no more than 2.5 μm down from the apical cell membrane (red box), whereas regions of high density, which may be cell-cell contacts (yellow and blue boxes; arrows), are found at random positions around the basolateral membranes.Scale bars represent 10 μm in (A) and (B) and are as displayed in (C). |
|
|
Figure 3. Treatment with Low-Dose Noc Specifically Disrupts Astral Microtubules and Causes Spindles to Reposition Apically(A) Spindles in control (Ctrl) versus Noc-treated embryos; treatment with Noc eradicates astral microtubules that are seen in Ctrl spindles and causes spindles to move to the apical cell surface.(B) Stills taken from Movie S3, showing spindles in Ctrl and Noc-treated embryos. The Noc-treated spindle moves toward the apical cell surface, whereas the Ctrl spindle remains in a constant position along the apicobasal axis even as anaphase proceeds.Scale bars represent 10 μm. See also Figure S1 and Movies S3 and S4. |
|
|
Figure 4. Disruption of Astral Microtubules and Actin Filaments Has Contrary Effects on Spindle Position(A) Side-view immunofluorescent images of spindles in control (Ctrl), Noc, and LatB-treated embryos. Treatment with low-dose Noc causes spindles to move toward the apical cell surface, whereas spindles in LatB-treated embryos move toward the basal surface.(B) 3D reconstructions of individual cells from the epithelium of Ctrl, Noc, and LatB embryos.(C) Quantification of spindle position in Ctrl, Noc, LatB, and Noc + LatB-treated embryos; each dot represents the position of a single spindle. Note that in double-treated embryos the spread of spindle position data are much greater than in either single treatments or control. For significance testing, unpaired Student's t tests were performed (n = 3 independent experiments, from a total of 19, 18, 16, and 16 embryos for Ctrl, Noc, LatB, and Noc + LatB, respectively; ∗∗p < 0.01).(D) Immunofluorescence images of Ctrl and Noc + LatB-treated embryos. In double-treated embryos, spindles are seen randomly positioned along the apicobasal axis, with spindles seen at the apical surface (arrow), basal surface (arrowhead), and center of the cell (double arrow).Scale bars represent 20 μm. See also Figure S2. |
|
|
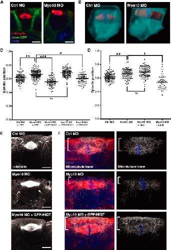
Figure 5. Myo10 Helps Position the Spindle but Functions Antagonistically to F-Actin(A) Side-view immunofluorescent images of spindles in control morpholino (Ctrl MO) and Myo10 MO-injected embryos.(B) 3D reconstructions of single cells from epithelium of Ctrl MO and Myo10 MO embryos.(C) Quantification of spindle position in Ctrl MO, Myo10 MO (both coinjected with GFP as a control), and Myo10 MO rescued with full-length GFP-tagged Myo10 (GFP-HIQT), tailless Myo10 (GFP-HIQCC), or headless Myo10 (GFP-IQT). Spindles are repositioned closer to the apical cell surface in Myo10 MO embryos compared to Ctrl MO, a phenotype rescued by coinjection with full-length or headless Myo10, but not tailless Myo10. To test for significance, unpaired Student's t tests were performed (n = 5 independent experiments for Ctrl MO + GFP and Myo10 MO + GFP, from a total of 27 and 32 embryos, respectively; n = 3 independent experiments, from a total of 18 embryos each for Myo10 MO + GFP-HIQT, + GFP-HIQCC, and + GFP-IQT; ∗p < 0.05, ∗∗p < 0.01, ∗∗∗p < 0.01).(D) Quantification of spindle position in Ctrl MO, Myo10 MO (both treated with 0.1% DMSO as a control), and Myo10 embryos treated with Noc or LatB. Treatment with low-dose Noc does not affect Myo10 MO spindle position, but LatB treatment of Myo10 MO embryos causes spindles, on average, to move basally and results in a wider spread of spindle position. To test for significance, unpaired Student's t tests were performed (n = 3 independent experiments, from a total of 20, 16, 18, and 11 embryos for Ctrl MO, Myo10 MO, Myo10 MO + Noc, and Myo10 MO + LatB, respectively; ∗p < 0.05, ∗∗p < 0.01).(E) High-resolution side-view confocal images (stacks of 13 z slices for each condition) of spindle microtubules in Ctrl MO, Myo10 MO, and Myo10 MO rescued with GFP-HIQT. In Ctrl MO cells, spindle microtubules have an apical asymmetry, with more astral microtubules on the apical side (arrows). Spindles in Myo10 MO cells lose this asymmetry, and long basal astral microtubules are seen (arrows). The GFP-HIQT rescue restores the apical asymmetry.(F) Filament tracing of the microtubule signal (white trace of red staining) provides an unbiased approach to view the asymmetry of the microtubule network. For each image, the trace represents only microtubules present in the central mitotic cell: any traces originating in neighboring cells were deleted. In particular, a dense network of microtubules is seen on the apical side of Ctrl MO spindles, which is lost in the Myo10 MO and restored in the GFP-HIQT rescue (square bracket).ns, not significant. Scale bars represent 10 μm. See also Figure S3. |
|
|
Figure 6. Myosin-2 Functions with F-Actin to Position the Spindle(A) Quantification of spindle position in control (Ctrl) and Jas-treated embryos indicates no effect on spindle position when F-actin turnover is disrupted. ns, not significant.(B) Inhibition of myosin-2 by the Rho kinase inhibitor, Y27632, causes spindles to position closer to the basal surface, compared to controls (∗∗p < 0.01).(C) Knockdown of myosin-2 function using a morpholino against myosin heavy-chain B (MHC-B MO) also causes spindles to position more basally compared to controls (Ctrl MO). Double knockdown of myosin-2 and Myo10 rescues the effects seen in single knockdowns, and spindles are positioned as in controls. To test for significance, unpaired Student's t tests were performed (in B, n = 4 independent experiments, from a total of 20 and 30 embryos for Ctrl and Y27632, respectively; in C, n = 3 independent experiments, from a total of 21 embryos for Ctrl MO, MHC-MO, and Myo10 MO, and 20 embryos for MHC-B MO + Myo10 MO; ∗p < 0.05, ∗∗p < 0.01). ns, not significant.(D) Confocal images of spindles in Ctrl MO and MHC-B MO embryos; note the basal position of the MHC-B MO spindle.(E) Staining for active myosin-2 (phospho-myosin; green) shows a strong accumulation apically, trailing off on the lateral sides in a basal direction.(F) To test for an apically directed cortical flow of actin filaments, photoactivatable-GFP fused to the GFP-UtrCH probe (PAGFP-UtrCH) was used (green). Cherry-α-tubulin (red) was coexpressed to identify mitotic cells, which were imaged in z (F′ shows an x/y image of the cell in F; white dashed line indicates the line of cross-section for F), and a zone of photoactivation (green oval) was positioned across the cell cortex (asterisks) approximately 5 μm down from apical cell surface (indicated by red dashed line).(G) A zoom-in of the region indicated by dashed box in (F); photoactivation causes an accumulation of fluorescence apical of the zone of photoactivation. To assess any movement of F-actin, we followed the loss of fluorescence that occurs once photoactivation is stopped. We saw progressive loss from basal to apical (arrows) over time, suggesting an apical-ward movement of F-actin.(H) Kymographs (of boxed region in G) show the progressive loss of fluorescence from basal to apical, the gradient of which (dashed line) can be used to estimate the speed of F-actin movement. In this case, the fluorescence front receded apically by 4.5 μm in 1 min.(I) Knockdown of myosin-2 function (MHC-B MO) stops the directional loss of fluorescence, indicating stalled F-actin movement. Four control embryos and three MHC-MO injected embryos were analyzed, with similar results.Scale bars represent 10 μm in (D) and (E) and 5μm in (F), (F′), and (G); time stamps indicate time in seconds. See also Figure S4 and Movies S5 and S6. |
|
|
Figure 7. Microtubules and F-Actin Show Partial Redundancy in Spindle Orientation(A) Quantification of spindle angle in Ctrl, Noc, LatB, and Noc + LatB-treated embryos. Spindle angle was measured relative to the x/y plane, such that a spindle angle of 0° denotes a spindle that is oriented parallel to the epithelium and will undergo a symmetric division, and 90° denotes a spindle that is oriented perpendicular and will undergo an asymmetric division. Treatment with either Noc or LatB alone causes a slight reduction in parallel spindles, but a much larger reduction is seen in double-treated, Noc + LatB, embryos. Error bars represent SEM (n = 3 independent experiments, from a total of 17, 16, 19, and 20 embryos for Ctrl, Noc, LatB, and Noc + LatB, respectively).(B) Stills from Movie S7, following two spindles (arrows) in a Noc + LatB-treated embryo. Both spindles undergo random rotations out of the plane of the epithelium.(C) Cell perimeters in Ctrl and Noc + LatB embryos traced through one cell division. Each Ctrl division results in two daughter cells of similar apical surface area; divisions in Noc + LatB produce daughter cells of differing apical cell surface. In some cases (arrows) cells with a smaller apical surface are lost from the epithelial layer.See also Figure S5 and Movie S7. |
References [+] :
Baena-López,
The orientation of cell divisions determines the shape of Drosophila organs.
2005, Pubmed
Baena-López, The orientation of cell divisions determines the shape of Drosophila organs. 2005, Pubmed
Bray, Cortical flow in animal cells. 1988, Pubmed
Bubb, Jasplakinolide, a cytotoxic natural product, induces actin polymerization and competitively inhibits the binding of phalloidin to F-actin. 1994, Pubmed
Burkel, Versatile fluorescent probes for actin filaments based on the actin-binding domain of utrophin. 2007, Pubmed , Xenbase
Canman, Microtubules suppress actomyosin-based cortical flow in Xenopus oocytes. 1997, Pubmed , Xenbase
Chalmers, aPKC, Crumbs3 and Lgl2 control apicobasal polarity in early vertebrate development. 2005, Pubmed , Xenbase
Chalmers, Oriented cell divisions asymmetrically segregate aPKC and generate cell fate diversity in the early Xenopus embryo. 2003, Pubmed , Xenbase
Cox, Myosin X is a downstream effector of PI(3)K during phagocytosis. 2002, Pubmed
Cramer, Role of actin-filament disassembly in lamellipodium protrusion in motile cells revealed using the drug jasplakinolide. 1999, Pubmed
Danilchik, Requirement for microtubules in new membrane formation during cytokinesis of Xenopus embryos. 1998, Pubmed , Xenbase
da Silva, Oriented cell divisions in the extending germband of Drosophila. 2007, Pubmed
Davies, Specificity and mechanism of action of some commonly used protein kinase inhibitors. 2000, Pubmed
den Elzen, Cadherin adhesion receptors orient the mitotic spindle during symmetric cell division in mammalian epithelia. 2009, Pubmed
Dogterom, Force generation by dynamic microtubules. 2005, Pubmed
Fink, External forces control mitotic spindle positioning. 2011, Pubmed
Fleming, Planar spindle orientation and asymmetric cytokinesis in the mouse small intestine. 2007, Pubmed
Grill, Spindle positioning by cortical pulling forces. 2005, Pubmed
Grill, The distribution of active force generators controls mitotic spindle position. 2003, Pubmed
Hird, Cortical and cytoplasmic flow polarity in early embryonic cells of Caenorhabditis elegans. 1993, Pubmed
Jacobson, Neurulation and the cortical tractor model for epithelial folding. 1986, Pubmed
Kanda, Histone-GFP fusion protein enables sensitive analysis of chromosome dynamics in living mammalian cells. 1998, Pubmed
Kieserman, In vivo imaging reveals a role for Cdc42 in spindle positioning and planar orientation of cell divisions during vertebrate neural tube closure. 2009, Pubmed , Xenbase
Kieserman, High-magnification in vivo imaging of Xenopus embryos for cell and developmental biology. 2010, Pubmed , Xenbase
Kozlowski, Cortical microtubule contacts position the spindle in C. elegans embryos. 2007, Pubmed
Kunda, The actin cytoskeleton in spindle assembly and positioning. 2009, Pubmed
Lechler, Asymmetric cell divisions promote stratification and differentiation of mammalian skin. 2005, Pubmed
Lu, Adherens junctions inhibit asymmetric division in the Drosophila epithelium. 2001, Pubmed
Mandato, Microtubule-actomyosin interactions in cortical flow and cytokinesis. 2000, Pubmed
Marsden, Regulation of cell polarity, radial intercalation and epiboly in Xenopus: novel roles for integrin and fibronectin. 2001, Pubmed , Xenbase
Marthiens, Adhesion molecules in the stem cell niche--more than just staying in shape? 2010, Pubmed
Mitsushima, Revolving movement of a dynamic cluster of actin filaments during mitosis. 2010, Pubmed
Moriyoshi, Labeling neural cells using adenoviral gene transfer of membrane-targeted GFP. 1996, Pubmed
Munro, Cortical flows powered by asymmetrical contraction transport PAR proteins to establish and maintain anterior-posterior polarity in the early C. elegans embryo. 2004, Pubmed
Nguyen-Ngoc, Coupling of cortical dynein and G alpha proteins mediates spindle positioning in Caenorhabditis elegans. 2007, Pubmed
Papatriantafyllou, Spindle in position for symmetric division. 2012, Pubmed
Patterson, A photoactivatable GFP for selective photolabeling of proteins and cells. 2002, Pubmed
Poulson, Robust control of mitotic spindle orientation in the developing epidermis. 2010, Pubmed
Quesada-Hernández, Stereotypical cell division orientation controls neural rod midline formation in zebrafish. 2010, Pubmed
Rosenblatt, Myosin II-dependent cortical movement is required for centrosome separation and positioning during mitotic spindle assembly. 2004, Pubmed
Sandquist, And the dead shall rise: actin and myosin return to the spindle. 2011, Pubmed , Xenbase
Schuh, A new model for asymmetric spindle positioning in mouse oocytes. 2008, Pubmed
Siller, Spindle orientation during asymmetric cell division. 2009, Pubmed
Siller, The NuMA-related Mud protein binds Pins and regulates spindle orientation in Drosophila neuroblasts. 2006, Pubmed
Siller, Lis1/dynactin regulates metaphase spindle orientation in Drosophila neuroblasts. 2008, Pubmed
Skoglund, Convergence and extension at gastrulation require a myosin IIB-dependent cortical actin network. 2008, Pubmed , Xenbase
Sokac, Cdc42-dependent actin polymerization during compensatory endocytosis in Xenopus eggs. 2003, Pubmed , Xenbase
Tabler, PAR-1 promotes primary neurogenesis and asymmetric cell divisions via control of spindle orientation. 2010, Pubmed , Xenbase
Toyoshima, Integrin-mediated adhesion orients the spindle parallel to the substratum in an EB1- and myosin X-dependent manner. 2007, Pubmed
Weber, A microtubule-binding myosin required for nuclear anchoring and spindle assembly. 2004, Pubmed , Xenbase
Woolner, Imaging the cytoskeleton in live Xenopus laevis embryos. 2009, Pubmed , Xenbase
Woolner, Myosin-10 and actin filaments are essential for mitotic spindle function. 2008, Pubmed , Xenbase
Yi, Dynamic maintenance of asymmetric meiotic spindle position through Arp2/3-complex-driven cytoplasmic streaming in mouse oocytes. 2011, Pubmed
Zhang, Myosin-X provides a motor-based link between integrins and the cytoskeleton. 2004, Pubmed
