Click here to close
Hello! We notice that you are using Internet Explorer, which is not supported by Xenbase and may cause the site to display incorrectly.
We suggest using a current version of Chrome,
FireFox, or Safari.
The translational repressor 4E-BP mediates hypoxia-induced defects in myotome cells.
Hidalgo M, Le Bouffant R, Bello V, Buisson N, Cormier P, Beaudry M, Darribère T.
???displayArticle.abstract???
Cell growth, proliferation, differentiation and survival are influenced by the availability of oxygen. The effect of hypoxia on embryonic cells and the underlying molecular mechanisms to maintain cellular viability are still poorly understood. In this study, we show that hypoxia during Xenopus embryogenesis rapidly leads to a significant developmental delay and to cell apoptosis after prolonged exposure. We provide strong evidence that hypoxia does not affect somitogenesis but affects the number of mitotic cells and muscle-specific protein accumulation in somites, without interfering with the expression of MyoD and MRF4 transcription factors. We also demonstrate that hypoxia reversibly decreases Akt phosphorylation and increases the total amount of the translational repressor 4E-BP, in combination with an increase of the 4E-BP associated with eIF4E. Interestingly, the inhibition of PI3-kinase or mTOR, with LY29002 or rapamycin, respectively, triggers the 4E-BP accumulation in Xenopus embryos. Finally, the overexpression of the non-phosphorylatable 4E-BP protein induces, similar to hypoxia, a decrease in mitotic cells and a decrease in muscle-specific protein accumulation in somites. Taken together, our studies suggest that 4E-BP plays a central role under hypoxia in promoting the cap-independent translation at the expense of cap-dependent translation and triggers specific defects in muscle development.
Fig. 1. Hypoxia causes growth retardation, lethality and apoptosis.
(A) Western blot analysis. Protein extracts at stages 21 and 25 from embryos exposed to 21%, 10% and 5% O2 were studied by Western blot using anti-phopsho-p38-MAPK and anti-p38-MAPK. Anti-tubulin alpha antibodies were used as a loading control. A 5% O2 exposure caused a strong cellular stress during the embryonic development. (B) Densitometric quantification of phospho-p38-MAPK from immunoblots in the different experimental
conditions as described in material and method. (C) Growth of embryos at 21 in functions of time and of oxygen rate. Less oxygen is available more the retardation is important and hypoxic embryos maintained their delay. (D) Lateral view of embryos 42 hours after fertilization. When control embryos were stage 30, embryos exposed to 10% O2 were stage 28 and embryos exposed to 5% O2 were stage 25. (E) Embryo survival in function of oxygen level. Moderate hypoxia permits survival but strong hypoxia causes significant embryonic death. (F) Stage 25 embryos were sectioned (n=15) and TUNEL stained. Positive cells werecounted on frontal sections of control and hypoxic embryos. The average of positive cells per embryos is compared on the graph. Apoptosis was promoted with hypoxia. *P<0.05; **P<0.005; ***P<0.001. Scale bar = 400 μm.
Fig. 2. Hypoxia decreases Akt phosphorylation. (A) Western blot analysis. Protein extracts at stages 21 and 25 from embryos exposed to 21%,
10% and 5% O2 were resolved by electrophoresis, blotted and reacted with anti-Thr308-Akt, anti-Ser473-Akt or anti-Akt antibodies. Anti-tubulin alpha antibodies were used as a loading control. (B-C) Densitometric quantification of Thr308-Akt (B) and Ser473-Akt (C) from immunoblots in the different experimental conditions as described in material and method. The level of phospho-Akt decreased in hypoxia. *P<0.05; **P<0.005.
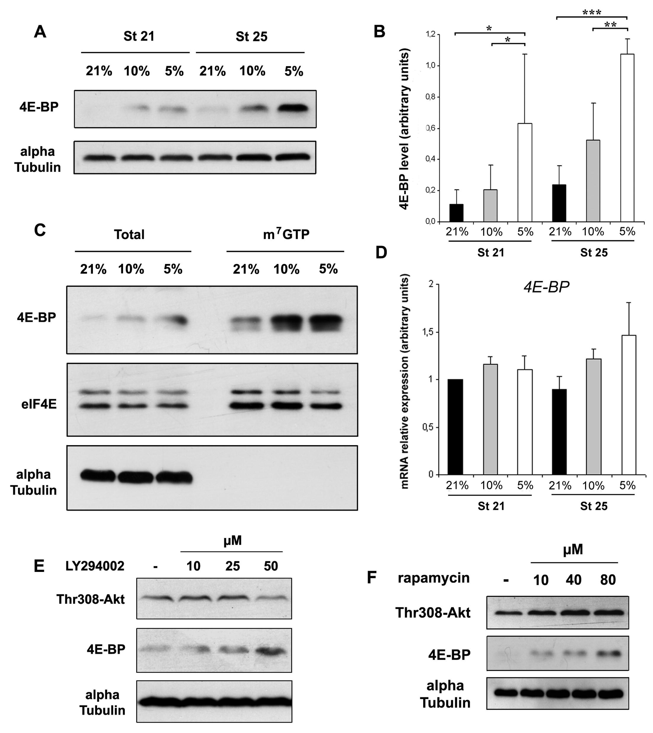
Fig. 3. Hypoxia increases the amount of 4E-BP protein which binds to eIF4E.
(A) Western blot analysis. Protein extracts from embryos exposed to 21%, 10% and 5% O2, at stages 21 and 25 were resolved by electrophoresis, blotted and reacted with anti-4E-BP antibodies (9452, Cell Signaling). Anti-α tubulin antibodies were used as a loading control.
(B) Densitometric quantification of 4E-BP from immunoblots in the different experimental conditions as described in material and method. *P<0.05; **P<0.005; ***P<0.001. (C) Isolation of eIF4E and its partners from stage 25 embryo extracts was performed using m7GTP Sepharose beads before Western blot analysis. Immunoblots with anti-4E-BP and
anti-eIF4E antibodies were performed. An anti-tubulin alpha antibody was used as a purification control in m7GTP samples. 4E-BP binds eIF4E. (D) qRT-PCR of 4E-BP mRNA
in normoxia (21% O2) and hypoxia (10 and 5% O2) at stages 21 and 25. No significant variation of the mRNA amount was detected. (E) Western blot analysis. Protein extracts from embryos exposed to several concentration of LY294002, a well-established inhibitor of PI3-kinase which acts upstream of Akt, were resolved by electrophoresis, blotted and reacted with anti-4E-BP and anti-Thr308-Akt antibodies. Anti-α tubulin antibodies were used as a loading
control. Treatment with 50 μM LY294002 affected Akt phosphorylation state and triggered an increase of 4E-BP protein amount. (F) Western blot analysis. Protein extracts from embryos exposed to rapamycin, a compound known to block mTOR activity, were resolved by electrophoresis, blotted and reacted with anti-4E-BP and anti-Thr308-Akt antibodies. Anti-α tubulin antibodies were used as a loading control. Treatment with rapamycin induced a dose-dependent increase of the 4E-BP amount.
Fig. 4. Effects of hypoxia exposure are reversible upon reoxygenation.
(A) Experimental design. Embryos were exposed to 5% O2 until stage 21 and then some of
them were replaced under normal condition (reoxygenation) whereas the others still
developed in hypoxia. Control embryos were exposed to 21% O2 (normoxia). (B) Western
blot analysis using anti-4E-BP, anti-phospho-p38-MAPK, anti-Thr308-Akt and anti-Ser473-
Akt antibodies were performed. Anti-tubulin alpha antibodies were used as a loading control.
When oxygen is available, the P-p38-MAPK, P-Akt as well as the 4E-BP protein levels return
to the basal level observed in control. The embryonic death at stage 25 was reduced (9%)
when replaced under normal conditions compared to hypoxia (54%). (C) Embryos were
exposed to 5% O2 until stage 21 and shifted to normoxia in absence (-) or presence (+) of
rapamycin. The level of 4E-BP was analysed by Western blot after 15, 30, 45 min of
reoxygenation. Anti-tubulin alpha antibodies were used as a loading control. 4E-BP amount
was more important in reoxygenated embryos cultured in presence of rapamycin compared to
those cultured in absence of the drug.
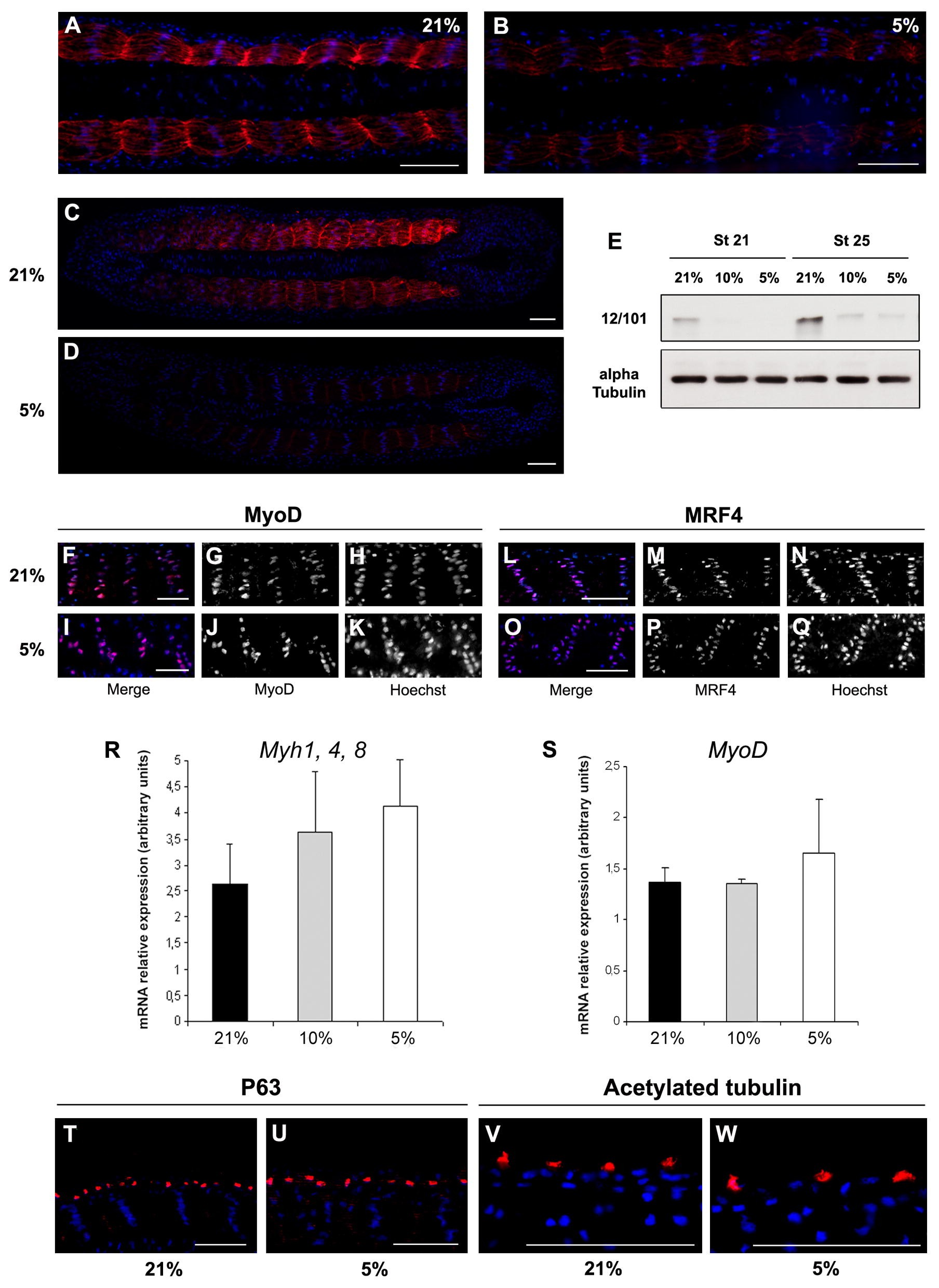
Fig. 6. Hypoxia does not affect somitogenesis but affects the accumulation of specific proteins in muscle cells.
(A-D) Stage 25, control (A-C) and 5% O2-exposed embryos (B-D). Sections were nuclei stained with Hoechst (blue) and immunostained with the F59 antibodies (red; A-B) or with the 12/101 antibodies (red; C-D). Both stainings disappeared in hypoxic embryos. (E) Western blot analysis using the 12/101 antibodies and anti-alpha tubulin antibodies as a loading control. The 12/101 protein level was weaker in embryos exposed to hypoxia. (F-Q) Stage 25 control embryo and 5% O2-exposed embryos sectioned and stained with Hoechst (blue) and immunostained with the anti-MyoD (G, J) and anti-MRF4 (M,P) antibodies (red).
No significant differences in the localisation and expression of MyoD and MRF4 were detected. (R-S) qRT-PCR of Myh 1, 4 and 8 mRNAs (R) and MyoD mRNA (S) in normoxia (21% O2) and hypoxia (10 and 5% O2) at stage 25. The amount of mRNAs remained constant regardless of oxygen availability. (T-W) Stage 25, 21% and 5% O2-exposed embryos, sectioned and stained with Hoechst (blue) and immunostained with the anti-P63 (red; T,U) and anti-acetylated tubulin antibodies (red; V, W). P63 was still expressed in nuclei of cells and acetylated tubulin in ciliated cells of the epidermis. Scale bar = 100 μm.
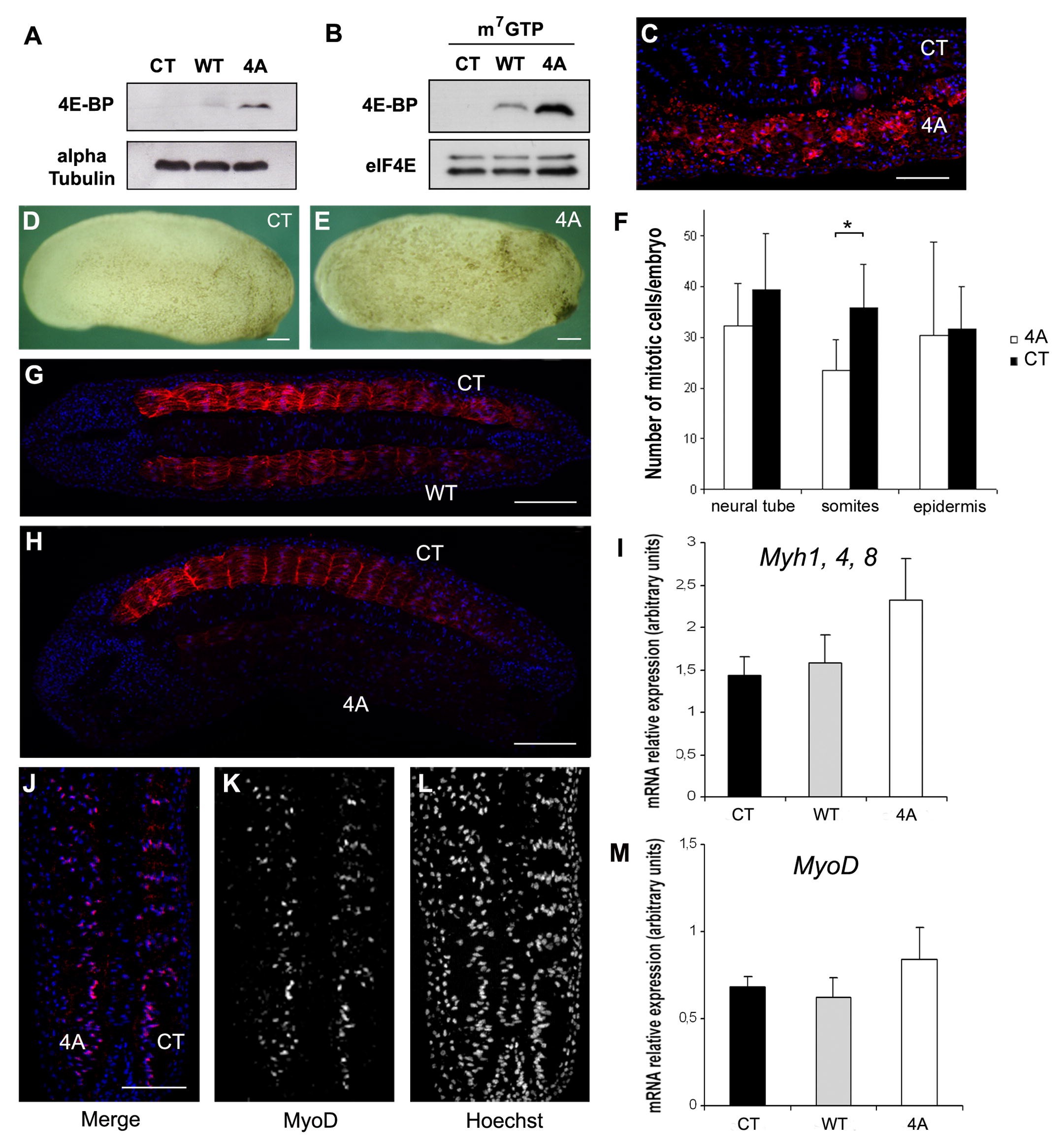
Fig. 7. Overexpression of a non-phosphorylatable 4E-BP protein affects the
accumulation of muscle-specific proteins in somites.
(A-B) Embryos were injected at the two-cell stage on both blastomeres with mRNA coding for a full-length sea urchin 4E-BP protein (WT-4E-BP) and coding for a 4E-BP mutated protein (4A-4E-BP). (A) Protein extracts from stage 25 embryos were studied using an anti- 4E-BP antibody (alpha 69). Immunoblot with anti-tubulin alpha antibodies was used as a loading control. The 4A-4E-BP injection induced an overexpression of the 4E-BP protein without hypoxia exposure while in the WT-4E-BP injected embryos the 4E-BP protein level
was much lower. (B) Isolation of eIF4E and its partners from stage 25 embryo extracts was performed using m7GTP Sepharose beads before Western blot analysis. Immunoblots with anti-4E-BP (alpha 69) and anti-eIF4E antibodies were performed. WT-4E-BP and 4A-4E-BP proteins bind eIF4E. (C) Embryos were unilaterally injected at the four-cell stage into the presumptive somite region with the WT-4E-BP or 4A-4E-BP constructs. At stage 25, embryos
were fixed, sectioned and stained with an anti-4E-BP antibody (alpha 69; red) and Hoechst (blue). 4E-BP protein was unilaterally detected in somites of 4A-4E-BP injected embryos. (DE) External views of embryos. Lateral views of both control (D) and 4A-4E-BP injected (E)
embryos. They developed normally. (G-H) At stage 25, control and injected embryos were fixed, sectioned and stained with the 12/101 antibodies (red) and Hoechst (blue). (G) Frontal section of WT-4E-BP injected embryo. (H) Frontal section of 4A-4E-BP injected embryo. The 12/101 staining was weaker in the 4A-4E-BP injected side (lower part) compared to the control side and compared to the WT-4E-BP injected embryos. (I) qRT-PCR of Myh 1, 4, 8
mRNAs in normoxia (21% O2) at stage 25 of non injected (CT), WT-4E-BP (WT) and 4A-4EBP (4A) injected embryos. The amount of mRNAs remained constant. (J-L) 4A-4E-BP injected embryos at stage 25, sectioned and stained with the anti-MyoD antibody (red, K) and Hoechst (blue, L); merged image (J). (M) qRT-PCR of MyoD mRNA in normoxia (21% O2) at stage 25 of non injected (CT), WT-4E-BP (WT) and 4A-4E-BP (4A) injected embryos. The amount of mRNAs remained constant. Scale bar = 200 μm.