Click here to close
Hello! We notice that you are using Internet Explorer, which is not supported by Xenbase and may cause the site to display incorrectly.
We suggest using a current version of Chrome,
FireFox, or Safari.
PLoS One
2012 Jan 01;75:e38009. doi: 10.1371/journal.pone.0038009.
Show Gene links
Show Anatomy links
Geminin is required for zygotic gene expression at the Xenopus mid-blastula transition.
Kerns SL, Schultz KM, Barry KA, Thorne TM, McGarry TJ.
???displayArticle.abstract???
In many organisms early development is under control of the maternal genome and zygotic gene expression is delayed until the mid-blastula transition (MBT). As zygotic transcription initiates, cell cycle checkpoints become activated and the tempo of cell division slows. The mechanisms that activate zygotic transcription at the MBT are incompletely understood, but they are of interest because they may resemble mechanisms that cause stem cells to stop dividing and terminally differentiate. The unstable regulatory protein Geminin is thought to coordinate cell division with cell differentiation. Geminin is a bi-functional protein. It prevents a second round of DNA replication during S and G2 phase by binding and inhibiting the essential replication factor Cdt1. Geminin also binds and inhibits a number of transcription factors and chromatin remodeling proteins and is thought to keep dividing cells in an undifferentiated state. We previously found that the cells of Geminin-deficient Xenopus embryos arrest in G2 phase just after the MBT then disintegrate at the onset of gastrulation. Here we report that they also fail to express most zygotic genes. The gene expression defect is cell-autonomous and is reproduced by over-expressing Cdt1 or by incubating the embryos in hydroxyurea. Geminin deficient and hydroxyurea-treated blastomeres accumulate DNA damage in the form of double stranded breaks. Bypassing the Chk1 pathway overcomes the cell cycle arrest caused by Geminin depletion but does not restore zygotic gene expression. In fact, bypassing the Chk1 pathway by itself induces double stranded breaks and abolishes zygotic transcription. We did not find evidence that Geminin has a replication-independent effect on transcription. We conclude that Geminin is required to maintain genome integrity during the rapid cleavage divisions, and that DNA damage disrupts zygotic gene transcription at the MBT, probably through activation of DNA damage checkpoint pathways.
???displayArticle.pubmedLink???
22662261 ???displayArticle.pmcLink???PMC3360639 ???displayArticle.link???PLoS One
Figure 1. Geminin is Required for Zygotic Gene Expression. (A) Immunoblot showing complete depletion of Geminin by anti-Geminin morpholino oligonucleotides (α-Gem MOs). XRBs, cross-reacting bands serving as a loading control. Geminin runs as a tightly spaced doublet at ~35 kD. (B) Real-time PCR (RT-PCR) data showing decreased expression of most genes in Geminin-depleted embryos at stage 10.5. The expression level if each RNA was normalized to the expression in control embryos (Co). n, number of independent experiments; asterisk indicates P<0.001 (paired t-test); NS, not significant. (C) In situ hybridization for Gsc (C) and Xbra (F) at stage 10.5 showing that depleting Geminin preserves the pattern of expression for both genes. Both cells of two-cell Xenopus embryos were left uninjected (Co) or injected with either anti-Gem MOs or α-amanitin. (I) Xbra expression is affected only in Geminin-depleted cells. One cell of a two-cell embryo was injected with anti-Geminin MOs (arrowhead) and in situ hybridization for Xbra was performed when the embryo reached stage 10.5. Note the markedly larger cells on the injected side (dotted line), indicating that the cells have stopped dividing.
Figure 2. Geminin Expression Restores Zygotic Gene Expression. (A) Two-cell embryos were left uninjected (Control), injected on both sides with anti-Geminin MOs, or injected with anti-Geminin MOs followed by RNA encoding a MO-resistant version of GemininWT. At stage 10.5 the amount of Xbra RNA was determined by RT-PCR. The average of two measurements is shown. (B) Same as (A), except only one cell of a 2-cell embryo was injected (arrowheads) and LacZ RNA was co-injected with GemininWT RNA to serve as a lineage tracer. At stage 10.5 Xbra RNA was visualized by in situ hybridization (purple) and galactosidase activity was visualized by staining with Xgal (blue). The dotted lines indicate the border between the uninjected half and the injected half.
igure 3. Geminin's Effects on Gene Expression are Cell-Autonomous.
Animal caps were dissected from control (black bars) or Geminin-depleted (red bars) embryos at the early blastula stage (Nieuwkoop stage 8) and incubated in 20 ng/ml Human Activin A. When companion embryos reached stage 10.5, RNA was isolated from the caps and message levels were measured by RT PCR as described above. Gray bars, message level in control caps not treated with activin; n, number of measurements; asterisk indicates P<0.002 (paired t-test); NS, not significant.
Figure 4. Geminin Mutants that don't bind Cdt1 fail to restore Xbra Expression.
(A) One cell of a two-cell embryo was injected with anti-Gem MOs and RNA encoding a MO-resistant version of either GemininWT or various Geminin mutants along with LacZ RNA as a lineage tracer. At stage 10.5 Xbra RNA was visualized by in situ hybridization (purple) and galactosidase activity was visualized by staining with Xgal (blue). The white dotted line indicates the border between the injected and the uninjected side. (D) Graph showing percentage of embryos showing restoration of Xbra expression (black bars) and the percentage of embryos showing suppression of the cell cycle arrest (gray bars) in the injected area. The average and standard deviation of three measurements is shown. (E) Immunoblot showing equivalent expression of all Geminin mutants. Note that Geminin was not completely depleted (lane 2) because only one side of the embryo was injected with MOs. XRBs, cross-reacting bands serving as a loading control; arrowheads, Geminin mutants; asterisks, Geminin degradation products.
Figure 5. DNA Damage Reproduces the Effects of Depleting Geminin. Two-cell Xenopus embryos were injected on one side with RNA encoding Cdt1WT or different Cdt1 mutants along with LacZ RNA as a lineage tracer then analyzed at stage 10.5. (A) Immunoblot showing equivalent expression of Cdt1 WT, Cdt1NGB, and myc-Cdt1N331. (B, C) Typical appearance of embryos injected with myc-Cdt1N331 or Cdt1NGB. (D) Percentage of embryos with reduced Xbra expression in the injected area as a function of the amount of Cdt1WT or Cdt1NGB RNA injected. (E) Percentage of embryos showing reduced Xbra expression after injection of 300 pg of RNA encoding different Cdt1 mutants. The average and standard deviation of three measurements is shown. An asterisk indicates P<0.01; a double asterisk indicates P<0.001 compared to injection of Cdt1WT. (F) Two-cell embryos were injected on both sides with anti-Geminin MOs (gray) or incubated in 20 mM hydroxyurea (black). At stage 10.5 RNA levels were measured by RT-PCR. The average value of three independent experiments is graphed. NS, not significant.
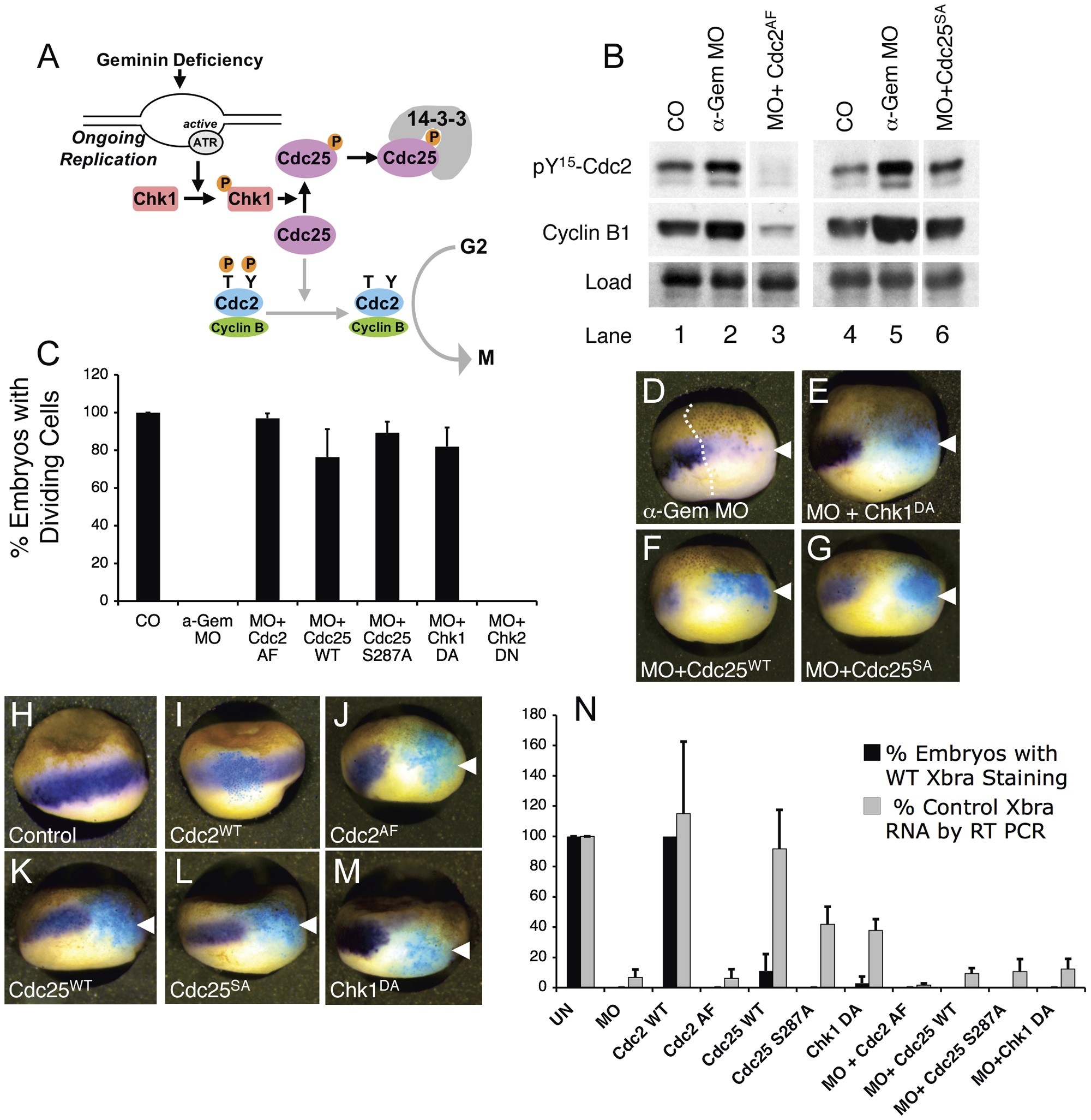
Figure 6. Suppressing the Cell Cycle Arrest does not Restore Xbra Expression. (A) The signaling pathway that controls entry into mitosis. See text for details. (B) Arrested Geminin-deficient cells exhibit increased phosphorylation of Cdc2 on Y15 and increased levels of B-type cyclins; and these changes are reversed by over-expressing either Cdc2AFor Cdc25S287A. Two-cell embryos were left uninjected (CO), injected on both sides with anti-Gem MOs (a-Gem MOs), or injected with anti-Gem MOs followed by RNA encoding Cdc2AF or Cdc25S287A. At stage 10.5, phosphorylated Cdc2 and cyclin B1 levels were determined by immunoblotting. Load, cross-reacting band serving as a loading control. (C) The cell cycle arrest is reversed by over-expressing Cdc25WT, Cdc25S287A, Cdc2AF, or Chk1DA. One cell of a two-cell embryo was injected with anti-Geminin MOs and RNA encoding the indicated proteins. The plot shows the percentage of embryos in which cell division was restored in the injected area at stage 10.5. (D) One cell of a two-cell embryo was injected with anti-Gem MOs and/or RNA encoding the indicated proteins. LacZ RNA was co-injected as a lineage tracer. At stage 10.5 Xbra RNA was visualized by in situ hybridization (purple) and beta galactosidase activity was visualized by staining with Xgal (blue). (N) Both sides of a two-cell embryo were injected with anti-Geminin MOs and/or RNA encoding the indicated proteins. At stage 10.5, RNA was extracted and the amount of Xbra mRNA was measured by RT-PCR (gray bars). In a parallel experiment, one cell of a 2-cell embryo was injected in the same way along with LacZ as a lineage tracer. At stage 10.5 Xbra was visualized by in situ hybridization and the percentage of embryos showing normal Xbra expression was determined (black bars).
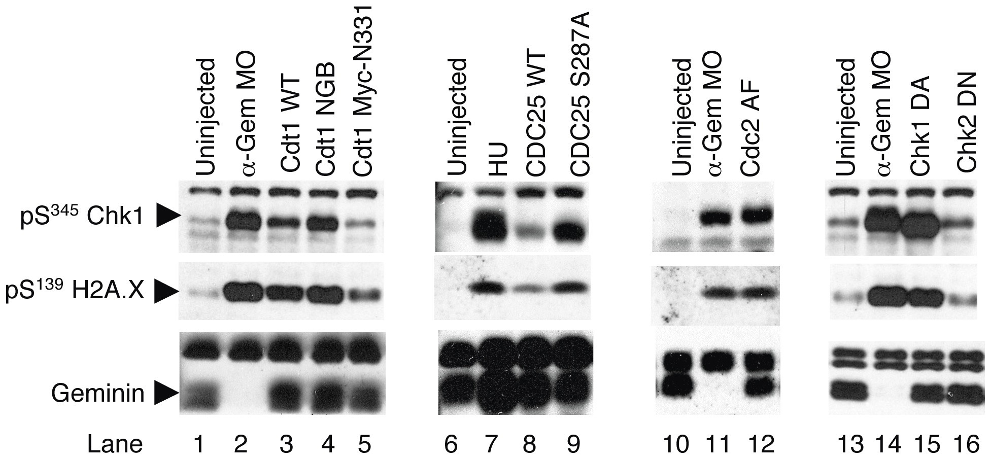
Figure 7. Treatments that Suppress Zygotic Gene Expression Cause DNA Damage.
Two-cell Xenopus embryos were injected on both sides with anti-Geminin MOs and/or RNA encoding the indicated proteins. The levels of S345-phosphorylated Chk1, S139-phosphoryated H2A.X, and Geminin were determined by immunoblotting.
Figure 8. Suppressing the DNA Damage Checkpoint does not restore Zygotic Gene Expression. (A, B) Hydroxyurea treatment or suppression of the DNA replication checkpoint pathway causes activation of the DNA damage checkpoint kinase Chk2. Two-cell Xenopus embryos were left uninjected, treated with hydroxyurea, or injected on both sides with anti-Geminin MOs or RNA encoding the indicated proteins. At stage 10.5, immunoblots were performed for total Chk2, Geminin, and T383-phosphorylated Chk2. (C, D). One cell of a 2-cell embryo was injected with RNA encoding Chk2DN with or without anti-Geminin MOs, along with beta-galactosidase RNA as a lineage trader. At stage 10.5, in situ hybridization was performed to visualize Xbra expression (purple) and Xal staining was performed to visualize beta-galactosidase expression (blue). (E) 2-cell embryos were injected on both sides with anti-Geminin MOs and/or the indicated RNAs. At stage 10.5, Xbra RNA expression as measured by in situ hybridization (gray bars) and RT-PCR (black bars). ND, not determined.
Figure S1. Neither Geminin Depletion nor Bypass of the DNA Replication Checkpoint causes Increased Apoptosis. Two-cell embryos were left uninjected (A, B), treated with hydroxyurea (E), or injected on one side with anti-Geminin MOs or RNA encoding with Cdt1NGB, Cdc2AF, Cdc25SA, Chk1DA, or Chk2DN (C, F). RNA encoding β-galactosidase was co-injected as a lineage tracer. When the embryos reached stage 10.5 they were fixed and stained for β-galactosidase activity using X-gal (blue) and for apoptotic cells using the TUNEL reaction (purple). (A) Positive control (embryos pre-treated with DNase I); (B) Negative control (TdT and labeled nucleotide omitted from the reaction). Some embryos showed a faintly positive TUNEL reaction even on the uninjected side (F, I).
Figure S2. Bypass of the DNA Replication Checkpoint causes a General Loss of Zygotic Transcription. Both cells of a 2-cell embryo were injected with RNA encoding Cdc2AF in order to bypass the DNA Replication Checkpoint. When the embryos reached stage 10.5, the expression of Xnr5, Gsc, Xbra, Xwnt8, and Zic3 was measured by RT PCR. Asterisk indicates P<0.05; double asterisk indicates P<0.01.
Partial Depletion of Geminin causes a Phenotype Similar to that of Complete Depletion. Two-cell embryos were injected on both sides with either 2.5 ng or 16 ng of anti-Geminin MOs/side. At stage 10.5, protein levels were determined by immunoblotting (left panel) and RNA levels were measured by RT PCR (right panel).
Figure 3. Geminin's Effects on Gene Expression are Cell-Autonomous.Animal caps were dissected from control (black bars) or Geminin-depleted (red bars) embryos at the early blastula stage (Nieuwkoop stage 8) and incubated in 20 ng/ml Human Activin A. When companion embryos reached stage 10.5, RNA was isolated from the caps and message levels were measured by RT PCR as described above. Gray bars, message level in control caps not treated with activin; n, number of measurements; asterisk indicates P<0.002 (paired t-test); NS, not significant.
Benjamin,
Geminin has dimerization, Cdt1-binding, and destruction domains that are required for biological activity.
2004, Pubmed,
Xenbase
Benjamin,
Geminin has dimerization, Cdt1-binding, and destruction domains that are required for biological activity.
2004,
Pubmed
,
Xenbase Benoit,
An essential role for the RNA-binding protein Smaug during the Drosophila maternal-to-zygotic transition.
2009,
Pubmed Blumberg,
Organizer-specific homeobox genes in Xenopus laevis embryos.
1991,
Pubmed
,
Xenbase Cho,
Molecular nature of Spemann's organizer: the role of the Xenopus homeobox gene goosecoid.
1991,
Pubmed
,
Xenbase Del Bene,
Direct interaction of geminin and Six3 in eye development.
2004,
Pubmed
,
Xenbase De Robertis,
Dorsal-ventral patterning and neural induction in Xenopus embryos.
2004,
Pubmed
,
Xenbase Edgar,
Parameters controlling transcriptional activation during early Drosophila development.
1986,
Pubmed Edgar,
Cell cycle control by the nucleo-cytoplasmic ratio in early Drosophila development.
1986,
Pubmed Edgar,
Distinct molecular mechanism regulate cell cycle timing at successive stages of Drosophila embryogenesis.
1994,
Pubmed Fogarty,
The Drosophila grapes gene is related to checkpoint gene chk1/rad27 and is required for late syncytial division fidelity.
1997,
Pubmed Gonzalez,
Geminin is essential to prevent endoreduplication and to form pluripotent cells during mammalian development.
2006,
Pubmed Guo,
Response of Xenopus Cds1 in cell-free extracts to DNA templates with double-stranded ends.
2000,
Pubmed
,
Xenbase Hara,
Geminin is essential for the development of preimplantation mouse embryos.
2006,
Pubmed Hensey,
Programmed cell death during Xenopus development: a spatio-temporal analysis.
1998,
Pubmed
,
Xenbase Kane,
The zebrafish midblastula transition.
1993,
Pubmed Karamitros,
Differential geminin requirement for proliferation of thymocytes and mature T cells.
2010,
Pubmed Keren,
Studying MAP Kinase pathways during early development of Xenopus laevis.
2010,
Pubmed
,
Xenbase Kerns,
Geminin prevents rereplication during xenopus development.
2007,
Pubmed
,
Xenbase Kimelman,
The events of the midblastula transition in Xenopus are regulated by changes in the cell cycle.
1987,
Pubmed
,
Xenbase Kroll,
Geminin, a neuralizing molecule that demarcates the future neural plate at the onset of gastrulation.
1998,
Pubmed
,
Xenbase Kumagai,
14-3-3 proteins act as negative regulators of the mitotic inducer Cdc25 in Xenopus egg extracts.
1998,
Pubmed
,
Xenbase Lee,
The hCds1 (Chk2)-FHA domain is essential for a chain of phosphorylation events on hCds1 that is induced by ionizing radiation.
2001,
Pubmed Lim,
Geminin cooperates with Polycomb to restrain multi-lineage commitment in the early embryo.
2011,
Pubmed
,
Xenbase Lu,
Coupling of zygotic transcription to mitotic control at the Drosophila mid-blastula transition.
2009,
Pubmed Luo,
Geminin coordinates cell cycle and developmental control.
2004,
Pubmed Luo,
The cell-cycle regulator geminin inhibits Hox function through direct and polycomb-mediated interactions.
2004,
Pubmed Maiorano,
XCDT1 is required for the assembly of pre-replicative complexes in Xenopus laevis.
2000,
Pubmed
,
Xenbase Matsuoka,
Linkage of ATM to cell cycle regulation by the Chk2 protein kinase.
1998,
Pubmed McGarry,
Geminin deficiency causes a Chk1-dependent G2 arrest in Xenopus.
2002,
Pubmed
,
Xenbase McGarry,
Geminin, an inhibitor of DNA replication, is degraded during mitosis.
1998,
Pubmed
,
Xenbase Melixetian,
Loss of Geminin induces rereplication in the presence of functional p53.
2004,
Pubmed Mihaylov,
Control of DNA replication and chromosome ploidy by geminin and cyclin A.
2002,
Pubmed Nakajo,
Involvement of Chk1 kinase in prophase I arrest of Xenopus oocytes.
1999,
Pubmed
,
Xenbase Newport,
On the coupling between DNA replication and mitosis.
1989,
Pubmed
,
Xenbase Newport,
A major developmental transition in early Xenopus embryos: II. Control of the onset of transcription.
1982,
Pubmed
,
Xenbase Newport,
A major developmental transition in early Xenopus embryos: I. characterization and timing of cellular changes at the midblastula stage.
1982,
Pubmed
,
Xenbase O'Farrell,
Embryonic cleavage cycles: how is a mouse like a fly?
2004,
Pubmed Peng,
Mitotic and G2 checkpoint control: regulation of 14-3-3 protein binding by phosphorylation of Cdc25C on serine-216.
1997,
Pubmed Quinn,
The Drosophila Geminin homolog: roles for Geminin in limiting DNA replication, in anaphase and in neurogenesis.
2001,
Pubmed
,
Xenbase Reinhardt,
p53-deficient cells rely on ATM- and ATR-mediated checkpoint signaling through the p38MAPK/MK2 pathway for survival after DNA damage.
2007,
Pubmed Rogakou,
Megabase chromatin domains involved in DNA double-strand breaks in vivo.
1999,
Pubmed
,
Xenbase Rogakou,
DNA double-stranded breaks induce histone H2AX phosphorylation on serine 139.
1998,
Pubmed Schultz,
Geminin-deficient neural stem cells exhibit normal cell division and normal neurogenesis.
2011,
Pubmed
,
Xenbase Schwarz,
Regulation of the Chk2 protein kinase by oligomerization-mediated cis- and trans-phosphorylation.
2003,
Pubmed Semotok,
Smaug recruits the CCR4/POP2/NOT deadenylase complex to trigger maternal transcript localization in the early Drosophila embryo.
2005,
Pubmed Seo,
Geminin's double life: chromatin connections that regulate transcription at the transition from proliferation to differentiation.
2006,
Pubmed Seo,
Geminin regulates neuronal differentiation by antagonizing Brg1 activity.
2005,
Pubmed
,
Xenbase Shermoen,
Progression of the cell cycle through mitosis leads to abortion of nascent transcripts.
1991,
Pubmed Shinnick,
Geminin deletion from hematopoietic cells causes anemia and thrombocytosis in mice.
2010,
Pubmed Sible,
Zygotic transcription is required to block a maternal program of apoptosis in Xenopus embryos.
1997,
Pubmed
,
Xenbase Sibon,
DNA-replication checkpoint control at the Drosophila midblastula transition.
1997,
Pubmed Sibon,
The Drosophila ATM homologue Mei-41 has an essential checkpoint function at the midblastula transition.
1999,
Pubmed Skirkanich,
An essential role for transcription before the MBT in Xenopus laevis.
2011,
Pubmed
,
Xenbase Smith,
Injected Xwnt-8 RNA acts early in Xenopus embryos to promote formation of a vegetal dorsalizing center.
1991,
Pubmed
,
Xenbase Spella,
Geminin regulates cortical progenitor proliferation and differentiation.
2011,
Pubmed Tada,
Repression of origin assembly in metaphase depends on inhibition of RLF-B/Cdt1 by geminin.
2001,
Pubmed
,
Xenbase Tadros,
The maternal-to-zygotic transition: a play in two acts.
2009,
Pubmed Tadros,
SMAUG is a major regulator of maternal mRNA destabilization in Drosophila and its translation is activated by the PAN GU kinase.
2007,
Pubmed Takada,
grp (chk1) replication-checkpoint mutations and DNA damage trigger a Chk2-dependent block at the Drosophila midblastula transition.
2007,
Pubmed Vaziri,
A p53-dependent checkpoint pathway prevents rereplication.
2003,
Pubmed Wilkinson,
Expression pattern of the mouse T gene and its role in mesoderm formation.
1990,
Pubmed
,
Xenbase Wilson,
XIdx, a dominant negative regulator of bHLH function in early Xenopus embryos.
1995,
Pubmed
,
Xenbase Wohlschlegel,
Inhibition of eukaryotic DNA replication by geminin binding to Cdt1.
2000,
Pubmed
,
Xenbase Wroble,
Chk2/Cds1 protein kinase blocks apoptosis during early development of Xenopus laevis.
2005,
Pubmed
,
Xenbase Zhu,
Rereplication by depletion of geminin is seen regardless of p53 status and activates a G2/M checkpoint.
2004,
Pubmed