Click here to close
Hello! We notice that you are using Internet Explorer, which is not supported by Xenbase and may cause the site to display incorrectly.
We suggest using a current version of Chrome,
FireFox, or Safari.
J Gen Physiol
2012 Feb 01;1392:145-57. doi: 10.1085/jgp.201110727.
Show Gene links
Show Anatomy links
Ion selectivity and current saturation in inward-rectifier K+ channels.
Yang L, Edvinsson J, Sackin H, Palmer LG.
???displayArticle.abstract???
We investigated the features of the inward-rectifier K channel Kir1.1 (ROMK) that underlie the saturation of currents through these channels as a function of permeant ion concentration. We compared values of maximal currents and apparent K(m) for three permeant ions: K(+), Rb(+), and NH(4)(+). Compared with K(+) (i(max) = 4.6 pA and K(m) = 10 mM at -100 mV), Rb(+) had a lower permeability, a lower i(max) (1.8 pA), and a higher K(m) (26 mM). For NH(4)(+), the permeability was reduced more with smaller changes in i(max) (3.7 pA) and K(m) (16 mM). We assessed the role of a site near the outer mouth of channel in the saturation process. This site could be occupied by either permeant ions or low-affinity blocking ions such as Na(+), Li(+), Mg(2+), and Ca(2+) with similar voltage dependence (apparent valence, 0.15-0.20). It prefers Mg(2+) over Ca(2+) and has a monovalent cation selectivity, based on the ability to displace Mg(2+), of K(+) > Li(+) ∼ Na(+) > Rb(+) ∼ NH(4)(+). Conversely, in the presence of Mg(2+), the K(m) for K(+) conductance was substantially increased. The ability of Mg(2+) to block the channels was reduced when four negatively charged amino acids in the extracellular domain of the channel were mutated to neutral residues. The apparent K(m) for K(+) conduction was unchanged by these mutations under control conditions but became sensitive to the presence of external negative charges when residual divalent cations were chelated with EDTA. The results suggest that a binding site in the outer mouth of the pore controls current saturation. Permeability is more affected by interactions with other sites within the selectivity filter. Most features of permeation (and block) could be simulated by a five-state kinetic model of ion movement through the channel.
???displayArticle.pubmedLink???
22291146 ???displayArticle.pmcLink???PMC3269791 ???displayArticle.link???J Gen Physiol ???displayArticle.grants???[+]
Figure 1. Conduction through Kir1.1 channels in inside-out patches with symmetrical K+ concentrations. (A) Inward currents with −100 mV across the patch at different [K+]. (B) i-V relationships for different [K+]. Lines through the data points have no theoretical meaning. (C) Single-channel currents at −100 mV as a function of ion concentration. The line represents the best fit of Eq. 1 to the data, with imax = 4.6 ± 0.1 pA and Km = 10.2 ± 1.2 mM. (D) imax and Km, measured as in C, as a function of voltage.
Figure 2. Conduction through Kir1.1 channels in inside-out patches with symmetrical Rb+ concentrations. (A) Inward currents with −100 mV across the patch at different [Rb+]. (B) i-V relationships for different [Rb+]. Lines through the data points have no theoretical meaning. (C) Single-channel currents at −100 mV as a function of ion concentration. The line represents the best fit of Eq. 1 to the data, with imax = 1.8 ± 0.1 pA and Km = 26 ± 4 mM. (D) imax and Km, measured as in C, as a function of voltage.
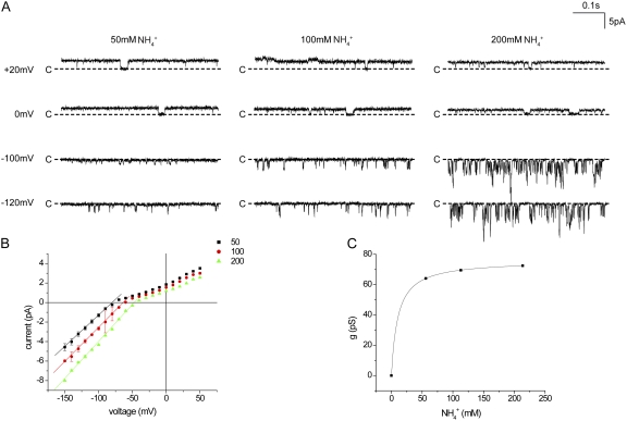
Figure 3. Conduction through Kir1.1 channels in inside-out patches with symmetrical NH4+ concentrations. (A) Inward currents with −100 mV across the patch at different [NH4+]. (B) i-V relationships for different [NH4+]. Lines through the data points have no theoretical meaning. (C) Single-channel currents at −100 mV as a function of ion concentration. The line represents the best fit of Eq. 1 to the data, with imax = 3.7 ± 0.1 pA and Km = 16 ± 3 mM. (D) imax and Km, measured as in C, as a function of voltage.
Figure 4. Conduction through Kir1.1 channels in inside-out patches with 110 mM K+ in the bath solution and different [NH4+] in the pipette. (A) Currents at different voltages and [NH4+]. (B) i-V relationships for different [NH4+]. Lines through the data points have no theoretical meaning. (C) Inward single-channel conductance measured as the slope of the i-V plots between −60 and −150 mV. The line represents the best fit of Eq. 1 to the data, with gmax = 76 ± 1 pS and Km = 10.4 ± 0.1 mM.
Figure 5. External Na+ and Li+ block K+ currents through Kir1.1 channels. (A) Currents at different voltages in the presence of 11 mM K+ in the pipette solution and 110 mM K+ in the bath solution. (B) Currents under the same conditions as in A but with 99 mM Na+ in the pipette solution. (C) i-V relationships in the absence of blockers and in the presence of 99 mM Na+ or Li+ in the external solution. (D) Analysis of block by external Na+ and Li+ according to Eqs. 2 and 3. The lines represent best fits to the data, with KiNa = 272 mM and zδNa = 0.15, and KiLi = 203 mM and zδLi = 0.17.
Figure 6. External Mg2+ and Ca2+ block K+ currents through Kir1.1 channels. (A) Currents at different voltages in the presence of 11 mM K+ plus 99 mM Na+ in the pipette solution and 110 mM K+ in the bath solution. (B) Currents under the same conditions as in A but with 10 mM Mg2+ in the pipette solution. (C) i-V relationships in the absence of divalents and in the presence of 10 mM Mg2+ or 10 mM Ca2+ in the external solution. (D) Analysis of block by external Mg2+ and Ca2+ according to Eqs. 2 and 3. The lines represent best fits to the data, with KiMg = 13 mM and zδMg = 0.18, and KCa = 31 mM and zδCa = 0.17.
Figure 7. External K+ competes with Mg2+ block of Kir1.1 currents. (A) Analysis of block of K+ currents by 3 mM Mg2+ at three different external [K+] according to Eqs. 2 and 3. Lines represent KMg(0) = 4.6 mM and zδMg = 0.19 (11 mM K+); KMg(0) = 9.9 mM and zδMg = 0.18 (55 mM K+); and KMg(0) = 20 mM and zδMg = 0.19 (110 mM K+). (B) KMg(0) plotted versus [K+]. The straight line represents a linear regression fit of the data. The intercept on the ordinate implies that KMg = 2.5 mM in the absence of K+, and the slope provides an estimate of 15 mM for the dissociation constant for K+ displacement of Mg2+. (C) Ratios of currents at Vm = −100 mV in the presence and absence of 3 mM Mg2+ with different ions in the external solution. (D) External Mg2+ decreases the apparent affinity for K+. g is plotted as a function of [K+] for no added divalents (black) and with 3 mM Mg2+ in the external solution (red). Lines represent the best fits to Eq. 1, with gmax = 50 ± 1 pS and Km = 11.0 ± 1.3mM (control), and gmax = 67 pS ± 1 and Km = 96 ± 4 mM (+3 mM Mg2+).
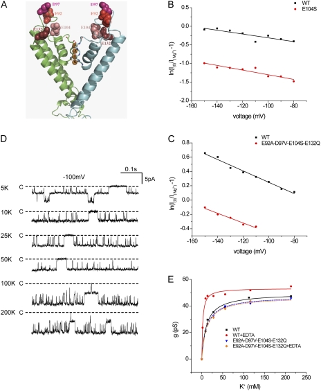
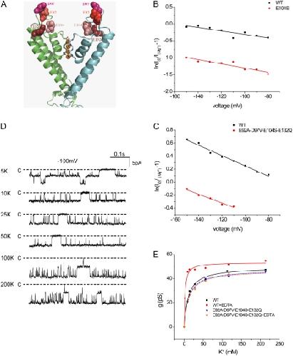
Figure 8. Removal of external fixed negative charges reduces affinity for Mg2+ block and K+ permeation. (A) Homology model of the outer mouth of Kir1.1b showing the positions of four negatively charged amino acid side chains, E92, D97, E104, and E132, relative to the conduction pathway. (B) Analysis of block by 3 mM Mg2+ of wild-type (WT) ROMK and the mutant E104S. The internal solution contained 110 mM K+. The external solution contained 11 mM K+ plus 99 mM Na+. Lines represent fits to Eqs. 2 and 3, with KMg(0) = 3.9 mM and zδMg = 0.16 (WT), and KMg(0) = 20 mM and zδMg = 0.16 (E104S). (C) Analysis of block by 3 mM Mg2+ of WT ROMK and the quadruple mutant E92A/ D97V/ E104S/E132Q. The internal solution contained 110 mM K+. The external solution contained 11 mM K+ and no Na+. Lines represent fits to Eqs. 2 and 3, with KMg(0) = 5.2 mM and zδMg = 0.20 (WT), and KMg(0) = 9.3 mM and zδMg = 0.17 (E92A/ D97V/ E104S/E132Q). (D) Current traces for WT Kir1.1b in excised inside-out patches with different K+ concentrations on both sides of the membrane and 0.5 mM EDTA in the pipette solution. (E) Conductance as a function of concentration for WT and E92A/ D97V/ E104S/E132Q in the presence and absence of 0.5 mM EDTA. Lines represent best fits to Eq. 1, with gmax = 50 pS ± 1 and Km = 11.0 ± 1.3 mM (WT); gmax = 53 ± 1 pS and Km = 2.2 ± 0.4 mM (WT + EDTA); gmax = 47 ± 1 pS and Km = 12 ± 1 mM (E92A/ D97V/ E104S/E132Q); and gmax = 47 ± 2 pS and Km = 12 ± 2 mM (E92A/ D97V/ E104S/E132Q + EDTA).
Figure 9. Fixed charges in the transmembrane cavity increase affinity for K+ permeation. (A) i-V relationships for Kir1.1b N152D in inside-out patches with different symmetrical [K+]. (B) Conductance as a function of concentration for N152D. Lines represent the best fits to Eq. 1, with gmax = 39 ± 2 pS and Km = 4.7 ± 1.4 mM.
Figure 10. Kinetic model for permeation through Kir1.1 channels. (A) Kinetic scheme with six ion-binding sites and five states. (B) Fits of i-V relationships with symmetrical [K+]. (C) Fits of i-V relationships with symmetrical [NH4+]. (D) Fits of i-V relationships with fixed internal [K+] and variable external [NH4+]. (E) Saturation of K+ and NH4+ currents in the simulated channel. (F) Energy profile for K+ and NH4+ movement through the pore of Kir1.1. The major differences are in the well depths of S1 and S2.
Andersen,
Graphic representation of the results of kinetic analyses.
1999, Pubmed
Andersen,
Graphic representation of the results of kinetic analyses.
1999,
Pubmed Bernèche,
Energetics of ion conduction through the K+ channel.
2001,
Pubmed Chang,
The extracellular K+ concentration dependence of outward currents through Kir2.1 channels is regulated by extracellular Na+ and Ca2+.
2010,
Pubmed Chepilko,
Permeation and gating properties of a cloned renal K+ channel.
1995,
Pubmed
,
Xenbase Choe,
Permeation properties of inward-rectifier potassium channels and their molecular determinants.
2000,
Pubmed
,
Xenbase D'Avanzo,
Conduction through the inward rectifier potassium channel, Kir2.1, is increased by negatively charged extracellular residues.
2005,
Pubmed Edvinsson,
Kir4.1 K+ channels are regulated by external cations.
2011,
Pubmed
,
Xenbase Heginbotham,
Conduction properties of the cloned Shaker K+ channel.
1993,
Pubmed
,
Xenbase Kutluay,
Rapid intracellular TEA block of the KcsA potassium channel.
2005,
Pubmed Latorre,
Conduction and selectivity in potassium channels.
1983,
Pubmed Lopatin,
[K+] dependence of open-channel conductance in cloned inward rectifier potassium channels (IRK1, Kir2.1).
1996,
Pubmed
,
Xenbase Lu,
Electrostatic tuning of Mg2+ affinity in an inward-rectifier K+ channel.
1994,
Pubmed
,
Xenbase Lu,
A conductance maximum observed in an inward-rectifier potassium channel.
1994,
Pubmed
,
Xenbase Morais-Cabral,
Energetic optimization of ion conduction rate by the K+ selectivity filter.
2001,
Pubmed Murata,
Identification of a site involved in the block by extracellular Mg(2+) and Ba(2+) as well as permeation of K(+) in the Kir2.1 K(+) channel.
2002,
Pubmed
,
Xenbase Nelson,
A permeation theory for single-file ion channels: one- and two-step models.
2011,
Pubmed Sackin,
Modulation of Kir1.1 inactivation by extracellular Ca and Mg.
2011,
Pubmed Taglialatela,
C-terminus determinants for Mg2+ and polyamine block of the inward rectifier K+ channel IRK1.
1995,
Pubmed
,
Xenbase Thompson,
External TEA block of shaker K+ channels is coupled to the movement of K+ ions within the selectivity filter.
2003,
Pubmed
,
Xenbase Yang,
Control of rectification and permeation by residues in two distinct domains in an inward rectifier K+ channel.
1995,
Pubmed
,
Xenbase Zhou,
Chemistry of ion coordination and hydration revealed by a K+ channel-Fab complex at 2.0 A resolution.
2001,
Pubmed