Click here to close
Hello! We notice that you are using Internet Explorer, which is not supported by Xenbase and may cause the site to display incorrectly.
We suggest using a current version of Chrome,
FireFox, or Safari.
Dev Biol
2012 Aug 01;3681:44-53. doi: 10.1016/j.ydbio.2012.05.012.
Show Gene links
Show Anatomy links
Subfunctionalization and neofunctionalization of vertebrate Lef/Tcf transcription factors.
Klingel S, Morath I, Strietz J, Menzel K, Holstein TW, Gradl D.
???displayArticle.abstract???
Invertebrates express a multitude of Wnt ligands and all Wnt/β-catenin signaling pathways converge to only one nuclear Lef/Tcf. In vertebrates, however, four distinct Lef/Tcfs, i.e. Tcf-1, Lef, Tcf-3, and Tcf-4 fulfill this function. At present, it is largely unknown to what extent the various Lef/Tcfs are functionally similar or diversified in vertebrates. In particular, it is not known which domains are responsible for the Tcf subtype specific functions. We investigated the conserved and non-conserved functions of the various Tcfs by using Xenopus laevis as a model organism and testing Tcfs from Hydra magnipapillata, Caenorhabditis elegans and Drosophila melanogaster. In order to identify domains relevant for the individual properties we created series of chimeric constructs consisting of parts of XTcf-3, XTcf-1 and HyTcf. Rescue experiments in Xenopus morphants revealed that the three invertebrate Tcfs tested compensated the loss of distinct Xenopus Tcfs: Drosophila Tcf (Pangolin) can substitute for the loss of XTcf-1, XTcf-3 and XTcf-4. By comparison, Caenorhabditis Tcf (Pop-1) and Hydra Tcf (HyTcf) can substitute for the loss of only XTcf-3 and XTcf-4, respectively. The domain, which is responsible for subtype specific functions is the regulatory CRD domain. A phylogenetic analysis separates Tcf-1/Lef-1 from the sister group Tcf-3/4 in the vertebrate lineage. We propose that the vertebrate specific diversification of Tcfs in vertebrates resulted in subfunctionalization of a Tcf that already united most of the Lef/Tcf functions.
Fig. 2. Invertebrate Tcfs do not induce a secondary axis (A, B) and do not activate Wnt responsive promoters (C, D): (A) 500 pg mRNA of the indicated Lef/Tcf transcription factors was injected into both ventral blastomeres of Xenopus four-cell stage embryos, cultivated until neurula stages and scored for axis duplication, (B) HEK293 cells co-transfected with different Tcf-constructs and Super8xTopFlash and (C)Xenopus siamois promoter (D) was used to analyze whether invertebrate Tcfs activate the Wnt responsive promoters in a similar manner as vertebrate Tcfs. Given are mean values and standard errors of at least 8 transfections and p-values according to Students t-test.
Fig. 3. Pangolin can replace XTcf-1 and XTcf-4, HyTcf can replace XTcf-4. (A) Expression of Xengrailed 2 (Xen2) in the isthmusorganizer is reduced in XTcf-1 depleted embryos (T1Mo) and partially restored following co-expression of XTcf-4 (T1Mo+XTcf4), HydraTcf (T1Mo+HyTcf) and Pangolin (T1Mo+pan), but not after co-injection of Pop-1 (T1Mo+pop). 4 pMol XTcf-1 specific morpholino antisense oligonucleotide (T1Mo) was co-injected with 500 pg cDNA of the indicated Tcfs in the animal hemisphere of one blastomere in two-cell stage embryos. The asterisks mark the injected site. (B) Quantification of the in situ hybridization results shown in (A); N=number of analyzed embryos. (C) Expression of XTcf-4 in the midbrain is reduced in XTcf-1 depleted embryos and partially restored following co-expression of Pangolin, but not after co-injection of HydraTcf and pop-1. (D) Quantification of the in situ hybridization results shown in (C). (E) Expression of Xengrailed 2 (Xen2) in the isthmusorganizer is reduced in XTcf-4 depleted embryos (T4Mo) and partially restored following co-expression of XTcf-4 (T4Mo+XTcf4), HydraTcf (T4Mo+HyTcf) and Pangolin (T4Mo+pan), but not after co-injection of Pop-1 (T4Mo+pop). 10 pMol XTcf-4 specific morpholino antisense oligonucleotide (T4Mo) was co-injected with 500 pg cDNA of the indicated Tcfs in the animal hemisphere of one blastomere in two-cell stage embryos. Quantification of the in situ hybridization results.
Fig. 4. Pangolin and Pop-1 can replace XTcf-3. (A) Expression of cold inducible RNA binding protein (Xcirp) in the neural plate is reduced in XTcf-3 depleted embryos (T3Mo) and partially restored following co-expression of Pop-1 (T3Mo+pop) and Pangolin (T3Mo+pan), but not after co-injection of HydraTcf (T3Mo+HyTcf). 2 pmol XTcf-3 specific morpholino antisense oligonucleotide (T3Mo) were co-injected with 1000 pg mRNA of the indicated Tcfs in the animal hemisphere of one blastomere in two-cell stage embryos. The asterisks mark the injected site. (B) Quantification of the in situ hybridization results shown in (A); N=number of analyzed embryos.
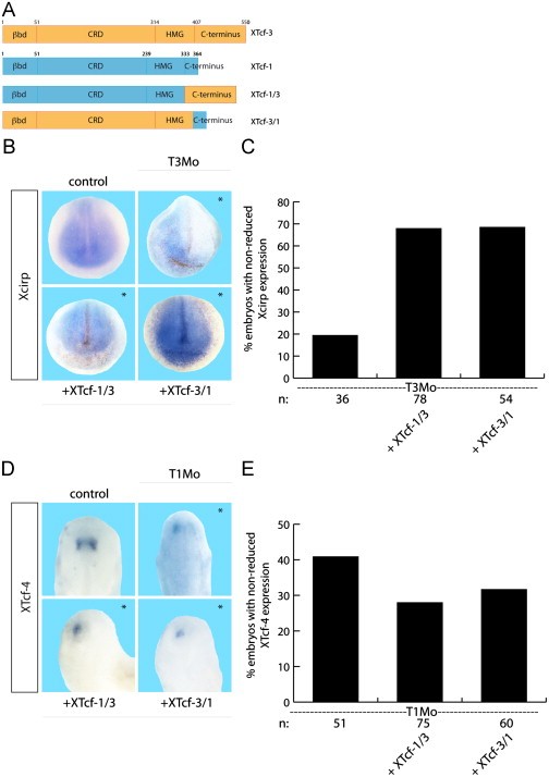
Fig. 5. Repressing motifs in XTcf-3 dominate activating motifs in XTcf-1. (A) We exchanged the C-termini of XTcf-3 (light gray) and XTcf-1 (dark gray) and fused the long Ctbp-motif containing XTcf-3 C-terminus directly adjacent to the HMG-box of XTcf-1 (XTcf-1/3) and the CRARF-containing XTcf-1 C-terminus directly adjacent to the HMG-box of XTcf-3 (XTcf-3/1). The numbers indicate the amino acids in the corresponding proteins. (B) Expression of cirp in the neural plate is reduced in XTcf-3 depleted embryos (T3Mo) and partially restored following co-expression of the XTcf-1 construct with the XTcf-3 C-terminus (T3Mo+XTcf-1/3) and the XTcf-3 construct with the XTcf-1 C-terminus (T3Mo+XTcf-3/1. (C) Quantification of the in situ hybridization results shown in (B); N=number of analyzed embryos. (D) Expression of XTcf-4 in the midbrain is reduced in XTcf-1 depleted embryos (T1Mo) and not restored following co-expression of XTcf-1 construct with the XTcf-3 C-terminus (T3Mo+XTcf-1/3) and the XTcf-3 construct with the XTcf-1 C-terminus (T3Mo+XTcf-3/1). The asterisks mark the injected site. (E) Quantification of the in situ hybridization results shown in (D); N=number of analyzed embryos.
Fig. 6. Context dependent regulatory domain is essential for XTcf-1 specific function. Chimera consists of different parts of HyTcf (light gray) and XTcf-1 (dark gray). The numbers indicate the amino acids in the corresponding proteins. Swapping of the β-Catenin binding site (βbd) and context dependent regulatory domain (CRD) of XTcf-1 and HyTcf results in the chimeras HH11 and 11HH. Exchanging the βbs of XTcf-1 by the βbs of HyTcf results in the chimera H1111, swapping the C-terminus directly adjacent to the HMG-box results in the chimera HHH1 and 111H. (B) Expression of XTcf-4 in the midbrain is reduced in XTcf-1 depleted embryos (T1Mo) and partially restored following co-expression of those chimeras that contain the CRD of XTcf-1 (T1Mo+11HH, 111H and H111), but not after co-injection of chimera with the CRD of HydraTcf (T1Mo+HH11 and HHH1). The asterisks mark the injected site. (C) Quantification of the in situ hybridization results shown in (B); N=number of analyzed embryos.