XB-ART-45312
Mol Biol Cell
2012 Jul 01;2314:2680-91. doi: 10.1091/mbc.E12-01-0004.
Show Gene links
Show Anatomy links
The function of p120 catenin in filopodial growth and synaptic vesicle clustering in neurons.
???displayArticle.abstract???
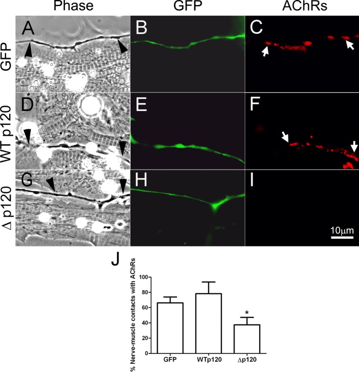
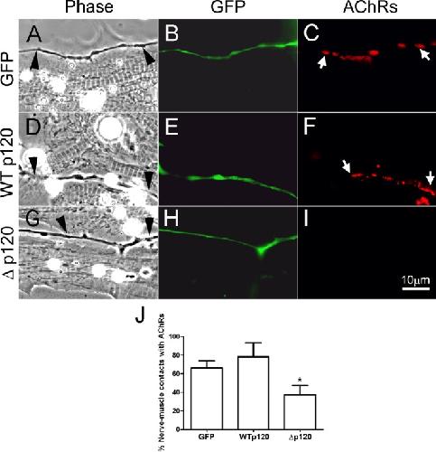
At the developing neuromuscular junction (NMJ), physical contact between motor axons and muscle cells initiates presynaptic and postsynaptic differentiation. Using Xenopus nerve-muscle cocultures, we previously showed that innervating axons induced muscle filopodia (myopodia), which facilitated interactions between the synaptic partners and promoted NMJ formation. The myopodia were generated by nerve-released signals through muscle p120 catenin (p120ctn), a protein of the cadherin complex that modulates the activity of Rho GTPases. Because axons also extend filopodia that mediate early nerve-muscle interactions, here we test p120ctn's function in the assembly of these presynaptic processes. Overexpression of wild-type p120ctn in Xenopus spinal neurons leads to an increase in filopodial growth and synaptic vesicle (SV) clustering along axons, whereas the development of these specializations is inhibited following the expression of a p120ctn mutant lacking sequences important for regulating Rho GTPases. The p120ctn mutant also inhibits the induction of axonal filopodia and SV clusters by basic fibroblast growth factor, a muscle-derived molecule that triggers presynaptic differentiation. Of importance, introduction of the p120ctn mutant into neurons hinders NMJ formation, which is observed as a reduction in the accumulation of acetylcholine receptors at innervation sites in muscle. Our results suggest that p120ctn signaling in motor neurons promotes nerve-muscle interaction and NMJ assembly.
???displayArticle.pubmedLink??? 22648172
???displayArticle.pmcLink??? PMC3395657
???displayArticle.link??? Mol Biol Cell
Species referenced: Xenopus laevis
Genes referenced: actl6a ctnnd1 fgf2 rho rho.2 rhoa
???attribute.lit??? ???displayArticles.show???
References [+] :
Aktories,
Clostridial Rho-inhibiting protein toxins.
2005, Pubmed
Aktories, Clostridial Rho-inhibiting protein toxins. 2005, Pubmed
Anastasiadis, Regulation of Rho GTPases by p120-catenin. 2001, Pubmed
Anastasiadis, Inhibition of RhoA by p120 catenin. 2000, Pubmed
Arikkath, Cadherins and catenins at synapses: roles in synaptogenesis and synaptic plasticity. 2008, Pubmed
Banks, The postsynaptic submembrane machinery at the neuromuscular junction: requirement for rapsyn and the utrophin/dystrophin-associated complex. 2003, Pubmed
Brigidi, Cadherin-catenin adhesion complexes at the synapse. 2011, Pubmed
Buchanan, Studies of nerve-muscle interactions in Xenopus cell culture: fine structure of early functional contacts. 1989, Pubmed , Xenbase
Ciesiolka, p120 catenin is required for morphogenetic movements involved in the formation of the eyes and the craniofacial skeleton in Xenopus. 2004, Pubmed , Xenbase
Coleman, Basic fibroblast growth factor sensitizes NIH 3T3 cells to apoptosis induced by cisplatin. 2000, Pubmed
Dai, Dynamics of synaptic vesicles in cultured spinal cord neurons in relationship to synaptogenesis. 1996, Pubmed , Xenbase
Dai, Presynaptic differentiation induced in cultured neurons by local application of basic fibroblast growth factor. 1995, Pubmed , Xenbase
Dent, Axon guidance by growth cones and branches: common cytoskeletal and signaling mechanisms. 2003, Pubmed
Downing, PDGF, CSF-1, and EGF induce tyrosine phosphorylation of p120, a pp60src transformation-associated substrate. 1991, Pubmed
Elia, p120 catenin regulates dendritic spine and synapse development through Rho-family GTPases and cadherins. 2006, Pubmed
Esser, Vascular endothelial growth factor induces VE-cadherin tyrosine phosphorylation in endothelial cells. 1998, Pubmed
Eswarakumar, Cellular signaling by fibroblast growth factor receptors. 2005, Pubmed
Fang, Vertebrate development requires ARVCF and p120 catenins and their interplay with RhoA and Rac. 2004, Pubmed , Xenbase
Fertuck, Quantitation of junctional and extrajunctional acetylcholine receptors by electron microscope autoradiography after 125I-alpha-bungarotoxin binding at mouse neuromuscular junctions. 1976, Pubmed
Fitzsimonds, Retrograde signaling in the development and modification of synapses. 1998, Pubmed
Fox, Seeking long-term relationship: axon and target communicate to organize synaptic differentiation. 2006, Pubmed
Fox, Distinct target-derived signals organize formation, maturation, and maintenance of motor nerve terminals. 2007, Pubmed
Gallo, Regulation of growth cone actin filaments by guidance cues. 2004, Pubmed
Glass, Agrin acts via a MuSK receptor complex. 1996, Pubmed
Glass, Sequential roles of agrin, MuSK and rapsyn during neuromuscular junction formation. 1997, Pubmed
Harris, Dendritic spines: cellular specializations imparting both stability and flexibility to synaptic function. 1994, Pubmed
Hotulainen, Defining mechanisms of actin polymerization and depolymerization during dendritic spine morphogenesis. 2009, Pubmed
Hughes, Molecular architecture of the neuromuscular junction. 2006, Pubmed
Ishizaki, Pharmacological properties of Y-27632, a specific inhibitor of rho-associated kinases. 2000, Pubmed
Johnson-Venkatesh, Secreted factors as synaptic organizers. 2010, Pubmed
Lee, The function of mitochondria in presynaptic development at the neuromuscular junction. 2008, Pubmed , Xenbase
Lee, Mitochondrial clustering at the vertebrate neuromuscular junction during presynaptic differentiation. 2006, Pubmed , Xenbase
Lee, Synapses are regulated by the cytoplasmic tyrosine kinase Fer in a pathway mediated by p120catenin, Fer, SHP-2, and beta-catenin. 2008, Pubmed
Li, Axonal filopodial asymmetry induced by synaptic target. 2011, Pubmed , Xenbase
Lin, Cytoskeletal remodeling during growth cone-target interactions. 1993, Pubmed
Loudon, RhoA-kinase and myosin II are required for the maintenance of growth cone polarity and guidance by nerve growth factor. 2006, Pubmed
Mackay, The Rho's progress: a potential role during neuritogenesis for the Rho family of GTPases. 1995, Pubmed
Madhavan, Molecular regulation of postsynaptic differentiation at the neuromuscular junction. 2005, Pubmed
Madhavan, Involvement of p120 catenin in myopodial assembly and nerve-muscle synapse formation. 2006, Pubmed , Xenbase
McCrea, The catenin family at a glance. 2010, Pubmed
Nakajima, The development of functional neuromuscular junctions in vitro: an ultrastructural and physiological study. 1980, Pubmed
Nobes, Rho, rac, and cdc42 GTPases regulate the assembly of multimolecular focal complexes associated with actin stress fibers, lamellipodia, and filopodia. 1995, Pubmed
Noren, p120 catenin regulates the actin cytoskeleton via Rho family GTPases. 2000, Pubmed
Olivo, Distinct involvement of cdc42 and RhoA GTPases in actin organization and cell shape in untransformed and Dbl oncogene transformed NIH3T3 cells. 2000, Pubmed
Paulson, Misexpression of the catenin p120(ctn)1A perturbs Xenopus gastrulation but does not elicit Wnt-directed axis specification. 1999, Pubmed , Xenbase
Peng, Tissue culture of Xenopus neurons and muscle cells as a model for studying synaptic induction. 1991, Pubmed , Xenbase
Reynolds, p120, a novel substrate of protein tyrosine kinase receptors and of p60v-src, is related to cadherin-binding factors beta-catenin, plakoglobin and armadillo. 1992, Pubmed , Xenbase
Reynolds, Transformation-specific tyrosine phosphorylation of a novel cellular protein in chicken cells expressing oncogenic variants of the avian cellular src gene. 1989, Pubmed
Reynolds, p120-catenin: Past and present. 2007, Pubmed
Reynolds, Exposing p120 catenin's most intimate affair. 2010, Pubmed
Reynolds, The novel catenin p120cas binds classical cadherins and induces an unusual morphological phenotype in NIH3T3 fibroblasts. 1996, Pubmed
Ritzenthaler, Myopodia (postsynaptic filopodia) participate in synaptic target recognition. 2003, Pubmed
Seidel, E- and N-cadherin differ with respect to their associated p120ctn isoforms and their ability to suppress invasive growth in pancreatic cancer cells. 2004, Pubmed
Siksou, Ultrastructural organization of presynaptic terminals. 2011, Pubmed
Terauchi, Distinct FGFs promote differentiation of excitatory and inhibitory synapses. 2010, Pubmed
Uhm, Synapse-forming axons and recombinant agrin induce microprocess formation on myotubes. 2001, Pubmed
Weldon, Development of synaptic ultrastructure at neuromuscular contacts in an amphibian cell culture system. 1979, Pubmed , Xenbase
Wildenberg, p120-catenin and p190RhoGAP regulate cell-cell adhesion by coordinating antagonism between Rac and Rho. 2006, Pubmed
