XB-ART-45240
Cell Death Differ
2012 Oct 01;1910:1689-97. doi: 10.1038/cdd.2012.50.
Show Gene links
Show Anatomy links
Signaling crosstalk between TGFβ and Dishevelled/Par1b.
Mamidi A, Inui M, Manfrin A, Soligo S, Enzo E, Aragona M, Cordenonsi M, Wessely O, Dupont S, Piccolo S.
???displayArticle.abstract???
Crosstalk of signaling pathways is critical during metazoan development and adult tissue homeostasis. Even though the transforming growth factor-beta (TGFβ) transduction cascade is rather simple, in vivo responsiveness to TGFβ ligands is tightly regulated at several steps. As such, TGFβ represents a paradigm for how the activity of one signaling system is modulated by others. Here, we report an unsuspected regulatory step involving Dishevelled (Dvl) and Par1b (also known as MARK2). Dvl and Par1b cooperate to enable TGFβ/bone morphogenetic protein (BMP) signaling in Xenopus mesoderm development and TGFβ responsiveness in mammalian cells. Mechanistically, the assembly of the Par1b/Dvl3/Smad4 complex is fostered by Wnt5a. The association of Smad4 to Dvl/Par1 prevents its inhibitory ubiquitination by ectodermin (also known as transcriptional intermediary factor 1 gamma or tripartite motif protein 33). We propose that this crosstalk is relevant to coordinate TGFβ responses with Wnt-noncanonical and polarity pathways.
???displayArticle.pubmedLink??? 22576663
???displayArticle.pmcLink??? PMC3438499
???displayArticle.link??? Cell Death Differ
???displayArticle.grants??? [+]
R01 DK080745 NIDDK NIH HHS , GGP07218 Telethon, TI_GGP07218 Telethon
Species referenced: Xenopus
Genes referenced: babam2 bmp2 chrd dvl1 dvl2 dvl3 f2r foxh1 id2 isyna1 junb mark2 mark3 mix1 myc nodal smad10 smad2 smad3 smad4 szl tbxt tgfbr1 tp53 trim33 usp9x vegt wnt5a
???displayArticle.morpholinos??? ctnnb1 MO1 dvl2 MO1 dvl3 MO1 mark2 MO1 mark2 MO3
Phenotypes: Xla Wt + bmp2 + dvl3 MO(fig.S2.d) [+]
Xla Wt + ctnnb1 MO(fig.S1.i)
Xla Wt + {dn}dvl2(fig.1.d)
Xla Wt + dvl2 MO + dvl3 MO(fig.S1.j)
Xla Wt + mark2 MO(fig.2.g)
Xla Wt + mark2 MO(fig.2.h)
Xla Wt + mark2 MO(fig.7.b)
Xla Wt + mark2 MO(fig.7.c)
Xla Wt + {dn}dvl2(fig.1.d)
Xla Wt + dvl2 MO + dvl3 MO(fig.S1.j)
Xla Wt + mark2 MO(fig.2.g)
Xla Wt + mark2 MO(fig.2.h)
Xla Wt + mark2 MO(fig.7.b)
Xla Wt + mark2 MO(fig.7.c)
???attribute.lit??? ???displayArticles.show???
|
|
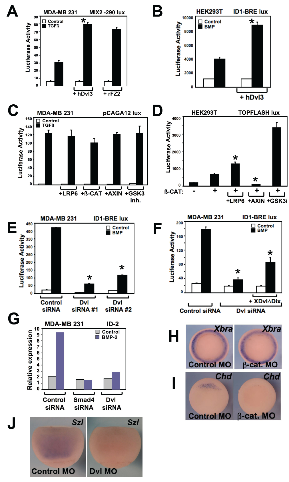
Figure 1. Dvl is relevant for TGFβ responses. (a) Graphs show the ligand-mediated inductions of the TGFβ reporter pCAGA12-lux in HEK293T cells. Raising the levels of Dvl with transfected human Dvl3, or of rFrizzled2 increases TGFβ transcriptional activity. See Supplementary Figures S1C and D for controls. (b) Treatment with TGFβ (0.03âng/ml) of MDA-MB-231 cells transfected with pCAGA12-lux and with control siRNA (lanes 1 and 2) or siRNA-targeting Dvl (lanes 3 and 4, siDvl#1,36 see Supplementary Table S1). Lanes 5â8 are specificity controls: adding back XDvl or XDvlδDix rescues TGFβ transcriptional activity. (c) Immunoblots for p21Waf1, JunB and PAI1 whose TGFβ induction in MDA-MB-231 cells is inhibited by two independent sets of Dvl siRNAs (Supplementary Table S1,36, 37). LaminB serves as loading controls. Cropped images come from the same exposure of the same blot from which other intervening lanes have been removed. (d) Panels show in situ hybridization of Xenopus embryos at the gastrula stage stained for the pan-mesodermal marker Xbra an in vivo read-out of TGFβ/Nodal signaling. Left panel: uninjected embryo; middle: downregulation of Xbra (n=39, 64%) in embryos injected at the four-cell stage with 2âng of Xdd1 mRNA in the marginal zone. Note that the width of the Xbra staining becomes restricted to a narrower band compared to control embryos. Right: rescue by co-injection of Xdd1 and Smad2 mRNAs (n=18, 67%). See Supplementary Figure S1J for similar requirement of Dvl for BMP responses. Throughout the panel, data are represented as mean and S.D. (*P<0.05 Student's t-test) |
|
|
Figure 2. Par1b is relevant for TGFβ responses. (a and b) luciferase reporter assays stimulated by TGFβ (a) or BMP ligands (b) in MDA-MB-231 cells transfected with control or two independent Par1b siRNAs (Supplementary Table S1). Validation of effective knockdown of Par1b was carried prior to luciferase assays (data not shown). (c) Western blot analysis of endogenous TGFβ targets in control and Par1b-depleted MDA-MB-231 cells. (d and e) luciferase reporter assays stimulated by TGFβ (d) or BMP (e) ligands and by transfection of Par1b expression vector. (f) Wound-healing migration assay. Panels show representative pictures of MDA-MB-231 cells migrated into a scratch introduced in confluent monolayers. left: cells transfected with control siRNA and treated with the TGFβ receptor inhibitor SB431542; middle: migration after 48âh of TGFβ-treated cells; right: no effect of TGFβ in Par1b-depleted cells. Dots indicate the edges of the wound at the beginning of the experiment. Quantitations in Supplementary Figure S2C. Similar results were obtained with independent sets of Par1b siRNA. As control, transfection of Par1b siRNAs did not cause any reduction in cell proliferation, as measured by cell counting (data not shown). (g and h) Panels show in situ hybridization of Xenopus embryos injected with control and anti-Par1b MOs23 (a mix of 50âng of Par1 by MO plus 50âng Par1bx MO) and stained for the TGFβ target Xbra (n=20, 100%) (g) and the BMP-target Sizzled (n=21, 100%) (h), revealing an essential role for Par1b for these inductions. Throughout the panel, data are represented as mean and S.D. (*P<0.05 Student's t-test) |
|
|
Figure 3. Dvl and Par1b associate with Smad4 in a mutually dependent manner. (a) Western blot analysis of lysates from cells transfected with the indicated siRNAs, monitoring Smad3 C-terminal phosphorylation downstream of receptor activation and SnoN degradation. The latter is mediated by association between P-Smad2/3 with SnoN in the nucleus, leading to degradation of SnoN independently from Smad4.6 (b and c) co-IP of Smad4 with Dvl3 (b) or Par1b (c) at endogenous protein levels, from HEK293T cell extracts; control IP was with unrelated Igg. (d) co-IP of Flag-Dvl3 with HA-Smad4 in control or Par1b-depleted HEK293T cells. Hereafter, inputs indicate immunoblots of lysates before co-IP, and serve as control for protein expression or depletion. (e) co-IP of endogenous Par1b and Smad4 proteins from control (lane 1) or Dvl-depleted HEK293T cells (lane 2); lane 3: IP control using an unrelated Igg |
|
|
Figure 4. Dvl works as adaptor of Par1b/Smad4 complex. (aâc) Luciferase assays in MDA-MB-231 cells, showing that overexpression of Dvl3 is unable to stimulate Smad activity in cells depleted of Par1b (a and b). However, overexpression of Par1b can foster BMP-activity even in the absence of Dvl (c). Data are represented as mean and SD (*P<0.05 Student's t-test). (d) co-IP of overexpressed Par1b and Smad4 (pull down with anti-Par1b antibody) from transfected HEK293T cell lysates with and without co-transfected Dvl3. Co-transfection of Dvl3 enhances Par1b-Smad4 protein interaction |
|
|
Figure 5. Dvl and Par1b regulate Smad4 monoubiquitination. (a) Western blot analysis detecting Smad4 monoubiquitination in lysates from HEK293T cells transfected with HA-ubiquitin, Flag-Smad4 and the indicated effectors of the Wnt pathway, that is, mFrizzled8 and hDvl3. Ub-Smad4 is a 75-kDa band reactive to the anti-Smad4 antibody (here shown) and to anti-HA (data not shown; see Dupont et al.6). (b) Western blot analysis of Smad4 monoubiquitination as in (a) comparing the activity of Par1b wild-type and kinase-dead K49A mutant (40âng DNA/cm2). (c) Anti-Smad4 immunoprecipitation and western blot analysis of lysates of MDA-MB-231 cell transfected with HA-ubiquitin, Flag-Smad4 and the indicated siRNAs. Validation of effective knockdown of Par1b and FAM was carried before ubiquitination assays (data not shown). (d) Smad4 monoubiquitination detected as in (a) in lysates from control and Par1b-depleted cells, transfected with two doses of mFz8 expression vector (5 and 10âng/cm2). (e) co-IPs for Smad4 from HEK293âT cells. Endogenous binding of Smad4 to Ecto is inhibited by overexpression of Dvl3 or Par1b. (f) co-IP of endogenous Smad4 and Ecto proteins is enhanced in HEK293T cells depleted of Par1b. (g) co-IP of Smad4 with Smad2/3, monitoring the formation of the active Smad complex, induced by TGFβ in HEK293T cells transfected with the indicated siRNAs. (h) Dvl and Par1b modulate Ecto activity. Graphs are luciferase reporter assays stimulated by transfection of constitutive-active-TGFβ receptor (CA-ALK5) in MDA-MB-231 cells in presence of the indicated expression constructs. Data are represented as mean and S.D. (*P<0.05 Student's t-test) |
|
|
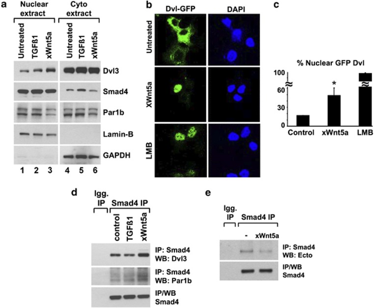
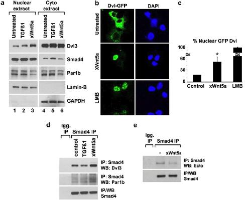
Figure 6. Wnt5a promotes nuclear Dvl/Par1b/Smad4 complex formation. (a) Monitoring endogenous Dvl3 and Par1b localization by nuclear-cytoplasmic fractionation of HEK293T cell lysates. The nuclear pool of Dvl3 was enhanced upon transfection of XWnt5a (100âng/cm2), whereas Par1b is distributed uniformly between the two compartments. LaminB and GAPDH serve as controls for nuclear and cytoplasmic fractionation. (b) Localization of Dvl-GFP (50âng/cm2) by fluorescence microscopy in HEK293T cells. Note that co-transfection XWnt5a (100âng/cm2) enhances nuclear localization of Dvl-GFP (green channel). Treatment with the nuclear export inhibitor leptomycinB was carried out at 50âng/ml for 4âh. Hoechst (blue channel) is a nuclear counterstain. (c) Quantification of cells displaying nuclear localization of Dvl-GFP shown in Figure 6b. Transfected cells were fixed and at least seven fields each containing 10â20 GFP-expressing cells were photographed and counted. LMB dramatically shifts Dvl localization into the nucleus (>95% of cells). Data represent mean and S.D. of two independent experiments. Percentage of nuclear positive Dvl-GFP cells. (d) Endogenous Smad4 interacts with Par1b and Dvl3 from nuclear fractions of HEK293T cells. Wnt5a stimulation increases these nuclear complexes. (e) Endogenous Smad4/Ecto complexes are inhibited in Wnt5a-stimulated HEK293T cells |
|
|
Figure 7. Ectodermin/Tif1γ is epistatic to Par1b for regulation of TGFβ signaling. (a) Immunoblots for p21Waf1, JunB and PAI1, whose induction by TGFβ is inhibited by Par1b depletion but rescued by dual depletion of Par1b and Ecto. LaminB serves as loading control. (b and c) Panels show in situ hybridization of Xenopus embryos injected at the four-cell stage in the marginal zone with control MO (140âng), Par1b MO (x+y, 80âng total) alone or in combination with Ecto MO 29 (60âng). Embryos were stained for Xbra and VegT. Note that Ecto depletion rescues gene expression in Par1b-depleted embryos (n=22, 77% and n=21, 67%) |
|
|
Figure S1 (A) Luciferase reporter assays using the Mix2-290 lux TGFβ reporter in MDA-MB-231 cells treated with TGFβ and transfected with hDvl3 or rFz2. At difference with the pCAGA12 lux, that respond only to Smad3/Smad4, the Mix2-290 promoter is sensitive to Smad2/Smad4. The reporter plasmid pMix2-290lux was always co-transfected with pCS2-myc-FAST1 (2:1 ratio). Data are represented as mean and SD. (B) Overexpression of hDvl3 enhances the induction of the ID1-BRE lux reporter by BMP in HEK293T cells. (C) Luciferase reporter assays using the pCAGA lux TGFβ reporter in MDA-MB-231 cells transfected with the indicated transducers of canonical Wnt signaling, showing no effect. (D) Positive control for the activity of selected transducers of canonical Wnt signaling on the TOP-flash reporter in HEK293T cells transfected with the indicated constructs. Data are represented as mean and SD. (E) Compendium of Fig. 1B; this panel shows that BMP-mediated induction of the ID1-BRE lux reporter is greatly attenuated in cells depleted of Dvl, as obtained by two independent siRNAs. Data are represented as mean and SD. (F) Compendium of Fig. 1B; Loss of Dvl i) limits BMP-mediated induction of the ID1-BRE lux reporter; ii) is rescued by cotransfected (and siRNA insensitive) DvlδDix. Data are represented as mean and SD. (G) Real time PCR analysis with reverse transcription showing relative expression levels of ID2 messenger RNA in MDA-MB-231 cells transfected with Smad4 siRNA and Dvl siRNAs, and treated with BMP2 (100 ng/ml for 2 hours) vs. dorsomorphin (a BMP receptor inhibitor). Induction of ID2 was attenuated upon Dvl depletion. (H and I) In situ hybridization for the markers Xbra and Chordin (Chd) in embryos injected at the 2-4 cell stage with β-catenin morpholino (n=23, 83% and n=15, 100% respectively). (J) Effect of Dvl2/3 depletion on Sizzled expression in embryos injected in the marginal zone radially at the 4 cell-stage with 25 ng of anti-Dvl2 and 25 ng of anti-Dvl3 morpholinos in each blastomere (n=34, 73%). For this experiment we used Dvl MO previously validated in Ref.(4) below. |
|
|
Figure S2 (A) Real time PCR analysis with reverse transcription showing relative expression levels of ID2 messenger RNA in MDA-MB-231 cells transfected with Smad4 siRNA and Par1b siRNA#1 and treated with BMP2 (100 ng/ml for 2 hours) versus dorsomorphin. Induction of ID2 was attenuated upon Par1b depletion. (B) TGFβ induces pCAGA12-lux and this is not affected by inactivation of aPKCζ as tested with two independent dominant negative constructs. aPKCζII is a natural dominant negative of aPKCζ; aPKCζIIRD is derived from a deletion of aPKCζII and is an even more potent inhibitor of aPKCζII (1). Data are represented as mean and SD. (C) Quantitation of the wound healing assay of Figure 2F. (D) Representative pictures of embryo stained by situ hybridization for the BMP targets Sizzled and XVent-1. Embryos were injected at the 2-4 cell stage with control morpholino or Par1b (x+y) MO (as in Figure 2G and 2H), with and without BMP2 mRNA. Similar results were obtained with anti-Dvl2/3 morpholinos (data not shown). |
|
|
Figure S3 (A) CoIP of Smad4 in a complex with Par1b. Both proteins were overexpressed. See Fig.3C for association at physiological levels. (B) Luciferase assay for TGFβ in MDA-MB231 cells. The overexpression effects of wild-type Dvl3 are compared with those of two Dvl3 mutants: one that is unable to bind Par1b (5), and one that carries Serine-to-Alanine mutation of the two main Par1b phosphorylation sites (6). While the Par1b-binding domain is required for the effects of Dvl3, the phosphorylation sites are not. (C) Luciferase assay for TGFβ in MDA-MB231 cells for Par1b loss and rescue with wild-type Par1b or kinase-dead K49A Par1b. Kinase activity of Par1b is not required for its pro-TGFβ effects. Data are represented as mean and SD (D) Smad4 monoubiquitination assay as in Fig. 5A, showing the effect of co-transfected XFrizzled 7 and noncanonical Wnt ligands on Smad4 ubiquitination. (E) The inhibition of Smad4 monoubiquitination caused by Par1b overexpression is not affected by loss of FAM/USP9x. (F) Smad4 ubiquitination assays as is Figure 5A in cells also overexpressing Par1b. Par1b antagonize Smad4 monoubiquitination even in the presence of proteosome inhibitor MG132 (used at 10 μM for 10 hours) suggesting that Par1b does not enhance degradation of ubiquitinated Smad4. Effectiveness of MG132 treatment was monitored by p53 stabilization (data not shown). (G) In-vitro binding of Smad4 to Ecto is inhibited by Par1b alone or in combination with Dvl3. Flag-Smad4 protein (affinity purified) was incubated with Ecto in presence of either recombinant Par1b or HA-Dvl3 (affinity purified) or both. Panels are western blot of Ecto and Dvl3 bound to Smad4 after co-IP with Smad4 antibody. |
References [+] :
Adorno,
A Mutant-p53/Smad complex opposes p63 to empower TGFbeta-induced metastasis.
2009, Pubmed
Adorno, A Mutant-p53/Smad complex opposes p63 to empower TGFbeta-induced metastasis. 2009, Pubmed
Agricola, Recruitment of TIF1γ to chromatin via its PHD finger-bromodomain activates its ubiquitin ligase and transcriptional repressor activities. 2011, Pubmed
Axelrod, Differential recruitment of Dishevelled provides signaling specificity in the planar cell polarity and Wingless signaling pathways. 1998, Pubmed , Xenbase
Carmona-Fontaine, Contact inhibition of locomotion in vivo controls neural crest directional migration. 2008, Pubmed , Xenbase
Dennler, Direct binding of Smad3 and Smad4 to critical TGF beta-inducible elements in the promoter of human plasminogen activator inhibitor-type 1 gene. 1998, Pubmed
De Robertis, The establishment of Spemann's organizer and patterning of the vertebrate embryo. 2000, Pubmed , Xenbase
Dupont, FAM/USP9x, a deubiquitinating enzyme essential for TGFbeta signaling, controls Smad4 monoubiquitination. 2009, Pubmed , Xenbase
Dupont, Germ-layer specification and control of cell growth by Ectodermin, a Smad4 ubiquitin ligase. 2005, Pubmed , Xenbase
Eivers, Integration of BMP and Wnt signaling via vertebrate Smad1/5/8 and Drosophila Mad. 2009, Pubmed
Fuentealba, Integrating patterning signals: Wnt/GSK3 regulates the duration of the BMP/Smad1 signal. 2007, Pubmed , Xenbase
Gao, Ubiquitin ligase Nedd4L targets activated Smad2/3 to limit TGF-beta signaling. 2009, Pubmed
Goldstein, The PAR proteins: fundamental players in animal cell polarization. 2007, Pubmed
He, Hematopoiesis controlled by distinct TIF1gamma and Smad4 branches of the TGFbeta pathway. 2006, Pubmed
Heasman, Beta-catenin signaling activity dissected in the early Xenopus embryo: a novel antisense approach. 2000, Pubmed , Xenbase
Hesling, Antagonistic regulation of EMT by TIF1γ and Smad4 in mammary epithelial cells. 2011, Pubmed
Itoh, Nuclear localization is required for Dishevelled function in Wnt/beta-catenin signaling. 2005, Pubmed , Xenbase
Korchynskyi, Identification and functional characterization of distinct critically important bone morphogenetic protein-specific response elements in the Id1 promoter. 2002, Pubmed
Kusakabe, The polarity-inducing kinase Par-1 controls Xenopus gastrulation in cooperation with 14-3-3 and aPKC. 2004, Pubmed , Xenbase
Lai, Wnt/Fz signaling and the cytoskeleton: potential roles in tumorigenesis. 2009, Pubmed
Levy, Arkadia activates Smad3/Smad4-dependent transcription by triggering signal-induced SnoN degradation. 2007, Pubmed
Li, Second cysteine-rich domain of Dickkopf-2 activates canonical Wnt signaling pathway via LRP-6 independently of dishevelled. 2002, Pubmed
Lönn, Regulating the stability of TGFbeta receptors and Smads. 2009, Pubmed
Meulmeester, The dynamic roles of TGF-β in cancer. 2011, Pubmed
Morsut, Negative control of Smad activity by ectodermin/Tif1gamma patterns the mammalian embryo. 2010, Pubmed
Moustakas, The regulation of TGFbeta signal transduction. 2009, Pubmed
Niehrs, Regionally specific induction by the Spemann-Mangold organizer. 2004, Pubmed
Oelgeschläger, Chordin is required for the Spemann organizer transplantation phenomenon in Xenopus embryos. 2003, Pubmed , Xenbase
Ossipova, Distinct PAR-1 proteins function in different branches of Wnt signaling during vertebrate development. 2005, Pubmed , Xenbase
Park, Subcellular localization and signaling properties of dishevelled in developing vertebrate embryos. 2005, Pubmed , Xenbase
Sapkota, Balancing BMP signaling through integrated inputs into the Smad1 linker. 2007, Pubmed , Xenbase
Scheel, Paracrine and autocrine signals induce and maintain mesenchymal and stem cell states in the breast. 2011, Pubmed
Schlange, Autocrine WNT signaling contributes to breast cancer cell proliferation via the canonical WNT pathway and EGFR transactivation. 2007, Pubmed
Sokol, Analysis of Dishevelled signalling pathways during Xenopus development. 1996, Pubmed , Xenbase
Sun, PAR-1 is a Dishevelled-associated kinase and a positive regulator of Wnt signalling. 2001, Pubmed , Xenbase
Wallingford, The developmental biology of Dishevelled: an enigmatic protein governing cell fate and cell polarity. 2005, Pubmed
Wallingford, Dishevelled controls cell polarity during Xenopus gastrulation. 2000, Pubmed , Xenbase
Witze, Wnt5a control of cell polarity and directional movement by polarized redistribution of adhesion receptors. 2008, Pubmed
