|
Fig. 1. TCN 201 antagonism of NMDAR-mediated responses is both subtype- and glycine-dependent and more potent than TCN 213. (ai), upper panel, molecular structure of TCN 201. Lower panel, TEVC currents recorded from an oocyte expressing GluN1/GluN2A NMDARs in response to application of glutamate (30 μM) and glycine (10 μM, left-hand trace; 30 μM, righthand trace). TCN 201 (10 μM) was applied as indicated and inhibited the glutamate/glycine-evoked response but the extent of the inhibition was dependent on the glycine concentration. (aii), upper panel, molecular structure of TCN 213. Lower panel, a series of similar TEVC current traces in equivalent conditions, but recorded in the presence of TCN 213 (10 μM). (aiii), bar graphs summarizing the mean data obtained from a series of experiments that investigated the glycine-dependency of TCN 201 (10 μM, n = 12; 30 μM, n = 8) and TCN 213 (10 μM, n = 11; 30 μM, n = 9) antagonism of steady-state responses at GluN1/GluN2A NMDARs. (b), a series of representative TEVC current traces illustrating similar experiments as in (a), but where the glycine concentration was fixed (30 μM) and glutamate was applied at either 3, 10 or 30 μM. The bar graph summarizes the mean data obtained from a series of experiments that investigated the glutamate-dependency of TCN 201 antagonism of steady-state responses at GluN1/GluN2A and NMDARs at 3 μM (n = 5), 10 μM (n = 6) and 30 μM (n = 6). (c), a series of representative TEVC current traces illustrating similar experiments to that shown in (a), but for recordings made from oocytes expressing GluN1/GluN2B NMDARs. Note here the modest inhibition produced by TCN 201. The bar graph summarizes the mean data obtained from a series of experiments that investigated the glycine-dependency of TCN 201 antagonism of steady-state responses at GluN1/GluN2B NMDARs at 3 μM (n = 6), 10 μM (n = 6) and 30 μM (n = 6). |
|
Fig. 2. Inhibition curves for TCN 201 antagonism of GluN1/GluN2A NMDAR-mediated responses activated by co-agonists glycine or d-serine. (ai), TEVC trace recorded from an oocyte expressing GluN1/GluN2A NMDARs and voltage-clamped at −30 mV. The upper bar in this trace and in panels (aii), (ci) and (cii) indicates the duration of the bath application of glutamate/glycine, while the shaded bar in this panel (and in (ai), (ci) and (cii)) indicates the co-application TCN 201. Increasing concentrations of TCN 201 were applied, cumulatively, as indicated by the arrowheads. (aii), as in (ai), but currents are evoked using a higher concentration of glycine (30 μM). Note that TCN 201-mediated inhibition is less at this higher glycine concentration. (b), mean normalised inhibition curves for TCN 201 block of GluN1/GluN2A NMDAR-mediated currents evoked by glutamate (30 μM) and either 3 μM (n = 15; ■), 10 μM (n = 5; ) or 30 μM (n = 10; ) glycine. The solid curves show the fit with the minimum fitted as a free parameter, whereas the dashed curves show the fit of the data points when the minimum valued was constrained to 0 (see Materials and methods). (ci), as in (ai) but where currents were evoked by glutamate (30 μM) and d-serine (3 μM), again increasing concentrations of TCN 201 (0.03–10 μM) were applied, cumulatively, as indicated by the arrowheads. (cii), as in (ci), but where currents were the d-serine was 30 μM. (d), mean normalised inhibition curves for TCN 201 block of GluN1/GluN2A NMDAR-mediated currents activated by glutamate (30 μM) and either 3 μM (n = 6; ■), 10 μM (n = 6; ) or 30 μM (n = 6; ) d-serine. |
|
Fig. 3. Schild analysis of TCN 201 antagonism of GluN1/GluN2A NMDAR-mediated responses. (a), illustration of a set of TEVC current traces, obtained from an oocyte expressing GluN1/GluN2A NMDARs, used to generate ‘two-point’ dose–response curves in either the absence or presence of TCN 201 (0.3 and 1 μM; n = 7). (b), as in (a) but for higher TCN 201 concentrations (3 and 10 μM; n = 7). (c) and (d), partial, low-concentration, dose–response curves obtained from the TEVC current traces illustrated in (a) and (b), respectively, and used to estimate dose ratios (DR0.3, 1, 3, 10). The slope of the fitted line to the control responses (no TCN 201; ■) was used to fit the responses obtained in the presence of 0.3 μM (), 1 μM (), 3 μM () and 10 μM (). (e), Schild plot for antagonism by TCN 201 of GluN1/GluN2A NMDARs using dose-ratios estimated from a series experiments such as that illustrated in (c) and (d). A ‘free’ fit of the 0.3, 1 and 3 μM TCN 201 data points gave has a slope of 0.98 which was considered not to be significantly different from 1 (95% confidence interval: 0.85–1.14). Thus the solid line is the fit of the respective data points to the Schild equation (i.e. the slope of this line is unity). The intercept on the abscissa (where the log10 value of the dose-ratio – 1 equals zero) gives an equilibrium constant (KB) value for TCN 201 of 70 nM. Data from McKay et al. (2012) where the KB value for TCN 213 was determined, is illustrated in grey for reference. The dotted line shows the fit of all data points with a modified equation (see Material and methods; Christopoulos and Kenakin, 2002) that takes into account allosteric modulation of glycine binding by TCN 201. The fit predicts an allosteric KB# value of 56 nM and an allosteric constant (α) of 0.0123. (f), Schild plot for antagonism by TCN 201 of GluN1/GluN2A NMDARs but using d-serine, rather than glycine, as the GluN1-site agonist. Again the solid line is the fit of the data to the Schild equation and gives a KB value for TCN 201 in these experiments of 81 nM. The dotted line shows the fit of all data points to the modified equation and predicts an allosteric KB# value of 66 nM and an allosteric constant of 0.0106. |
|
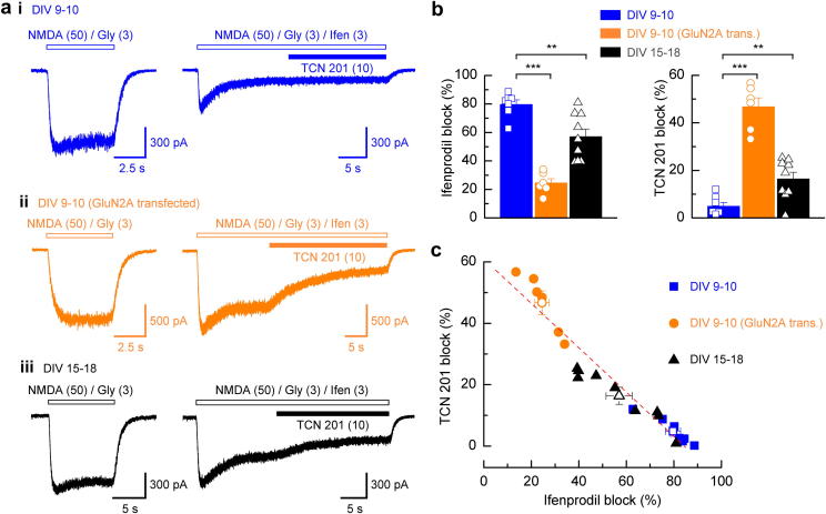
Fig. 4. Antagonism by TCN 201 of native NMDAR-mediated responses in rat cortical cultures. (a), left, example steady-state whole-cell currents activated by NMDA (50 μM) and glycine (3 μM) recorded from cortical pyramidal cells voltage-clamped at −70 mV from (ai), DIV 9–10 neurones, (aii), DIV 9–10 neurones transfected with GluN2A NMDAR subunits, and (aiii), DIV 15–18 neurones. To the right, traces illustrate the sensitivity of each of these NMDAR-mediated currents to the GluN2B-selective antagonist, ifenprodil (3 μM) and the subsequent sensitivity of the ifenprodil-insensitive component of this current to TCN 201 (10 μM). (b), left, bar graph summarizing the mean percentage ifenprodil block of NMDAR-mediated currents recorded from DIV 9–10 neurones (n = 7), GluN2A-transfected DIV 9–10 neurones (n = 6), and DIV 15–18 neurones (n = 9). Right, mean percentage TCN 201 block (expressed as a percentage of the original current magnitude) of NMDAR-mediated currents recorded from neurones in each of the three categories illustrated in (a). (c), plot illustrating the extent of ifenprodil and TCN 201 antagonism of NMDA-evoked currents from the same cell. Despite a wide range in the amount of block produced by either ifenprodil or TCN 201 (particularly for recordings from GluN2A-transfected and from neurones in older cultures) the data show a strong (negative) correlation (R2 = 0.91). |